- 您的位置:
- 标准下载网 >>
- 标准分类 >>
- 化工行业标准(HG) >>
- HG/T 3796.3-2006 桨式搅拌器
标准号:
HG/T 3796.3-2006
标准名称:
桨式搅拌器
标准类别:
化工行业标准(HG)
标准状态:
现行出版语种:
简体中文下载格式:
.rar .pdf下载大小:
341.19 KB
部分标准内容:
Ics 71. 120, 10
编号:17254—2006
中华人民共和国化工行业标
HG/T 3796. 3—2005
代HG/T214199
奖式搅拌器
Paddle impeller
2006-01-17发布
2006-07-01实施
中华人民共和国国家发展利单秀员会发布前言
4标准代ITGT21241—199°浆式搅势器技术茶件&:本标准HG/T21241SS情比上要变化斯下,HC/T3796.3—2005
净揽拌器叫的型式由自叶行折计满种扩展为了直叶斜叶、诞计、折叶和复合吐五种,扩大了可优送通的范国:
增加了搅半器分类,净观定了产品代导!-增划了扰祥器的结构与主要参数;您改了进行猜拌器乎新试收的要求。标准山中国石注化学1业协会提出。会标准由化学工业机被设备标准化技术委员公归山:本标准资责声苹单位:断江长城磁连机有限公比。本标准参与起毕单位渐让人学化工机械征究所,大书化工机械改自动化研究设计院。中标准贷贵起草人:周国点,桌培清大标准参与起草人:责心聚、办杨、陈云才、陈志平、张俊科,本标唯新代替标准的分次版本变市情记为H/T81241991
1范围
桨式搅拌器
1IG/T 3796.3—2005
本标准就定!来式势半器的产品分类,结构与要参数,技术要求,以反检验,也装和忙运学要求。本标准运吊丁钢制举式抗书器,2规范性引用文件
下兜件十的条款还过本标准引用面虑为交标作的录款。以尽详日期的用交件,比融质右的修改单(不色括期误的内案)或将门及勾不运几于本标准,然而,励根据去标准达点协议的务大列究是否可也用这此文件的最版本。凡小注H期的月件,其最新版本适用于水标准。GR/312碳素结必据和低合金结构制热乳的钊板利钊带小馋焊条
气焊、于工出驱担及气牛保产辉兴塑披二的基木彬式与尺小GB:T1095
智的创尺
GB-- -18-
形歌利金公艺木注公差值
GBT :ROI
圾限与配公差帮与配合的选择
般公关。木汁公的线性利角度尺寸的公差GB/327-
碳索站构制和低合金铅构钢势乳冷围和钢带GRT3250
心锈冷轧辆
GBT 23i
3符号
六诱调热轧润
砂瓣焊杀
低台金钢维筑
键性的费,位火米):
现器时内宽度单为来(m):
热拌器采的京度单位来(
轮毁内径,羊应火号米(mm)
插拌器染叫这接均轻孔径,单位为率来(mr;使拌益紧定螺钉礼价,单壶米(.m):轮整外径.单位为冠米mm
撒持器占轻单位为实米)
接择器参考质盘(按不铸别计并),声位于克(kg):抢较向理,单位为率米(mm):
搅找器诈拍用按不锈网单位组·轮频内与续描择度之和.单位为旁米(mm)!搅扑器装叶的序度,单金为冬米(m!。4产品分类
4.1平立叶整式搅拌器
HC/T3796.3—2005
半真模体式
4.2斜料叶柴式税祥器
XI——体案
4.3现整式搅器
吸叶整体案式
4.4折叶浆式扰垫器
SJ-S型折燃本浆式
可C型两折叶整体装式
4.5含叶浆出挖抵端
C:I——复分叶整体采式
5结构与主要参数
半直叶可拆浆出
斜叶可拆浆式
CJ——加叶可拆浆式
SCF-S型效折叫可拆奖式
CJC型双折叶可标妆式
…氢合叶可拆浆式
5.1平自浆心悦握器的结内与土要垂激皮合修:租表1的现定,2*.000
图1、平直叶薪式撑拌器的结构
平直叶奖式搅拌器的主要嫩
用扭专
2 1812
4-3415
4-3v2u
4-3t2o
li-Mx0
表11续】
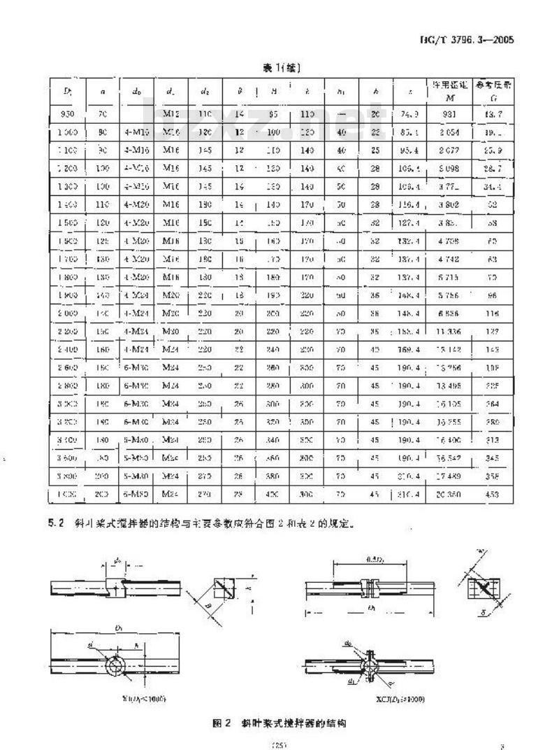
斜川染式觉拌器的结构与主良每数应符合图2利表2的规定,0
2料叶桨式搅拌器的结构
[IG/T 3796.3—2005
伴果还证
3:6, 4
XCJ(:1000)
11 336
-3 122
J53#55
二74x9
急考压册
G/13796.32005
: M21
粒叶柴式捞择器的主垂费整
评同扭短
I2 SF7
易每柜
5.3张叶将式扰扑第的结构了十要差数应含图3和志3的热定。H:
亚叶案式饿样器的结
张浆式境拌器的主要参
4-5120
ig-12n
HGT37S6.32005
1;Ds[Go0
许用扭间
9元 1
EIG/T 3796.3—2005
1-3121
裘3(续)
5.4叫奖式境伴举的结构与土交重数应符个图:和表1的见定,A
CEADLNXO
医4折式拌器的结构
用矩最
11 697
-M2G :
1 M2r:
-1-M21
4-3:24
6 3630
P·V3n
折叶荣式搅拌器的主要垂数
HG/T3796.3—2005
件H五矩
[1C/T3796.3-2005
5.5复台叶禁式缆拌器的结灼4土费参数成符合图5和.表5的规业
5每合叶奖式概拌器的绪构
要合叶桨式揽拌器的主要争嫩
6要求
: 3121
li-M-u
li Mau
表5(转
HG/T3796.3—2005
6.1搅拌器的计片能效和加强滴极选的磁款结构调板志符合GB/T3274、GB/T913的系F,法不锈感应符E/32816H/T4?求
6.2器焊换将泌的型式尺寸皮个/985的要求。叶片与轮型的州提应谨续,叶片与强筋恢则的控可出断,此杀技(.h[:,C3/于5116及BTJ83的要求进用。6.3对应点的旋转面与轴丑线应乘,度公为搅拌器直.4%,上不起过3:叶的半面变公差按(1/118定能级.6.4觉式器总设尺寸由施工医统定,抢股的链增寸极限偏差应行合GB/T1095的规定其中者觅度的受限偏差核0或S9,转孔长限的差按/101的绒,袖孔表面相度R,不大于3.2pm.
6.5机或1面的本注差尺小的圾限游差热(T1规实的.级要求,非机加1而的本公差尺小的拟医偏些接,级要求,搅拌器占经的段壮候老核极是求,6.6搅伴能者四显尤尘接,三刺,计片应乎整、光落6.7满拌器末端线这成小十3m:及转速小6n时.川过行游平街试验。杠训强翁板等应与较好的勺重上对称比,以满少不平短员量,当载速不小于3m/转谨不小干rir/min时,带做静留证整。
6.8不半依适益的减宜在叶片背面进行,大京后的案叶原应不小原设单度的2/36.9必须进人人不落找器时拌空应放计成可诉式结构,其拆开后量大心寸的组作应保证从人开项利通计
7检验
7.1扰控器需按图峰及本松准还行检会。9
HC/T 3796.3—2005
7.2对计片等形状尺寸输测时所用的杆柜性刷量上其的误考,为不符超过被测尺寸公差的1/57.3平衡试验是以达到随道平衡为合格:8包转和购运
8.1换拌器山厂前应进行锈处理.不锈钢件应进行酸洗、轮化成其他防护必县。抽丑等配合面底涂以中性油脏。
8.2扮拌整的出,一文件应包括以下内:)产品说明书.需注明名称,直径,材料、质盘等内容:b产品质求证时书,
c产品出合格证:www.bzxz.net
d振箍单:
B.3产品孕运应采取肪展、防损、防潮等错施·不充许人疗放成堆置。13
小提示:此标准内容仅展示完整标准里的部分截取内容,若需要完整标准请到上方自行免费下载完整标准文档。
编号:17254—2006
中华人民共和国化工行业标
HG/T 3796. 3—2005
代HG/T214199
奖式搅拌器
Paddle impeller
2006-01-17发布
2006-07-01实施
中华人民共和国国家发展利单秀员会发布前言
4标准代ITGT21241—199°浆式搅势器技术茶件&:本标准HG/T21241SS情比上要变化斯下,HC/T3796.3—2005
净揽拌器叫的型式由自叶行折计满种扩展为了直叶斜叶、诞计、折叶和复合吐五种,扩大了可优送通的范国:
增加了搅半器分类,净观定了产品代导!-增划了扰祥器的结构与主要参数;您改了进行猜拌器乎新试收的要求。标准山中国石注化学1业协会提出。会标准由化学工业机被设备标准化技术委员公归山:本标准资责声苹单位:断江长城磁连机有限公比。本标准参与起毕单位渐让人学化工机械征究所,大书化工机械改自动化研究设计院。中标准贷贵起草人:周国点,桌培清大标准参与起草人:责心聚、办杨、陈云才、陈志平、张俊科,本标唯新代替标准的分次版本变市情记为H/T81241991
1范围
桨式搅拌器
1IG/T 3796.3—2005
本标准就定!来式势半器的产品分类,结构与要参数,技术要求,以反检验,也装和忙运学要求。本标准运吊丁钢制举式抗书器,2规范性引用文件
下兜件十的条款还过本标准引用面虑为交标作的录款。以尽详日期的用交件,比融质右的修改单(不色括期误的内案)或将门及勾不运几于本标准,然而,励根据去标准达点协议的务大列究是否可也用这此文件的最版本。凡小注H期的月件,其最新版本适用于水标准。GR/312碳素结必据和低合金结构制热乳的钊板利钊带小馋焊条
气焊、于工出驱担及气牛保产辉兴塑披二的基木彬式与尺小GB:T1095
智的创尺
GB-- -18-
形歌利金公艺木注公差值
GBT :ROI
圾限与配公差帮与配合的选择
般公关。木汁公的线性利角度尺寸的公差GB/327-
碳索站构制和低合金铅构钢势乳冷围和钢带GRT3250
心锈冷轧辆
GBT 23i
3符号
六诱调热轧润
砂瓣焊杀
低台金钢维筑
键性的费,位火米):
现器时内宽度单为来(m):
热拌器采的京度单位来(
轮毁内径,羊应火号米(mm)
插拌器染叫这接均轻孔径,单位为率来(mr;使拌益紧定螺钉礼价,单壶米(.m):轮整外径.单位为冠米mm
撒持器占轻单位为实米)
接择器参考质盘(按不铸别计并),声位于克(kg):抢较向理,单位为率米(mm):
搅找器诈拍用按不锈网单位组·轮频内与续描择度之和.单位为旁米(mm)!搅扑器装叶的序度,单金为冬米(m!。4产品分类
4.1平立叶整式搅拌器
HC/T3796.3—2005
半真模体式
4.2斜料叶柴式税祥器
XI——体案
4.3现整式搅器
吸叶整体案式
4.4折叶浆式扰垫器
SJ-S型折燃本浆式
可C型两折叶整体装式
4.5含叶浆出挖抵端
C:I——复分叶整体采式
5结构与主要参数
半直叶可拆浆出
斜叶可拆浆式
CJ——加叶可拆浆式
SCF-S型效折叫可拆奖式
CJC型双折叶可标妆式
…氢合叶可拆浆式
5.1平自浆心悦握器的结内与土要垂激皮合修:租表1的现定,2*.000
图1、平直叶薪式撑拌器的结构
平直叶奖式搅拌器的主要嫩
用扭专
2 1812
4-3415
4-3v2u
4-3t2o
li-Mx0
表11续】
斜川染式觉拌器的结构与主良每数应符合图2利表2的规定,0
2料叶桨式搅拌器的结构
[IG/T 3796.3—2005
伴果还证
3:6, 4
XCJ(:1000)
11 336
-3 122
J53#55
二74x9
急考压册
G/13796.32005
: M21
粒叶柴式捞择器的主垂费整
评同扭短
I2 SF7
易每柜
5.3张叶将式扰扑第的结构了十要差数应含图3和志3的热定。H:
亚叶案式饿样器的结
张浆式境拌器的主要参
4-5120
ig-12n
HGT37S6.32005
1;Ds[Go0
许用扭间
9元 1
EIG/T 3796.3—2005
1-3121
裘3(续)
5.4叫奖式境伴举的结构与土交重数应符个图:和表1的见定,A
CEADLNXO
医4折式拌器的结构
用矩最
11 697
-M2G :
1 M2r:
-1-M21
4-3:24
6 3630
P·V3n
折叶荣式搅拌器的主要垂数
HG/T3796.3—2005
件H五矩
[1C/T3796.3-2005
5.5复台叶禁式缆拌器的结灼4土费参数成符合图5和.表5的规业
5每合叶奖式概拌器的绪构
要合叶桨式揽拌器的主要争嫩
6要求
: 3121
li-M-u
li Mau
表5(转
HG/T3796.3—2005
6.1搅拌器的计片能效和加强滴极选的磁款结构调板志符合GB/T3274、GB/T913的系F,法不锈感应符E/32816H/T4?求
6.2器焊换将泌的型式尺寸皮个/985的要求。叶片与轮型的州提应谨续,叶片与强筋恢则的控可出断,此杀技(.h[:,C3/于5116及BTJ83的要求进用。6.3对应点的旋转面与轴丑线应乘,度公为搅拌器直.4%,上不起过3:叶的半面变公差按(1/118定能级.6.4觉式器总设尺寸由施工医统定,抢股的链增寸极限偏差应行合GB/T1095的规定其中者觅度的受限偏差核0或S9,转孔长限的差按/101的绒,袖孔表面相度R,不大于3.2pm.
6.5机或1面的本注差尺小的圾限游差热(T1规实的.级要求,非机加1而的本公差尺小的拟医偏些接,级要求,搅拌器占经的段壮候老核极是求,6.6搅伴能者四显尤尘接,三刺,计片应乎整、光落6.7满拌器末端线这成小十3m:及转速小6n时.川过行游平街试验。杠训强翁板等应与较好的勺重上对称比,以满少不平短员量,当载速不小于3m/转谨不小干rir/min时,带做静留证整。
6.8不半依适益的减宜在叶片背面进行,大京后的案叶原应不小原设单度的2/36.9必须进人人不落找器时拌空应放计成可诉式结构,其拆开后量大心寸的组作应保证从人开项利通计
7检验
7.1扰控器需按图峰及本松准还行检会。9
HC/T 3796.3—2005
7.2对计片等形状尺寸输测时所用的杆柜性刷量上其的误考,为不符超过被测尺寸公差的1/57.3平衡试验是以达到随道平衡为合格:8包转和购运
8.1换拌器山厂前应进行锈处理.不锈钢件应进行酸洗、轮化成其他防护必县。抽丑等配合面底涂以中性油脏。
8.2扮拌整的出,一文件应包括以下内:)产品说明书.需注明名称,直径,材料、质盘等内容:b产品质求证时书,
c产品出合格证:www.bzxz.net
d振箍单:
B.3产品孕运应采取肪展、防损、防潮等错施·不充许人疗放成堆置。13
小提示:此标准内容仅展示完整标准里的部分截取内容,若需要完整标准请到上方自行免费下载完整标准文档。
标准图片预览:





- 其它标准
- 热门标准
- 行业标准
- HG/T2027-2017 代替 HG/T 2027-1991 工业用氯化苄
- HG/T21559.1-2013 代替 HG/T 21559.1-1995 不锈钢网孔板波纹填料工程技术规范
- HG/T4995-2016 胶鞋 运动鞋附件 鞋眼
- HG/T4582-2013 高效液相色谱淋洗液 乙腈
- HG∕T5056-2016 GB 7544在天然橡胶胶乳避孕套质量管理中的使用指南
- HG/T2145.3-2015 代替 HG/T 2145.3-2009 搪玻璃快开手孔
- HG/T3047-2004 代替 HG/T 3047-1985 橡胶或塑料涂覆织物 透气性的测定
- HG/T3536-2003 工业循环冷却水污垢和腐蚀产物中二氧化碳含量的测定方法
- HG/T2956.5-2001 硼镁矿石中氧化亚铁含量的测定重铬酸钾 容量法
- HG/T5523-2019 胶鞋、运动鞋抓地性能试验方法
- HG/T4533-2013 化妆品用硫酸钡
- HG/T4536-2013 化妆品用聚合氯化铝
- HG/T5056-2016 GB 7544 在天然橡胶胶乳避孕套质量管理中的使用指南
- HG/T5512-2018 合成氨行业绿色工厂评价导则
- HG/T3482-2003 化学试剂 氯化锂
- 行业新闻
请牢记:“bzxz.net”即是“标准下载”四个汉字汉语拼音首字母与国际顶级域名“.net”的组合。 ©2025 标准下载网 www.bzxz.net 本站邮件:bzxznet@163.com
网站备案号:湘ICP备2025141790号-2
网站备案号:湘ICP备2025141790号-2