- 您的位置:
- 标准下载网 >>
- 标准分类 >>
- 国家标准(GB) >>
- GB/T 14609-1993 谷物中铜、铁、锰、锌、钙、镁的测定法 原子吸收法
标准号:
GB/T 14609-1993
标准名称:
谷物中铜、铁、锰、锌、钙、镁的测定法 原子吸收法
标准类别:
国家标准(GB)
英文名称:
Determination of copper, iron, manganese, zinc, calcium and magnesium in cereals - Atomic absorption spectrometry标准状态:
已作废-
发布日期:
1993-09-05 -
实施日期:
1994-07-01 -
作废日期:
2009-01-20 出版语种:
简体中文下载格式:
.rar.pdf下载大小:
112.61 KB
替代情况:
被GB/T 14609-2008代替采标情况:
=AACC 40-70
点击下载
标准简介:
标准下载解压密码:www.bzxz.net
本标准规定了原子吸收分光光度法测定各种谷物及谷物制品中铜、铁、锰、锌、钙、镁等素所用试剂、仪器、操作步骤及结果计算的方法。本标准适用于各种谷物及谷物制品。 GB/T 14609-1993 谷物中铜、铁、锰、锌、钙、镁的测定法 原子吸收法 GB/T14609-1993
部分标准内容:
中华人民共和国国家标准
谷物中铜、铁、锰、锌、钙、镁的测定法吸收法
Method for determination of Cu,Fe,Mn,Zn,Ca,Mg in cereals by atomic absorptionspectrophotometry
1主题内容与适用范围
GB/T 14609--93
本标准规定了原子吸收分光光度法测定各种谷物及谷物制品中铜、铁、锰、锌、钙、镁等元素所用试剂、仪器、操作步骤及结果计算的方法。本标准适用于各种谷物及谷物制品。2引用标准
GB5497粮食、油料检验水分测定法3原理
谷物样品经燃烧灰化后,用盐酸处理,并稀释至合理的浓度范围。用原子吸收分光光度计测量其中各元素的吸收值,继而计算出各元素的含量,如果测定钙元素含量,则用含镧的盐酸溶液稀释至适宜浓度。
4仪器(本标准中所用玻璃仪器用前均需用1:1HNO:浸泡过夜)4.1原子吸收分光光度计各种型号均可。4.2铜、铁、锰、锌、钙、镁空心阴极灯可同原子吸收分光光度计(4.1)配用。4.3空气-乙炔火焰系统可同原子吸收分光光度计(4.1)配用。4.4马福炉。
4.5分析天平
感量0.1mg。
4.6调温电炉或电热板。
4.7石英或瓷制埚如采用瓷制锅则要求瓷面光滑、无裂釉、无裂纹。4.8容量瓶100ml。
4.9烧杯250mL。
4.10移液管1.0mL、2.0mL、5.0mL、50mL。4.11
微量移液管500μL。
5试剂
本标准所列试剂均为分析纯或相当纯度,工作用水为去离子水。盐酸(GB622)
国家技术监督局1993-09-05批准1994-07-01实施
GB/T14609-93
5.26mol/L盐酸移取盐酸(5.1)500mL同500mL水混合。5.30.1mol/L盐酸2移取盐酸(5.2)16ml用水稀释至1000mL。5.40.5mol/L盐酸移取盐酸(5.2)80mL,用水稀释至1000mL。5.5镧贮备液每升含镧50g和约25%盐酸(5.1)将58.65g氧化(La20,99.99%)溶于250ml浓盐酸中,用水稀释至1000mL。5.6标准贮备液
5.6.1铜标准贮备液含铜1000μg/ml溶解1.000g光谱纯铜片于少量硝酸中(约5~10mL),加5mlL盐酸(5.1),蒸发至近干,用盐酸(5.3)稀释至1000mL。
5.6.2铁标准贮备液含铁为1000μg/mL溶解1.000g光谱纯铁丝于30mL沸腾的6mol/L盐酸(5.2)中,用0.1mol/L盐酸(5.3)定容至1000ml。
5.6.3锰标准贮备液含锰1000μg/mL溶解光谱纯二氧化锰(MnOz.99.99%)于30mL6mol/L盐酸(5.2)中,沸腾驱氯数分钟,稀释至1000mL
5.6.4锌标准贮备液含锌1000μg/mL溶解1.000g光谱纯金属锌于10mL6mol/L盐酸(5.2)中,用水稀释至1000mL。5.6.5镁标准贮备液含镁1000μg/mL溶解1.000g光谱纯金属镁于50mL水中,缓缓加入10mL盐酸(5,1),溶解后用0.1mol/L盐酸(5.3)稀释至1000mL。
5.6.6钙标准贮备液含钙25ug/mL溶解1.249g光谱纯碳酸钙(CaCO3,99.99%)于少量6mol/L盐酸(5.2)冲,用水稀释至1000ml。吸取该液50ml.于1000mL容量瓶中,用0.5mol/L盐酸(5.4)稀释至刻度。5.7工作标准溶液
5.7.1钙的工作标准溶液
吸取钙标准贮备液(5.6.6)0、5、10、15、20mL分别置于25mL容量瓶中,各加5mL镧贮备液(5.5),定容至25mL。
5.7.2其他元素的工作标准溶液
用0.1mol/L盐酸(5.3)稀释5.6.1、5.6.2、5.6.3、5.6.4、5.6.5等条所列标准贮备液使之形成4个浓度阶的标准溶液,要求每个元素的浓度应在仪器的工作范围内。6操作步骤
6.1样品制备
6.1.1均匀选取待测样品于粉碎机中粉碎至全部通过40目筛(0.45mm),不得少于50g,按GB5497测定样品水分,所测定结果以干基计。6.1.2精密称取待测样品10g于埚中,在电热板上炭化至无烟。然后置于已预热至500C的马福炉中灰化至无炭粒。如果灰化不完全,可取出,放冷后加数滴浓硝酸润湿,于低温下干燥后重新灰化。6.1.3取出已灰化好的样品(为了防止埚因骤冷而破裂可将马福炉断电后过夜),用10mL浓盐酸(5.1)溶解残渣,于电热板上煮沸并蒸发至近于。6.1.4加20mL0.5mol/L盐酸(5.4)溶解残渣(6.1.3)用快速滤纸过滤至100mL容量瓶中,用水充分洗涤滤纸和残渣,合并滤液,稀释100mL,摇匀。6.1.5如果测定钙元素,则应向溶液(6.1.4)中加入20mL镧贮备液(5.5),使最终溶液含镧为1%。如果溶液中某待测元素浓度较高则应继续稀释至仪器允许的浓度范围内。428
6.2测定
GB/T14609—93
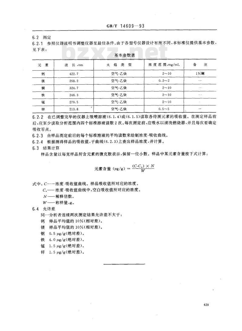
6.2.1参照仪器说明书调整仪器至最佳条件。由于各型号仪器设计有所不同,本标准仅提供基本参数,见下表:
基本参数表
波长,nm
火焰类型
空气-乙炔
空气-乙炔
空气-乙炔
空气-乙炔
空气-乙炔
空气-乙炔
浓度范围,mg/ml.
2~10
6.2.2在已调整完毕的仪器上吸喷溶液(6.1.4)或(6.1.5)读取各待测元素的吸收值。在测定样品前后,应至少读取分析范围内四个标准溶液读数2次。每次测定前,应吸水以清洗燃烧器,并且每次要确定吸收零点。
6.2.3由样品测定前后的每个标准溶液的平均读数来绘制浓度-吸收曲线。6.2.4根据测得样品的吸收值,于曲线(6.2.3)上查出样品浓度,并计算。6.3结果计算
样品含量以每克样品所含元素的微克数表示,保留一位小数。样品中某元素含量按下式计算:元素含量(μg/g)=(C-C.)×N
式中:C——浓度-吸收值曲线。样品吸收值所对应的浓度。C。—一浓度-吸收值曲线中,空白吸收值所对应的浓度。N-稀释倍数。
W称样量.g。
6.4允许差
同一分析者连续两次测定结果允许差不大于:钙样品平均值的10%(相对差)。镁样品平均值的10%(相对差)。铜0.5 μg/g(绝对差)。
铁4.0μg/g(绝对差)。
锰1.5μg/g(绝对差)。
锌1.5ug/g(绝对差)。
附加说明:
GB/T14609—93
本标准由中华人民共和国商业部提出。本标准由商业部粮食储运局归口。本标准由商业部谷物油脂化学研究所负责起草。本标准主要起草人雷霆。bzxz.net
本标准等效采用美国谷物化学家协会审批方法AACC40-70《原子吸收分光光度法测定谷物中各种元素》。
小提示:此标准内容仅展示完整标准里的部分截取内容,若需要完整标准请到上方自行免费下载完整标准文档。
谷物中铜、铁、锰、锌、钙、镁的测定法吸收法
Method for determination of Cu,Fe,Mn,Zn,Ca,Mg in cereals by atomic absorptionspectrophotometry
1主题内容与适用范围
GB/T 14609--93
本标准规定了原子吸收分光光度法测定各种谷物及谷物制品中铜、铁、锰、锌、钙、镁等元素所用试剂、仪器、操作步骤及结果计算的方法。本标准适用于各种谷物及谷物制品。2引用标准
GB5497粮食、油料检验水分测定法3原理
谷物样品经燃烧灰化后,用盐酸处理,并稀释至合理的浓度范围。用原子吸收分光光度计测量其中各元素的吸收值,继而计算出各元素的含量,如果测定钙元素含量,则用含镧的盐酸溶液稀释至适宜浓度。
4仪器(本标准中所用玻璃仪器用前均需用1:1HNO:浸泡过夜)4.1原子吸收分光光度计各种型号均可。4.2铜、铁、锰、锌、钙、镁空心阴极灯可同原子吸收分光光度计(4.1)配用。4.3空气-乙炔火焰系统可同原子吸收分光光度计(4.1)配用。4.4马福炉。
4.5分析天平
感量0.1mg。
4.6调温电炉或电热板。
4.7石英或瓷制埚如采用瓷制锅则要求瓷面光滑、无裂釉、无裂纹。4.8容量瓶100ml。
4.9烧杯250mL。
4.10移液管1.0mL、2.0mL、5.0mL、50mL。4.11
微量移液管500μL。
5试剂
本标准所列试剂均为分析纯或相当纯度,工作用水为去离子水。盐酸(GB622)
国家技术监督局1993-09-05批准1994-07-01实施
GB/T14609-93
5.26mol/L盐酸移取盐酸(5.1)500mL同500mL水混合。5.30.1mol/L盐酸2移取盐酸(5.2)16ml用水稀释至1000mL。5.40.5mol/L盐酸移取盐酸(5.2)80mL,用水稀释至1000mL。5.5镧贮备液每升含镧50g和约25%盐酸(5.1)将58.65g氧化(La20,99.99%)溶于250ml浓盐酸中,用水稀释至1000mL。5.6标准贮备液
5.6.1铜标准贮备液含铜1000μg/ml溶解1.000g光谱纯铜片于少量硝酸中(约5~10mL),加5mlL盐酸(5.1),蒸发至近干,用盐酸(5.3)稀释至1000mL。
5.6.2铁标准贮备液含铁为1000μg/mL溶解1.000g光谱纯铁丝于30mL沸腾的6mol/L盐酸(5.2)中,用0.1mol/L盐酸(5.3)定容至1000ml。
5.6.3锰标准贮备液含锰1000μg/mL溶解光谱纯二氧化锰(MnOz.99.99%)于30mL6mol/L盐酸(5.2)中,沸腾驱氯数分钟,稀释至1000mL
5.6.4锌标准贮备液含锌1000μg/mL溶解1.000g光谱纯金属锌于10mL6mol/L盐酸(5.2)中,用水稀释至1000mL。5.6.5镁标准贮备液含镁1000μg/mL溶解1.000g光谱纯金属镁于50mL水中,缓缓加入10mL盐酸(5,1),溶解后用0.1mol/L盐酸(5.3)稀释至1000mL。
5.6.6钙标准贮备液含钙25ug/mL溶解1.249g光谱纯碳酸钙(CaCO3,99.99%)于少量6mol/L盐酸(5.2)冲,用水稀释至1000ml。吸取该液50ml.于1000mL容量瓶中,用0.5mol/L盐酸(5.4)稀释至刻度。5.7工作标准溶液
5.7.1钙的工作标准溶液
吸取钙标准贮备液(5.6.6)0、5、10、15、20mL分别置于25mL容量瓶中,各加5mL镧贮备液(5.5),定容至25mL。
5.7.2其他元素的工作标准溶液
用0.1mol/L盐酸(5.3)稀释5.6.1、5.6.2、5.6.3、5.6.4、5.6.5等条所列标准贮备液使之形成4个浓度阶的标准溶液,要求每个元素的浓度应在仪器的工作范围内。6操作步骤
6.1样品制备
6.1.1均匀选取待测样品于粉碎机中粉碎至全部通过40目筛(0.45mm),不得少于50g,按GB5497测定样品水分,所测定结果以干基计。6.1.2精密称取待测样品10g于埚中,在电热板上炭化至无烟。然后置于已预热至500C的马福炉中灰化至无炭粒。如果灰化不完全,可取出,放冷后加数滴浓硝酸润湿,于低温下干燥后重新灰化。6.1.3取出已灰化好的样品(为了防止埚因骤冷而破裂可将马福炉断电后过夜),用10mL浓盐酸(5.1)溶解残渣,于电热板上煮沸并蒸发至近于。6.1.4加20mL0.5mol/L盐酸(5.4)溶解残渣(6.1.3)用快速滤纸过滤至100mL容量瓶中,用水充分洗涤滤纸和残渣,合并滤液,稀释100mL,摇匀。6.1.5如果测定钙元素,则应向溶液(6.1.4)中加入20mL镧贮备液(5.5),使最终溶液含镧为1%。如果溶液中某待测元素浓度较高则应继续稀释至仪器允许的浓度范围内。428
6.2测定
GB/T14609—93
6.2.1参照仪器说明书调整仪器至最佳条件。由于各型号仪器设计有所不同,本标准仅提供基本参数,见下表:
基本参数表
波长,nm
火焰类型
空气-乙炔
空气-乙炔
空气-乙炔
空气-乙炔
空气-乙炔
空气-乙炔
浓度范围,mg/ml.
2~10
6.2.2在已调整完毕的仪器上吸喷溶液(6.1.4)或(6.1.5)读取各待测元素的吸收值。在测定样品前后,应至少读取分析范围内四个标准溶液读数2次。每次测定前,应吸水以清洗燃烧器,并且每次要确定吸收零点。
6.2.3由样品测定前后的每个标准溶液的平均读数来绘制浓度-吸收曲线。6.2.4根据测得样品的吸收值,于曲线(6.2.3)上查出样品浓度,并计算。6.3结果计算
样品含量以每克样品所含元素的微克数表示,保留一位小数。样品中某元素含量按下式计算:元素含量(μg/g)=(C-C.)×N
式中:C——浓度-吸收值曲线。样品吸收值所对应的浓度。C。—一浓度-吸收值曲线中,空白吸收值所对应的浓度。N-稀释倍数。
W称样量.g。
6.4允许差
同一分析者连续两次测定结果允许差不大于:钙样品平均值的10%(相对差)。镁样品平均值的10%(相对差)。铜0.5 μg/g(绝对差)。
铁4.0μg/g(绝对差)。
锰1.5μg/g(绝对差)。
锌1.5ug/g(绝对差)。
附加说明:
GB/T14609—93
本标准由中华人民共和国商业部提出。本标准由商业部粮食储运局归口。本标准由商业部谷物油脂化学研究所负责起草。本标准主要起草人雷霆。bzxz.net
本标准等效采用美国谷物化学家协会审批方法AACC40-70《原子吸收分光光度法测定谷物中各种元素》。
小提示:此标准内容仅展示完整标准里的部分截取内容,若需要完整标准请到上方自行免费下载完整标准文档。
标准图片预览:




- 其它标准
- 热门标准
- 国家标准(GB)
- GB/T2828.1-2012 计数抽样检验程序 第1部分:按接收质量限(AQL)检索的逐批检验抽样计划
- GB/T8566-2022 系统与软件工程 软件生存周期过程
- GB/T30917—2014 /ISo 29941:2010 天然胶乳橡胶避孕套中可迁移亚硝胺的测定
- GB/T9124.1-2019 钢制管法兰 第1部分:PN 系列
- GB/T1182-2018 产品几何技术规范(GPS) 几何公差 形状、方向、位置和跳动公差标注
- GB/T12777-1999 金属波纹管膨胀节通用技术条件
- GB/T29633.4-2020 南极地名 第4部分:罗马字母拼写
- GB/T5169.15—2015 /IEC 60695-11-3;2012 电工电子产品着火危险试验第15部分:试验火焰500 W火焰装置和确认试验方法
- GB4706.3-1986 家用和类似用途电器的安全食物搅碎器及类似用途电器的特殊要求
- GB15193.5-2003 骨髓细胞微核试验
- GB15985-1995 丝虫病诊断标准及处理原则
- GB19159-2003 车用液化石油气
- GB/T7407-1997 中国及世界主要海运贸易港口代码
- GB14287.4-2014 电气火灾监控系统 第4部分:故障电弧探测器
- GB/T43929-2024 空间用纤维光学器件测试指南
- 行业新闻
请牢记:“bzxz.net”即是“标准下载”四个汉字汉语拼音首字母与国际顶级域名“.net”的组合。 ©2025 标准下载网 www.bzxz.net 本站邮件:bzxznet@163.com
网站备案号:湘ICP备2025141790号-2
网站备案号:湘ICP备2025141790号-2