- 您的位置:
- 标准下载网 >>
- 标准分类 >>
- 国家标准(GB) >>
- GB/T 20509-2006 电力机车接触材料用铜及铜合金线坯
标准号:
GB/T 20509-2006
标准名称:
电力机车接触材料用铜及铜合金线坯
标准类别:
国家标准(GB)
标准状态:
现行-
发布日期:
2006-09-26 -
实施日期:
2007-02-01 出版语种:
简体中文下载格式:
.rar.pdf下载大小:
615.29 KB
标准ICS号:
冶金>>有色金属>>77.120.30铜和铜合金中标分类号:
冶金>>有色金属及其合金产品>>H62重金属及其合金
点击下载
标准简介:
标准下载解压密码:www.bzxz.net
本标准规定了电力机车接触线用铜及铜合金线坯的产品分类、技术要求、试验方法、检测规则、标志、包装、运输和储存。本标准适用于直径18MM-25MM、供高速电气化铁路接触材料用铜及铜合金线坯。本标准也适用于日照时间长、海拔高、高寒、高风速、温差大等特殊环境条件下的高速电气化铁路接触材料用铜及铜合金坯。 GB/T 20509-2006 电力机车接触材料用铜及铜合金线坯 GB/T20509-2006
部分标准内容:
ICS77.120.30
中华人民共和国国家标准
GB/T20509—2006
电力机车接触材料用铜及铜合金线坏Copper and copper alloys drawing stock for the contacting materialsof electric locomotives
2006-09-26发布
中华人民共和国国家质量监督检验检疫总局中国国家标准化管理委员会
数码防伤
2007-02-01实施
-iiKAoNiiKAca-
GB/T20509—2006
本标准针对高速电气化铁路接触材料用铜及铜合金线坏的要求而制定,是生产接触网导线的原料标准。
本标准参考了EN50149—2001《铁路设备固定装备
电力牵引
GB/T3952一1998电工用铜线坏》中的有关内容进行制定。本标准由中国有色金属工业协会提出。本标准由全国有色金属标准化技术委员会归口并负责解释。铜及铜合金有槽接触导线》及
本标准负责起草单位:云南铜业股份有限公司、中国有色金属工业标准计量质量研究所。本标准主要起草人:胡忠卫、卢宝仁、李东林、唐丽、杨丽娟。本标准是首次制定。
1范围
电力机车接触材料用铜及铜合金线坏GB/T20509—2006
本标准规定了电力机车接触线用铜及铜合金线坏的产品分类、技术要求、试验方法、检验规则、标志、包装、运输和贮存。
本标准适用于直径18mm~25mm、供高速电气化铁路接触材料用铜及铜合金线坏。本标准也适用于日照时间长高海拔、高寒高风速温差大等特殊环境条件下的高速电气化铁路接触材料用铜及铜合金线坏。
规范性引用文件
下列文件中的条款通过于标准的引用而成为本凡是注明日期的引用文件其随后所有标准的条
内容或修订版均不适用于本标准,然面,鼓励根据本标准达成协议的各方面研究的修改单(不包括勘误
凡是不注明自期的用文件,其最新版本适用于本标准。是否可使用这些文件
的最新版本。
GB/T3048.2
电线电缆电性能试验方法
金属导体材料电阻率试验
GB/T4909.2
GB/T4909.3
GB/T4909.
裸电线试验方法
电线试验方法
电线试验方法
GB/T5121(带
尺寸测量
拉力试验
扭转试验
分)铜及铜合金化学分析方法
铝及铜合金无缝管涡流探伤方法GB/T5248
YS/T347
3要求
3.1产品分类
及铜合金平均晶粒度测定方法
3.1.1产品牌号、状态(规
产品的牌号、状态利规#应符合表1的规定。表1产品的牌号、状态、规格
3.1.2标记示例
产品标记按产品名称、牌号、状态、规格及标准编号的顺序组成。示例:用TAgD.1制造的、供应状态为R、直径为1Bmm的线坏,标记为:线坏TAg0.IR 18GB/T20509-2006化学成分
产品的化学成分应符合表2的规定。3.3直径及允许偏差
直径/mm
产品应圆整,尺寸均匀。产品的直径为18mm~25mm,允许偏差为土0.6mm。1
GB/T20509—2006
力学性能
产品的力学性能应符合表3规定。牌号
0.08~-0.12
表2产品的化学成分
化学成分/%
≤0.0005
注:需方对化学成分有特殊要求时,可在合同中注明。Pb
表3产品的力学性能
扭转特性
直径/mm
抗拉强度/N/mm
不小于
产品应进行扭转试验,扭转后应不出现影响使用的裂缝,皱边。3.6电性能
产品的电阻率应符合表4的规定。表4产品的电阻率
晶粒度
-TKAiKAca
其他杂质总和
伸长率8%
不小于
电阻率poo/(amm/m)
≤0.02323
需方对晶粒度有要求时,应在合同中说明,其产品的横向晶粒度应不大于0.04mm。3.8表面质量
产品应成卷供应,每卷应为连续的一根,不允许有焊接。3.8.2
产品表面不应有皱边、飞边、裂纹、夹杂物及其他对使用有害的缺陷。产品的卷重或长度根据合同规定,在合同规定的卷重或长度中不允许有缺陷。3.8.3
3.8.4需方有要求时,可采用在线涡流探伤方法作为生产中对产品表面质量的监测方法。推荐的人工长缺陷标准:长×宽×深=10.0mm×1.0mm×0.4mm推荐的人工短缺陷标准:参照采用GB/T5248人工标准缺陷孔径尺寸图表。4
试验方法
化学成分分析方法
产品的化学成分仲裁分析方法按GB/T5121的规定进行。4.2尺寸测量方法
产品尺寸测量方法按GB/T4909.2进行。2
4.3力学性能测试方法
产品室温拉力试验按GB/T4909.3的规定进行。4.4扭转试验方法
GB/T20509—2006
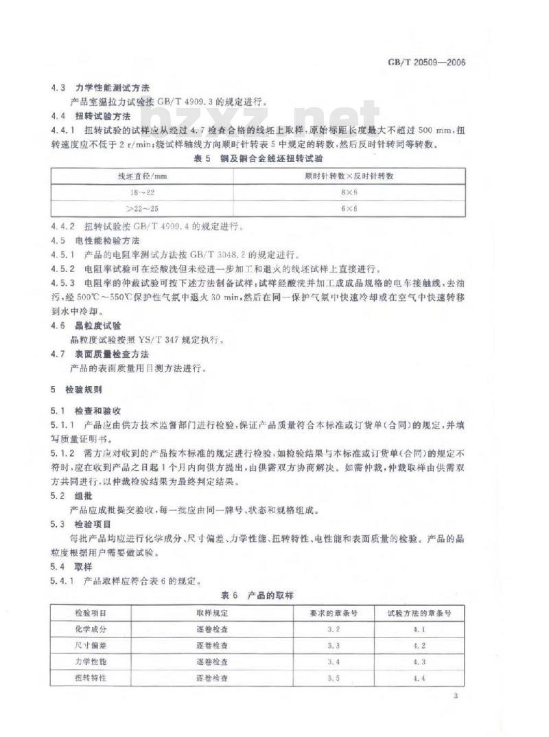
4.4.1扭转试验的试样应从经过4.7检查合格的线坏上取样,原始标距长度最大不超过500mm,扭转速度应不低于2r/min;绕试样轴线方向顺时针转表5中规定的转数,然后反时针转同等转数。表5铜及铜合金线坏扭转试验
线坏直径/mm
>22~25
4.4.2扭转试验按GB/T4909.4的规定进行4.5电性能检验方法
4.5.1产品的电阻率测试方法按GB/T3048.2的规定进行顺时针转数×反时针转数
4.5.2电阻率试验可在经酸洗但未经进一步加工和退火的线坏试样上直接进行。4.5.3电阻率的仲裁试验可按下述方法制备试样:试样经酸洗并加工成成品规格的电车接触线,去油污,经500℃~550℃保护性气氛中退火30min,然后在同一保护气氛中快速冷却或在空气中快速转移到水中玲却。
4.6晶粒度试验
晶粒度试验按照YS/T347规定执行。表面质量检查方法
产品的表面质量用目测方法进行。检验规则
5.1检查和验收
5.1.1产品应由供方技术监督部门进行检验,保证产品质量符合本标准或订货单(合同)的规定,并填写质量证明书。
5.1.2需方应对收到的产品按本标准的规定进行检验,如检验结果与本标准或订货单(合同)的规定不符时,应在收到产品之日起1个月内向供方提出,由供需双方协商解决。如需仲裁,仲裁取样由供需双方共同进行,以仲裁检验结果为最终判定结果。5.2组批
产品应成批提交验收,每一批应由同一牌号、状态和规格组成。5.3检验项目
每批产品均应进行化学成分、尺寸偏差力学性能、扭转特性、电性能和表面质量的检验。产品的晶粒度根据用户需要做试验。
5.4取样
5.4.1产品取样应符合表6的规定。表6产品的取样
检验项目
化学成分
尺寸偏差
力学性能
扭转特性
取样规定
逐卷检查
誉检查
遂卷检查
逐卷检查
要求的章条号
试验方法的章条号
GB/T20509—2006
检验项目
电性能
晶粒度
表面质量免费标准bzxz.net
5.5检验结果的判定
取样规定
表6(续)
每15卷或301取一个试样
每15举或30t取一个试样
逐卷检查
要求的章条号
TiKAoNiKAca-
试验方法的章条号
5.5.1产品化学成分、力学性能、扭转特性,尺寸偏差、表面质量不合格时,判该卷产品不合格。5.5.2
当电性能、晶粒度试验结果中有试样不合格时,应从该批产品(包括原检验不合格的那卷产品)中另取双倍数量的试样进行重复试验。重复试验结果全部合格,则判整批产品合格。若重复试验结果仍有试样不合格,则判该批产品不合格。HINA
标志、包装、运输、贮存
6.1标志
每卷检验合格的线基上有标签,标签上应标明a)
生产厂名称:
产品商标;
次态、规格;
产品牌号、
净重;
批号:
生产日期
生产厂家皮监督部门的检印
6.2包装
6.2.1线坏应成卷包装捆扎良好
6.2.2应有防潮,防的及防机械损伤措施。6.2.3
充许双方协议规包装方法及每卷重量6.3运输及购存
在存放、搬运和运输妞程中,应注意保护线坏免受机械损仿,防止线坏受潮及受到腐蚀物质的侵蚀。6.4质量证明书
每批线坏应附有产品质量正明书,注明:a)
生产厂名称;
产品名称:
产品牌号,状态、规格:
批号:
净重和件数
各项检验结果和技术监督部门印记;本标准编号:
出厂日期。
订单(或合同)内容
本标准所列产品的订单(或合同)应包括下列内容:产品名称;
牌号、状态、规格:
重量,
化学成分的特殊要求;
晶粒度要求;
在线涡流探伤要求:
包装的特殊要求;
本标准编号:
其他。
GB/T20509—2006
GB/T20509-2006
-TrKAoNi KAca-
中华人民共和国
国家标准
电力机车接触材料用铜及铜合金线坏GB/T20509-2006
中国标准出版社出版发行
北京复兴门外三里河北街16号
邮政编码:100045
网址bzcbs.com
电话:6852394668517548
中国标准出版社秦皇岛印刷厂印刷各地新华书店经销
开本880×12301/16
2007年2月第一版
印张0.75
字数10千字
2007年2月第一次印刷
书号:155066:1-28750
如有印装差错
定价10.00元
由本社发行中心调换
版权专有
慢权必究
举报电话:(010)68533533
小提示:此标准内容仅展示完整标准里的部分截取内容,若需要完整标准请到上方自行免费下载完整标准文档。
中华人民共和国国家标准
GB/T20509—2006
电力机车接触材料用铜及铜合金线坏Copper and copper alloys drawing stock for the contacting materialsof electric locomotives
2006-09-26发布
中华人民共和国国家质量监督检验检疫总局中国国家标准化管理委员会
数码防伤
2007-02-01实施
-iiKAoNiiKAca-
GB/T20509—2006
本标准针对高速电气化铁路接触材料用铜及铜合金线坏的要求而制定,是生产接触网导线的原料标准。
本标准参考了EN50149—2001《铁路设备固定装备
电力牵引
GB/T3952一1998电工用铜线坏》中的有关内容进行制定。本标准由中国有色金属工业协会提出。本标准由全国有色金属标准化技术委员会归口并负责解释。铜及铜合金有槽接触导线》及
本标准负责起草单位:云南铜业股份有限公司、中国有色金属工业标准计量质量研究所。本标准主要起草人:胡忠卫、卢宝仁、李东林、唐丽、杨丽娟。本标准是首次制定。
1范围
电力机车接触材料用铜及铜合金线坏GB/T20509—2006
本标准规定了电力机车接触线用铜及铜合金线坏的产品分类、技术要求、试验方法、检验规则、标志、包装、运输和贮存。
本标准适用于直径18mm~25mm、供高速电气化铁路接触材料用铜及铜合金线坏。本标准也适用于日照时间长高海拔、高寒高风速温差大等特殊环境条件下的高速电气化铁路接触材料用铜及铜合金线坏。
规范性引用文件
下列文件中的条款通过于标准的引用而成为本凡是注明日期的引用文件其随后所有标准的条
内容或修订版均不适用于本标准,然面,鼓励根据本标准达成协议的各方面研究的修改单(不包括勘误
凡是不注明自期的用文件,其最新版本适用于本标准。是否可使用这些文件
的最新版本。
GB/T3048.2
电线电缆电性能试验方法
金属导体材料电阻率试验
GB/T4909.2
GB/T4909.3
GB/T4909.
裸电线试验方法
电线试验方法
电线试验方法
GB/T5121(带
尺寸测量
拉力试验
扭转试验
分)铜及铜合金化学分析方法
铝及铜合金无缝管涡流探伤方法GB/T5248
YS/T347
3要求
3.1产品分类
及铜合金平均晶粒度测定方法
3.1.1产品牌号、状态(规
产品的牌号、状态利规#应符合表1的规定。表1产品的牌号、状态、规格
3.1.2标记示例
产品标记按产品名称、牌号、状态、规格及标准编号的顺序组成。示例:用TAgD.1制造的、供应状态为R、直径为1Bmm的线坏,标记为:线坏TAg0.IR 18GB/T20509-2006化学成分
产品的化学成分应符合表2的规定。3.3直径及允许偏差
直径/mm
产品应圆整,尺寸均匀。产品的直径为18mm~25mm,允许偏差为土0.6mm。1
GB/T20509—2006
力学性能
产品的力学性能应符合表3规定。牌号
0.08~-0.12
表2产品的化学成分
化学成分/%
≤0.0005
注:需方对化学成分有特殊要求时,可在合同中注明。Pb
表3产品的力学性能
扭转特性
直径/mm
抗拉强度/N/mm
不小于
产品应进行扭转试验,扭转后应不出现影响使用的裂缝,皱边。3.6电性能
产品的电阻率应符合表4的规定。表4产品的电阻率
晶粒度
-TKAiKAca
其他杂质总和
伸长率8%
不小于
电阻率poo/(amm/m)
≤0.02323
需方对晶粒度有要求时,应在合同中说明,其产品的横向晶粒度应不大于0.04mm。3.8表面质量
产品应成卷供应,每卷应为连续的一根,不允许有焊接。3.8.2
产品表面不应有皱边、飞边、裂纹、夹杂物及其他对使用有害的缺陷。产品的卷重或长度根据合同规定,在合同规定的卷重或长度中不允许有缺陷。3.8.3
3.8.4需方有要求时,可采用在线涡流探伤方法作为生产中对产品表面质量的监测方法。推荐的人工长缺陷标准:长×宽×深=10.0mm×1.0mm×0.4mm推荐的人工短缺陷标准:参照采用GB/T5248人工标准缺陷孔径尺寸图表。4
试验方法
化学成分分析方法
产品的化学成分仲裁分析方法按GB/T5121的规定进行。4.2尺寸测量方法
产品尺寸测量方法按GB/T4909.2进行。2
4.3力学性能测试方法
产品室温拉力试验按GB/T4909.3的规定进行。4.4扭转试验方法
GB/T20509—2006
4.4.1扭转试验的试样应从经过4.7检查合格的线坏上取样,原始标距长度最大不超过500mm,扭转速度应不低于2r/min;绕试样轴线方向顺时针转表5中规定的转数,然后反时针转同等转数。表5铜及铜合金线坏扭转试验
线坏直径/mm
>22~25
4.4.2扭转试验按GB/T4909.4的规定进行4.5电性能检验方法
4.5.1产品的电阻率测试方法按GB/T3048.2的规定进行顺时针转数×反时针转数
4.5.2电阻率试验可在经酸洗但未经进一步加工和退火的线坏试样上直接进行。4.5.3电阻率的仲裁试验可按下述方法制备试样:试样经酸洗并加工成成品规格的电车接触线,去油污,经500℃~550℃保护性气氛中退火30min,然后在同一保护气氛中快速冷却或在空气中快速转移到水中玲却。
4.6晶粒度试验
晶粒度试验按照YS/T347规定执行。表面质量检查方法
产品的表面质量用目测方法进行。检验规则
5.1检查和验收
5.1.1产品应由供方技术监督部门进行检验,保证产品质量符合本标准或订货单(合同)的规定,并填写质量证明书。
5.1.2需方应对收到的产品按本标准的规定进行检验,如检验结果与本标准或订货单(合同)的规定不符时,应在收到产品之日起1个月内向供方提出,由供需双方协商解决。如需仲裁,仲裁取样由供需双方共同进行,以仲裁检验结果为最终判定结果。5.2组批
产品应成批提交验收,每一批应由同一牌号、状态和规格组成。5.3检验项目
每批产品均应进行化学成分、尺寸偏差力学性能、扭转特性、电性能和表面质量的检验。产品的晶粒度根据用户需要做试验。
5.4取样
5.4.1产品取样应符合表6的规定。表6产品的取样
检验项目
化学成分
尺寸偏差
力学性能
扭转特性
取样规定
逐卷检查
誉检查
遂卷检查
逐卷检查
要求的章条号
试验方法的章条号
GB/T20509—2006
检验项目
电性能
晶粒度
表面质量免费标准bzxz.net
5.5检验结果的判定
取样规定
表6(续)
每15卷或301取一个试样
每15举或30t取一个试样
逐卷检查
要求的章条号
TiKAoNiKAca-
试验方法的章条号
5.5.1产品化学成分、力学性能、扭转特性,尺寸偏差、表面质量不合格时,判该卷产品不合格。5.5.2
当电性能、晶粒度试验结果中有试样不合格时,应从该批产品(包括原检验不合格的那卷产品)中另取双倍数量的试样进行重复试验。重复试验结果全部合格,则判整批产品合格。若重复试验结果仍有试样不合格,则判该批产品不合格。HINA
标志、包装、运输、贮存
6.1标志
每卷检验合格的线基上有标签,标签上应标明a)
生产厂名称:
产品商标;
次态、规格;
产品牌号、
净重;
批号:
生产日期
生产厂家皮监督部门的检印
6.2包装
6.2.1线坏应成卷包装捆扎良好
6.2.2应有防潮,防的及防机械损伤措施。6.2.3
充许双方协议规包装方法及每卷重量6.3运输及购存
在存放、搬运和运输妞程中,应注意保护线坏免受机械损仿,防止线坏受潮及受到腐蚀物质的侵蚀。6.4质量证明书
每批线坏应附有产品质量正明书,注明:a)
生产厂名称;
产品名称:
产品牌号,状态、规格:
批号:
净重和件数
各项检验结果和技术监督部门印记;本标准编号:
出厂日期。
订单(或合同)内容
本标准所列产品的订单(或合同)应包括下列内容:产品名称;
牌号、状态、规格:
重量,
化学成分的特殊要求;
晶粒度要求;
在线涡流探伤要求:
包装的特殊要求;
本标准编号:
其他。
GB/T20509—2006
GB/T20509-2006
-TrKAoNi KAca-
中华人民共和国
国家标准
电力机车接触材料用铜及铜合金线坏GB/T20509-2006
中国标准出版社出版发行
北京复兴门外三里河北街16号
邮政编码:100045
网址bzcbs.com
电话:6852394668517548
中国标准出版社秦皇岛印刷厂印刷各地新华书店经销
开本880×12301/16
2007年2月第一版
印张0.75
字数10千字
2007年2月第一次印刷
书号:155066:1-28750
如有印装差错
定价10.00元
由本社发行中心调换
版权专有
慢权必究
举报电话:(010)68533533
小提示:此标准内容仅展示完整标准里的部分截取内容,若需要完整标准请到上方自行免费下载完整标准文档。
标准图片预览:





- 其它标准
- 上一篇: GB/T 20508-2006 碳化钽粉
- 下一篇: GB/T 20510-2006 氧化铟锡靶材
- 热门标准
- 国家标准(GB)
- GB/T2828.1-2012 计数抽样检验程序 第1部分:按接收质量限(AQL)检索的逐批检验抽样计划
- GB/T228.1-2021 金属材料 拉伸试验 第1部分:室温试验方法
- GB50367-2013 混凝土结构加固设计规范
- GB/T18204.4-2000 公共场所毛巾、床上卧具微生物检验方法细菌总数测定
- GB/T12053-1989 光学识别用字母数字字符集 第一部分:OCR-A字符集印刷图象的形状和尺寸
- GB/T23892.3-2009 滑动轴承 稳态条件下流体动压可倾瓦块止推轴承 第3部分:可倾瓦块止推轴承计算的许用值
- GB/T9145-2003 普通螺纹 中等精度、优选系列的极限尺寸
- GB/T11839-1989 二氧化铀芯块中硼的测定 姜黄素萃取光度法
- GB50209-2002 建筑地面工程施工质量验收规范
- GB/T6122.1-2002 圆角铣刀 第1部分:型式和尺寸
- GB/T7433-1987 对称电缆载波通信系统抗无线电广播和通信干扰的指标
- GB5725-2009 安全网
- GB13851-2022 内河交通安全标志
- GB/T9239-1988 刚性转子平衡品质 许用不平衡的确定
- GB/T15917.3-1995 金属镝及氧化镝化学分析方法 对氯苯基荧光酮--溴化十六烷基三甲基胺分光光度法测定钽量
- 行业新闻
请牢记:“bzxz.net”即是“标准下载”四个汉字汉语拼音首字母与国际顶级域名“.net”的组合。 ©2025 标准下载网 www.bzxz.net 本站邮件:bzxznet@163.com
网站备案号:湘ICP备2025141790号-2
网站备案号:湘ICP备2025141790号-2