- 您的位置:
- 标准下载网 >>
- 标准分类 >>
- 国家标准(GB) >>
- GB 50374-2006 通信管道工程施工及验收规范
标准号:
GB 50374-2006
标准名称:
通信管道工程施工及验收规范
标准类别:
国家标准(GB)
标准状态:
现行-
发布日期:
2006-12-11 -
实施日期:
2007-05-01 出版语种:
简体中文下载格式:
.rar.pdf下载大小:
9.97 MB

部分标准内容:
中华人民共和国国家标准
通信管道工程施工及验收规范
Codeofconstructionandacceptanceforcommunicationconduit engineering
GB50374-2006
主编部门:中华人民共和国信息产业部批准部门:中华人民共和国建设部施行日期:2007年5月1日
中国计划出版社
2007北京
中华人民共和国建设部公告第523号建设部关于发布国家标准《通信管道工程施工及验收规范》的公告现批准《通信管道工程施工及验收规范》为国家标准,编号为GB50374-2006,自2007年5月1日起实施。其中,第4.1.1、4.1.2、4.1.3、4.1.5、4.1.8、4.1.9、4.1.10、4.1.11(1、2、4、5、6)、4.1.12、4.1.13条(款)为强制性条文,必须严格执行。本规范由建设部标准定额研究所组织中国计划出版社出版发行。中华人民共和国建设部
二00六年十二月十一日
本规范是根据建设部建标[2004]67号文件“关于印发《二00四年工程建设国家标准制定、修订计划》的通知\要求,由信息产业部综合规划司负责组织成立了规范编制组,在参考目前国内有关标准和收集有关工程通信管道及材料的使用情况,并广泛征求各方意见后制定的。本规范主要对通信系统工程的通信管道施工及验收作出规定和要求,共分8章及6个附录。主要技术内容包括:总则,器材检验,工程测量,土方工程,模板、钢筋及混凝土、砂浆,人(手)孔、通道建筑,铺设管道,工程验收。
本规范以黑体字标志的条文为强制性条文,必须严格执行。本规范由建设部负责管理和对强制性条文的解释,由信息产业部负责日常管理,由中讯邮电咨询设计院(原信息产业部邮电设计院)负责具体技术内容的解释。本规范在执行过程中,请各单位注意总结经验,积累资料,随时将有关意见和建议反馈给中讯邮电咨询设计院(地址:河南省郑州市互助路1号,邮编:450007),以供今后修订时参考。本规范主编单位和主要起草人:主编单位:中讯邮电咨询设计院主要起草人:陈万虎尹卫兵顾荣生1总则..
2器材检验.
2.1一般规定.
2.2水泥及水泥制品.
2.4石子,
2.6砌块..
2.7水....
2.8水泥管块..
2.9塑料管及配件...
2.10钢材、钢管与铁件.
3工程测量...
4土方工程.
4.1挖掘沟坑..
4.2回填土..
5模板、钢筋及混凝土、砂浆..
5.1装拆模板...
5.2钢筋加工..
5.3混凝土浇筑..
5.4水泥砂浆...
6人(手)孔、通道建筑。
6.1一般规定...
6.2人(手)孔、通道的地基与基础..6.3墙体....
6.4人(手)孔上覆及通道沟盖板,6.5口圈和井盖..
7铺设管道...
7.1一般要求.
7.2地基.
7.3基础....
7.4水泥管道铺设...
7。5塑料管道铺设.
7.6钢管铺设
8工程验收....
8.1随工验收..
8.2工程初验..
8.3工程终验
附录A回弹仪测量混凝土的强度
附录B水泥管块规格和多孔塑料管端面..附录C常用各种标号普通混凝土参考配比及每立方米用料量.
附录D定型人孔及体积表
附录E土、石质分类.
附录F工程验收项目和内容..
..(2
....(6
.(13
.(15
.(19
.(21
....(27)
..(28)
.....(28)
..(32)
(35)
..(40)
...(40)
....(42)
.(50)
...(55)
..(58)
..(59)
本规范用词说明..
附:条文说明...
1总则
..(63)
1.0.1为了适应现代化城市建设与信息发展的需要,保证信息通信管道与通道工程建设中的材料、施工和竣工验收指标达到设计要求,制定本规范。1.0.2本规范是通信管道工程施工、监理、随工验收、竣工验收(包括初步验收和最终验收)、编制峻工文件等工作的技术依据。
1.0.3本规范适用于新建、扩建、改建通信管道工程的施工和验收。1.0.4通信管道工程建设中必须选用符合国家有关技术标准的定型产品。未经国家有关产品质量监督检验机构检验合格的器材,不得在工程中使用。1.0.5通信管道工程建设中应积极采用新工艺、新技术,以提高施工质量,降低工程造价。1.0.6通信管道工程的竣工验收工作,应按工程验收的法定程序进行;其峻工验收的内容和要求,应按本规范的规定执行。
随工检验和峻工验收中,发现不符合本规范或有关规定的工作内容,凡由施工单位造成的,应由施工单位负责返修至合格。
1.0.7通信管道与通道的建设除执行本规范外,尚应符合国家现行有关标准、规范的规定。2器材检验
2.1一般规定
2·1·1通信管道工程所用的器材规格、程式及质量,应满足设计文件和技术规范的要求,并由施工单位会同建设单位或监理单位在使用之前组织进场检验,发现问题或不合格的器材应及时处理。2.12凡有出厂证明的器材,经检验发现问题时,应作质量技术鉴定后处理;凡无出厂合格证明的器材,禁止在工程中使用,严禁使用质量不合格的器材。2.1.3经过检验的器材,应作好检验记录。2.1.4通信塑料管道器材进场后,存放、保管、消防、安全等应满足相关标准要求。2.2水泥及水泥制品
2·2·1通信管道工程中使用水泥的品种、标号应符合设计要求;使用前注意水泥的出厂日期或证明,无产品出厂证明或无标记的,严禁在工程中使用;不得使用过期的水泥,严禁使用受潮变质的水泥。2·2·2各种标号的水泥应符合国家规定的产品质量标准。水泥从出厂到使用的时间超过三个月或有变质迹象的,使用前均应进行试验鉴定,依据鉴定情况确定使用与否或另行更换。2.2.3通信管道工程,采用的水泥标号可为32.5号或42.5号。水泥品种可为普通硅酸盐水泥、矿渣硅酸盐水泥或火山灰质硅酸盐水泥。2·2.4水泥在储存过程中应防止受潮,并应分批购置,按进货日期分别堆放,做到先入库先使用,避免压垛。
2.2.5水泥的性能应符合下列要求:1水泥的初凝时问不得早于45min,终凝时间不得晚于12h。2水泥容重可为1100~1300kg/m3。2.2.6水泥预制品生产前,必须按水泥类别、标号及混凝土标号,做至少一组(三块)混凝土试块,具体组数由生产单位根据需要确定,其混凝土试块的规格应符合表2.2.6的要求。表2.2.6混凝土试块规格(mm)
混凝土骨料最大料径
30以下
30以上
试块规格(长×宽×高)
100×100×100
150×150×150
2.2.7水泥制品的规格应进行逐个检验。不同规格的水泥制品严禁混合堆放。2.2.8通信管道用水泥技术指标应符合国家标准《矿渣硅酸盐水泥、火山灰质硅酸盐水泥及粉煤灰硅酸盐水泥》GB1344-1999和《硅酸盐水泥、普通硅酸盐水泥》GB175-1999的要求。2.3砂
2.3.1通信管道工程宜使用天然中砂,平均粒径为0.35~0.5mm。2.3。2通信管道工程用砂应符合下列规定:1砂中的轻物质,按重量计不得超过3%。2砂中的硫化物和硫酸盐,按重量计不得超过1%。3砂中含泥量,按重量计不得超过5%。4砂中不得含有树叶、草根、木屑等杂物。2.3.3砂的容重,在松散状态下宜为1300~1500kg/m2,在密实状态下宜为16001700kg,/m2。2.3.4通信管道用砂技术指标应符合国家标准《建筑用砂>)GB/T14684-2001的要求。2.4石子
2.4.1通信管道工程应采用人工碎石或天然砾石,不得使用风化石。2.4.2通信管道工程宜使用5~32mm粒径的连续粒级石子,大小粒径石子良好搭配。2.4.3通信管道工程用石料,应符合下列规定:1石料中含泥量,按重量计不得超过2%。2针状、片状石粒含量,按重量计不得超过20%。3硫化物和硫酸盐含量,按重量计不得超过1%。4石子中不得含有树叶、草根、木屑等杂物。2.4.4石子的容重,宜为1350~1600kg/m3。2.4.5通信管道用石料技术指标应符合国家标准《建筑用卵石、碎石))GB/T14685--2001的要求。2.5砖
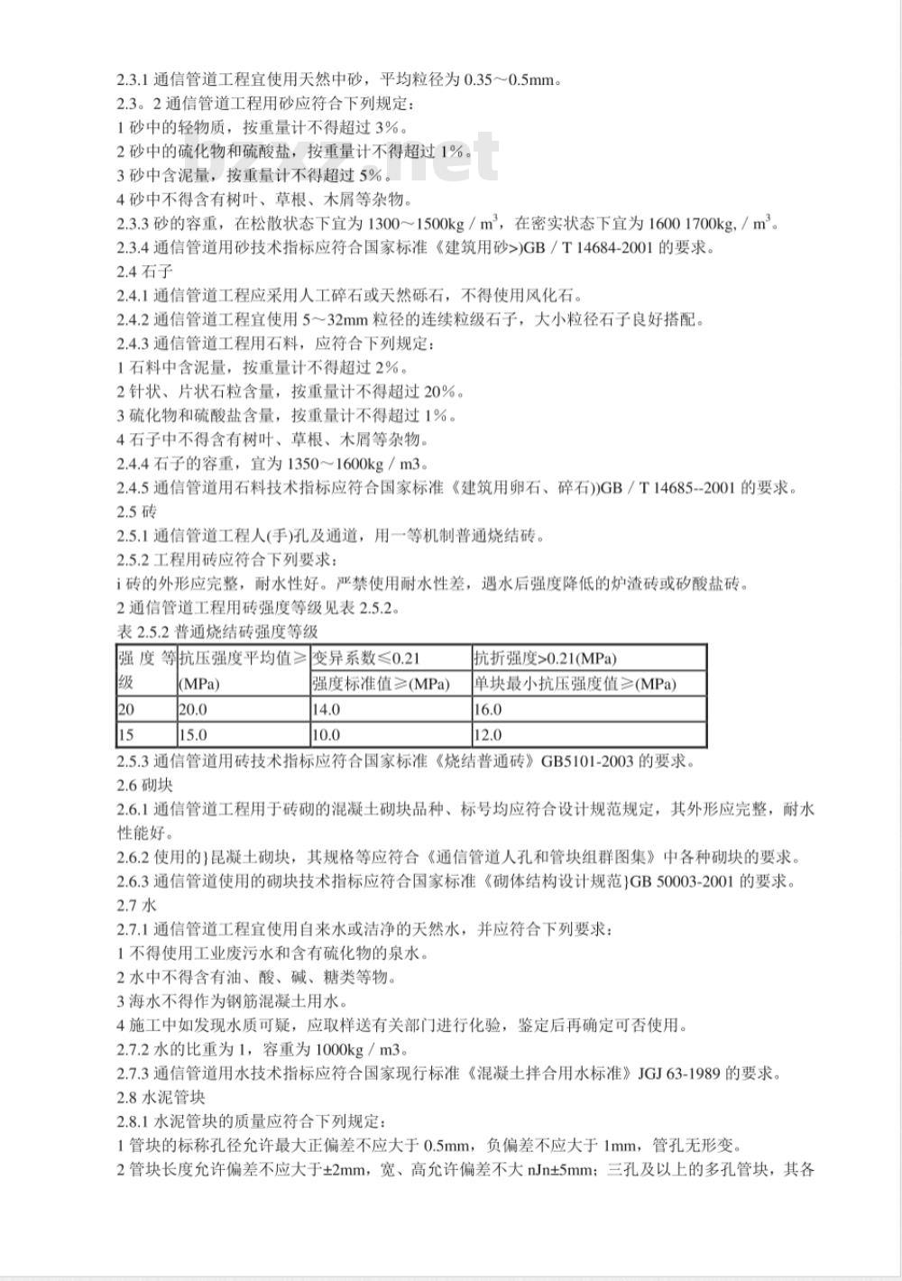
2.5.1通信管道工程人(手)孔及通道,用一等机制普通烧结砖。2.5.2工程用砖应符合下列要求:i砖的外形应完整,耐水性好。严禁使用耐水性差,遇水后强度降低的炉渣砖或矽酸盐砖。2通信管道工程用砖强度等级见表2.5.2。表2.5.2普通烧结砖强度等级
强度等抗压强度平均值≥变异系数≤0.21级
(MPa)
强度标准值≥(MPa)
抗折强度>0.21(MPa)
单块最小抗压强度值≥(MPa)
2.5.3通信管道用砖技术指标应符合国家标准《烧结普通砖》GB5101-2003的要求2.6砌块
2.6.1通信管道工程用于砖砌的混凝土砌块品种、标号均应符合设计规范规定,其外形应完整,耐水性能好。
2.6.2使用的1昆凝土砌块,其规格等应符合《通信管道人孔和管块组群图集》中各种砌块的要求。2.6.3通信管道使用的砌块技术指标应符合国家标准《砌体结构设计规范1GB50003-2001的要求。2.7水
2.7.1通信管道工程宜使用自来水或洁净的天然水,并应符合下列要求:1不得使用工业废污水和含有硫化物的泉水。2水中不得含有油、酸、碱、糖类等物。3海水不得作为钢筋混凝土用水。4施工中如发现水质可疑,应取样送有关部门进行化验,鉴定后再确定可否使用。2.7.2水的比重为1,容重为1000kg/m3。2.7.3通信管道用水技术指标应符合国家现行标准《混凝土拌合用水标准》JGJ63-1989的要求。2.8水泥管块
2.8.1水泥管块的质量应符合下列规定:1管块的标称孔径允许最大正偏差不应大于0.5mm,负偏差不应大于1mm,管孔无形变。2管块长度允许偏差不应大于±2mm,宽、高允许偏差不大nJn±5mm;三孔及以上的多孔管块,其各管孔中心相对位置,允许偏差不应大于0.5mm。3干打水泥管块的实体重量不应低于表2.8.1的规定值。混凝土管块应大于表2.8.1的规定值5%以上。表2.8.1干打水泥管重量表
孔数(个)×孔径(mm)标称
三孔管块
四孔管块
外形尺寸长×宽×高(mm)重量(kg/根)600×360×140
600×250X250
六孔管块600×360X250
4管块的成品表面单位强度不应小于10.78MPa;如用管块整体试验,其破坏的单位强度不应低于表面单位强度的8%。
5水泥管块强度有问题应进行抽样试验。抽样的数量应以工程用管总量的3%(或大分屯点数量的3%)为基数,试验的管块
有90%达到标准即为合格;否则可再试3%o,其90%(数量)达到标准仍算合格;如试验数10%以上达不到标准,则全部管块表面强度应按不合格处理。2.8.2水泥(含混凝土)管块表面强度可用回弹仪试验,试验方法。2.8.3通信管道工程使用的水泥制品管块,必须脱出氢氧化钙物质(俗称“脱碱\),没有经过“脱碱\处理的管块,严禁在工程中使用。
2.8.4水泥管块的管身应完整,不缺棱短角,管孔的喇叭口必须圆滑,管孔内壁应光滑无凹凸起伏等缺陷,其摩擦系数不应大于0.8。管体表面的裂纹(指纵、横向)长度应小于50mm,超讨50mm的不宜整块使用。管块的管孔外缘缺边应小于20mm,外缘缺角的其边长小于50mm的,允许按要求修补后使用。
2.9塑料管及配件
2.9.1通信管道工程所用塑料管材有聚氯乙烯(PvCu)管和高密度聚乙烯(HDPE)管。其塑料管的型号及尺寸应符合设计规范要求。
2.9.2聚氯乙烯管的机械物理性能、环境要求、密封要求。1聚氯乙烯(PVC-U)多孔管的机械物理新年、环境性能、密封性能应符合表2.9.2-1的技术要求。表2.9.2-1聚氯乙烯(PVC-U)多孔管机械物理性能、环境性能、密封性能类别序号
机械物理性1
环境性能
密封性能
项目名称
拉伸屈服强度
抗压强度(用于栅格式管)
管材刚度(用于蜂窝式管)
技术要求
≥30MPa
P-F/S:P≥600kPa
P-F/(gxY·L);P。≥2000kPa
扁平试验(用于栅格管、蜂窝管)国垂直方向加压至截面高度75%卸荷,无破裂落锤冲击
坠落试验
静摩擦系数
维卡软化温度
纵向回缩率
连接密封性
取10根试样试验后至少应有9根不破裂试样试验后应无破损或裂纹
≥79℃
在室温下加压至50kPa、24h试验后,无渗漏注:P为抗压强度(KPa);P。为管材刚度(KPa);F为试样所受的负载(kN);s为试样受力接触面积(mz);L为试样长度(m);AY为试样载面高度竖直方向的5%的变形量(m)。2聚氯乙烯(PVC一U)单孔管的物理及机械性能应符合表2.9.2-2的技术要求。
表2.9.2-2聚氯乙烯(evc-u)单孔管的物理及机械性能序号指标名称
腐蚀度
(在盐酸及硝酸中泡渍5h)
(在硫酸及氢氧化钠中泡渍5h)60+2℃液压(允许应力130kgf/cm2)20+2℃液压(允许应力350kgf/cm2)140℃情况下尺沿长度方向
寸变化率
扁平实验(压至外径的i/z)外径≤200mm按此标准线膨胀系数
抗拉强度(20℃时)
拉弯强度(20℃时)
抗压强度(20℃时)
抗剪强度(20℃时)
冲击、韧性(无缺口)(20℃时)
保持1h,不破裂,不渗漏
保持1h,不破裂,不渗漏
无裂缝和破裂现象
6×10-5~8×10-5
39.227~58.84
78.453~117.68
68.647~156.906
39.227以上
11.76817.652
3高密度聚乙烯(HDPE)塑料管的物理力学性能应符合表2.9.2-3的技术要求。表2.9.213高密度聚乙烯塑料管的物理力学性能序号项目
拉伸强度
断裂延伸率
纵向回缩率
最大牵引负载
最小弯曲半径
落锤冲击
抗侧压强度
扁平试验
主要技术性能
≥18MPa
+32/26mm:≥350%
+34/28mm:≥350%
+40/33mm:≥380%
+46/38mm:
:≥380%
+50/42mm:≥400%
+60/50mm:≥400%
长度变化:≤3%
+32/26mm为4500N
+34/28mm为5000N
+40/33mm为8000N
+46/38mm为10000N
+50/42mm为10000N
+60/50mm为10000N
+32/26mm为400mm
+34/28mm为400mm
+40/33mm为450mm
+46/38mm为500mm
+50/42mm为625mm
+60/50mm为750mm
测试方法
试样长度(200±5)mm,拉伸速度(50±5)mm/min试样长度(200±5)mm,标距70100mm,拉伸速长度(10±5)mm/min
塑料管从110℃,冷却到20oc
试样长度200±5)iD_m,拉伸速度(500±5)mm/min选取三根长1500mm试样,置于(18土2)℃温度下至少2h
选取10.根K(50土2)mm试样,置于~19℃温度下至少2h,锤重9kg,落锤高度1.5m,每根试样冲击1次不破裂
试样长度(50土2)rllm,在1500N/100mm压力下扁径不小于塑料管外径的70%,卸荷后检测能恢复到原外径的90%以上,塑料管无裂纹从三根管材上各取长为(50土2)mm的试样一个,将试样水平放置在试验机的上下平行压板间,以(10土5)mm/min的速度压缩试样,压至试样原外径的50%时立即卸荷,用肉眼检查三个试样均无破裂、无龟裂、无裂纹及应力发白现象为合格9
内壁摩擦系数普通管:静摩擦≤0.25,动摩擦≤0.29大于30kV/mm(2min)
工频击穿电压
环刚度
≥30kN/m2
圆鼓和斜板试验法
2.9.3塑料管材的管身及管口不得变形,管孔内外壁均应光滑、色泽应均匀、不得有气泡、凹陷、凸起及杂塑质,两端切12应平整、无裂口毛刺,并与中心线垂直,管材弯曲度不应大于0.5%(多孔管)。多孔塑料管外径与接头套管内径、承插管的承口内径与插口外径应吻合。2.9.4通信塑料管道工程的接续配件应齐全有效,视不同的管型分别按下述内容进行检验:1承插式接头用胶圈是否完好,规格是否符合设计要求。2套管式接头套管是否完好,规格是否符合设计要求。3中性胶合粘剂规格、粘度及有效期是否合格。4塑料管组群用支架、勒带是否符合设计要求。2.10钢材、钢管与铁件
2.10.1钢材的材质、规格、型号应符合设计文件的规定,不得有锈片剥落或严重锈蚀。2·10.2钢管的材质、规格、型号应符合设计文件的规定。管孔内壁应光滑、无节疤、元裂缝。2.10.3各种钢管的管身及管口不得变形,接续配件齐全有效,套管的承口内径应与插口外径吻合。2.10.4各种铁件的材质、规格及防锈处理等均应符合质量标准,不得有歪斜、扭曲、飞刺、断裂或破损。铁件的防锈处理和镀锌层应均匀完整、表面光洁、无脱落、无气泡等缺陷。2.10.5人(手)孔井盖应符合下列要求:1人(手)孔并盖装置(包括外盖、内盖、口圈等)的规格应符合标准图的规定。2人(手)孔井盖装置应用灰铁铸铁或球墨铸铁铸造,铸铁的抗拉强度不应小于117.68MPa。铸铁质地应坚实,铸件表面应完整,无飞刺、砂眼等缺陷。铸件的防锈处理应均匀完好。3井盖与口圈应吻合,盖合后应平稳、不翘动。4井盖的外缘与口圈的内缘间隙不应大于3mm;井盖与口圈盖合后,井盖边缘应高于口圈1~3mm。5盖体应密实厚度一致,不得有裂缝、颗粒隆起或不平。6人(手)孔井盖应有防盗、防滑、防跌落、防位移、防噪声设施,井盖上应有明显的用途及产权标志。7人孔并盖材料抗拉强度不应低于117.68MPa,表面应有防腐处理。2.10.6人(手)孔内装设的支架及电缆(光缆)托板,应用铸钢(玛钢或球墨铸铁)、型钢或其他工程材料制成,不得用铸铁制造。
2.10.7人(手)孔内设置的拉力(拉缆)环和穿钉,应有西16普通碳素钢(HPB235级)制造,全部做镀锌防锈处理。穿钉、拉力(拉缆)环不应有裂纹、节瘤、段接等缺陷。2.10.8积水罐用铸铁加工,要求热涂沥青防腐处理。2.10.9人(手)孔采用非标准图纸时,应符合本规范第2.10.5~2.10.8条的要求及设计文件规定。3工程测量
3.0.1通信管道工程的测量,应按照设计文件及城市规划部门已批准的位置、坐标和高程进行。3.0.2施工前,必须依据设计图纸和现场交底的控制桩点,进行通信管道及人(手)孔位置的复测,并按施工需要钉设桩点,复测钉设的桩(板)应符合下列规定:1直线管道,自人(手)孔中心3~5m处开始,沿管线每隔20~25m宜设一桩(板);设计为弯管道时,桩(板)应适当加密。
2桩点设置应牢固,顶部宜与地面平齐。桩点附近有永久建(构)筑物时,可做定位检点,并做好标志和记录。
3平面复测允许偏差应符合下列规定:1)管道中心线不得大于±10mm。2)直通型人(手)孔的中心位置不得大于100mm。3)管道转角处的人(手)孔中心位置不得大于20mm3.0.3施工现场必须设置临时水准点,并应标定管道及人(手)孔施工直测的水准桩点,临时水准点的设置应符合下列要求:
1临时水准点应满足施工测量的精度,允许误差不大于土5mm。2临时水准点的设置必须牢固、可靠,两点的间距不应大于150m。3临时水准点、水平桩(或平尺板)的顶部必须平整、稳定,并有明显标记。4临时水准点、水平桩(或平尺板)应按顺序编号,测定相应高程,计算出各点相应沟(或坑)底的深度标在平尺板上并做好记录。
3.0.4施工时,必须按下列规定进行校测:1在完成沟(坑)挖方及地基处理后,应校测管道沟、人(手)孔坑底地基的高程是否符合设计规定。2施工过程中如发现水平桩(或平尺板)错位或丢失,应及时进行校测并补设桩点。3.0.5挖土方工作完成后,凡在沟(坑)中的其他管、线等(指不需移改的)地下设施及已移改完毕的地下设施,必须测量其顶部(底部)的高程、宽度等及与临近人(手)孔和通信管道(通道)的相对位置、垂直问距、水平间距,并做好记录,必须注明其类别、规格等。3.0.6诵信管道的各种高程,以水准点为基准,允许误差不应大于土10mm。4土方工程
4.1挖掘沟坑
4.1.1通信管道施工中,遇到不稳定土壤或有腐蚀性的土壤时,施工单位应及时提出,待有关单位提出处理意见后方可施工。
4.1.2管道施工开挖时,遇到地下已有其他管线平行或垂直距离接近时,应按设计规范的规定核对其相互间的最小净距是否符合标准。如发现不符合标准或危及其他设施安全时,应向建设单位反映,在未取得建设单位和产权单位同意时,不得继续施工。4.1.3挖掘沟(坑)如发现埋藏物,特别是文物、古墓等必须立即停止施工,并负责保护现场,与有关部门联系,在未得到妥善解决
之前,施工单位等严禁在该地段内继续工作。4.1.4施工现场条件允许,土层坚实及地下水位低于沟(坑)底,且挖深超过3m时,可采用放坡法施工。放坡挖沟(坑)的坡与深度关系按表4.1.4的要求执行(图4.1.4)。表4.1.4放坡挖沟(坑)的坡度与深度关系土壤类别免费标准下载网bzxz
砂粘土
砂质土
瓦砾、卵石
炉渣、回填土
注:H为深度;D为放坡(一侧的)宽度。D
灰灰灰放
2m图4.1.4放坡挖沟(坑)
4.1.5当管道沟及人(手)孔坑深度超过3m时,应适当增设倒土平台(宽400mm)或加大放坡系数(图4.1.5)。
倒土平台,
图4.1.5增设倒土平台
4.1.6挖掘不需支撑护土板的人(手)孔坑,其坑的平面形状应与人(手)孔形状相同,坑的侧壁与人(手)孔外壁的外侧间距不应小于0.4m,其放坡应按表4.1.4执行。4.1.7挖掘需支撑护土板的人(手)孔坑,宜挖矩形坑。人(手)孔坑的长边与人(手)孔壁长边的外侧(指最大宽处)问距不应小于0.3m,宽不应小于0.4m,4.1.8通信管道工程的沟(坑)挖成后,凡遇被水冲泡的,必须重新进行人工地基处理,否则,严禁进行下一道工序的施工。
4.1.9凡设计图纸标明需支撑护土板的地段,均应按照设计文件规定进行施工;设计文件中没有具体规定的,遇下列地段应支撑护土板。1横穿车行道的管道沟。
2沟(坑)的土壤是松软的回填土、瓦砾、砂土、级配砂石层等,3沟(坑)土质松软且其深度低于地下水位的。4施工现场条件所限无法采用放坡法施工而需要支撑护土板的地段,或与其他管线平行较长且相距较小的地段等。
4.1.10挖沟(坑)接近设计的底部高程时,应避免挖掘过深破坏土壤结构,如挖深超过设计标高100mm;应填铺灰土或级配砂石并应夯实。4.1.11通信管道工程施工现场堆土,应符合下列要求:1开凿的路面及挖出的石块等应与泥土分别堆置。2堆不应紧靠碎砖或土坏墙,并应留有行人通道。3城镇内的堆土高度不宜超过1.5m。4堆置土不应压埋消火栓、闸门、电缆(光缆)线路标石以及热力、煤气、雨(污)水等管线的检查井、雨水口及测量标志等设施。
5堆土的坡脚边应距沟(坑)边40cm以上。6堆土的范围应符合市政、市容、公安等部门的要求。4.1.12挖掘通信管道沟(坑)时,严禁在有积水的情况下作业,必须将水排放后进行挖掘工作。4.1.13挖掘通信管道沟(坑)施工现场,应设置红白相问的临时护栏或醒目的标志。4.1.14室外最低气温在零下50C时,对所挖的沟(坑)底部,应采取有效的防冻措施4.2回填土
4.2.1通信管道工程的回填土,应在管道或人(手)孔按施工顺序完成施工内容,并经24h养护和隐蔽工程检验合格后进行。
4.2.2回填土前,应先清除沟(坑)内的遗留木料、草帘、纸袋等杂物。沟(坑)内如有积水和淤泥,必须排除后方可进行回填土。
4.2.3通信管道工程的回填土,除设计文件有特殊要求外,应符合下列规定:1在管道两侧和顶部300mm范围内,应采用细砂或过筛细土回填。2管道两侧应同时进行回填土,每回填土150mm厚,应夯实。3管道顶部300mm以上,每回填土300mm厚,应夯实。4.2.4通信管道工程挖明沟穿越道路的回填土,应符合下列要求:1在市内主于道路的回填土夯实,应与路面平齐。2市内一般道路的回填土夯实,应高出路面50~100mm,在郊区土地上回填土,可高出地表150~200mm。
4.2.5人(手)孔坑的回填土,应符合下列要求:1在路上的人(手)孔坑两端管道回填土,应按照第4.2.4条的规定执行。2靠近人(手)孔壁四周的回填土内,不应有直径大于10Omm的砾石,碎砖等坚硬物。3人(手)孔坑每回填土300mm时,应夯实。4人(手)孔坑的回填土,严禁高出人(手)孔口圈的高程。4.2.6管道及人(手)孔坑夯实密实度应符合当地市政部门施工的有关规定。4.2.7在修复通信管道施工挖掘的路面之前,如回填土出现明显的坑、洼,通信管道的施工单位应按照市政部门的要求及时处理。
4.2.8通信管道工程回填土完毕,应及时清理现场的碎砖、破管等杂物。5模板、钢筋及混凝土、砂浆
5.1装拆模板
5.1.1通信管道工程中的混凝土基础、包封、上覆及人孔壁、盖板等,均应按设计图纸的规格要求支架模板。
5.1.2浇筑混凝土的模板,应符合下列规定:。1各类模板必须有足够的强度、刚度和稳定性,无缝隙和孔洞,浇筑混凝土后不得产生形变2模板的形状、规格应保证设计图纸要求所浇筑混凝土构件的规格和形状。3模板与混凝土的接触面应平整,边缘整齐,拼缝紧密、牢固,预留孔洞位置准确,尺寸符合规定。4重复使用的模板,表面不得有粘结的混凝土、水泥砂浆及泥土等附着物5.1.3模板拆除的期限,应符合下列要求:1各种非承重混凝土构件最早拆除模板的期限,应符合表5.1.3-1的规定。表5.1.3-1非承重混凝土构件拆模时间表水泥品种
普通硅酸盐水泥
号日平均温度(℃)
水泥混凝土标号
32.5C10以下
C11~C20
C20以上
火山灰或矿渣水泥32.5c10以下
C10以上
注:每24h为一天,
混凝土达到2.45MPa(25kgf/cm2)强度的拆模天数5.0
2各种承重混凝土构件的最早拆除模板期限,应符合表5.1.3-2的规定。表5.1.3-2承重混凝土构件拆模时间表结构类别
水泥种类
跨度2.5m以下的板及装普通硅酸盐配钢筋混凝土构件
火山灰或矿渣
水泥标号
32.5以上
拆模需要的EI平均温度(℃)
强度(按设计5
强度2%计)
101520
混凝土达到32%强度的天数
跨度2.5~8m的板梁的普通硅酸盐底模板
火山灰或矿渣
32.5以上
5.1.4浇灌混凝土的模板各部位的尺寸,预留TL(H及预埋件的位置应准确,并应无跑浆、漏浆等现象。
5.2钢筋加工
5.2.1通信管道工程所用的钢筋品种、规格、型号均应符合设计的规定。5.2.2钢筋加工应符合下列规定:1钢筋表面应洁净,应清除钢筋的浮皮、锈蚀、油渍、漆污等。2钢筋应按设计图纸的规定尺寸下料,并按规定的形状进行加工。3圆钢(也叫工级筋)如需进行端头弯钩处理的,其弯钩长度应不小于钢筋直径的5.5倍(图5.2.g-1),3d
图5.2.2-1
钢筋端头弯钩
4盘条钢筋在加工前应进行拉伸处理。5加工钢筋时应检查其质量,凡有劈裂、缺损等伤痕的残段不得使用。6短段钢筋允许接长用作分布筋(构造钢筋),其接续如图5.2.2-2所示。上覆主筋(受力钢筋)严禁有接头。
(a)圆钢筋搭接
(b)竹节(螺纹)钢焊接(双面焊)图5.2.2-2短段钢筋搭接焊接图
5.2.3钢筋排列的形状及各部位尺寸,主筋与分布筋的位置均应符合设计图纸的规定,严禁倒置;主筋间距误差应不大于5mm,分布筋间距误差应不大于10mm。5.2.4钢筋纵横交叉处应采用直径1.0mm或1.5mm的铁线(俗称火烧丝)绑扎牢固,不滑动、不遗漏。5.2.5使用接续的钢筋时,接续点应避开应力最大处,并应相互错开,不得集中在一条线上,同一钢筋不得有一个以上的接续点。
5.2.6钢筋与模板的间距一般应为20mm,为保持钢筋与模板的间距相等,可在钢筋下垫以自制的混凝土块或砂浆块等,严禁使用木块、塑料等有机材料衬垫。5.3混凝土浇筑
5.3.1配制混凝土所用的水泥、砂、石和水应符合使用标准。不同种类、标号的水泥不得混合使用:
小提示:此标准内容仅展示完整标准里的部分截取内容,若需要完整标准请到上方自行免费下载完整标准文档。
通信管道工程施工及验收规范
Codeofconstructionandacceptanceforcommunicationconduit engineering
GB50374-2006
主编部门:中华人民共和国信息产业部批准部门:中华人民共和国建设部施行日期:2007年5月1日
中国计划出版社
2007北京
中华人民共和国建设部公告第523号建设部关于发布国家标准《通信管道工程施工及验收规范》的公告现批准《通信管道工程施工及验收规范》为国家标准,编号为GB50374-2006,自2007年5月1日起实施。其中,第4.1.1、4.1.2、4.1.3、4.1.5、4.1.8、4.1.9、4.1.10、4.1.11(1、2、4、5、6)、4.1.12、4.1.13条(款)为强制性条文,必须严格执行。本规范由建设部标准定额研究所组织中国计划出版社出版发行。中华人民共和国建设部
二00六年十二月十一日
本规范是根据建设部建标[2004]67号文件“关于印发《二00四年工程建设国家标准制定、修订计划》的通知\要求,由信息产业部综合规划司负责组织成立了规范编制组,在参考目前国内有关标准和收集有关工程通信管道及材料的使用情况,并广泛征求各方意见后制定的。本规范主要对通信系统工程的通信管道施工及验收作出规定和要求,共分8章及6个附录。主要技术内容包括:总则,器材检验,工程测量,土方工程,模板、钢筋及混凝土、砂浆,人(手)孔、通道建筑,铺设管道,工程验收。
本规范以黑体字标志的条文为强制性条文,必须严格执行。本规范由建设部负责管理和对强制性条文的解释,由信息产业部负责日常管理,由中讯邮电咨询设计院(原信息产业部邮电设计院)负责具体技术内容的解释。本规范在执行过程中,请各单位注意总结经验,积累资料,随时将有关意见和建议反馈给中讯邮电咨询设计院(地址:河南省郑州市互助路1号,邮编:450007),以供今后修订时参考。本规范主编单位和主要起草人:主编单位:中讯邮电咨询设计院主要起草人:陈万虎尹卫兵顾荣生1总则..
2器材检验.
2.1一般规定.
2.2水泥及水泥制品.
2.4石子,
2.6砌块..
2.7水....
2.8水泥管块..
2.9塑料管及配件...
2.10钢材、钢管与铁件.
3工程测量...
4土方工程.
4.1挖掘沟坑..
4.2回填土..
5模板、钢筋及混凝土、砂浆..
5.1装拆模板...
5.2钢筋加工..
5.3混凝土浇筑..
5.4水泥砂浆...
6人(手)孔、通道建筑。
6.1一般规定...
6.2人(手)孔、通道的地基与基础..6.3墙体....
6.4人(手)孔上覆及通道沟盖板,6.5口圈和井盖..
7铺设管道...
7.1一般要求.
7.2地基.
7.3基础....
7.4水泥管道铺设...
7。5塑料管道铺设.
7.6钢管铺设
8工程验收....
8.1随工验收..
8.2工程初验..
8.3工程终验
附录A回弹仪测量混凝土的强度
附录B水泥管块规格和多孔塑料管端面..附录C常用各种标号普通混凝土参考配比及每立方米用料量.
附录D定型人孔及体积表
附录E土、石质分类.
附录F工程验收项目和内容..
..(2
....(6
.(13
.(15
.(19
.(21
....(27)
..(28)
.....(28)
..(32)
(35)
..(40)
...(40)
....(42)
.(50)
...(55)
..(58)
..(59)
本规范用词说明..
附:条文说明...
1总则
..(63)
1.0.1为了适应现代化城市建设与信息发展的需要,保证信息通信管道与通道工程建设中的材料、施工和竣工验收指标达到设计要求,制定本规范。1.0.2本规范是通信管道工程施工、监理、随工验收、竣工验收(包括初步验收和最终验收)、编制峻工文件等工作的技术依据。
1.0.3本规范适用于新建、扩建、改建通信管道工程的施工和验收。1.0.4通信管道工程建设中必须选用符合国家有关技术标准的定型产品。未经国家有关产品质量监督检验机构检验合格的器材,不得在工程中使用。1.0.5通信管道工程建设中应积极采用新工艺、新技术,以提高施工质量,降低工程造价。1.0.6通信管道工程的竣工验收工作,应按工程验收的法定程序进行;其峻工验收的内容和要求,应按本规范的规定执行。
随工检验和峻工验收中,发现不符合本规范或有关规定的工作内容,凡由施工单位造成的,应由施工单位负责返修至合格。
1.0.7通信管道与通道的建设除执行本规范外,尚应符合国家现行有关标准、规范的规定。2器材检验
2.1一般规定
2·1·1通信管道工程所用的器材规格、程式及质量,应满足设计文件和技术规范的要求,并由施工单位会同建设单位或监理单位在使用之前组织进场检验,发现问题或不合格的器材应及时处理。2.12凡有出厂证明的器材,经检验发现问题时,应作质量技术鉴定后处理;凡无出厂合格证明的器材,禁止在工程中使用,严禁使用质量不合格的器材。2.1.3经过检验的器材,应作好检验记录。2.1.4通信塑料管道器材进场后,存放、保管、消防、安全等应满足相关标准要求。2.2水泥及水泥制品
2·2·1通信管道工程中使用水泥的品种、标号应符合设计要求;使用前注意水泥的出厂日期或证明,无产品出厂证明或无标记的,严禁在工程中使用;不得使用过期的水泥,严禁使用受潮变质的水泥。2·2·2各种标号的水泥应符合国家规定的产品质量标准。水泥从出厂到使用的时间超过三个月或有变质迹象的,使用前均应进行试验鉴定,依据鉴定情况确定使用与否或另行更换。2.2.3通信管道工程,采用的水泥标号可为32.5号或42.5号。水泥品种可为普通硅酸盐水泥、矿渣硅酸盐水泥或火山灰质硅酸盐水泥。2·2.4水泥在储存过程中应防止受潮,并应分批购置,按进货日期分别堆放,做到先入库先使用,避免压垛。
2.2.5水泥的性能应符合下列要求:1水泥的初凝时问不得早于45min,终凝时间不得晚于12h。2水泥容重可为1100~1300kg/m3。2.2.6水泥预制品生产前,必须按水泥类别、标号及混凝土标号,做至少一组(三块)混凝土试块,具体组数由生产单位根据需要确定,其混凝土试块的规格应符合表2.2.6的要求。表2.2.6混凝土试块规格(mm)
混凝土骨料最大料径
30以下
30以上
试块规格(长×宽×高)
100×100×100
150×150×150
2.2.7水泥制品的规格应进行逐个检验。不同规格的水泥制品严禁混合堆放。2.2.8通信管道用水泥技术指标应符合国家标准《矿渣硅酸盐水泥、火山灰质硅酸盐水泥及粉煤灰硅酸盐水泥》GB1344-1999和《硅酸盐水泥、普通硅酸盐水泥》GB175-1999的要求。2.3砂
2.3.1通信管道工程宜使用天然中砂,平均粒径为0.35~0.5mm。2.3。2通信管道工程用砂应符合下列规定:1砂中的轻物质,按重量计不得超过3%。2砂中的硫化物和硫酸盐,按重量计不得超过1%。3砂中含泥量,按重量计不得超过5%。4砂中不得含有树叶、草根、木屑等杂物。2.3.3砂的容重,在松散状态下宜为1300~1500kg/m2,在密实状态下宜为16001700kg,/m2。2.3.4通信管道用砂技术指标应符合国家标准《建筑用砂>)GB/T14684-2001的要求。2.4石子
2.4.1通信管道工程应采用人工碎石或天然砾石,不得使用风化石。2.4.2通信管道工程宜使用5~32mm粒径的连续粒级石子,大小粒径石子良好搭配。2.4.3通信管道工程用石料,应符合下列规定:1石料中含泥量,按重量计不得超过2%。2针状、片状石粒含量,按重量计不得超过20%。3硫化物和硫酸盐含量,按重量计不得超过1%。4石子中不得含有树叶、草根、木屑等杂物。2.4.4石子的容重,宜为1350~1600kg/m3。2.4.5通信管道用石料技术指标应符合国家标准《建筑用卵石、碎石))GB/T14685--2001的要求。2.5砖
2.5.1通信管道工程人(手)孔及通道,用一等机制普通烧结砖。2.5.2工程用砖应符合下列要求:i砖的外形应完整,耐水性好。严禁使用耐水性差,遇水后强度降低的炉渣砖或矽酸盐砖。2通信管道工程用砖强度等级见表2.5.2。表2.5.2普通烧结砖强度等级
强度等抗压强度平均值≥变异系数≤0.21级
(MPa)
强度标准值≥(MPa)
抗折强度>0.21(MPa)
单块最小抗压强度值≥(MPa)
2.5.3通信管道用砖技术指标应符合国家标准《烧结普通砖》GB5101-2003的要求2.6砌块
2.6.1通信管道工程用于砖砌的混凝土砌块品种、标号均应符合设计规范规定,其外形应完整,耐水性能好。
2.6.2使用的1昆凝土砌块,其规格等应符合《通信管道人孔和管块组群图集》中各种砌块的要求。2.6.3通信管道使用的砌块技术指标应符合国家标准《砌体结构设计规范1GB50003-2001的要求。2.7水
2.7.1通信管道工程宜使用自来水或洁净的天然水,并应符合下列要求:1不得使用工业废污水和含有硫化物的泉水。2水中不得含有油、酸、碱、糖类等物。3海水不得作为钢筋混凝土用水。4施工中如发现水质可疑,应取样送有关部门进行化验,鉴定后再确定可否使用。2.7.2水的比重为1,容重为1000kg/m3。2.7.3通信管道用水技术指标应符合国家现行标准《混凝土拌合用水标准》JGJ63-1989的要求。2.8水泥管块
2.8.1水泥管块的质量应符合下列规定:1管块的标称孔径允许最大正偏差不应大于0.5mm,负偏差不应大于1mm,管孔无形变。2管块长度允许偏差不应大于±2mm,宽、高允许偏差不大nJn±5mm;三孔及以上的多孔管块,其各管孔中心相对位置,允许偏差不应大于0.5mm。3干打水泥管块的实体重量不应低于表2.8.1的规定值。混凝土管块应大于表2.8.1的规定值5%以上。表2.8.1干打水泥管重量表
孔数(个)×孔径(mm)标称
三孔管块
四孔管块
外形尺寸长×宽×高(mm)重量(kg/根)600×360×140
600×250X250
六孔管块600×360X250
4管块的成品表面单位强度不应小于10.78MPa;如用管块整体试验,其破坏的单位强度不应低于表面单位强度的8%。
5水泥管块强度有问题应进行抽样试验。抽样的数量应以工程用管总量的3%(或大分屯点数量的3%)为基数,试验的管块
有90%达到标准即为合格;否则可再试3%o,其90%(数量)达到标准仍算合格;如试验数10%以上达不到标准,则全部管块表面强度应按不合格处理。2.8.2水泥(含混凝土)管块表面强度可用回弹仪试验,试验方法。2.8.3通信管道工程使用的水泥制品管块,必须脱出氢氧化钙物质(俗称“脱碱\),没有经过“脱碱\处理的管块,严禁在工程中使用。
2.8.4水泥管块的管身应完整,不缺棱短角,管孔的喇叭口必须圆滑,管孔内壁应光滑无凹凸起伏等缺陷,其摩擦系数不应大于0.8。管体表面的裂纹(指纵、横向)长度应小于50mm,超讨50mm的不宜整块使用。管块的管孔外缘缺边应小于20mm,外缘缺角的其边长小于50mm的,允许按要求修补后使用。
2.9塑料管及配件
2.9.1通信管道工程所用塑料管材有聚氯乙烯(PvCu)管和高密度聚乙烯(HDPE)管。其塑料管的型号及尺寸应符合设计规范要求。
2.9.2聚氯乙烯管的机械物理性能、环境要求、密封要求。1聚氯乙烯(PVC-U)多孔管的机械物理新年、环境性能、密封性能应符合表2.9.2-1的技术要求。表2.9.2-1聚氯乙烯(PVC-U)多孔管机械物理性能、环境性能、密封性能类别序号
机械物理性1
环境性能
密封性能
项目名称
拉伸屈服强度
抗压强度(用于栅格式管)
管材刚度(用于蜂窝式管)
技术要求
≥30MPa
P-F/S:P≥600kPa
P-F/(gxY·L);P。≥2000kPa
扁平试验(用于栅格管、蜂窝管)国垂直方向加压至截面高度75%卸荷,无破裂落锤冲击
坠落试验
静摩擦系数
维卡软化温度
纵向回缩率
连接密封性
取10根试样试验后至少应有9根不破裂试样试验后应无破损或裂纹
≥79℃
在室温下加压至50kPa、24h试验后,无渗漏注:P为抗压强度(KPa);P。为管材刚度(KPa);F为试样所受的负载(kN);s为试样受力接触面积(mz);L为试样长度(m);AY为试样载面高度竖直方向的5%的变形量(m)。2聚氯乙烯(PVC一U)单孔管的物理及机械性能应符合表2.9.2-2的技术要求。
表2.9.2-2聚氯乙烯(evc-u)单孔管的物理及机械性能序号指标名称
腐蚀度
(在盐酸及硝酸中泡渍5h)
(在硫酸及氢氧化钠中泡渍5h)60+2℃液压(允许应力130kgf/cm2)20+2℃液压(允许应力350kgf/cm2)140℃情况下尺沿长度方向
寸变化率
扁平实验(压至外径的i/z)外径≤200mm按此标准线膨胀系数
抗拉强度(20℃时)
拉弯强度(20℃时)
抗压强度(20℃时)
抗剪强度(20℃时)
冲击、韧性(无缺口)(20℃时)
保持1h,不破裂,不渗漏
保持1h,不破裂,不渗漏
无裂缝和破裂现象
6×10-5~8×10-5
39.227~58.84
78.453~117.68
68.647~156.906
39.227以上
11.76817.652
3高密度聚乙烯(HDPE)塑料管的物理力学性能应符合表2.9.2-3的技术要求。表2.9.213高密度聚乙烯塑料管的物理力学性能序号项目
拉伸强度
断裂延伸率
纵向回缩率
最大牵引负载
最小弯曲半径
落锤冲击
抗侧压强度
扁平试验
主要技术性能
≥18MPa
+32/26mm:≥350%
+34/28mm:≥350%
+40/33mm:≥380%
+46/38mm:
:≥380%
+50/42mm:≥400%
+60/50mm:≥400%
长度变化:≤3%
+32/26mm为4500N
+34/28mm为5000N
+40/33mm为8000N
+46/38mm为10000N
+50/42mm为10000N
+60/50mm为10000N
+32/26mm为400mm
+34/28mm为400mm
+40/33mm为450mm
+46/38mm为500mm
+50/42mm为625mm
+60/50mm为750mm
测试方法
试样长度(200±5)mm,拉伸速度(50±5)mm/min试样长度(200±5)mm,标距70100mm,拉伸速长度(10±5)mm/min
塑料管从110℃,冷却到20oc
试样长度200±5)iD_m,拉伸速度(500±5)mm/min选取三根长1500mm试样,置于(18土2)℃温度下至少2h
选取10.根K(50土2)mm试样,置于~19℃温度下至少2h,锤重9kg,落锤高度1.5m,每根试样冲击1次不破裂
试样长度(50土2)rllm,在1500N/100mm压力下扁径不小于塑料管外径的70%,卸荷后检测能恢复到原外径的90%以上,塑料管无裂纹从三根管材上各取长为(50土2)mm的试样一个,将试样水平放置在试验机的上下平行压板间,以(10土5)mm/min的速度压缩试样,压至试样原外径的50%时立即卸荷,用肉眼检查三个试样均无破裂、无龟裂、无裂纹及应力发白现象为合格9
内壁摩擦系数普通管:静摩擦≤0.25,动摩擦≤0.29大于30kV/mm(2min)
工频击穿电压
环刚度
≥30kN/m2
圆鼓和斜板试验法
2.9.3塑料管材的管身及管口不得变形,管孔内外壁均应光滑、色泽应均匀、不得有气泡、凹陷、凸起及杂塑质,两端切12应平整、无裂口毛刺,并与中心线垂直,管材弯曲度不应大于0.5%(多孔管)。多孔塑料管外径与接头套管内径、承插管的承口内径与插口外径应吻合。2.9.4通信塑料管道工程的接续配件应齐全有效,视不同的管型分别按下述内容进行检验:1承插式接头用胶圈是否完好,规格是否符合设计要求。2套管式接头套管是否完好,规格是否符合设计要求。3中性胶合粘剂规格、粘度及有效期是否合格。4塑料管组群用支架、勒带是否符合设计要求。2.10钢材、钢管与铁件
2.10.1钢材的材质、规格、型号应符合设计文件的规定,不得有锈片剥落或严重锈蚀。2·10.2钢管的材质、规格、型号应符合设计文件的规定。管孔内壁应光滑、无节疤、元裂缝。2.10.3各种钢管的管身及管口不得变形,接续配件齐全有效,套管的承口内径应与插口外径吻合。2.10.4各种铁件的材质、规格及防锈处理等均应符合质量标准,不得有歪斜、扭曲、飞刺、断裂或破损。铁件的防锈处理和镀锌层应均匀完整、表面光洁、无脱落、无气泡等缺陷。2.10.5人(手)孔井盖应符合下列要求:1人(手)孔并盖装置(包括外盖、内盖、口圈等)的规格应符合标准图的规定。2人(手)孔井盖装置应用灰铁铸铁或球墨铸铁铸造,铸铁的抗拉强度不应小于117.68MPa。铸铁质地应坚实,铸件表面应完整,无飞刺、砂眼等缺陷。铸件的防锈处理应均匀完好。3井盖与口圈应吻合,盖合后应平稳、不翘动。4井盖的外缘与口圈的内缘间隙不应大于3mm;井盖与口圈盖合后,井盖边缘应高于口圈1~3mm。5盖体应密实厚度一致,不得有裂缝、颗粒隆起或不平。6人(手)孔井盖应有防盗、防滑、防跌落、防位移、防噪声设施,井盖上应有明显的用途及产权标志。7人孔并盖材料抗拉强度不应低于117.68MPa,表面应有防腐处理。2.10.6人(手)孔内装设的支架及电缆(光缆)托板,应用铸钢(玛钢或球墨铸铁)、型钢或其他工程材料制成,不得用铸铁制造。
2.10.7人(手)孔内设置的拉力(拉缆)环和穿钉,应有西16普通碳素钢(HPB235级)制造,全部做镀锌防锈处理。穿钉、拉力(拉缆)环不应有裂纹、节瘤、段接等缺陷。2.10.8积水罐用铸铁加工,要求热涂沥青防腐处理。2.10.9人(手)孔采用非标准图纸时,应符合本规范第2.10.5~2.10.8条的要求及设计文件规定。3工程测量
3.0.1通信管道工程的测量,应按照设计文件及城市规划部门已批准的位置、坐标和高程进行。3.0.2施工前,必须依据设计图纸和现场交底的控制桩点,进行通信管道及人(手)孔位置的复测,并按施工需要钉设桩点,复测钉设的桩(板)应符合下列规定:1直线管道,自人(手)孔中心3~5m处开始,沿管线每隔20~25m宜设一桩(板);设计为弯管道时,桩(板)应适当加密。
2桩点设置应牢固,顶部宜与地面平齐。桩点附近有永久建(构)筑物时,可做定位检点,并做好标志和记录。
3平面复测允许偏差应符合下列规定:1)管道中心线不得大于±10mm。2)直通型人(手)孔的中心位置不得大于100mm。3)管道转角处的人(手)孔中心位置不得大于20mm3.0.3施工现场必须设置临时水准点,并应标定管道及人(手)孔施工直测的水准桩点,临时水准点的设置应符合下列要求:
1临时水准点应满足施工测量的精度,允许误差不大于土5mm。2临时水准点的设置必须牢固、可靠,两点的间距不应大于150m。3临时水准点、水平桩(或平尺板)的顶部必须平整、稳定,并有明显标记。4临时水准点、水平桩(或平尺板)应按顺序编号,测定相应高程,计算出各点相应沟(或坑)底的深度标在平尺板上并做好记录。
3.0.4施工时,必须按下列规定进行校测:1在完成沟(坑)挖方及地基处理后,应校测管道沟、人(手)孔坑底地基的高程是否符合设计规定。2施工过程中如发现水平桩(或平尺板)错位或丢失,应及时进行校测并补设桩点。3.0.5挖土方工作完成后,凡在沟(坑)中的其他管、线等(指不需移改的)地下设施及已移改完毕的地下设施,必须测量其顶部(底部)的高程、宽度等及与临近人(手)孔和通信管道(通道)的相对位置、垂直问距、水平间距,并做好记录,必须注明其类别、规格等。3.0.6诵信管道的各种高程,以水准点为基准,允许误差不应大于土10mm。4土方工程
4.1挖掘沟坑
4.1.1通信管道施工中,遇到不稳定土壤或有腐蚀性的土壤时,施工单位应及时提出,待有关单位提出处理意见后方可施工。
4.1.2管道施工开挖时,遇到地下已有其他管线平行或垂直距离接近时,应按设计规范的规定核对其相互间的最小净距是否符合标准。如发现不符合标准或危及其他设施安全时,应向建设单位反映,在未取得建设单位和产权单位同意时,不得继续施工。4.1.3挖掘沟(坑)如发现埋藏物,特别是文物、古墓等必须立即停止施工,并负责保护现场,与有关部门联系,在未得到妥善解决
之前,施工单位等严禁在该地段内继续工作。4.1.4施工现场条件允许,土层坚实及地下水位低于沟(坑)底,且挖深超过3m时,可采用放坡法施工。放坡挖沟(坑)的坡与深度关系按表4.1.4的要求执行(图4.1.4)。表4.1.4放坡挖沟(坑)的坡度与深度关系土壤类别免费标准下载网bzxz
砂粘土
砂质土
瓦砾、卵石
炉渣、回填土
注:H为深度;D为放坡(一侧的)宽度。D
灰灰灰放
2m
4.1.5当管道沟及人(手)孔坑深度超过3m时,应适当增设倒土平台(宽400mm)或加大放坡系数(图4.1.5)。
倒土平台,
图4.1.5增设倒土平台
4.1.6挖掘不需支撑护土板的人(手)孔坑,其坑的平面形状应与人(手)孔形状相同,坑的侧壁与人(手)孔外壁的外侧间距不应小于0.4m,其放坡应按表4.1.4执行。4.1.7挖掘需支撑护土板的人(手)孔坑,宜挖矩形坑。人(手)孔坑的长边与人(手)孔壁长边的外侧(指最大宽处)问距不应小于0.3m,宽不应小于0.4m,4.1.8通信管道工程的沟(坑)挖成后,凡遇被水冲泡的,必须重新进行人工地基处理,否则,严禁进行下一道工序的施工。
4.1.9凡设计图纸标明需支撑护土板的地段,均应按照设计文件规定进行施工;设计文件中没有具体规定的,遇下列地段应支撑护土板。1横穿车行道的管道沟。
2沟(坑)的土壤是松软的回填土、瓦砾、砂土、级配砂石层等,3沟(坑)土质松软且其深度低于地下水位的。4施工现场条件所限无法采用放坡法施工而需要支撑护土板的地段,或与其他管线平行较长且相距较小的地段等。
4.1.10挖沟(坑)接近设计的底部高程时,应避免挖掘过深破坏土壤结构,如挖深超过设计标高100mm;应填铺灰土或级配砂石并应夯实。4.1.11通信管道工程施工现场堆土,应符合下列要求:1开凿的路面及挖出的石块等应与泥土分别堆置。2堆不应紧靠碎砖或土坏墙,并应留有行人通道。3城镇内的堆土高度不宜超过1.5m。4堆置土不应压埋消火栓、闸门、电缆(光缆)线路标石以及热力、煤气、雨(污)水等管线的检查井、雨水口及测量标志等设施。
5堆土的坡脚边应距沟(坑)边40cm以上。6堆土的范围应符合市政、市容、公安等部门的要求。4.1.12挖掘通信管道沟(坑)时,严禁在有积水的情况下作业,必须将水排放后进行挖掘工作。4.1.13挖掘通信管道沟(坑)施工现场,应设置红白相问的临时护栏或醒目的标志。4.1.14室外最低气温在零下50C时,对所挖的沟(坑)底部,应采取有效的防冻措施4.2回填土
4.2.1通信管道工程的回填土,应在管道或人(手)孔按施工顺序完成施工内容,并经24h养护和隐蔽工程检验合格后进行。
4.2.2回填土前,应先清除沟(坑)内的遗留木料、草帘、纸袋等杂物。沟(坑)内如有积水和淤泥,必须排除后方可进行回填土。
4.2.3通信管道工程的回填土,除设计文件有特殊要求外,应符合下列规定:1在管道两侧和顶部300mm范围内,应采用细砂或过筛细土回填。2管道两侧应同时进行回填土,每回填土150mm厚,应夯实。3管道顶部300mm以上,每回填土300mm厚,应夯实。4.2.4通信管道工程挖明沟穿越道路的回填土,应符合下列要求:1在市内主于道路的回填土夯实,应与路面平齐。2市内一般道路的回填土夯实,应高出路面50~100mm,在郊区土地上回填土,可高出地表150~200mm。
4.2.5人(手)孔坑的回填土,应符合下列要求:1在路上的人(手)孔坑两端管道回填土,应按照第4.2.4条的规定执行。2靠近人(手)孔壁四周的回填土内,不应有直径大于10Omm的砾石,碎砖等坚硬物。3人(手)孔坑每回填土300mm时,应夯实。4人(手)孔坑的回填土,严禁高出人(手)孔口圈的高程。4.2.6管道及人(手)孔坑夯实密实度应符合当地市政部门施工的有关规定。4.2.7在修复通信管道施工挖掘的路面之前,如回填土出现明显的坑、洼,通信管道的施工单位应按照市政部门的要求及时处理。
4.2.8通信管道工程回填土完毕,应及时清理现场的碎砖、破管等杂物。5模板、钢筋及混凝土、砂浆
5.1装拆模板
5.1.1通信管道工程中的混凝土基础、包封、上覆及人孔壁、盖板等,均应按设计图纸的规格要求支架模板。
5.1.2浇筑混凝土的模板,应符合下列规定:。1各类模板必须有足够的强度、刚度和稳定性,无缝隙和孔洞,浇筑混凝土后不得产生形变2模板的形状、规格应保证设计图纸要求所浇筑混凝土构件的规格和形状。3模板与混凝土的接触面应平整,边缘整齐,拼缝紧密、牢固,预留孔洞位置准确,尺寸符合规定。4重复使用的模板,表面不得有粘结的混凝土、水泥砂浆及泥土等附着物5.1.3模板拆除的期限,应符合下列要求:1各种非承重混凝土构件最早拆除模板的期限,应符合表5.1.3-1的规定。表5.1.3-1非承重混凝土构件拆模时间表水泥品种
普通硅酸盐水泥
号日平均温度(℃)
水泥混凝土标号
32.5C10以下
C11~C20
C20以上
火山灰或矿渣水泥32.5c10以下
C10以上
注:每24h为一天,
混凝土达到2.45MPa(25kgf/cm2)强度的拆模天数5.0
2各种承重混凝土构件的最早拆除模板期限,应符合表5.1.3-2的规定。表5.1.3-2承重混凝土构件拆模时间表结构类别
水泥种类
跨度2.5m以下的板及装普通硅酸盐配钢筋混凝土构件
火山灰或矿渣
水泥标号
32.5以上
拆模需要的EI平均温度(℃)
强度(按设计5
强度2%计)
101520
混凝土达到32%强度的天数
跨度2.5~8m的板梁的普通硅酸盐底模板
火山灰或矿渣
32.5以上
5.1.4浇灌混凝土的模板各部位的尺寸,预留TL(H及预埋件的位置应准确,并应无跑浆、漏浆等现象。
5.2钢筋加工
5.2.1通信管道工程所用的钢筋品种、规格、型号均应符合设计的规定。5.2.2钢筋加工应符合下列规定:1钢筋表面应洁净,应清除钢筋的浮皮、锈蚀、油渍、漆污等。2钢筋应按设计图纸的规定尺寸下料,并按规定的形状进行加工。3圆钢(也叫工级筋)如需进行端头弯钩处理的,其弯钩长度应不小于钢筋直径的5.5倍(图5.2.g-1),3d
图5.2.2-1
钢筋端头弯钩
4盘条钢筋在加工前应进行拉伸处理。5加工钢筋时应检查其质量,凡有劈裂、缺损等伤痕的残段不得使用。6短段钢筋允许接长用作分布筋(构造钢筋),其接续如图5.2.2-2所示。上覆主筋(受力钢筋)严禁有接头。
(a)圆钢筋搭接
(b)竹节(螺纹)钢焊接(双面焊)图5.2.2-2短段钢筋搭接焊接图
5.2.3钢筋排列的形状及各部位尺寸,主筋与分布筋的位置均应符合设计图纸的规定,严禁倒置;主筋间距误差应不大于5mm,分布筋间距误差应不大于10mm。5.2.4钢筋纵横交叉处应采用直径1.0mm或1.5mm的铁线(俗称火烧丝)绑扎牢固,不滑动、不遗漏。5.2.5使用接续的钢筋时,接续点应避开应力最大处,并应相互错开,不得集中在一条线上,同一钢筋不得有一个以上的接续点。
5.2.6钢筋与模板的间距一般应为20mm,为保持钢筋与模板的间距相等,可在钢筋下垫以自制的混凝土块或砂浆块等,严禁使用木块、塑料等有机材料衬垫。5.3混凝土浇筑
5.3.1配制混凝土所用的水泥、砂、石和水应符合使用标准。不同种类、标号的水泥不得混合使用:
小提示:此标准内容仅展示完整标准里的部分截取内容,若需要完整标准请到上方自行免费下载完整标准文档。

标准图片预览:





- 其它标准
- 热门标准
- 国家标准(GB)
- GB/T2828.1-2012 计数抽样检验程序 第1部分:按接收质量限(AQL)检索的逐批检验抽样计划
- GB/T23344-2009 纺织品 4-氨基偶氮苯的测定
- GB/T42054-2022 船舶与海上技术 船载海上共享数据服务器
- GB4623-1994 环形预应力混凝土电杆
- GB/T43785-2024 光钟性能表征及测量方法
- GB/T14929.2-1994 花生仁、棉籽油、花生油中涕灭威残留量测定方法
- GB/T17972-2000 信息处理系统 数据通信 局域网中使用X.25包级协议
- GB6336.9-1986 模具铣刀 莫氏锥柄圆锥形球头立铣刀
- GB/T11857-2008 威士忌
- GBJ10-1989 混凝土结构设计规范GBJ10-89
- GB/T10781.2-1989 清香型白酒
- GB11120-1989 L-TSA汽轮机油
- GB/T15496-1995 企业标准化工作指南
- GB/T43719-2024 首饰和贵金属 钯含量的测定 丁二酮肟重量法
- GB/T11383-1989 信息处理 信息交换用八位代码结构和编码规则
- 行业新闻
请牢记:“bzxz.net”即是“标准下载”四个汉字汉语拼音首字母与国际顶级域名“.net”的组合。 ©2009 标准下载网 www.bzxz.net 本站邮件:bzxznet@163.com
网站备案号:湘ICP备2023016450号-1
网站备案号:湘ICP备2023016450号-1