- 您的位置:
- 标准下载网 >>
- 标准分类 >>
- 石油化工行业标准(SH) >>
- SH/T 0429-2007 润滑脂和液体润滑剂与橡胶相容性测定法
标准号:
SH/T 0429-2007
标准名称:
润滑脂和液体润滑剂与橡胶相容性测定法
标准类别:
石油化工行业标准(SH)
标准状态:
现行-
发布日期:
2007-08-01 -
实施日期:
2008-01-01 出版语种:
简体中文下载格式:
.rar.pdf下载大小:
1.88 MB
替代情况:
替代SH/T 0429-1992采标情况:
ASTM D4289-03 NEQ
点击下载
标准简介:
标准下载解压密码:www.bzxz.net
本标准适用于润滑脂和液体润滑剂与标准橡胶试片的相容性,特别是应用于汽车的润滑脂和液体润滑剂与橡胶试片相容性的评定,本标准也适用于以工业用液体润滑剂的评价。本标准试验结果适用于对与润滑脂和液体润滑剂接触的橡胶密封件、密封圈、O型环及类似产品机械性要求不苛刻的场合的评定。在与润滑脂和液体润滑剂接触的橡胶产件面临较大挠曲,温度及应力苛刻的应用场合,应评价橡胶的其他性能,如拉伸强度、扯断伸长率,才能更真实地反映其与橡胶的相容性。 SH/T 0429-2007 润滑脂和液体润滑剂与橡胶相容性测定法 SH/T0429-2007
部分标准内容:
ICS75.100
中华人民共和国石油化工行业标准SH/T0429-—2007
代替SH/T0429—1992
润滑脂和液体润滑剂与橡胶
相容性测定法
Standard test method for elastomer compatibility of lubricating greases and fluids2007-08-01发布
中华人民共和国国家发展和改苗委局会2008-01-01实施
SH/T0429-2007
本标准与美国试验与材料协会标准ASTMD4289-03《润滑脂和液体润滑剂与橡胶相容性测定法》的一致性程度为非等效。
本标准代替SH/T0429—1992《润滑脂与合成橡胶相容性测定法》,SH/T0429—1992是参照采用ASTMD4289-83制定的。
本标准与SH/T0429—1992相比主要变化如下:修改了标准的名称,由《润滑脂与合成橡胶相容性测定法》改为《润滑脂和液体润滑剂与橡胶相容性测定法》;
-增加了液体润滑剂与橡胶相容性的内容;精密度按ASTMD4289-03进行了修改;-增加了附录A《标准橡胶的物理性能》。本标准的附录A为规范性附录。bZxz.net
本标准由中国石油化工集团公司提出。本标准由中国石油化工股份有限公司石油化工科学研究院归口。本标准起草单位:中国石油化工股份有限公司重庆一坪润滑油分公司、中国航空工业第一集团公司北京航空材料研究院。
本标准主要起草人:谢红、王建山。本标准所代替标准的历次版本发布情况:SH/T0429—1992。
1范围
SH/T0429
9—2007
润滑脂和液体润滑剂与橡胶相容性测定法1.1本标准规定了润滑脂和液体润滑剂与标准橡胶试片相容性的测定方法。标准橡胶为丁睛橡胶(NBR-L)和氯丁橡胶(CR)。
1.2本标准适用于润滑脂和液体润滑剂与标准橡胶试片的相容性,特别是应用于汽车的润滑脂和液体润滑剂与橡胶试片相容性的评定,本标准也适用于对工业用液体润滑剂的评价。1.3本标准试验结果适用于对与润滑脂和液体润滑剂接触的橡胶密封件、密封圈、0型环及类似产品机械性要求不苛刻的场合的评定。在与润滑脂和液体润滑剂接触的橡胶部件面临较大挠曲,温度及应力苛刻的应用场合,应评价橡胶的其他性能,如拉伸强度,扯断伸长率,才能更真实地反映其与橡胶的相容性。
1.4本标准涉及某些有危险性的材料、操作和设备,但并未对与此有关的所有安全问题提出建议。因此,用户在使用本标准前应建立适当的安全防范措施,并制定相应的管理制度。2规范性引用标准
下列文件中的条款通过本标准的引用而成为本标准的条款。凡是注日期的引用文件,其随后所有的修改单(不包括勘误的内容)或修订版均不适用于本标准,然而,鼓励根据本标准达成协议的各方研究是否可使用这些文件的最新版本。凡是不注日期的引用文件,其最新版本适用于本标准。GB/T531橡胶袖珍硬度计压入硬度试验方法(GB/T531—1999,ISO7619:1986,IDT)GB/T6682分析实验室用水规格和试验方法(GB/T6682—1992,ISO3696:1987,NEQ)HB5428低丙烯睛丁睛胶(NBR-L)和氯丁胶(CR)试验用硫化胶片3方法概要
将具有规定尺寸的标准橡胶试片置于润滑脂或液体润滑剂试样中,在100℃(CR或类似的橡胶)或150℃(NBR-L)或润滑剂产品规格要求的其他温度下,经70h试验后,根据其体积变化和硬度变化来评价试样与橡胶的相容性。4仪器
4.1邵尔A型硬度计。
4.2天平:感量为1mg。
4.3耐热玻璃烧杯:矮型烧杯,100mL,直径约50mm,深70mm,有体积刻线。4.4表面皿:直径约60mm。
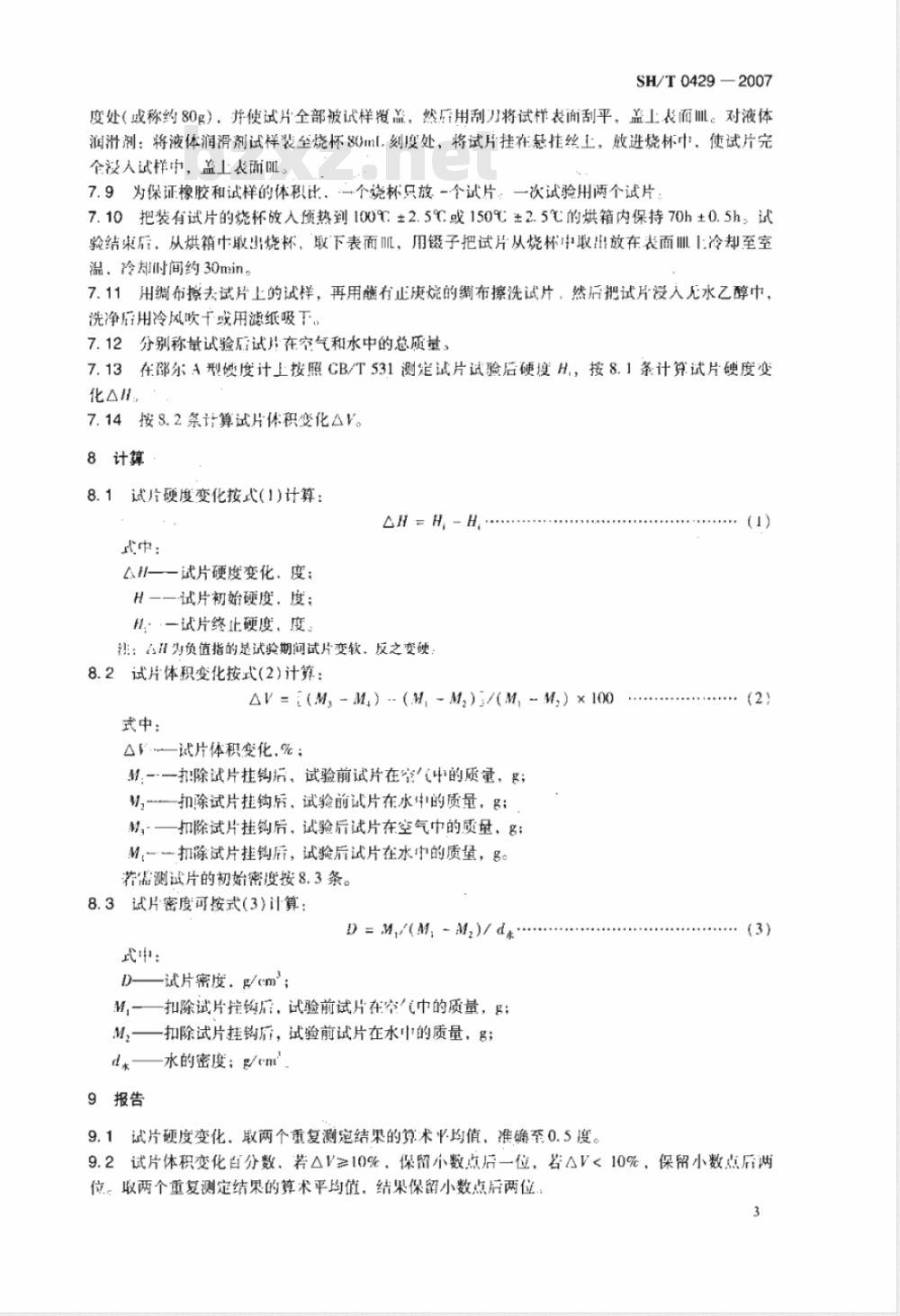
4.5试片挂钩:直径约0.5mm的一定长度的两端带钩的不锈钢丝,用于称试片。4.6悬挂丝:直径0.71mm~0.72mm的不锈钢丝,结构如图1所示,使试片低于液体表面。4.7烘箱:空气循环型,控温精度±2.5℃。5试剂与材料
5.1水:符合GB/T6682中三级水的要求。5.2丁二酸二辛酯碘酸钠(润湿剂)。警告:使用当心,切忌入眼。
SH/T 0429—2007
5.3正庚烧:化学纯,
警告:易燃,“有害健康。
5.4“无水乙醇:化学纯。
玲瓷杯
图【·流体样品试验时橡胶片悬挂丝警告:易燃;有害健康,
5.5,标准橡胶试片:橡胶试片符合HB5428了睛橡胶(BR-T),氯下橡胶(CR>的求,其物理性能见附录4:试片尺上:直检为40mim×2mm的潮形试片或50mmlx25m×2mml,35mm条35mm×2nml的矩形试片
5.6定性德纸。
5.7.網布。
5.8扮护于套,
6淮备工作
6.1将耐热玻璃烧杯及表面理洗净、烘、放无尘处备所。6.2:在600m烧杯中倒入是够的水煮沸约5min,用表面Ⅲ盖J,冷却至20%℃~25%,2格用,6.3称量0.5号丁二酸二多脂碘酸钠,放企100g水中溶解,配成丁二酸二辛酯碘酸钠润湿剂溶液,7试验步骤
7.1在部尔型硬度计上按照CB/个531的规定测定试片初始硬度H:7.2将试片狂钩在空中和没入水中10mm~15mm分别称重,称准延1mg:试片挂钩的整个挂钩部分应完全没人水中记录浸人深度。在烧杯的外部划一水面标记,以保证试片在水中质量测量的深度相同:
7.3用髓有正庚烷的布擦去试片表通杂质,用冷风吹干试片。7.4待正庚烷完全挥发后:称量试片挂钩和试片在帘气小的总质量。7.5用试片挂钩将试片依次入润湿剂溶液和水中。每次没润后迅速提起试片,使液体自然滴落
7.6把试片挂钩和试片挂在天平吊钩上,使试片挂钩没人水中,深度同7.2.条所述。去掉粘附在试片面的空气泡沫:如架泡难以除去时,重复7.5条操作:特殊情况下、需要采用机械方式移动吸附的气泡
7.7将试片浸入无水乙醇巾,洗干净后,,用滤纸吸干试片上的溶剂7.8对于润湾脂试样:把大约10ml试样涂在烧杯四周及底部,用刮刀在试片上抹-厚层试样,放在烧杯中。用刮刀在试片周围涂抹试样,填满所有间隙,注意消除气泡。当装至烧杯约80mL刻2
SH/T0429—2007
度处(或称约80g),并使试片全部被试样覆盖,然后用刮刀将试样表面刮平,盖上表面Ⅲ。对液体润滑剂:将液体润滑剂试样装至烧怀80ml,刻度处,将试片挂在悬挂丝工,放进烧杯,使试片完企没人试样中,盖上表面Ⅲ。
7.9为保证橡胶和试样的体积比,.一个烧杯只放一个试片。一次试验用两个试片,7.10把装有试片的烧杯放人预热到100%±2.5℃或150℃±2.5℃的烘箱内保持70h±0.5h,试验结束后,从烘箱中取出烧杯,取下表面,用镊子把试片从烧杯中取出放在表面Ⅲ1冷却至室温,冷却耐间约30min,
7.11用绸布擦去试片上的试样,再用蘸有止庚烷的绸布擦洗试片,然后把试片浸入无水乙醇中,洗净后用冷风吹干或用滤纸吸下。7.12分别称量试验后试在空气和水中的总质量,7.13在邵尔4型硬度计上按照CB/T531测定试片试验后硬度H,,按8.1条计算试片硬度变化AH
7.14按8.2条计算试片体积变化AV。8计算
8.1试片硬度变化按式(1)计算:△H = H, -H,
武中:
A—一试片硬度变化.度;
H-一试片初始硬度,度;
H:·一试片终止硬度,度、
:为负值指的是试验期问试片变软,反之变硬,8.2试片体积变化按式(2)计算:AV = (M, -M) --(W, -M,)i/(M, -M,) × 100式中:
△.—试片体积变化,%;
M.-扣除试片挂钩后,试验前试片在空\(中的质量,g;M,扣除试片挂钩后,试验前试片在水的质量,g:M-一扣除试片挂钩后,试验后试片在空气中的质量,名:M,一一扣除试片挂钩后,试验后试片在水中的质量,g。若需测试片的初始密度按8.3条。8.3试片密度可按式(3)计算:
D =M/(M,-M,)/ dk
武中:
——试片密度./cm;
M,——扣除试片提钩后,试验前试片在牢中的质量,g;M,一扣除试片挂钩届,试验前试片在水中的质量,g;d水—水的密度;g/tm
9报告
9.1试片硬度变化、取两个重复测定结果的算术均值,准确至0.5度。(1)
(3)
9.2试片体积变化百分数,若△V≥10%、保留小数点后一位,若AV<10%,保留小数点后两位,取两个重复测定结果的算术平均值,结果保留小数点后两位,3
SH/T0429-2007
10精密度
按下述规定判断试验结果的可靠性(95%置信水平)。10.1重复性
同一操作者使用同一台仪器、在相同操作条件下,对同一试样进行重复测定,所得两结果之差不能超过表1中规定的数值。
10.2再现性
不同操作者在不同实验室,对同一试样进行测定,其中所得的两个独立的结果之差不能超过表2中规定的数值。
注:某些润滑剂的规格要求采用不同的试验条件,如延长时间,降低或提高试验温度。在这些情况下,重复性和再现性不能使用本标准第10章的数值。用户和供应商应协商确定可接受的精密度。精密度值适用于与标准橡胶物理特性相符的橡胶。
表1.重复性
体积变化,%
硬度变化,度
体积变化,%
硬度变化,度
NBR-L(I50℃)
表2再现性
NBR-L(150℃)
CR(100℃)
CR(100℃)
附录A
(规范性附录)
标准橡胶的物理性能
表A.1给出了标准橡胶的物理性能。表A.1
密度,g/cm
硬度,度
扯断伸长率,%
拉伸强度,MPa
性能项目
耐易挥发标准介质液体B(40℃×22h)标准橡胶的物理性能
1.200 ± 0.020
70 ±5
≥275
体积变化,%
+54 ~ +62
9—2007
SH/T0429
1.430 ±0.020
70 ± 5
+65 ~ +75
-20 ~ - 12
硬度变化,度
-25 ~ -15
注:耐易挥发标准介质液体B,应符合HB5428要求,组成为70%异辛烷+30%甲苯(体积分数)。5
小提示:此标准内容仅展示完整标准里的部分截取内容,若需要完整标准请到上方自行免费下载完整标准文档。
中华人民共和国石油化工行业标准SH/T0429-—2007
代替SH/T0429—1992
润滑脂和液体润滑剂与橡胶
相容性测定法
Standard test method for elastomer compatibility of lubricating greases and fluids2007-08-01发布
中华人民共和国国家发展和改苗委局会2008-01-01实施
SH/T0429-2007
本标准与美国试验与材料协会标准ASTMD4289-03《润滑脂和液体润滑剂与橡胶相容性测定法》的一致性程度为非等效。
本标准代替SH/T0429—1992《润滑脂与合成橡胶相容性测定法》,SH/T0429—1992是参照采用ASTMD4289-83制定的。
本标准与SH/T0429—1992相比主要变化如下:修改了标准的名称,由《润滑脂与合成橡胶相容性测定法》改为《润滑脂和液体润滑剂与橡胶相容性测定法》;
-增加了液体润滑剂与橡胶相容性的内容;精密度按ASTMD4289-03进行了修改;-增加了附录A《标准橡胶的物理性能》。本标准的附录A为规范性附录。bZxz.net
本标准由中国石油化工集团公司提出。本标准由中国石油化工股份有限公司石油化工科学研究院归口。本标准起草单位:中国石油化工股份有限公司重庆一坪润滑油分公司、中国航空工业第一集团公司北京航空材料研究院。
本标准主要起草人:谢红、王建山。本标准所代替标准的历次版本发布情况:SH/T0429—1992。
1范围
SH/T0429
9—2007
润滑脂和液体润滑剂与橡胶相容性测定法1.1本标准规定了润滑脂和液体润滑剂与标准橡胶试片相容性的测定方法。标准橡胶为丁睛橡胶(NBR-L)和氯丁橡胶(CR)。
1.2本标准适用于润滑脂和液体润滑剂与标准橡胶试片的相容性,特别是应用于汽车的润滑脂和液体润滑剂与橡胶试片相容性的评定,本标准也适用于对工业用液体润滑剂的评价。1.3本标准试验结果适用于对与润滑脂和液体润滑剂接触的橡胶密封件、密封圈、0型环及类似产品机械性要求不苛刻的场合的评定。在与润滑脂和液体润滑剂接触的橡胶部件面临较大挠曲,温度及应力苛刻的应用场合,应评价橡胶的其他性能,如拉伸强度,扯断伸长率,才能更真实地反映其与橡胶的相容性。
1.4本标准涉及某些有危险性的材料、操作和设备,但并未对与此有关的所有安全问题提出建议。因此,用户在使用本标准前应建立适当的安全防范措施,并制定相应的管理制度。2规范性引用标准
下列文件中的条款通过本标准的引用而成为本标准的条款。凡是注日期的引用文件,其随后所有的修改单(不包括勘误的内容)或修订版均不适用于本标准,然而,鼓励根据本标准达成协议的各方研究是否可使用这些文件的最新版本。凡是不注日期的引用文件,其最新版本适用于本标准。GB/T531橡胶袖珍硬度计压入硬度试验方法(GB/T531—1999,ISO7619:1986,IDT)GB/T6682分析实验室用水规格和试验方法(GB/T6682—1992,ISO3696:1987,NEQ)HB5428低丙烯睛丁睛胶(NBR-L)和氯丁胶(CR)试验用硫化胶片3方法概要
将具有规定尺寸的标准橡胶试片置于润滑脂或液体润滑剂试样中,在100℃(CR或类似的橡胶)或150℃(NBR-L)或润滑剂产品规格要求的其他温度下,经70h试验后,根据其体积变化和硬度变化来评价试样与橡胶的相容性。4仪器
4.1邵尔A型硬度计。
4.2天平:感量为1mg。
4.3耐热玻璃烧杯:矮型烧杯,100mL,直径约50mm,深70mm,有体积刻线。4.4表面皿:直径约60mm。
4.5试片挂钩:直径约0.5mm的一定长度的两端带钩的不锈钢丝,用于称试片。4.6悬挂丝:直径0.71mm~0.72mm的不锈钢丝,结构如图1所示,使试片低于液体表面。4.7烘箱:空气循环型,控温精度±2.5℃。5试剂与材料
5.1水:符合GB/T6682中三级水的要求。5.2丁二酸二辛酯碘酸钠(润湿剂)。警告:使用当心,切忌入眼。
SH/T 0429—2007
5.3正庚烧:化学纯,
警告:易燃,“有害健康。
5.4“无水乙醇:化学纯。
玲瓷杯
图【·流体样品试验时橡胶片悬挂丝警告:易燃;有害健康,
5.5,标准橡胶试片:橡胶试片符合HB5428了睛橡胶(BR-T),氯下橡胶(CR>的求,其物理性能见附录4:试片尺上:直检为40mim×2mm的潮形试片或50mmlx25m×2mml,35mm条35mm×2nml的矩形试片
5.6定性德纸。
5.7.網布。
5.8扮护于套,
6淮备工作
6.1将耐热玻璃烧杯及表面理洗净、烘、放无尘处备所。6.2:在600m烧杯中倒入是够的水煮沸约5min,用表面Ⅲ盖J,冷却至20%℃~25%,2格用,6.3称量0.5号丁二酸二多脂碘酸钠,放企100g水中溶解,配成丁二酸二辛酯碘酸钠润湿剂溶液,7试验步骤
7.1在部尔型硬度计上按照CB/个531的规定测定试片初始硬度H:7.2将试片狂钩在空中和没入水中10mm~15mm分别称重,称准延1mg:试片挂钩的整个挂钩部分应完全没人水中记录浸人深度。在烧杯的外部划一水面标记,以保证试片在水中质量测量的深度相同:
7.3用髓有正庚烷的布擦去试片表通杂质,用冷风吹干试片。7.4待正庚烷完全挥发后:称量试片挂钩和试片在帘气小的总质量。7.5用试片挂钩将试片依次入润湿剂溶液和水中。每次没润后迅速提起试片,使液体自然滴落
7.6把试片挂钩和试片挂在天平吊钩上,使试片挂钩没人水中,深度同7.2.条所述。去掉粘附在试片面的空气泡沫:如架泡难以除去时,重复7.5条操作:特殊情况下、需要采用机械方式移动吸附的气泡
7.7将试片浸入无水乙醇巾,洗干净后,,用滤纸吸干试片上的溶剂7.8对于润湾脂试样:把大约10ml试样涂在烧杯四周及底部,用刮刀在试片上抹-厚层试样,放在烧杯中。用刮刀在试片周围涂抹试样,填满所有间隙,注意消除气泡。当装至烧杯约80mL刻2
SH/T0429—2007
度处(或称约80g),并使试片全部被试样覆盖,然后用刮刀将试样表面刮平,盖上表面Ⅲ。对液体润滑剂:将液体润滑剂试样装至烧怀80ml,刻度处,将试片挂在悬挂丝工,放进烧杯,使试片完企没人试样中,盖上表面Ⅲ。
7.9为保证橡胶和试样的体积比,.一个烧杯只放一个试片。一次试验用两个试片,7.10把装有试片的烧杯放人预热到100%±2.5℃或150℃±2.5℃的烘箱内保持70h±0.5h,试验结束后,从烘箱中取出烧杯,取下表面,用镊子把试片从烧杯中取出放在表面Ⅲ1冷却至室温,冷却耐间约30min,
7.11用绸布擦去试片上的试样,再用蘸有止庚烷的绸布擦洗试片,然后把试片浸入无水乙醇中,洗净后用冷风吹干或用滤纸吸下。7.12分别称量试验后试在空气和水中的总质量,7.13在邵尔4型硬度计上按照CB/T531测定试片试验后硬度H,,按8.1条计算试片硬度变化AH
7.14按8.2条计算试片体积变化AV。8计算
8.1试片硬度变化按式(1)计算:△H = H, -H,
武中:
A—一试片硬度变化.度;
H-一试片初始硬度,度;
H:·一试片终止硬度,度、
:为负值指的是试验期问试片变软,反之变硬,8.2试片体积变化按式(2)计算:AV = (M, -M) --(W, -M,)i/(M, -M,) × 100式中:
△.—试片体积变化,%;
M.-扣除试片挂钩后,试验前试片在空\(中的质量,g;M,扣除试片挂钩后,试验前试片在水的质量,g:M-一扣除试片挂钩后,试验后试片在空气中的质量,名:M,一一扣除试片挂钩后,试验后试片在水中的质量,g。若需测试片的初始密度按8.3条。8.3试片密度可按式(3)计算:
D =M/(M,-M,)/ dk
武中:
——试片密度./cm;
M,——扣除试片提钩后,试验前试片在牢中的质量,g;M,一扣除试片挂钩届,试验前试片在水中的质量,g;d水—水的密度;g/tm
9报告
9.1试片硬度变化、取两个重复测定结果的算术均值,准确至0.5度。(1)
(3)
9.2试片体积变化百分数,若△V≥10%、保留小数点后一位,若AV<10%,保留小数点后两位,取两个重复测定结果的算术平均值,结果保留小数点后两位,3
SH/T0429-2007
10精密度
按下述规定判断试验结果的可靠性(95%置信水平)。10.1重复性
同一操作者使用同一台仪器、在相同操作条件下,对同一试样进行重复测定,所得两结果之差不能超过表1中规定的数值。
10.2再现性
不同操作者在不同实验室,对同一试样进行测定,其中所得的两个独立的结果之差不能超过表2中规定的数值。
注:某些润滑剂的规格要求采用不同的试验条件,如延长时间,降低或提高试验温度。在这些情况下,重复性和再现性不能使用本标准第10章的数值。用户和供应商应协商确定可接受的精密度。精密度值适用于与标准橡胶物理特性相符的橡胶。
表1.重复性
体积变化,%
硬度变化,度
体积变化,%
硬度变化,度
NBR-L(I50℃)
表2再现性
NBR-L(150℃)
CR(100℃)
CR(100℃)
附录A
(规范性附录)
标准橡胶的物理性能
表A.1给出了标准橡胶的物理性能。表A.1
密度,g/cm
硬度,度
扯断伸长率,%
拉伸强度,MPa
性能项目
耐易挥发标准介质液体B(40℃×22h)标准橡胶的物理性能
1.200 ± 0.020
70 ±5
≥275
体积变化,%
+54 ~ +62
9—2007
SH/T0429
1.430 ±0.020
70 ± 5
+65 ~ +75
-20 ~ - 12
硬度变化,度
-25 ~ -15
注:耐易挥发标准介质液体B,应符合HB5428要求,组成为70%异辛烷+30%甲苯(体积分数)。5
小提示:此标准内容仅展示完整标准里的部分截取内容,若需要完整标准请到上方自行免费下载完整标准文档。
标准图片预览:





- 其它标准
- 热门标准
- 石油化工行业标准(SH)
- SH/T3175-2013 固体工业硫磺储存输送设计规范
- SH/T0759-2005 内燃机油低温油泥和抗磨损性能评定法(程序ⅤE法)
- SH/T0570-1993 重整催化剂铂含量测定法
- SH/T0338-1992 滚珠轴承润滑脂低温转矩测定法
- SH/T1718-2002 充油橡胶中油含量的测定
- SH/T0750-2005 发动机油高温氧化沉积物测定法(热氧化模拟试验法)
- SHQ002-2001 《汽车加油加气站设计规范》车用乙醇汽油补充规定(附条文说明)
- SH/T0505-1992 含聚合物油剪切安定性测定法(超声波剪切法)
- SH/T0036-1990 防锈油水置换性试验法
- SH/T1755-2006 工业用甲乙酮
- SHS01035-2004 高速泵维护检修规程
- SH/T0761-2005 柴油机油性能评定法(MACK T-9法)
- SH/T3124-2001 石油化工给水排水工艺流程设计图例
- SH/T0400-1992 石蜡碳数分布气相色谱测定法
- SH/T0406-1992 凡士林紫外吸光度测定法
- 行业新闻
请牢记:“bzxz.net”即是“标准下载”四个汉字汉语拼音首字母与国际顶级域名“.net”的组合。 ©2025 标准下载网 www.bzxz.net 本站邮件:bzxznet@163.com
网站备案号:湘ICP备2025141790号-2
网站备案号:湘ICP备2025141790号-2