- 您的位置:
- 标准下载网 >>
- 标准分类 >>
- 国家标准(GB) >>
- GB/T 999-2008 直流电力牵引额定电压
标准号:
GB/T 999-2008
标准名称:
直流电力牵引额定电压
标准类别:
国家标准(GB)
标准状态:
现行-
发布日期:
2008-06-18 -
实施日期:
2009-03-01 出版语种:
简体中文下载格式:
.rar.pdf下载大小:
3.05 MB
替代情况:
替代GB/T 999-1988采标情况:
NEQ IEC 60038:1983
点击下载
标准简介:
标准下载解压密码:www.bzxz.net
本标准规定了直流电力牵引系统所使用的额定电压。本标准适用于正常运行条件下直流电力牵引系统的供电线路电压。 GB/T 999-2008 直流电力牵引额定电压 GB/T999-2008
部分标准内容:
中华人民共和国国家标准
GB/T999—2008
代替GB/T999--1988
直流电力牵引额定电压
Voltage ratings of D. C. electric traction system(IEC 60038 :1983,IEC Standard voltages,NEQ)2008-06-18 发布
中华人民共和国国家质量监督检验检疫总局中国国家标准化管理委员会
数码防伪
2009-03-01实施
本标准是对GB/T999-1988《直流电力牵引额定电压》的修订。GB/T999--2008
本标准对应于IEC60038:1983《IEC标准电压》及其第1次修改(1994)和第2次修改(1997)(英文版),其一致性程度为非等效。
本标准与GB/T999—1988相比主要变化如下:一部分内容引用了IEC60850;
—增加了规范性引用文件;
本标准的编写格式和表述方法按照GB/T1.12000、GB/T1.2—2000的规定;增加了规范性附录A;
—增加了资料性附录B;
一增加了参考文献。
本标准的附录A为规范性附录,附录B为资料性附录。本标准由中国电器工业协会提出并归口。本标准负责起草单位:湘电集团有限公司、湘潭牵引电气设备研究所、上海立新电器控制设备有限公司、湘潭市牵引电机厂。
本标准参加起草单位:永济新时速电器有限责任公司、德力西集团有限公司、常州轨道车辆牵引传动工程技术研究中心、济宁矿山电机车有限公司、湘潭牵引机车厂、常州基腾电气有限公司、湘潭市电机车厂、淄博牵引电气集团股份有限公司。本标推主要起草人:蔡耀成、刘柏、朱炳元、王琳。本标准参加起草人:李荣辉、邱世平、陆浩、麦绍谦、张盘生、陈献忠、周曙亮、吕军华、孙建平、王肃清。
本标准所代替标准的历次版本发布情况为:GB999—1967、GB/T999—1988。I
1范围
直流电力牵引额定电压
GB/T999—2008
本标准规定了直流电力牵引系统所使用的额定电压。本标准适用于正常运行条件下直流电力牵引系统的供电线路电压。
它涉及到直流电压的平均值。
本标准适用于下列电气化运输:a)工矿企业电气化运输(包括井下巷道运输);城市轨道交通,如地铁电动车辆、轻轨列车、有轨电车、快速有轨电车、低速磁悬浮列车等;b)
城市无轨电车、双能源电车;
d)市郊(包括卫星城镇)及地方铁路的电气化铁道。本标准不适用于:
表示或传输信号(测量值)的电压;b)电气设备中部件或设备单元的标准电压;c)起重机、移动平台、索道缆车。注:本标准中的直流电压为无纹波直流电压值。通常把正弦纹波含量不超过百分之十的方均根值的直流称为“无纹波直流”。
2规范性引用文件
下列文件中的条款通过本标准的引用而成为本标准的条款。凡是注日期的引用文件,其随后所有的修改单(不包括勘误的内容)或修订版均不适用于本标准,然而,鼓励根据本标准达成协议的各方研究是否可使用这些文件的最新版本。凡是不注日期的引用文件,其最新版本适用于本标准。GB/T156-2007标准电压(IEC60038:2002,MOD)IEC61133:2006电力牵引铁路车辆电力和热力/电力机车车辆制成后投人运行前的试验方法
3术语和定义
下列术语和定义适用于本标准。3.1
electrictraction system
电力牵引系统
由外部电源供给动力车电能的牵引系统。这个系统是指在一个公共电压下运行的牵引变电站、变流设备、接触网、动力车的组合。注:该系统可以包括:
接触网系统;
—电力牵引系统的回馈电路;
一一非电力牵引系统的运行轨道,该轨道与电力牵引系统的运行轨道邻近并导电相连;—一直接或通过变压器从接触网供电的电气装置;一单独用于向接触网发电或配电的电厂或变电站上的电气装置;—一开关操作站的电气装置。
GB/T999-—2008
系统额定电压ratedvoltageofasystem系统预定的正常工作电压,即与系统某些运行特征有关的电压。3.3
系统最高电压highestvoltageofasystem当系统正常运行时,在任何时间、系统中任一点上出现的最高电压。它不包括系统的暂态和异常电压,例如系统操作所引起的暂态和短暂的电压变化。3.4
Elowest voltage of a system
系统最低电压
当系统正常运行时,在任何时间、系统中任一点上出现的最低电压。它不包括电压瞬变(比如系统因通断所引起)的暂态电压和短暂的电压变化。3.5
电压voltage
在供电导线和回馈导线之间测量所得的接触网上列车受电器或其他处的电位。注:表1所列数值,指电气化系统是处于正常运行状态下的范围。3.6
Enominalsystemvoltage
标称系统电压
为系统设计所选定的电压值。
highestpermanentvoltage
最高恒定电压
长时间存在的最高电压值。
最高非恒定电压
highest non-permanent voltageUmnx2
在一定时间限度内存在的最高电压值。3.9
过电压
overvoltage
峰值超过正常运行条件下最大稳态电压的相应峰值电压。3.10
长期过电压long-termovervoltage由于低阻抗现象,通常瞬时升高持续时间在20ms以上的大于Ux的电压。注:此过电压与线路负载无关,且只能由电压/时间曲线描绘。如变电所原边电压的升高。3.11
最大长期过电压
highest long-termovervoltageUmx3
按t=20ms的长期过电压定义的最大值电压。3.12
middle-termovervoltage
中期过电压
由于电流随着开关的变换(如断路器的断开)引起瞬时升高,通常持续时间小于20ms的电压。注:此过电压与线路负载有关,且不能由电压/时间曲线来单独描绘。2
短期过电压short-termovervoltage瞬时升高持续时间少于20μs的电压(如由于闪电袭击引起的过电压)。3.14
lowestpermanentvoltage
最低恒定电压
长时间存在的最低电压值。
lowestnon-permanentvoltage
最低非恒定电压
在一定时间限度内存在的最低电压值。3.16
电压变化voltagevariation
由于配电系统或其一部分的总负载发生变化而引起电压的上升或下降。3.17
电压突变rapidvoltagechange
GB/T999-—2008
在两个连续电压级之间的电压平均值的单个突变,该连续级维持一定的但未明确的持续时间。3.18
供电电压降supplyvoltagedip
供电电压突然下降至低于Umin2的值,接着要一短时间以后又恢复。通常电压降的持续时间在10ms至1min之间。压降的深度按压降期间电压最小平均值和标称电压U。之间的差来定义。供电电压未降至Umin2以下的电压变化不看作是压降。3.19
供电中断supplyinterruption
供电端电压低于标称电压U.1%时的情况。供电中断可以分类如下:一预先安排的供电中断。事先通知用户,让其在配电系统上执行计划好的工作;一事故供电中断。由持久或瞬时的故障引起,大多数与极端事件、设备故障或干扰有关。事故性中断又可分为:
●持久故障引起的长期中断(大于3min以上);。瞬时故障引起的短期故障(3min以下)。3.20
接触网contactline
通过受电装置向车辆供应电能的导线系统。3.21
(牵引)变电站(traction)substation主要功能是向接触网系统供电,并通过它将原始供电系统的电压转换为接触网的电压装置。3.22
正常运行条件normaloperatingconditions按固定供电装置设计采用的列车设计时间表和编组进行的交通运营,供电设备按标准规程运行。注:标准规程可以随内部结构管理政策变化。3.23
非正常运行条件abnormaloperatingconditions超出标准规程范围更高的交通运营负载或供电设备的停机。注:在这些情况下,交通运营可以不按设计的时间表运行。3
GB/T999—2008
4直流牵引供电系统的基本电压
4.1电压
主电压系统(不包括过电压)特性如表1。直流低于750V的设备标称电压见附录C。表1牵引供电系统的标称电压及允许极限值和持续时间电力系统
(平均值)
最低非恒定电压Un2/
最低恒定电压Uin/
a250V、550V两档电压适用于矿山及井下巷道运输。标称电压U./最高恒定电压U.xl/最高非恒定电压Umx2/V
(600)b
b括号表示对未来建造有轨电车道和地方铁路的直流牵引系统,建议不再采用600V标称电压。C在再生制动工况下,Umax2电压可允许到800V。d在再生制动工况下,Um电压可允许到1000V。应满足以下的要求:
在电压为Umin与Umin2之间的持续时间应不超过2min;a
在电压为Umaxl与Umax2之间的持续时间应不超过5min;;b)
(770°)
在空载情况下,变电站母线电压应低于或等于Umxz2,提供到列车受电弓的电压应根据表1及c)
其要求而定;
在正常运行条件下,电压应在Umin1≤U≤Umaz2范围内;在非正常运行条件下,电压在表1中的Umina≤U·电压调节系统运动,如机械抽头转换开关;g)最低操作电压:在异常操作情况下,Umin2是接触网电压的最低极限,此时机车车辆允许运行。注:欠压自动跳闸的推荐值:在固定装置中欠压继电器或车载设备的设定值应整定为85%Umin2~95%Umin2。4.2电压U谱
按照持续时间而定的电压U最高值见附录A。5试验
根据线路类型及需要,试验的详细说明见表2。表2试验
接触网电压
技术要求
注:附录B说明了与电压变化有关的试验。4
试验方法
6.1.1机车车辆
6.1.2地面装置
试验类型
6试验方法
6.1接触网电压的测量
6.1.1机车车辆
机车车辆试验按照IEC61133:2006中9进行测试。6.1.2’地面装置
地面装置试验测试见表3。
表3牵引网电压测试
变电站
母线、线路断路器打
开,正常操作条件。
需要加上一个小的
电阻负载
如果电压调节装置
沿线路安装
在无负载及正常的
操作条件下,在装置
的任意一侧测量
专门测量
测量位置,在问题存
在的现场
在调试中
在调试及
操作中
问题的应答
电压记录装置。
数字数据记录仪。免费标准bzxz.net
测量周期1min
无负载见变电站
当在操作中见专门测量
电压记录装置。
数字数据记录仪。
测量周期最少1小时,最大1
GB/T999—2008
验收条件
无负载见变电站
当在操作中见专门测量
·所有的电压值都大于或等于Umin2。.
在U以下的所有电压持续时间小于或等于4.1a)规定的持续时间
电压的平均值介于U和Uxl之间
在U以上的所有电压持续时间小于.
或等于4.1b)规定的持续时间
所有的电压值都小于或等于Umaz2GB/T 999-—2008
电压U
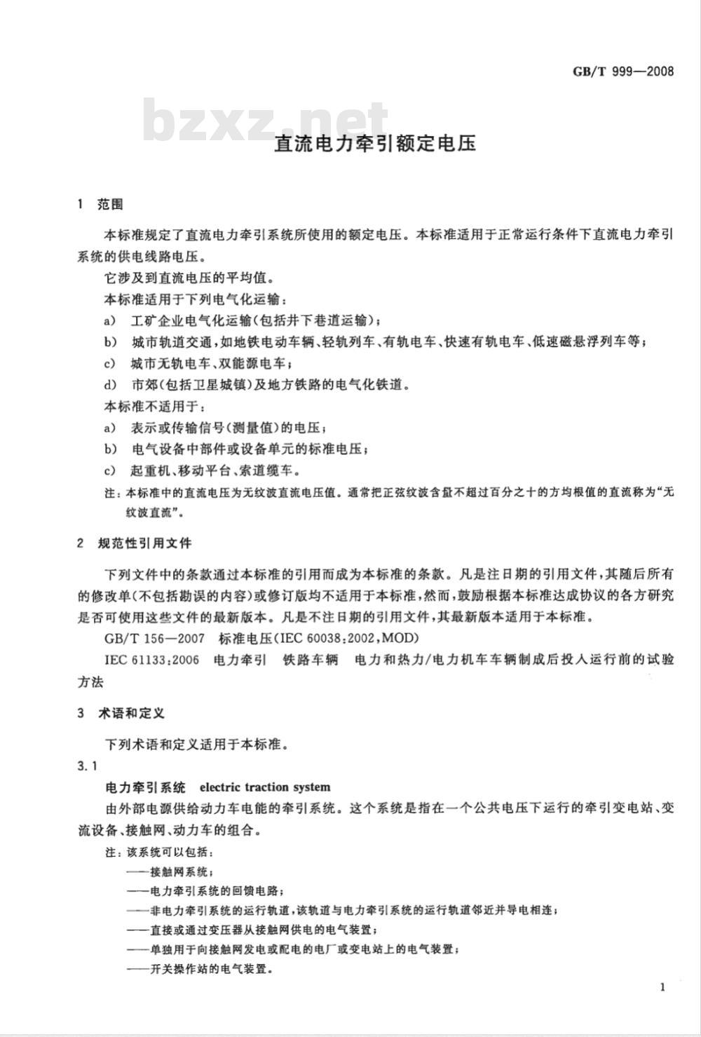
图中关键点注释:
附录A
(规范性附录)
按持续时间而定的电压U最高值
高阻抗现象
一短期过电压(闪电般的)。
低阻抗现象
B区—中期过电压,由于高阻抗现象(在感性电路中关断电流)所致。E区
持续时间
(对数标尺)
注:A区和B区的电压不予考虑,是因为它们基本上取决于电源和线路负载特性(详见EN50124-2)。C区一长期过电压,由于低阻抗现象(原边电网上电压变动)所致。U/Uz之比随时间的变化由公式(1)来表示:U=Umx2 X t-*
式中:
以s计的时间(0.02sk-—表A.1中的系数。
此关系式的对数坐标中的图像是一条直线段,斜率由确定。D区最高非恒定电压Umax2。
E区最高恒定电压Umaxl。
按照持续时间而定的电压U的最高值图A.13
..(A.1))
表A.1给出的是Umaxl,Umax2和Umax3的值,而Umaz2和Umax3之间的值用以上公式(A.1)来计算。表A.1过电压
标称电压U./V
Umaa/V
B.1电压的突变
附录B
(资料性附录)
电压的变化、中断和畸变
GB/T999--2008
在表B.1设定范围内的电压突变范围是电气化铁路由于牵引负载、牵引电力网结构及公共配电、铁道电力网结构引起变化的固有部分。表B.1电压变化和中断的测量
测量部位,
在间题存
在的现场
专门测量
B.2接触网压降
●B.1、B.2、B.3和B.4不要求任何型式试验或常规试验。然而,在投入后,如果电压质量的问题比较明显,建议在正常投人后的具有代表性的时间段对电压进行监视,按下列情况分析结果:
电压突变和接触网电压降
捕捉低于Ui2的电压并分析数据,以便提供作为毫秒级持续时间和U。变化百分比的电压等级。
对最低电压等级及持续期间最不利条件情况列表。确认任何故障或在所列变化的时期,接通铁路系统电源或配电系统。
短期和长期的电压中断
捕捉所有电压中断并记录每次中断时间。在下列时间段按顺序将电压中断情况列表:<10s
10s~1min
-1min~3min
提供3min以上的中断次数,但忽略任何预先安排的中断。电压降由接触网或公共配电系统的故障引起。绝大多数压降有不足1s的持续时间和不足U。一半的深度。B.3电压的短时中断
通常运行状况下,电压的短时中断一般由断路器跳闸和故障检测后自动重合引起的。全年发生电压短时中断的范围从数十次到数百次,大约70%的短时中断持续时间可能小于10s。B.4电压的长时中断
事故中断通常由外在的事件或行为引起,而该事件或行为通常不能预先由施工经营者控制。对于长时中断的持续时间不可能指出典型值。在正常运行状况下,超过3min的中断电压的全年频次可能少于某些装置。对于预先安排的中断,因为已预先通知,故不提供显示值。B.5电压的畸变
电压的畸变是因牵引系统、辅助负载、变流变电站和公共配电系统引起的。7
GB/T 999—2008
B.6试验
B.6.1概述
电压变化的参数设定于B.1、B.2、B.3和B.4。试验和验收要求详叙如下。B.6.2机车车辆
在制造完成以后和投人运行前,机车车辆试验的要求参照IEC61133:2006中9的说明。另外参见产品标准。
B.6.3地面装置
优选值
附录C
(资料性附录)
直流低于750V设备的额定电压
直流低于750V设备的额定电压
额定电压(D.C.)/V
增补值
GB/T999-2008
小提示:此标准内容仅展示完整标准里的部分截取内容,若需要完整标准请到上方自行免费下载完整标准文档。
GB/T999—2008
代替GB/T999--1988
直流电力牵引额定电压
Voltage ratings of D. C. electric traction system(IEC 60038 :1983,IEC Standard voltages,NEQ)2008-06-18 发布
中华人民共和国国家质量监督检验检疫总局中国国家标准化管理委员会
数码防伪
2009-03-01实施
本标准是对GB/T999-1988《直流电力牵引额定电压》的修订。GB/T999--2008
本标准对应于IEC60038:1983《IEC标准电压》及其第1次修改(1994)和第2次修改(1997)(英文版),其一致性程度为非等效。
本标准与GB/T999—1988相比主要变化如下:一部分内容引用了IEC60850;
—增加了规范性引用文件;
本标准的编写格式和表述方法按照GB/T1.12000、GB/T1.2—2000的规定;增加了规范性附录A;
—增加了资料性附录B;
一增加了参考文献。
本标准的附录A为规范性附录,附录B为资料性附录。本标准由中国电器工业协会提出并归口。本标准负责起草单位:湘电集团有限公司、湘潭牵引电气设备研究所、上海立新电器控制设备有限公司、湘潭市牵引电机厂。
本标准参加起草单位:永济新时速电器有限责任公司、德力西集团有限公司、常州轨道车辆牵引传动工程技术研究中心、济宁矿山电机车有限公司、湘潭牵引机车厂、常州基腾电气有限公司、湘潭市电机车厂、淄博牵引电气集团股份有限公司。本标推主要起草人:蔡耀成、刘柏、朱炳元、王琳。本标准参加起草人:李荣辉、邱世平、陆浩、麦绍谦、张盘生、陈献忠、周曙亮、吕军华、孙建平、王肃清。
本标准所代替标准的历次版本发布情况为:GB999—1967、GB/T999—1988。I
1范围
直流电力牵引额定电压
GB/T999—2008
本标准规定了直流电力牵引系统所使用的额定电压。本标准适用于正常运行条件下直流电力牵引系统的供电线路电压。
它涉及到直流电压的平均值。
本标准适用于下列电气化运输:a)工矿企业电气化运输(包括井下巷道运输);城市轨道交通,如地铁电动车辆、轻轨列车、有轨电车、快速有轨电车、低速磁悬浮列车等;b)
城市无轨电车、双能源电车;
d)市郊(包括卫星城镇)及地方铁路的电气化铁道。本标准不适用于:
表示或传输信号(测量值)的电压;b)电气设备中部件或设备单元的标准电压;c)起重机、移动平台、索道缆车。注:本标准中的直流电压为无纹波直流电压值。通常把正弦纹波含量不超过百分之十的方均根值的直流称为“无纹波直流”。
2规范性引用文件
下列文件中的条款通过本标准的引用而成为本标准的条款。凡是注日期的引用文件,其随后所有的修改单(不包括勘误的内容)或修订版均不适用于本标准,然而,鼓励根据本标准达成协议的各方研究是否可使用这些文件的最新版本。凡是不注日期的引用文件,其最新版本适用于本标准。GB/T156-2007标准电压(IEC60038:2002,MOD)IEC61133:2006电力牵引铁路车辆电力和热力/电力机车车辆制成后投人运行前的试验方法
3术语和定义
下列术语和定义适用于本标准。3.1
electrictraction system
电力牵引系统
由外部电源供给动力车电能的牵引系统。这个系统是指在一个公共电压下运行的牵引变电站、变流设备、接触网、动力车的组合。注:该系统可以包括:
接触网系统;
—电力牵引系统的回馈电路;
一一非电力牵引系统的运行轨道,该轨道与电力牵引系统的运行轨道邻近并导电相连;—一直接或通过变压器从接触网供电的电气装置;一单独用于向接触网发电或配电的电厂或变电站上的电气装置;—一开关操作站的电气装置。
GB/T999-—2008
系统额定电压ratedvoltageofasystem系统预定的正常工作电压,即与系统某些运行特征有关的电压。3.3
系统最高电压highestvoltageofasystem当系统正常运行时,在任何时间、系统中任一点上出现的最高电压。它不包括系统的暂态和异常电压,例如系统操作所引起的暂态和短暂的电压变化。3.4
Elowest voltage of a system
系统最低电压
当系统正常运行时,在任何时间、系统中任一点上出现的最低电压。它不包括电压瞬变(比如系统因通断所引起)的暂态电压和短暂的电压变化。3.5
电压voltage
在供电导线和回馈导线之间测量所得的接触网上列车受电器或其他处的电位。注:表1所列数值,指电气化系统是处于正常运行状态下的范围。3.6
Enominalsystemvoltage
标称系统电压
为系统设计所选定的电压值。
highestpermanentvoltage
最高恒定电压
长时间存在的最高电压值。
最高非恒定电压
highest non-permanent voltageUmnx2
在一定时间限度内存在的最高电压值。3.9
过电压
overvoltage
峰值超过正常运行条件下最大稳态电压的相应峰值电压。3.10
长期过电压long-termovervoltage由于低阻抗现象,通常瞬时升高持续时间在20ms以上的大于Ux的电压。注:此过电压与线路负载无关,且只能由电压/时间曲线描绘。如变电所原边电压的升高。3.11
最大长期过电压
highest long-termovervoltageUmx3
按t=20ms的长期过电压定义的最大值电压。3.12
middle-termovervoltage
中期过电压
由于电流随着开关的变换(如断路器的断开)引起瞬时升高,通常持续时间小于20ms的电压。注:此过电压与线路负载有关,且不能由电压/时间曲线来单独描绘。2
短期过电压short-termovervoltage瞬时升高持续时间少于20μs的电压(如由于闪电袭击引起的过电压)。3.14
lowestpermanentvoltage
最低恒定电压
长时间存在的最低电压值。
lowestnon-permanentvoltage
最低非恒定电压
在一定时间限度内存在的最低电压值。3.16
电压变化voltagevariation
由于配电系统或其一部分的总负载发生变化而引起电压的上升或下降。3.17
电压突变rapidvoltagechange
GB/T999-—2008
在两个连续电压级之间的电压平均值的单个突变,该连续级维持一定的但未明确的持续时间。3.18
供电电压降supplyvoltagedip
供电电压突然下降至低于Umin2的值,接着要一短时间以后又恢复。通常电压降的持续时间在10ms至1min之间。压降的深度按压降期间电压最小平均值和标称电压U。之间的差来定义。供电电压未降至Umin2以下的电压变化不看作是压降。3.19
供电中断supplyinterruption
供电端电压低于标称电压U.1%时的情况。供电中断可以分类如下:一预先安排的供电中断。事先通知用户,让其在配电系统上执行计划好的工作;一事故供电中断。由持久或瞬时的故障引起,大多数与极端事件、设备故障或干扰有关。事故性中断又可分为:
●持久故障引起的长期中断(大于3min以上);。瞬时故障引起的短期故障(3min以下)。3.20
接触网contactline
通过受电装置向车辆供应电能的导线系统。3.21
(牵引)变电站(traction)substation主要功能是向接触网系统供电,并通过它将原始供电系统的电压转换为接触网的电压装置。3.22
正常运行条件normaloperatingconditions按固定供电装置设计采用的列车设计时间表和编组进行的交通运营,供电设备按标准规程运行。注:标准规程可以随内部结构管理政策变化。3.23
非正常运行条件abnormaloperatingconditions超出标准规程范围更高的交通运营负载或供电设备的停机。注:在这些情况下,交通运营可以不按设计的时间表运行。3
GB/T999—2008
4直流牵引供电系统的基本电压
4.1电压
主电压系统(不包括过电压)特性如表1。直流低于750V的设备标称电压见附录C。表1牵引供电系统的标称电压及允许极限值和持续时间电力系统
(平均值)
最低非恒定电压Un2/
最低恒定电压Uin/
a250V、550V两档电压适用于矿山及井下巷道运输。标称电压U./最高恒定电压U.xl/最高非恒定电压Umx2/V
(600)b
b括号表示对未来建造有轨电车道和地方铁路的直流牵引系统,建议不再采用600V标称电压。C在再生制动工况下,Umax2电压可允许到800V。d在再生制动工况下,Um电压可允许到1000V。应满足以下的要求:
在电压为Umin与Umin2之间的持续时间应不超过2min;a
在电压为Umaxl与Umax2之间的持续时间应不超过5min;;b)
(770°)
在空载情况下,变电站母线电压应低于或等于Umxz2,提供到列车受电弓的电压应根据表1及c)
其要求而定;
在正常运行条件下,电压应在Umin1≤U≤Umaz2范围内;在非正常运行条件下,电压在表1中的Umina≤U
按照持续时间而定的电压U最高值见附录A。5试验
根据线路类型及需要,试验的详细说明见表2。表2试验
接触网电压
技术要求
注:附录B说明了与电压变化有关的试验。4
试验方法
6.1.1机车车辆
6.1.2地面装置
试验类型
6试验方法
6.1接触网电压的测量
6.1.1机车车辆
机车车辆试验按照IEC61133:2006中9进行测试。6.1.2’地面装置
地面装置试验测试见表3。
表3牵引网电压测试
变电站
母线、线路断路器打
开,正常操作条件。
需要加上一个小的
电阻负载
如果电压调节装置
沿线路安装
在无负载及正常的
操作条件下,在装置
的任意一侧测量
专门测量
测量位置,在问题存
在的现场
在调试中
在调试及
操作中
问题的应答
电压记录装置。
数字数据记录仪。免费标准bzxz.net
测量周期1min
无负载见变电站
当在操作中见专门测量
电压记录装置。
数字数据记录仪。
测量周期最少1小时,最大1
GB/T999—2008
验收条件
无负载见变电站
当在操作中见专门测量
·所有的电压值都大于或等于Umin2。.
在U以下的所有电压持续时间小于或等于4.1a)规定的持续时间
电压的平均值介于U和Uxl之间
在U以上的所有电压持续时间小于.
或等于4.1b)规定的持续时间
所有的电压值都小于或等于Umaz2GB/T 999-—2008
电压U
图中关键点注释:
附录A
(规范性附录)
按持续时间而定的电压U最高值
高阻抗现象
一短期过电压(闪电般的)。
低阻抗现象
B区—中期过电压,由于高阻抗现象(在感性电路中关断电流)所致。E区
持续时间
(对数标尺)
注:A区和B区的电压不予考虑,是因为它们基本上取决于电源和线路负载特性(详见EN50124-2)。C区一长期过电压,由于低阻抗现象(原边电网上电压变动)所致。U/Uz之比随时间的变化由公式(1)来表示:U=Umx2 X t-*
式中:
以s计的时间(0.02s
此关系式的对数坐标中的图像是一条直线段,斜率由确定。D区最高非恒定电压Umax2。
E区最高恒定电压Umaxl。
按照持续时间而定的电压U的最高值图A.13
..(A.1))
表A.1给出的是Umaxl,Umax2和Umax3的值,而Umaz2和Umax3之间的值用以上公式(A.1)来计算。表A.1过电压
标称电压U./V
Umaa/V
B.1电压的突变
附录B
(资料性附录)
电压的变化、中断和畸变
GB/T999--2008
在表B.1设定范围内的电压突变范围是电气化铁路由于牵引负载、牵引电力网结构及公共配电、铁道电力网结构引起变化的固有部分。表B.1电压变化和中断的测量
测量部位,
在间题存
在的现场
专门测量
B.2接触网压降
●B.1、B.2、B.3和B.4不要求任何型式试验或常规试验。然而,在投入后,如果电压质量的问题比较明显,建议在正常投人后的具有代表性的时间段对电压进行监视,按下列情况分析结果:
电压突变和接触网电压降
捕捉低于Ui2的电压并分析数据,以便提供作为毫秒级持续时间和U。变化百分比的电压等级。
对最低电压等级及持续期间最不利条件情况列表。确认任何故障或在所列变化的时期,接通铁路系统电源或配电系统。
短期和长期的电压中断
捕捉所有电压中断并记录每次中断时间。在下列时间段按顺序将电压中断情况列表:<10s
10s~1min
-1min~3min
提供3min以上的中断次数,但忽略任何预先安排的中断。电压降由接触网或公共配电系统的故障引起。绝大多数压降有不足1s的持续时间和不足U。一半的深度。B.3电压的短时中断
通常运行状况下,电压的短时中断一般由断路器跳闸和故障检测后自动重合引起的。全年发生电压短时中断的范围从数十次到数百次,大约70%的短时中断持续时间可能小于10s。B.4电压的长时中断
事故中断通常由外在的事件或行为引起,而该事件或行为通常不能预先由施工经营者控制。对于长时中断的持续时间不可能指出典型值。在正常运行状况下,超过3min的中断电压的全年频次可能少于某些装置。对于预先安排的中断,因为已预先通知,故不提供显示值。B.5电压的畸变
电压的畸变是因牵引系统、辅助负载、变流变电站和公共配电系统引起的。7
GB/T 999—2008
B.6试验
B.6.1概述
电压变化的参数设定于B.1、B.2、B.3和B.4。试验和验收要求详叙如下。B.6.2机车车辆
在制造完成以后和投人运行前,机车车辆试验的要求参照IEC61133:2006中9的说明。另外参见产品标准。
B.6.3地面装置
优选值
附录C
(资料性附录)
直流低于750V设备的额定电压
直流低于750V设备的额定电压
额定电压(D.C.)/V
增补值
GB/T999-2008
小提示:此标准内容仅展示完整标准里的部分截取内容,若需要完整标准请到上方自行免费下载完整标准文档。
标准图片预览:





- 其它标准
- 热门标准
- 国家标准(GB)
- GB/T228.1-2021 金属材料 拉伸试验 第1部分:室温试验方法
- GB/T7534-1987 工业用挥发性有机液体沸程的测定
- GB/T3836.1-2021 爆炸性环境 第1部分:设备 通用要求
- GB/T4100-2015 陶瓷砖
- GB/T10125-2021 人造气氛腐蚀试验 盐雾试验
- GB/T50772-2012 木结构工程施工规范
- GB/T30835-2014 锂离子电池用炭复合磷酸铁锂正极材料
- GB5226.1-2019 机械电气安全 机械电气设备 第1部分:通用技术条件
- GB50666-2011 混凝土结构工程施工规范
- GB/T15449-1995 管壳额定开关用场效应晶体管空白详细规范
- GB/T18204.4-2000 公共场所毛巾、床上卧具微生物检验方法细菌总数测定
- GB8552-1987 电子器件详细规范 低功率非线绕固定电阻器 RJ13型金属膜固定电阻器评定水平E(可供认证用)
- GB/T11379-2008 金属覆盖层 工程用铬电镀层
- GB/T23892.3-2009 滑动轴承 稳态条件下流体动压可倾瓦块止推轴承 第3部分:可倾瓦块止推轴承计算的许用值
- GB50303-2015 建筑电气工程施工质量验收规范
- 行业新闻
请牢记:“bzxz.net”即是“标准下载”四个汉字汉语拼音首字母与国际顶级域名“.net”的组合。 ©2025 标准下载网 www.bzxz.net 本站邮件:bzxznet@163.com
网站备案号:湘ICP备2025141790号-2
网站备案号:湘ICP备2025141790号-2