- 您的位置:
- 标准下载网 >>
- 标准图集 >>
- 建筑 >>
- 07J623-3天窗挡风板及挡雨片
【07J623-3】 天窗挡风板及挡雨片
- 07J623-3
- 现行
图集号:
07J623-3
图集名称:
天窗挡风板及挡雨片
图集类别:
建筑
标准状态:
现行-
发布日期:
2016-11-25 -
实施日期:
2008-03-01 下载格式:
pdf zip
替代情况:
代替标准号:-
点击下载
标准简介:
07J623-3《天窗挡风板及挡雨片》国家建筑标准设计图集适用于天窗架间距为6米的一般工业厂房。 图集编制了天窗洞口高度1.5米、1.8米、2.4米、3.0米支座型天窗挡风板及挡雨片;天窗洞口高度1.5米、1.8米、2.4米悬挑型天窗挡风板及挡雨片。 本图集支座型天窗挡风板及挡雨片是与国家建筑标准设计图集05G511《梯形钢屋架》、05G512《钢天窗架》、04G415-1《预应力混凝土折线形屋架》配合使用的图集,适用于预应力混凝土面板屋面;悬挑型天窗挡风板及挡雨片适用于彩色涂层压型钢板屋面。 天窗挡风板面板为彩色涂层压型钢板,挡雨片除采用彩色涂层压型钢板外,为增加天窗采光性能还有玻璃钢挡雨片供设计选择。天窗挡风板及挡雨片构造简单,施工方便。 图集按施工图设计深度编制,施工图设计可直接选用,施工单位可按图加工制作、安装。
部分标准内容:
批准部门中华人民共和国建设部批准文号
主编单位中冶南方工程技术有限公司统一编号实行日期 二〇〇七年六月一日目录
天窗挡风板及挡雨片示意图
挡风板型号及参数表
不带挡雨片支座型天窗挡风板型号带挡雨片支座型天窗挡风板型号悬挑型天窗挡风板型号
挡雨片详图及材料表
支座墩详图
检修门详图及材料表
建筑详图
结构构件组成表
支座型挡风架构件布置图
图集号
建质[2007]129号
GJBT-1005
07J623-3
主编单位负责人
主编单位技术负责人雁考藜到
技 术 审 定人敲
设计负责人邻
支座型隔板条布置图
节点详图·
悬挑挡风板构件布置图/www:totod:neti悬挑挡风板隔板条布置图及节点图挡风架ZF15-11~13-1~6详图
挡风架ZF15-11-13,21-23-1~6材料表挡风架ZF15-21~23-1~6详图
挡风架ZF18-11~13-1~6详图
挡风架ZF18-11~13、21~23-1~6材料表挡风架ZF18-21~23-1~6详图
挡风架ZF24-11~13-1~6详图
挡风架ZF24-11-13、2123-1~6材料表挡风架ZF24-21~23-1~6详图
图集号
审核汤鹏汤明校对陈伟锋环件设计邹凯页
07623--3
挡风架ZF24-31~33-1~6详图
挡风架ZF24-31~33、ZF30-11~13-1~6材料表挡风架ZF30-11~13-1~6详图,挡风架ZY15-11~13-1~6详图·档风架ZY15-11~13、21~23-1-6材料表挡风架ZY15-21~23-1~6详图
挡风架ZY18-11~13-1~6详图
挡风架ZY18-11~13、21~23-1~6材料表挡风架ZY18-21~23-1~6详图,
挡风架ZY24-11~13-1~6详图·挡风架ZY24-11~13、21~23-1~6材料表挡风架ZY24~21~23-1~6详图
挡风架ZF30-31~33-1~6详图
挡风架ZF30-31~33、ZY24-31-33-1~6材料表挡风架ZY24-31~33-1~6详图
挡风架ZY30~31~33-1~6详图
挡风架ZY30-31-33、11~13-1~6材料表挡风架ZY30-11~13-1~6详图详图挡风架TF15-41~43-1~6详图
挡风架TF15、TY15-41~43-1~6材料表挡风架TY15-41~43-1~~6详图
挡风架TF18-41~43-1~6详图
挡风架TF18、TY18-41~43-1~6材料表:38
挡风架TY18-41~43-1~6详图
挡风架TF24-41.~43-1~6详图
挡风架TF24、TY24-41~43-1~6材料表挡风架TY24-41~43-1~6详图
挡风架TH15-41-1~6详图
挡风架TH15-42-1~6详图
挡风架TH15-43-1~6详图
挡风架TH15、TH18-41~43-1~6材料表挡风架TH18-41-1~6详图
挡风架TH18-42-1~6详图·
挡风架TH18~43-1~6详图
挡风架TH24-41-1~6详图
挡风架24-42p43-16详图率w:totodnet·73挡风架TH24-41~43-1~6材料表擦架LJd-1~1a、1F~1aF详图
榛架LJz-1~1a详图
擦架LJf-1~la、IF~1aF详图
榛架LJd-2~2a、2F~2aF详图
擦架LJz-2-2a详图
檬架LJf-2~~2a、2F~2aF详图
擦架LJd-3~3b、3F~3bF详图
擦架LJz-3~3b详图
架LJf-3~3b、3F~3bF详图
图集号
审核烫鹏明习校对陈伟锋陈件释设计邹凯家页
071623-3
擦架LJd-4~4b、4F~4bF详图
擦架LJz-4~4b详图
榛架LJf-4~4b、4F~4bF详图
擦架LJd-5-5a、5F~5aF详图
擦架LJz-5~5a详图
架LJf-5~5a、5F~5aF详图
架LJd-6~6a6F~6aF详图
架LJz-6~6a详图
架LJf-6~6a、6F~6aF详图
架LJd-7~7a、7F~7aF详图
架LJz-7~7a详图
擦架LJf-7~7F、7a~7aF详图
架LJd-8~8a8F~8aF详图
擦架LJz-8~8a详图
擦架LJf-8~8a、8F~8aF详图
架LJd-9~9a、9F~9aF详图
架LJz-9~9a详图
架LJf-9~9a、9F~9aF详图
架LJd10~10b详图·
擦架LJz-10~10b详图..
架LJf-10~10b详图
擦架LJd-10~10b、z-10-10b、f-10~10b材料表架LJd-11~11a详图
擦架LJz-11~11a详图
架LJf-11-11a详图
榛架LJd-11 ~11a、z-11~11a、f11~11a材料表標架LJd-12~12a详图
擦架LJz-12~12a详图
架LJf-12~12a详图
擦架LJd-12~12a、z-12~12a、f-12~12a材料表榛条LT-1~55详图
隔板详图
:110
:111
:112
水平支撑st-tp详图/·totod.net..116垂直支撑CC-1~3详图
垂直支撑CC-4~6详图
垂直支撑CC-7~9详图
垂直支撑CC-10~12详图
垂直支撑CC-13~15详图
垂直支撑CC-16~17详图
审核 汤鹅汤解校对陈伟锋[核体设计邹凯[多]图集号
:118
:120
07J623-3
1编制依据
1.1建设部建质函[2006]71号文《二00六年国家建筑标准设计编制工作计划》
1.2主要依据的标准、规范
《屋面工程质量验收规范》
《建筑工程施工质量验收统一标准》《钢结构工程施工质量验收规范》《钢结构设计规范》
《建筑钢结构焊接技术规程》
《建筑结构荷载规范》(2006年版)《建筑抗震设计规范》
《建筑用压型钢板》
《压型金属板设计施工规程》
2图集内容
GB50207-2002
GB50300-2001
GB50205-2001
GB50017-2003
JGJ81-2002
GB 50009-2001
GB 50011-2001
GB/T 12755-91
YBJ 216-88
本图集包括支座型及悬挑型两类天窗挡风板。其中支座型挡风板是对原图集《天窗挡风板及挡雨片》CJ836的修编内容:悬挑型是为适应压型钢板屋面而新增的内容,其中包括了直线悬挑型和弧线悬挑型两种形式。
3适用范围
3.1适用于天窗架间距为6米的一般工业厂房。3.2基本风压o取0.5kN/m、0.7kN/㎡2、0.9kN/m2三级,本图集设计时取风压高度变化系数uz-1.0,阵风系数βgz=1.0,局部风压体形系数sl=1.4,风荷载标准值(k=βgzμslμzn分别等于0.7、0.98、1.26kN/m。具体工程应根据实际计算后的风荷载标准值k选用本图集中对应的挡风板结构构件明
3.3支座型天窗挡风板及挡雨片适用于有保温层及无保温层的坡度为1:5、1:10的预应力混凝土板屋面。3.4悬挑型天窗挡风板及挡雨片适用于有保温层及无保温层的坡度为1:10的预应力混凝土板屋面:适用于有保温层及无保温层的坡度为1:10、1:15、1:20的波型板屋面。3.5不带挡雨片的支座型及直线悬挑型挡风板配合有天窗扇的情况下使用,其中直线悬挑型在配合上悬钢天窗使用时应选用分段型天窗扇;带挡雨片的支座型及直线悬挑型挡风板、弧形挡风板配合没有天窗扇的情况下使用。3.6详细的使用情况详见本图集第8页“挡风板型号及参数表”。3.7支座型挡风板及挡雨片如需配合波型板屋面使用,支座设计及支座泛水处理需配合单项设计进行。3.8悬挑型挡风板支架支座发刃见卡图及表id。netk
天窗架
表1悬挑型挡风板支架支座反力表(永久荷载标准值)
—支座反力
(a)TF、TY系列
天窗架
(6) TH系列
内力图
支架编号
TF15-4
TY15-4
TH15-4
TF18-4
TY18-4
TH18-4
TF24-4
TY24-4
TH24-4
Fk (kN)
审核傅雁校对杨军a设计邹凯节家Vk (kn)
图集号
07J623-3
4本图集和下列图集配合适用
4.1建筑图集
《天窗》
《电动采光排烟天窗》
《钢天窗架建筑构造》
05J621-1
04J621-2
05J623-1
《压型钢板、夹芯板屋面及墙体建筑构造》01J925-14.2结构图集
《钢天窗架》
《预应力混凝土折线形屋架》
《梯形钢屋架》
《1.5m×6.0m预应力混凝土屋面板》05G512
04G415-1
05G511
G410-1~ 2
注:不能与《轻型屋面钢天窗架》05G516及《轻型屋面梯形钢屋架》05SG515配用。
5建筑构造设计说明
5.1挡风板、挡雨片、隔板、端壁面板:采用压型钢板面板,推荐板型为0.5厚的YX35-125-750型、0.6厚的YX28-205-820型;当弧线悬挑型挡风板采用竖向铺板时采用弧形板,推荐板型为0.6厚的YX28-205-820弧型板、0.6厚的YX10-32-864弧型板。需要提高采光要求时,可将上述相应部位的面板改用1.6厚的同波型玻璃纤维增强聚酯采光板(使用部位由工程设计确定)。5.2挡风板、挡雨片、隔板、端壁板面板采用通长竖排板(弧线悬挑型挡风板采用横向铺板时采用长尺板并附加小擦条,详见本图集第7页图),搭接不小于一个波,与条连接件为自攻螺钉,连接件间距小于等于250mm,且每块板与同-根擦条的连接不得少于4点;拉铆钉用于板与板的连接,拉铆钉间距一般为250mm。自攻螺钉设于波谷,拉铆钉设于波峰或波谷。自攻螺钉带防水垫圈。玻璃纤维增强聚酯采光板在固定前颜先导孔,孔径大于螺钉直径6~9mm,以作为板材缩涨之用。泛水板、包角板材料同压型钢板,未注明厚度者均为0.6厚。5.3连接件规格:自攻螺钉规格:ST5.5X65、115,Q235镀锌钢,带乙丙胶垫及压盖。拉铆钉的规格为Φ4×10、Φ4×12、Φ5×12、Φ5X18,F型铝制抽芯拉铆钉。
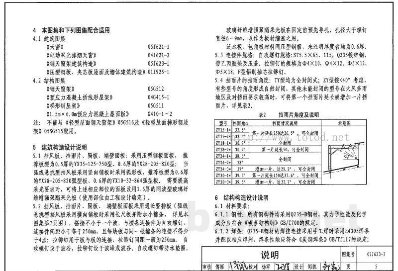
5.4挡雨片的挡雨角度:TY型均为全封闭式;ZY型按<40°考虑:有些型号的角度形成自然封闭,其他未能封闭的型号在大风多雨地区及对挡丽要求较高时,可将第一个挡雨片延长或增加一片挡雨片,详见表2。
挡雨片角度及说明
型号挡雨角α
ZY15-1+33.5°
ZY15-2*h33. 5h
ZY18-130.9°
ZY18-2*
ZY24-1*
ZY24-2*
ZY24-3*
ZY30-1+
挡丽情况说明
第一片延长250达26.5°,可全封闭100
全封闭
第一片延长50,可全封闭
全封闭
增加一片,达29.2°,可全封闭第一片延长150达37.6°,可全封闭ZY30-3*39. 6°±
增加一片,达33. 7可全封闭
6结构构造设计说明
6.1材料要求:
示意图
6.1.1钢材:所有钢构件均采用Q235-B钢材,其力学性能及化学成分应符合《碳素结构钢》GB/T700的规定。6.1.2焊条:Q235-B钢材的焊接连接采用手工焊时采用E4303焊条并配以相应焊剂,焊条性能应符合《炭钢焊条》GB/T5117的规定;说明
图集号
审核雁校对杨军设计邹凯新象页07J623-3
自动焊及半自动焊时采用H08A焊丝并配以相应的焊剂,焊丝及焊剂技术条件应符合《埋弧焊用碳钢焊丝和焊剂》GB/T5293的规定6.1.3螺栓:图中所示的螺栓均为安装螺栓,采用六角头螺栓(C级、性能等级为4.6级)并配以配套的螺母、垫圈,其技术条件应符合《六角头螺栓C级》GB/T5780、《六角螺母C级》GB/T41以及《平垫圈C级》GB/T95的规定。6.2施工及制作要求:
6.2.1钢结构的制作安装和验收应符合《钢结构工程施工质量验收规范》GB50205的规定。
6.2.2焊缝质量等级:所有焊缝应满足《钢结构工程施工质量验收规范》GB50205中的三级焊缝等级并应满足相应等级的外观质量标准;所有焊缝--律满焊,未注明焊缝高度大于等于6mm,焊缝长度大于等于1.5倍的角钢肢长,并不小于100mm。6.2.3双角钢缴板间距小于等于40i(i为最小回转半径)。6.2.4未注明安装螺栓为M16、孔d=17.5mm。6.2.5钢构件运输时应采取措施妥善绑扎,以防变形和损伤,所有构件在安装前必须经过严格检查,如有损伤和变形,应及时修补校正。
6.3钢结构涂装要求:所有钢构件被涂表面在涂装前要求无锈蚀,无油污、无水渍、无灰尘;喷射或抛射除锈时达到Sa2,手工除锈时达到St3,上述除绣等级均按现行《涂装前钢材表面锈蚀等级和除锈等级》GB/T8923执行:钢结构表面除锈后按照《钢结构工程施工质量验收规范》GB50205要求涂装,漆膜总厚度、面漆特殊防腐蚀涂装和颜色见单项设计。
7选用代号及说明
7.1选用代号:
ZF 24-3 1
挡风板类型代号—
天窗澜口高度
7.2 选用代号说明:
风荷裁级别代号
挡风板距天窗架距离代号
挡风板类型代号:ZF为不带挡雨片的支座型挡风板;ZY为带挡雨片的支座型挡风板;TF为不带挡丽片的直线悬挑型挡风板TY为带挡雨片的直线悬挑型挡风板;TH为弧线悬挑型挡风板。
天窗洞口高度:15(1500mm高)、18(1800mm高)、24(2400mm高)、30(3000mm高)
挡风板距天窗架距离代号w.totodr.nettp.r
1为挡风板距天窗架距离为2940mm;2为挡风板距天窗架距离为3000mm;3为挡风板距天窗架距离为4500mm;4为挡风板距天窗架距离等于天窗洞口高度,风荷载级别代号:1为0k=0.7kN/m;2为0k=0. 98kN/m;
3为k=1.26kN/m*。
各类型挡风板所对应的结构构件按照本图集第18页中的“结构构件组成表”选用。
图集号
审核傅雁家校对 杨军设计邹凯乡岁页07J623-3
附加竖向擦条
横向铺板
波型板屋面或
预应力混凝土板屋面
波型板屋面或
预应力混凝土板屋面
波型板屋面或
预应力混凝土板屋面
波型板屋面或
预应力混凝土板屋面
波型板屋面或
预应力混凝土板屋面
波型板屋面或
预应力混凝土板屋面
弧型板
竖向铺板
注:挡风板下缘距离波型板屋面波峰为50,距离预应力混凝土板屋面面层为100.
ZF、ZY型挡风板立面
挡风板
TF、TY型挡风板立面
TH型挡风板立面
竖向铺板
1000|730
小门FM
用于各种类型挡风板
挡风板立面示意图
天窗架
TH型挡风板立面
水平铺板
6001600
htt隔板,设置位置及闻距见工程设计tQnet
天铵架
10001730
在无支撑的标准间距设小门FM
每分渴单元一个,详见第16页
挡风板平面示意图
600600
附加竖向襟条
附加坚向擦条口40X1.5,@2000
在挡风板支架处偏移200
天窗挡风板及挡雨片示意图
审核傅吃校对叶青波装设讯邹凯乡岁图集号
07J623-3
挡风板选用代号
ZF15-1*, ZY15-1*
ZF15-2*、ZY15-2*
ZF18-1*、ZY18-1*
ZF18-2+、ZY18-2*
ZF24-1*、ZY24-1*
ZF24-2*、ZY24-2*
ZF24-3*、ZY24-3*
ZF30-1*、ZY30-1*
ZF30-3*、ZY30-3*
TF15-4*
TY15-4*
TH15-4*
TF18--4*
TY18-4*
TH18-4*
TF24-4*下载图集就来标准下载网
TY244*
TH24-4*
注:H=天窗高度;
i-屋面坡度;
天窗架跨度(mm)及配用图集
6000、9000
6000、9000
6000、9000
6000、9000
《钢天窗架》
05G512
悬挑型挡风板,皙无配套使用
的标准天窗架,可参照支座型
挡风板的配用情况,根据天窗
洞口高度来选择天窗跨度并进
行天窗架的单体设计
L-挡风板立柱支点距天窗架标志外沿的距离;屋面类型
挡风板型号及参数表
H (mm)
预应力混凝土板屋面、带保温层的预应力混凝土板屋面,配合单项设计亦可使用于波型板屋面
大型屋面板、带保温层的大型屋面板波型板、带保温层的波型板
波型板、带保温层的波型板
波型板、带保温层的波型板
大型屋面板、带保温层的大型屋面板波型板、带保温层的波型板
波型板、带保温层的波型板
波型板、带保温层的波型板
大型屋面板、带保温层的大型屋面板波型板、带保温层的波型板
波型板、带保温层的波型板
波型板、带保温层的波型板
h-支座型挡风板高度(括号内数字用于带保温层的预应力混凝土板屋面,保温层的厚度均按80厚考虑);1800
h (mm)
2600(2500)
2300(2200)
2900(2800)
2600(2500)
3500(3400)
3200(3100)
3500(3400)
4230(4130)
4000(3900)
wWw.totoo
A (mm)
590(510)
720 (640)
720(640)
720((640)
590(510)
720(640)
720(640)
720(640)
590(510)
720(640)
720(640)
720(640)
T (mm)
630(550)
800(720)
750(670)
730(650)
660(580)
830(750)
780(700)
740(660)
720 (640)
900(820)
820(740)
780(700)
一悬挑型挡风板天窗洞口下部泛水高度,(括号内的尺寸为预应力混疑土板屋面设保温层时的值,或采用保温夹层波型板屋面时的值,保温层的厚度均按80厚者虑。A值的确定条件:参照《钢天窗架》05C512中的天架构造尺寸来确定,且在使用波型板屋面时天窗架支座面与波型板支撑面在同一坡面上);T-悬挑型挡风板支架下沿悬挑长度(括号内的尺寸为预应力混凝土板屋面设保温层时的值,或采用保温夹层被型板屋面时的值,保温层的厚度均按80厚考虑;使用波型板屋面时,均按600板型的波高取值;当使用波高更小的板型时,挡风板下部的悬挑尺寸T相应加大;如要应用于坡度更陡的屋面,应在加大T值的同时由工程设计加大挡风板支架下部的悬挑尺寸)。挡风板选用代号编号居部*号为风荷载级别代号挡风板型号及参数表
审核传雁校对叶青波本液|设计邹凯乡家图集号
071623-3
i=1:10
i=1:10
钢天窗架外缘
屋架上弦表面
ZF151*
钢天窗架外缘
屋架上孩表面
30k25>
ZF18-2*
钢天窗架外缘
屋架上弦表面
30k25>
ZF24-3*
注:1.括号内数字用于带保温层的卷材屋面ospog
4230(41
2.配用图集05G512中钢天窗架外缘至标志跨度定位的距离为30及<25>两种,3.选用代号尾部的*号为风荷载级别代号o
i=1:10
钢天窗架外缘
屋架上弦表面
ZF15-2*
钢天窗架外缘
屋架上弦表面
30k25>
ZF24-1*
钢天窗架外缘
屋架上弦表面
30k25>
ZF30-1*
(008200
oefoogt
(0062000
j=1:10
钢天窗架外缘
屋架上弦表面
30k25>
ZF18--1*
钢天窗桑外缘
屋架上弦表面
ZF24-2*
钢天窗架外缘
屋架上弦表面
30k25>
ZF30-3*
图集号
不带挡雨片支座型天窗挡风板型号审核傅雁多校对叶青波有液设计邹凯多家页
07J623-3
钢天窗架外缘
屋架上弦表面
ZY15-1*
800600
钢天窗架外缘
屋架上弦表面
Y18-2*
1=1:10
注:1.括号内数字用于带保温层的卷材屋面o0
钢天窗梁外缘
屋架上弦表面
430ZY15-2*
4230(4130)
钢天窗外缘
屋架上弦表面
30K25>
ZY24-3*
2.配用图集05G512中钢天窗架外缘至标志跨度定位的距离为30及<25>两种.3.选用代号尾部的+号为风荷载级别代号。钢天窗架外缘
屋架上弦表面
30k25>ZY24-1*
30<25>
钢天窗架外缘
屋架上弦表面
30k25>
ZY30-1*
(00800
0001000
(0060000
800 6001
钢天窗架外缘
屋架上弦表面
30k25>
ZY18-1*
i=1:10
钢天窗架外缘
屋架上弦表面
30k25>
ZY24-2*
#30500
850710620
带挡雨片支座型天窗挡风板型号1=1:10
钢天窗梁外缘
屋架上弦表面
30k25>
ZY30-3*
图集号
审核傅雁校对叶青波有液设计邹凯多缘07J623-3
屋架上弦表面
或屋面条面
屋架上弦表面
或屋面条面
4001100
150030
屋架上弦表面
或屋面条面
钢天窗架外缘
屋面建筑完成面
或屋面波型板波峰
TF15-4*
阙天窗架外缘
屋面建筑完成面
或屋面波型板波峰
TY15-4*
屋架上弦表面,
或屋面条面
屋架上弦表面
或屋面榛条面
本图为竖向铺板样式,用于
注:1.括号内数字用于带保温层的卷材屋面。水平铺板时参见TH15-4图
阙天窗架外缘
屋面建筑完成面
30或屋面波型板波峰
TH24-4*
2.选用代号尾部的*号为风荷载级别代号,5
屋架上弦表面
或屋面条面
钢天架外缘
屋面建筑完成面
或屋面波型板波峰
TF18-4*
钢天窗架外缘
长137
屋面建筑完成面
或屋面波型板波峰
TY18-4*
屋架上弦表面
或屋面粿条面
bpo 571 3p9730
屋架上辣裹面
或屋面条面
水平铺板时附加条
本图为水平铺板样式,用子
坚向铺板时参见TH18-4图
钢天窗架外缘
屋面建筑完成面
或屋面波型板波峰
TH18-4*
屋架上弦表面
或屋面条面
悬挑型天窗挡风板型号
钢天窗架外缘
屋面建筑完成面
或屋面波型板波峰
TF24-4*
钢天窗架外缘
屋面建筑完成面
13Qt或屋面波型板波峰
TY24-4*
大商杂外桃
屋面建筑完成面
或屋面波型板波峰
TH15-4*
图集号
审核傅雁校对叶青波滴波设计邹凯页071623-3
12101012
点焊,@100
点焊,@100
水平定位线
30ll30
点焊,@100
点焊,@100
水平定位线
挡雨片构架立面
注:挡雨片采用连续铺设的波型板(相关要求见说明),遇挡风板支架处留凸口。1-1
挡雨片构架展开示意图
挡雨片构架材料表
-60 × 5
-50×3
-50 ×3
挡雨片详图及材料表
审核傅雁弃校对叶青波有液
设计邹凯多
(kg)
图集号
(kg)
07J623-3
小提示:此图内容仅展示完整标准图集里的部分截取内容,若需要完整标准请到上方自行免费下载完整图集包。
标准图片预览:





图集目录:
07J623-3:天窗挡风板及挡雨片
目录
说明
天窗挡风板及挡雨片示意图
挡风板型号及参数表
不带挡雨片支座型天窗挡风板型号
带挡雨片支座型天窗挡风板型号
悬挑型天窗挡风板型号
挡雨片详图及材料表
支座墩详图
检修门详图及材料表
建筑详图
结构构件组成表
支座型挡风架构件布置图
支座型隔板檩条布置图
节点详图
悬挑挡风板构件布置图
悬挑挡风板隔板檩条布置图及节点图
挡风架ZF15-11~13-1~6详图
挡风架ZF15-11~13、21~23-1~6材料表
挡风架ZF15-21~23-1~6详图
挡风架ZF18-11~13-1~6详图
挡风架ZF18-11~13、21~23-1~6材料表
挡风架ZF18-21~23-1~6详图
挡风架ZF24-11~13-1~6详图
挡风架ZF24-11~13、21~23-1~6材料表
挡风架ZF24-21~23-1~6详图
挡风架ZF24-31~33-1~6详图
挡风架ZF24-31~33、ZF30-11~13-1~6材料表
挡风架ZF30-11~13-1~6详图
挡风架ZY15-11~13-1~6详图
挡风架ZY15-11~13、21~23-1~6材料表
挡风架ZY15-21~23-1~6详图
挡风架ZY18-11~13-1~6详图
挡风架ZY18-11~13、21~23-1~6材料表
挡风架ZY18-21~23-1~6详图
挡风架ZY24-11~13-1~6详图
挡风架ZY24-11~13、21~23-1~6材料表
挡风架ZY24-21~23-1~6详图
挡风架ZF30-31~33-1~6详图
挡风架ZF30-31~33、ZY24-31~33-1~6材料表
挡风架ZY24-31~33-1~6详图
挡风架ZY30-31~33-1~6详图
挡风架ZY30-31~33、11~13-1~6材料表
挡风架ZY30-11~13-1~6详图
挡风架TF15-41~43-1~6详图
挡风架TF15、TY15-41~43-1~6材料表
挡风架TY15-41~43-1~6详图
挡风架TF18-41~43-1~6详图
挡风架TF18、TY18-41~43-1~6材料表
挡风架TY18-41~43-1~6详图
挡风架TF24-41~43-1~6详图
挡风架TF24、TY24-41~43-1~6材料表
挡风架TY24-41~43-1~6详图
挡风架TH15-41-1~6详图
挡风架TH15-42-1~6详图
挡风架TH15-43-1~6详图
挡风架TH15、TH18-41~43-1~6材料表
挡风架TH18-41-1~6详图
挡风架TH18-42-1~6详图
挡风架TH18-43-1~6详图
挡风架TH24-41-1~6详图
挡风架TH24-42、43-1~6详图
挡风架TH24-41~43-1~6材料表
檩架LJd-1~1a、1F-1aF详图
檩架LJz-1~1a详图
檩架LJf-1~1a、1F~1aF详图
檩架LJd-2~2a、2F~2aF详图
檩架LJz-2~2a详图
檩架LJf-2~2a、2F~2aF详图
檩架LJd-3~3b、3F~3bF详图
檩架LJz-3~3b详图
檩架LJf-3~3b、3F~3bF详图
檩架LJd-4~4b、4F~4bF详图
檩架LJz-4~4b详图
檩架LJf-4~4b、4F~4bF详图
檩架LJd-5~5a、5F~5aF详图
檩架LJz-5~5a详图
檩架LJf-5~5a、5F~5aF详图
檩架LJd-6~6a、6F~6aF详图
檩架LJz-6~6a详图
檩架LJf-6~6a、6F~6aF详图
檩架LJd-7~7a、7F~7aF详图
檩架LJz-7~7a详图
檩架LJf-7~7F、7a~7aF详图
檩架LJd-8~8a、8F~8aF详图
檩架LJz-8~8a详图
檩架LJf-8~8a、8F~8aF详图
檩架LJd-9~9a、9F~9aF详图
檩架LJz-9~9a详图
檩架LJf-9~9a、9F~9aF详图
檩架LJd-10~10b详图
檩架LJz-10~10b详图
檩架LJf-10~10b详图
檩架LJd-10~10b、z-10~10b、f-10~10b材料表
檩架LJd-11~11a详图
檩架LJz-11~11a详图
檩架LJf-11~11a详图
檩架LJd-11~11a、z-11~11a、f-11~11a材料表
檩架LJd-12~12a详图
檩架LJz-12~12a详图
檩架LJf-12~12a详图
檩架LJd-12~12a、z-12~12a、f-12~12a材料表
檩条LT-1~55详图
隔板详图
水平支撑SC-1~3详图
垂直支撑CC-1~3详图
垂直支撑CC-4~6详图
垂直支撑CC-7~9详图
垂直支撑CC-10~12详图
垂直支撑CC-13~15详图
垂直支撑CC-16~17详图
- 其它标准
- 上一篇: 防火门窗
- 下一篇: 建筑电气实践教学及见习工程师图册
- 热门标准
- 国家标准
- GB50367-2013 混凝土结构加固设计规范
- GB/T18204.4-2000 公共场所毛巾、床上卧具微生物检验方法细菌总数测定
- GB/T12053-1989 光学识别用字母数字字符集 第一部分:OCR-A字符集印刷图象的形状和尺寸
- GB5725-2009 安全网
- GB/T23892.3-2009 滑动轴承 稳态条件下流体动压可倾瓦块止推轴承 第3部分:可倾瓦块止推轴承计算的许用值
- GB/T9145-2003 普通螺纹 中等精度、优选系列的极限尺寸
- GB/T11839-1989 二氧化铀芯块中硼的测定 姜黄素萃取光度法
- GB50209-2002 建筑地面工程施工质量验收规范
- GB/T6122.1-2002 圆角铣刀 第1部分:型式和尺寸
- GB/T7433-1987 对称电缆载波通信系统抗无线电广播和通信干扰的指标
- GB17945-2024 消防应急照明和疏散指示系统
- GB13851-2022 内河交通安全标志
- GB/T9239-1988 刚性转子平衡品质 许用不平衡的确定
- GB/T15917.3-1995 金属镝及氧化镝化学分析方法 对氯苯基荧光酮--溴化十六烷基三甲基胺分光光度法测定钽量
- GB/T28809-2012 轨道交通 通信、信号和处理系统 信号用安全相关电子系统
网站备案号:湘ICP备2025141790号-2