- 您的位置:
- 标准下载网 >>
- 标准图集 >>
- 弱电 >>
- 08X101-3综合布线系统工程设计与施工
【08X101-3】 综合布线系统工程设计与施工
- 08X101-3
- 现行
图集号:
08X101-3
图集名称:
综合布线系统工程设计与施工
图集类别:
弱电
标准状态:
现行-
发布日期:
2020-10-14 -
实施日期:
2008-03-01 -
作废日期:
2020-09-01 下载格式:
pdf zip
替代情况:
代替标准号:20X101-3
点击下载
标准简介:
本图集适用于建筑及建筑群的综合布线系统工程设计、施工及验收。本图集根据新修订出版的规范,对02X101-3、03X101-4图集进行修改、补充,主要内容有系统构成、技术指标、系统的设计与配置、设备安装、缆线敷设、工程示例等。增加了六类线、七类线、光缆的技术指标,六类线、七类线屏蔽模块、光纤到桌面的连接、综合布线支持以太网在线供电等新技术方案,以满足工程管理、工程审查部门、施工及广大设计人员的使用要求。
部分标准内容:
批准部门中华人民共和国建设部主编单位
中国工程建设标准化协会信息通信专业委员会中国建筑标准设计研究院
实行日期二〇〇八年三月一日
1编制说明、图形及文字符号等
编制说明
图形及文字符号
2系统构成、技术指标
综合布线系统设置示意图
综合布线系统的构成
综合布线系统分级、类别与应用信道、永久链路、CP链路的构成光纤信道的构成
批准文号
统一编号
图集号
建质【2008]18号
GJBT-1045
08X101-3
主编单位负责人
主编单位技术负责人
技术审定人
设计负责人
综合布线系统缆线长度划分
· 1-5
· 2-1
.· 2-2
光纤传输的应用距离
综合布线支持以太网在线供电(PoE)3系统的设计、配置
综合布线系统设计的一般规定:工作区系统设计··
配线子系统设计
干线子系统设计
建筑群子系统、电信间设计,
设备间设计·
进线间设计:
管理设计·
、3-1
:3-10
图集号
审核张宜校对孙兰级设计朱立形未王页
08X101-3
综合布线系统缆线选用
综合布线系统配线模块选用
综合布线系统配线模块与缆线的连接及配置开放型办公室布线系统设计:
进线间平面布置示例:
设备间平面布置示例·
电信间平面布置示例···
弱电间平面布置示例
工业级布线系统·
综合布线的电气防护及接地
综合布线的安全距离·
屏蔽式综合布线接地示意图
综合布线的防火
4系统的施工
缆线布放·
缆线的保护措施
综合布线的缆线终接
建筑物内各种布线方式示意图
建筑物内布线路由示意图,
缆线吊顶内敷设方式·
.·3-14
.···3-15
.·3-16
·3-17
.·3-21
·3-22
··3-24
··3-25
··3-27
.·4-7
· 4-9
缆线地面穿管敷设方式
缆线地面线槽敷设方式·
缆线网络地板敷设方式··
缆线利用立柱敷设方式·
缆线吊、挂安装方式示意图:
改建工程缆线敷设方式
信息插座示意图··
光纤/对绞电缆混合缆线的连接
信息插座在钢筋混凝土墙上安装方式信息插座在空心砌块墙上暗装方式信息插座在空心砌块墙上明装方式·,信息插座在空心块墙上安装示例·信息插座在轻质隔墙上安装方式配线箱在钢筋混凝土墙上安装方式··配线箱在空心砌块墙上安装方式配线箱在轻质隔墙上暗装方式
配线箱在轻质隔墙上明装方式
保护管进配线箱做法:
六类屏蔽模块及屏蔽跳线
七类屏蔽模块·
·4-12
:4-14
··4-16
· 4-18
·4-19
·4-21
.4-23
·4-24
· 4-25
·4-26
·4-27
图集号
审核张宜校对孙兰设计失立形未王页
08X101-3
七类屏蔽插头
光纤到桌面的连接:
CP箱····
光纤连接盘··
光纤配线架(箱),
光纤配线架的施工
IDC配线架(配线模块)···
线缆在IDC型配线设备上的连接
RJ45配线架(配线模块)
角型RJ45配线架(配线模块)
1U各类配线架、网络设备
2U、3U各类配线架
42U机柜内配线架布置示意图,
家居配线箱示意图.
机柜(箱)外形尺寸·
: 4-31
.4-32
:·4-33
.·4-34
·4-35
..4-37
:4-38
:4-44
·4-49
·· 4-50
综合布线缆线规格表及大对数电缆穿管最小管径··.···4-51综合布线4对对绞电缆穿管最小管径综合布线光缆穿管最小管径
线槽内允许容纳综合布线缆线根数电缆、光缆直埋引入建筑物的做法.··4-52
··4-53
·4-54
电缆、光缆穿管引入建筑物的做法光缆引入建筑物的做法
5系统的检测、验收
综合布线系统工程检验项目及内容测试项目和技术指标含义··
工程电气测试
工程电气测试方法
工程电气测试内容·
光纤链路测试方法
综合布线系统技术指标
6系统的工程示例
办公楼综合布线系统施工图设计说明办公楼主要设备及材料表,
办公楼综合布线系统图::
办公楼地下二层综合布线平面图办公楼地下一层综合布线平面图办公楼一层综合布线平面图
办公楼二层综合布线平面图
办公楼三、四层综合布线平面图·办公楼五~七层综合布线平面图目录
审核张宜校对孙兰设计朱立彤未4-56
. · 5-5
、5-9
.· 6-7
.·6-8
·6-10
. 6-11
: 6-12
图集号
08x101-3
办公楼八~十层综合布线平面图办公楼十一~十八层综合布线平面图··办公楼十九~二十四层综合布线平面图·.·办公楼二十五~二十七层综合布线平面图办公楼二十八层综合布线平面图·办公楼机房及弱电间布置图
宾馆综合布线系统图··
宾馆一层综合布线平面图
宾馆二层综合布线平面图
宾馆三层综合布线平面图,
宾馆四~十五层综合布线平面图宾馆十六~二十层综合布线平面图多层住宅综合布线系统图示例
多层住宅综合布线系统图示例二:多层住宅综合布线系统图示例三多层住宅一层综合布线平面图·多层住宅二~六层综合布线平面图高层住宅综合布线系统图示例-
高层住宅综合布线系统图示例二高层住宅综合布线系统图示例三- 6-13
· 6-14
.... 6-15
.·· 6-16
··6-17
·6-18
.··6-19
·6-21
··6-22
.·6-23
.·6-24
- 6-25
·6-26
.··6-27
··6-28
·6-29
.·6-30
.·6-31
·6-32
高层住宅地下一层综合布线平面图高层住宅一层综合布线平面图
·6-34
高层住宅二~二十二层偶数层综合布线平面图·......·6-36高层住宅一~二十三层奇数层综合布线平面图别墅综合布线系统图·
别墅一层综合布线平面图·
别墅二层综合布线平面图···别墅三层综合布线平面图··
7附录
综合布线系统计算方法
综合布线系统计算及配置示例
CMP/UTP/CAT6阻燃电缆数据·
6类非屏蔽综合布线系统电缆、模块及配线架···6A类屏蔽综合布线系统电缆、模块及配线架6类综合布线系统方案:
家居配线箱技术数据·
.··6-37
·6-38
:·6-40
- 6-41
· 7~15
.··7-16
·····7-17此图集内容来自标准下载网
: 7-18
图集号
审核张宜校对孙兰必设计朱立形求心页
08X101-3
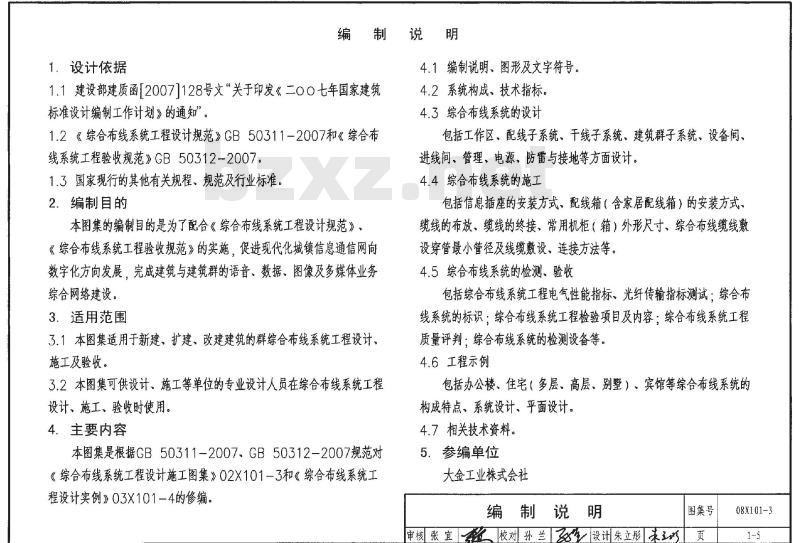
1设计依据
编制说明
4、1编制说明、图形及文字符号。1.1建设部建质函2007128号文关于印发《二00七年国家建筑标准设计编制工作计划》的通知”。1.2《综合布线系统工程设计规范》GB50311-2007和《综合布线系统工程验收规范》GB50312-2007。1.3国家现行的其他有关规程、规范及行业标准。2. 编制自的
本图集的编制目的是为了配合《综合布线系统工程设计规范》,《综合布线系统工程验收规范》的实施,促进现代化城镇信息通信网向数字化方向发展完成建筑与建筑群的语音、数据、图像及多媒体业务综合网络建设。
3.适用范围
3.1本图集适用于新建、扩建、改建建筑的群综合布线系统工程设计,施工及验收。
3.2本图集可供设计、施工等单位的专业设计人员在综合布线系统工程设计,施工,验收时使用。
4.主要内容
本图集是根据GB50311-2007GB50312-2007规范对《综合布线系统工程设计施工图集》02X1013和《综合布线系统工程设计实例》03X101-4的修编
4.2系统构成、技术指标。
4.3综合布线系统的设计
包括工作区、配线子系统、干线子系统、建筑群子系统、设备间进线间、管理,电源,防雷与接地等方面设计。4.4综合布线系统的施工
包括信息插座的安装方式,配线箱(含家居配线箱)的安装方式、缆线的布放,缆线的终接,常用机柜(箱)外形尺寸、综合布线缆线敷设穿管最小管径及线缆敷设、连接方法等。4.5综合布线系统的检测、验收
包括综合布线系统工程电气性能指标,光纤传输指标测试:综合布线系统的标识:综合布线系统工程检验项目及内容:综合布线系统工程质量评判:综合布线系统的检测设备等。4.6 工程示例
包括办公楼、住宅(多层、高层、别墅)、宾馆等综合布线系统的构成特点,系统设计、平面设计。4.7相关技术资料。
5.参编单位
大金工业株式会社
编制说明
审核张宜经校对孙兰生设计朱立形主图集号
08X101-3
形式1:
形式2:
形式1:
形式2:
形式1:
形式2:
形式1:
形式2:CCP
建筑群配线架(系统图,含跳线连接)建筑物配线架(系统图,含跳线连接)楼层配线架(系统图,含跳线连接)楼层配线架(系统图,无跳线连接)集合点配线箱
光纤配线架(光纤总连接盘,系统图,含跳线连接)
光纤连接盘(系统图)
注:*光纤连接盘可配SC、ST、SFF种类光纤适配器。符号来源
GB50311-2007
GB50311-2007
GB50311-2007
GB50311-2007
GB50311-2007
名藍称
用户总配线架(系统图,含跳线连接)配线架柜的一般符号(平面图)*可用以下文字表示不同的配线架,CD一建筑群;BD-建筑物;
FD一楼层
模块配线架式的供电设备(系统图)家居配线箱
集线器
网络交换机
程控用户交换机
网络电话
无线接入点
信息点(插座)
图形及文字符号
审核张宜校对孙兰必设计朱立形未主心符号来源
GB50311-2007
GB50311-2007
00DX001
图集号
08X101-3
形式1:nTO
形式2:
形式1:
形式2:
形式1:
形式2:
信息插座,n为信息孔数量(n≤4)例如:TO、2TO、4TO分别为单孔、二孔,四孔信息插座
信息插座的一般符号。
*可用以下的文字或符号区别不同插座TP-电话:TD-计算机(数据)
多用户信息插座
电视插座
光纤或光缆
建筑群配线设备
建筑物配线设备
楼层配线设备
符号来源
00DX001
04DX003
00DX001
GA/T74-2000
00DX001
GB50311-2007
GB50311--2007
GB50311-2007
集合点
用户配线架
用户总配线架
8位模块通用插座
卡接式配线模块
卡口式锁紧连接器(光纤连接器)直插式连接器(光纤连接器)
小型连接器(光纤连接器)
终端设备
家居配线箱
图形及文字符号
审核张宜校对孙兰设计朱立彤来心符号来源
GB50311-2007
GB50311-2007
GB50311-2007
GB50311-2007
GB50311-2007
GB50311-2007
GB50311-2007
GB50311 --2007
图集号
08X101-3
综合布线系统
工作区
配线子系统
干线子系统
建筑群子系统
电信间
设备间
建筑物或建筑群内的传输网络。它既使电话交换系统和数据通信系统及其他信息管理系统被此相连,又使这些设备与外部通信网络相连接。它包括建筑物到外部网络或线路上的连接点与工作区的话音或数据终端之间的所有电缆、光缆及相关联的布线部件,能够支持信息电子设备相连的各种缆线、跳线,接插软线和连接器件组成的系统
需要设置终端设备的独立区域
配线子系统由信息插座、配线电缆或光缆、配线设备、设备缆线、跳线等组成。
干线子系统由配线设备、干线电缆或光缆、设备缆线、跳线等组成。
建筑群子系统由配线设备,建筑物之间的干线电缆或光缆、设备缆线、跳线等组成、
放置电信设备、电缆和光缆终端配线设备(FD)并进缆线交接的专用空间。
设备间是安装各种设备的房间,对综合布线系统工程而言,主要是安装配线设备(CB、BD)。注:如果综合布线系统与弱电系统设备合设于同一场地,从建筑的角度出发,称为弱电间。
进线间
CP链路
永久链路
集合点
配线架
进线间是建筑物外部通信和信息管线的入口部位,并可作为入口设施和建筑群配线设备的安装场地管理是针对布线系统工程的技术文档及设备间、电信间进线间、工作区的配线设备、缆线、信息插座等设施按一定模式进行标识和记录。
连接两个应用设备端到端的传输通道。信道包括设备电缆、设备光缆和工作区电缆、工作区光缆,一个CP链路或是一个永久链路
楼层配线设备与集合点(CP)之间,包括各端的连接器件在内的永久性的链路。
信息点与楼层配线设备之间的传输线路。它不包括工作区缆线和连接楼层配线设备的设备缆线、跳线:但可以包括一个CP链路,
楼层配线设备与工作区信息点之间水平缆线路由中的连接点(CP)。
放置对电缆、光缆元件进行端接与连接的部件(如配线盘、接插软线)的装置、
建筑群配线设备3
终接建筑群主干缆线的配线设备,术语
审核张宜校对孙兰孕设计朱立形束图集号
08X101-3
建筑物配线设备
楼层配线设备
建筑物入口设施
为建筑物主干缆线或建筑群主干缆线终接的配线设备。终接水平电缆、水平光缆和其他布线子系统缆线的配线设备。
提供符合相关规范机械与电气特性的连接器件,使得外部网络电缆和光缆引入建筑物内。建筑群主干电缆月
用于在建筑群内连接建筑群配线架与建筑物配线架的电建筑群主干光缆
缆、光缆。
连接建筑物配线设备至楼层配线设备及建筑物内楼层配建筑物主干缆线
线设备之间相连接的缆线。建筑物主于缆线可为主于电缆和主于光缆。
水平缆线
永久水平缆线
CP缆线
设备电缆、光缆
楼层配线设备到信息点之间的连接缆线。楼层配线设备到CP的连接缆线,如果链路中不存在CF点,为直接连至信息点的连接缆线连接集合点(CP)至工作区信息点的缆线通信设备连接到配线设备的电缆、光缆不带连接器件或带连接器件的电缆线对与带连接器件的光纤,用于配线设备之间进行连接由单芯或多芯光纤构成的缆线
电缆、光缆单元
型号和类别相同的电缆线对或光纤的组合。电缆线对可有屏蔽物。
缆线(包括电缆在一个总的护套里,由一个或多个同一类型的缆线线对光缆)
平衡电缆
屏蔽平衡电缆
非屏蔽平衡电缆
接插软线
交接(交叉连接)
连接器件
光纤适配器
信息点(TO)
组成,并可包括一个总的屏蔽物。一个平衡传输线路的两个导体,一般指一个对绞线对。由一一个或多个金属导体线对组成的对称电缆。带有总屏蔽和/或每线对均有屏蔽物的平衡电缆。不带有任何屏蔽物的平衡电缆。一端或两端带有连接器件的软电缆或软光缆,配线设备和信息通信设备之间采用接插软线或跳线上的连接器件相连的一种连接方式!不用接插软线或跳线,使用连接器件把一端的电缆,光缆与另一端的电缆,光缆直接相连的一种连接方式。用于连接电缆线对和光纤的一个器件或一组器件,将两对或一对光纤连接器件进行连接的器件。各类电缆或光缆终接的信息插座模块在某一地点,若干信息插座模块的组合。多用户信息插座」,
审核张宜丝校对孙兰级生设计朱立影王图集号
08X101-3
系统设计
系统施工
系统检测、验收
办公楼
工程示例
多层住宅
高层住宅
系统构成
2-5、2-6
系统技术指标
2-7~2-15
子系统设计
3-11~3-34
缆线、配线
设备选用
3-9、3-10
缆线布放方式
4-1~4-5
4-18~4-26
配线设备安装
4-6~4-17.
-27~4-39
内容及方法
5-1~5-16
索引表
系统图
平面图
计算及配置
6-3~6-106-11~6-227-14~7-25
6-25~6-30
6-31~6-356-36、6-37
6-38~6-4316-44~6-47
6-49~6-50
图集号
审核张宜丝校对孙兰设计朱立形束页
08X101-3
建筑物1
CP链路
永久链路
CP缆线
集合点
水平缆线
永久链路
信息点
水平缆线
设备间
楼层配线设备
电信间
建筑物主干缆线
建筑物配线/建
筑群配线设备
进线间
入口设施
建筑物2
多用户信息插座
进线间(兼设备间)
建筑群主于电缆、光缆
外部网络
建筑物n
注:在不具备设置单独进线间或入楼电缆、光缆数量及入口设施容量较小时,进线间、设备间可合用入口设施可安装在设备间内,
综合布线系统设置示意图
审核张宜丝校对孙兰设计朱立形图集号
08X101-3
建筑群子系统
干线子系统
注·配线子系统中可以设置集合点(CP点),也可不设置集合点配线子系统
综合布线系统基本构成
建筑群子系统
注:图中的虚线表示BD与BD之间、FD与FD之间可以设置主干缆线,
干线子系统
综合布线系统构成(一)
配线子系统
工作区缆线
综合布线系统的构成
图集号
审核张宜丝校对孙兰设计失立形表心页
08X101-3
小提示:此图内容仅展示完整标准图集里的部分截取内容,若需要完整标准请到上方自行免费下载完整图集包。
标准图片预览:





图集目录:
08X101-3:综合布线系统工程设计与施工
1 编制说明、图形及文字符号等
目录
编制说明
图形及文字符号
术语
索引
2 系统构成、技术指标
综合布线系统设置示意图
综合布线系统的构成
综合布线系统分级、类别与应用
信道、永久链路、CP链路的构成
光纤信道的构成
综合布线系统缆线长度划分
光纤传输的应用距离
综合布线支持以太网在线供电(PoE)
3 系统的设计、配置
综合布线系统设计的一般规定
工作区系统设计
配线子系统设计
干线子系统设计
建筑群子系统、电信间设计
设备间设计
进线间设计
管理设计
综合布线系统缆线选用
综合布线系统配线模块选用
综合布线系统配线模块与缆线的连接及配置
开放型办公室布线系统设计
进线间平面布置示例
设备间平面布置示例
电信间平面布置示例
弱电间平面布置示例
工业级布线系统
综合布线的电气防护及接地
综合布线的安全距离
屏蔽式综合布线接地示意图
综合布线的防火
4 系统的施工
缆线布放
缆线的保护措施
综合布线的缆线终接
建筑物内各种布线方式示意图
建筑物内布线路由示意图
缆线在吊顶内的敷设方式
缆线地面穿管敷设方式
缆线地面线槽敷设方式
缆线网络地板敷设方式
缆线利用立柱敷设方式
缆线吊、挂安装方式示意图
改建工程缆线敷设方式
信息插座示意图
光纤/对绞电缆混合缆线的连接
信息插座在钢筋混凝土墙上安装方式
信息插座在空心砌块墙上暗装方式
信息插座在空心砌块墙上明装方式
信息插座在空心砌块墙上安装示例
信息插座在轻质隔墙上安装方式
配线箱在钢筋混凝土墙上安装方式
配线箱在空心砌块墙上安装方式
配线箱在轻质隔墙上暗装方式
配线箱在轻质隔墙上明装方式
保护管进配线箱做法
六类屏蔽模块及屏蔽跳线
七类屏蔽模块
七类屏蔽插头
光纤至桌面的连接
CP箱
光纤连接盘
光纤配线架(箱)
光纤配线架的施工
IDC配线架(配线模块)
线缆在IDC型配线设备上的连接
RJ45配线架(配线模块)
角型RJ45配线架(配线模块)
1U各类配线架、网络设备
2U、3U各类配线架
42U机柜内配线架布置示意图
家居配线箱示意图
机柜(箱)外形尺寸
综合布线缆线规格表及大对数电缆穿管最小管径
综合布线4对对绞电缆穿管最小管径
综合布线光缆穿管最小管径
线槽内允许容纳综合布线缆线根数
电缆、光缆直埋引入建筑物的做法
电缆、光缆穿管引入建筑物的做法
光缆引入建筑物的做法
5 系统的检测、验收
综合布线系统工程检验项目及内容
测试项目和技术指标含义
工程电气测试
工程电气测试方法
工程电气测试内容
光纤链路测试方法
综合布线系统技术指标
6 系统的工程示例
办公楼综合布线系统施工图设计说明
办公楼主要设备及材料表
办公楼综合布线系统图
办公楼地下二层综合布线平面图
办公楼地下一层综合布线平面图
办公楼一层综合布线平面图
办公楼二层综合布线平面图
办公楼三、四层综合布线平面图
办公楼五~七层综合布线平面图
办公楼八~十层综合布线平面图
办公楼十一~十八层综合布线平面图
办公楼十九~二十四层综合布线平面图
办公楼二十五~二十七层综合布线平面图
办公楼二十八层综合布线平面图
办公楼机房及弱电间布置图
宾馆综合布线系统图
宾馆一层综合布线平面图
宾馆二层综合布线平面图
宾馆三层综合布线平面图
宾馆四~十五层综合布线平面图
宾馆十六~二十层综合布线平面图
多层住宅综合布线系统图示例一
多层住宅综合布线系统图示例二
多层住宅综合布线系统图示例三
多层住宅一层综合布线平面图
多层住宅二~六层综合布线平面图
高层住宅综合布线系统图示例一
高层住宅综合布线系统图示例二
高层住宅综合布线系统图示例三
高层住宅地下一层综合布线平面图
高层住宅一层综合布线平面图
高层住宅二~二十二层偶数层综合布线平面图
高层住宅一~二十三层奇数层综合布线平面图
别墅综合布线系统图
别墅一层综合布线平面图
别墅二层综合布线平面图
别墅三层综合布线平面图
7 附录
综合布线系统计算方法
综合布线系统计算及配置示例
CMP/UTP/CAT6 阻燃电缆数据
6类非屏蔽综合布线系统电缆、模块及配线
6A类屏蔽综合布线系统电缆、模块及配线架
6类综合布线系统方案
家居配线箱技术数据
- 其它标准
- 上一篇: 预应力混凝土折线形屋架(预应力钢筋为钢绞线 跨度18m~30m)
- 下一篇: 防空地下室电气设备安装
- 热门标准
- 国家标准
- GB/T2828.1-2012 计数抽样检验程序 第1部分:按接收质量限(AQL)检索的逐批检验抽样计划
- GB50367-2013 混凝土结构加固设计规范
- GB/T18204.4-2000 公共场所毛巾、床上卧具微生物检验方法细菌总数测定
- GB/T3836.1-2021 爆炸性环境 第1部分:设备 通用要求
- GB5009.225-2023 食品安全国家标准 酒和食用酒精中乙醇浓度的测定
- GB/T11379-2008 金属覆盖层 工程用铬电镀层
- GB/T23892.3-2009 滑动轴承 稳态条件下流体动压可倾瓦块止推轴承 第3部分:可倾瓦块止推轴承计算的许用值
- GB/T18380.33-2022 电缆和光缆在火焰条件下的燃烧试验 第33部分:垂直安装的成束电线电缆火焰垂直蔓延试验 A类
- GB/T9145-2003 普通螺纹 中等精度、优选系列的极限尺寸
- GB/T9239-1988 刚性转子平衡品质 许用不平衡的确定
- GB/T15917.3-1995 金属镝及氧化镝化学分析方法 对氯苯基荧光酮--溴化十六烷基三甲基胺分光光度法测定钽量
- GB/T11839-1989 二氧化铀芯块中硼的测定 姜黄素萃取光度法
- GB/T6122.1-2002 圆角铣刀 第1部分:型式和尺寸
- GB/T7433-1987 对称电缆载波通信系统抗无线电广播和通信干扰的指标
- GB/T12053-1989 光学识别用字母数字字符集 第一部分:OCR-A字符集印刷图象的形状和尺寸
网站备案号:湘ICP备2025141790号-2