- 您的位置:
- 标准下载网 >>
- 标准图集 >>
- 建筑产业现代化 >>
- 15ZD10智能电气消防系统设计
【15ZD10】 智能电气消防系统设计
- 15ZD10
- 现行
图集号:
15ZD10
图集名称:
智能电气消防系统设计
图集类别:
建筑产业现代化
标准状态:
现行-
发布日期:
2018-03-14 -
实施日期:
2015-12-01 下载格式:
pdf zip
替代情况:
代替标准号:-
点击下载
标准简介:
1、适用范围 本图集适用于工业与民用一般新建、改建和扩建的建筑工程中的消防系统的智能化设计和施工安装,也可供建筑电气工程相关专业的审查、监理、验收及运行管理人员参考。 2、编制内容 本图集主要内容有:建筑智能化消防设计相关的火灾自动报警与消防联动控制系统、应急照明与疏散指示的集中控制系统、电气火灾监控系统、防火门监控系统、防火卷帘与排烟窗控制系统、大空间水炮灭火控制系统、消防设备电源监控系统及上述系统中的相关设备选型等。
部分标准内容:
湖北省住房和城乡建设厅
河南省住房和城乡建设厅
湖南省住房和城乡建设厅
广东省住房和城乡建设厅
广西社族自治区住房和城乡建设厅海南省住房和城乡建设厅
编制说明
智能消防系统设计内容
火灾自动报警系统说明
火灾自动报警系统方框图
火灾信息处理框图
智能电气消防系统设计
批准文号
鄂建文[2015]80号
主编单位
图集号
生效日期
华南理工大学
建筑设计研究院
15ZD10
2015.12.1
最新标准官方首发群:141160466目录
单位负责人
单位技术负责人
技术审定人
设计负责人
自带电源集中控制型(CSB)典型接线系统图最新标准定期更新1资源典源虐腰配电箱接线图·3
火灾报警图例及区域报警系统图集中报警系统图
控制中心报警系统图
消防设备联动控制系统图
防火门监控系统图
智能消防应急照明和疏散指示系统说明智能消防应急照明和疏散指示系统图例集中电源与自带电源集中控制型(CCB与CSB)系统设计说明集中电源集中控制型(CCB)典型接线系统图.8
何镜堂
消防应急照明灯具专用应急电源及应急照明分配电装置接线图消防应急照明分配电装置外接线路应用示例楼梯间消防应急照明布灯示例
公共建筑疏傲走道与电梯厅消防应急照明布灯示例地下车库消防应急照明灯示例
大面积人员密集区消防应急照明灯示例安全电压消防应急照明灯具布灯方式与压降基本关系图表电气火灾监控系统说明
电气火灾监控系统相关数据表
一级配电箱(柜)电气火灾监控方案图二(三)级配电箱(柜)电气火灾监控方案图蓝牙与光纤测温安装大样图
图集号15ZD10
中低压配电系统蓝牙测温系统图电气火灾监控系统组网方式
某综合楼电气火灾监控系统图
大型电气火灾监控系统图
低压配电系统电气火灾监控设计示例中压配电系统电气火灾监控设计示例消防设备电源监控系统说明
消防设备电源监控布局方案一览表小型消防设备电源监控系统图
大型消防设备电源监控系统图
双电源三相(或单相)监控接线图双电源三相监控原理图
双电源单相监控原理图
交直流(或直流)监控接线图
风机、水泵类电源监控原理图
其他相关智能消防系统说明
大空间自动射流灭火装置控制系统图自动消防炮灭火装置控制系统图智能电动消防排烟窗系统图
电动消防排烟密控制箱安装及内部接线图·38
火灾自动报警系统产品选型表
相关技术资料
智能应急照明集中控制系统设备选型表电气火灾监控系统设备选型表
消防设备电源监控系统设备选型表·防火门监控系统设备选型表
最新标准官净首发群:141160466·55
最新标准·定期更新资源共享有求必应:57
图集号
15ZD10
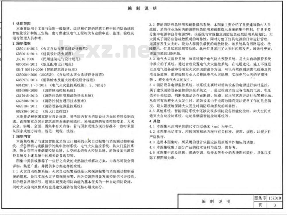
1适用范围
编制说明
3.2智能消防应急照明和疏散指示系统:本图集主要介绍了重要建筑物内人员本图集适用于工业与民用一般新建、改建和扩建的建筑工程中的消防系统的智能化设计和施工安装,也可供建筑电气工程相关专业的审查、监理、验收及运行管理人员参考。
2编制依据
GB50116-2013
(火灾自动报警系统设计规范)GB50016-2014《建筑设计防火规范》JGJ16-2008
《民用建筑电气设计规范》
GB50054-2011《低压配电设计规范》GB/T50314-2006《智能建筑设计标准》GB50084-2001(2005版)《自动喷水灭火系统设计规范》GB50974-2014《消防给水及消火栓系统设计规范》GB14287.1~3-2014《电气火灾监控系统第1、2、3部分》GB16806-2006
GB17945-2010
GB25506-2010
GB28184-2011
GB29364-2012
《消防联动控制系统》下载图集就来标准下载网
《消防应急照明和疏散指示系统》《消防控制室通用技术要求》
《消防设备电源监控系统》
(防火门监控器》
本图集是根据国家现行设计规范,参考国内有关消防设计方面的资料绘制而成。该图集重点突出建筑消防系统的智能化,采用成熟的智能控制技术,力求安全、实用、全面。图集中有关内容,若与国家或地方现行标准不一致时须服从国家或地方标准、规范、规程、法规。3编制内容
本图集收集了与建筑智能化消防设计相关的火灾自动报警与消防联动控制系统、应急照明与疏散指示的集中控制系统、电气火灾监控系统、防火门监控系统、防火卷帘与排烟窗控制系统、大空间水炮灭火控制系统、消防设备电源监控系统及上述系统中的相关设备选型等。图集中提供或推荐了一些行之有效的成熟做法或解决方案,内容尽可能全面详实,集思广益,并提供多方案选择的余地3.1火灾自动报警系统:火灾自动报警系统是火灾探测报警与消防联动控制系统的简称,是以实现火灾早期探测报警、向各类消防设备发出控制信号并接收、显示设备反馈信号,进而实现预定消防功能为基本任务的一种自动消防设施同时火灾自动报警系统也是建筑消防智能化核心组成部分。疏散、消防作业场所内的消防应急照明和疏散指示系统的集中控制,灯具主要分集中电源和自带电源2种。该系统与常规独立消防应急疏散照明系统相比,大大提高了消防应急疏散照明的可靠性,同时方便了灯具电源的日常运行管理,尤其在发生火灾时,能为人群提供最优的疏散路径。该系统具有回路邀检、故障提示、灯具状态监测等功能,此外灯具采用了火灾时闪烁发光、透光性更好、更加节能的LED光源。
3.3电气火灾监控系统:该系统属于电气防火预警系统,是火灾自动报警系统中独立的子系统。通过合理设置电气火灾监控系统,在电缆老化、施工不规范以及电气设备故障等引发火灾原因的诸多方面,可以有效探测到供电线路及供电设备故障,能够提醒专业人员排除电气火灾隐患,实现电气火灾的早期预防,避免电气火灾的发生。
3.4消防设备电源监控系统:该系统主要针对消防设备的电源进行实时监控,属于建筑消防设备监控的预报系统之一。通过检测消防设备电源的电流、电压值和开关状态,判断电源是否存在断路、短路、过压等状态并进行报警和记录。从而可有效避免火灾发生时,消防设备由于电源故障而无法正常工作的危急情况,最大限度地保障火灾发生时消防联动系统的可靠性。3.5其他系统:智能消防系统中还涉及很多消防设备智能化控制,如大空间水炮灭火自动控制系统、电动排烟窗智能控制系统等。4其他
4.1本图集未注明单位的尺寸均以毫米(mm)为单位。4.2本图集未尽事宜,应按国家和地方现行有关标准、规范、规程、法规文件严格执行。
4.3选用本图集时,所采用的设计依据应按最新版本作相应的调整。4.4本图集收集了部分产品的技术资料与选型,供参考。4.5本图集中涉及建筑、暖通空调、给排水等专业的系统图已简化,具体以实际工程图纸为准。
编制说明
图集号15ZD10
电气火灾监控器
电气火灾监控系统
消防控制室(中心)
火灾报警控制器
消防应急照明
控制器
智能消防应急照明
与疏散指示系统
消防联动控制器
图形显示装置
消防设备电源
监控器
消防设备电源监控系统
消防应急广播
系统主机
防火门监控器
防火门监控系统
最新标准官方首发群:141160466大空间灭火装置
大空间灭火控制系统
最新标准定期更新资源共享有求必应注:民用建筑智能化消防系统是以火灾自动报警系统为核心,并结合火灾自动报警的现状和未来的发展,实现“及早发现,引导疏散,有效控制”,其内容涵盖:1.火灾自动报警与消防联动控制系统,包括火灾探测报警与可燃气体探测系统、气体灭火控制系统、防火门监控系统、消防应急广播系统及消防联动控制系统等:2.电气火灾监控系统,包括剩余电流探测器、各式测温式探测器等:其报警信息和故障信息应在消防控制室图形显示装置或火灾报警控制器上显示:3.消防应急照明与疏散指示系统,包括自带电源或集中电源的应急照明灯具的集中控制等:4.消防设备电源监控系统,包括各消防用电设备的供电电源和备用电源:5.消防控制室(中心),是建筑消防设备监控系统的信息中心、控制中心、日常运行管理中心和各自动消防系统运行状态监控中心及应急指挥中心;消防控制室(中心)的设置应满足国家标准GB25506《消防控制室通用技术要求》及GB50116《火灾自动报警系统设计规范》的规定。智能消防系统设计内容
图集号
152D10
1概述
火灾自动报警系统说明
系统在火灾状态同时工作负条件下连续工作3h以上。火灾自动报警系统是建筑智能化系统的重要组成部分,是建筑电气消防控制的核心部分,该系统对于保障人民生命和国家财产安全具有极为重要的作用。为了合理设计火灾自动报警系统、预防和减少火灾危害,保护人身和财产安全,根据国家现行的设计及施工验收规范的要求,编制本图集相关内容。火灾自动报警系统的设计方案中,包括有系统形式框图、火灾信息处理框图、常用火灾报警与控制系统设计方案示意图及自动喷水灭火系统、消火栓系统、气体灭火系统、排烟与加压风机系统、空调通风系统、防火门控制等控制关系图,内容突出消防联动设计及总线制火灾自动报警系统设计。2设计注意事项
2.!合理掌握火灾自动报警系统的设置原则。2.2应根据保护物所可能发生火灾的部位和燃烧材料的分析,以及火灾探测器的类型、灵敏度和响应时间等选择相应的火灾探测器。2.3应注意与其他相关专业的配合,如了解建筑物内各部分的使用功能、建筑物性质与类别、梁柱结构、是否有可燃物、暖通空调与给排水专业条件等。2.4火灾自动报警系统的形式和设计要求与保护对象及消防安全目标的设立直接相关。区域报警系统,适用于仅需要报警,不需要联动自动消防设备的保护对象:集中报警系统适用于需要报警,同时需要联动自动消防设备的保护对象:控制中心报警系统一般适用于设置两个及以上消防控制室的保护对象,或已设置两个及以上集中报警系统的保护对象。2.5电气火灾监控系统可实现电气火灾的早期预警功能,应纳入火灾自动报警系统中。
2.6火灾自动报警系统供电电源应采用交流双路电源末端切换,并采用羞电池备用电源。消防控制室图形显示装置、消防通信设备等的电源,宜由UPS电源装置或消防设备应急系统供电。蓄电池组的容量应保证火灾自动报警及联动控制2.7火灾自动报警系统的供电线路、消防联动控制线路应采用耐火铜芯电线电缆,报警总线、消防应急广播和消防专用电话等传输线路应采用阻燃或阻燃耐火电线电缆。线路暗设时,应采用金属管、可挠(金属)电气导管或B1级以上的刚性塑料管保护,并敷设在不燃烧体的结构层内,且保护层厚度不宜小于30mm:线路明敷设时,应采用金属管、可(金属)电气导管或金属封闭线槽保护,且应采取防火保护措施。矿物绝缘类不燃性电缆可直接明敷。2.8不同电压等级的线缆不应穿入同一根保护管内,当合用同一线槽时,线槽内应有隔板分隔。
2.9消防控制室除火灾自动报警系统装置外,还可包括智能应急照明与疏散指示系统、消防设备电源监控系统、电气火灾监控系统、防火门监控系统、大空间灭火系统装置等。
2.10消防控制室当采用共用接地装置时,接地电阻不大于1Q(专用接地电阻不大于4Q),室内电气和电子设备的金属外壳、机柜、机架和金属管槽等应采用等电位连接。由消防控制室接地板引至各消防电子设备的专用接地线应采用铜芯绝缘导线,线芯截面面积不应小于4mm。消防控制室接地板与建筑物接地体之间,应采用铜芯绝缘导线,线芯截面面积不应小于25mm。
3其他
3.1火灾自动报警系统中所选用的元器件,均须是国家消防电子产品质量监督检测中心检查合格的产品。
3.2系统设计时可参考相关产品资料选型。15ZD10
图集号
火灾自动报警系统说明
火灾探测器
手动火灾报警按钮
(图形显示装置)
(值班室)
报警控制器
区域报警系统框图
备用电源
消防电源
火灾声光警报器
(区域显示器)
注:仅需要报警,不需要联动自动消防设备的保护对象,宜采用区域报警系统。系统应由火灾探测器、手动火灾报警按钮、火灾声光警报器及火灾报警控制器等组成,系统中可包括消防控制室图形显示装置和指示楼层的区域显示器。消防控制室
火灾探测器
手动火灾报警按钮
集中火灾
报警控制器
消防专用电话
图形显示装置
集中报警系统框图
备用电源
消防电源
消防应急广播
火灾声光警报器
或消防应急广播
消防联动控制器
注:不仅需要报警,同时需要联动自动消防设备,且只设置一台具有集中控制功能的火灾报警控制器和消防联动控制器的保护对象,应采用集中报警系统,并应设置一个消防控制室。系统应由火灾探测器、手动火灾报警按钮、火灾声光警报器、消防应急广播、消防专用电话、消防控制室图形显示装置、火灾报警控制器、消防联动控制器等组成。分消防控制室
集中火灾
报警控制器
集中火灾
报警控制器
分消防控制室
火灾探测器
手动火灾报警按钮
主消防控制室
集中火灾
报警控制器
控制中心报警系统框图
备用电源
消防电源
消防应急广播
图形显示装置
电气火灾监控系统
消防联动控制器
消防电源监控系统
智能疏散指示系统
消防专用电话
注:控制中心报警系统用于设置两个及以上消防控制室的保护对象,或已设置两个及以上集中报警系统的保护对象,其系统设计应符合下列要求:
1.系统应由火灾探测器、手动火灾报警按钮、火灾声光警报器、消防应急广播、消防专用电话、消防控制室图形显示装置、火灾报警控制器、消防联动控制器等组成:2.有两个及以上消防控制室时,应确定一个主消防控制室:3.主消防控制室应能显示所有火灾报警信号和联动控制状态信号,并应能控制重要的消防设备:各分消防控制室内消防设备之间可互相传输、显示状态信息,但不应互相控制。图集号
火灾自动报警系统方框图
15ZD10
编码火灾
报警探测器
编码火灾
手动报警按钮
70℃或280℃
熔断阀动作
水流指示器
水压力开关
其它开关信号
消火栓按钮
输入/输出
模块(1/0)
排烟风机
排烟风机
排烟风机
动作状态反馈
输入模块(I)
输入模块(D)
输入模块(I)
输入模块(I)
输入/输出
模块(1/0)
正压送风机
正压送风机
正压送风机
动作状态反馈
报警总线
联动总线
(报警/联动可合用总线)
输入/输出
模块(1/0)
消防泵
消防泵
消防泵
动作状态反馈
可燃气体探测
报警系统
图形显示装置
火灾报警控制器
消防联动控制器
(手动/自动选择)
手动控制盘
直接控制线
输入/输出
模块(1/0)
喷淋泵
喷淋泵
喷淋泵
动作状态反馈
注:消火栓系统是否设置流量开关回由给排水专业确定。电气火灾
监控系统
火灾警报装置
模块(0)
输入/输出
模块(1/0)
防烟防火阅
防烟防火阀
防烟防火阀
动作状态反馈
消防设备
电源监控器
火灾应急广播
输入/输出
模块(1/0)
输入/输出
模块(1/0)
排烟阀(口)
排烟阀(口)
排烟阀(口)
动作状森反馈
防火门
监控器
输入/输出
模块(1/0)
输入/输出
模块(1/0)
送风口
送风口
送风口
动作状态反馈
火灾应急照明
分配电装置
或配电箱
火灾应急照明
控制器
模块(0)
输入/输出
模块(1/0)
防火卷帘门
防火卷帘门
防火卷帘门
动作状态反馈
非消防电源
动作状态反馈
非消防电源
输入/输出
模块(1/0)
模块(0)
关闭通风机
空调机、新风机
火灾信息处理框图
电梯妇首(转换)层
动作状态反馈
返归首(转换)层
输入/输出
模块(1/0)
输入/输出
模块(1/0)
气体灭火控制器
动作状态反馈
图集号
15ZD10
n-1层
地下室
报警信号线S
整报器控制线C
引至城市消防远控监控中心
或消防物联网管理中心
国日日
劝大分区-
设备款盟
四日日
路大分区8-1-1
送备款盟
国因日日
路大分区1-1
这备款量
防大分区路1-1
图形显示装置
路大分区一2
这备款量
因日日
第大分区8-1-2
备前量3
国因日日
苏大分区1-2
过备款量(
因日日
防大分区81-2
过务热量共
火灾报警控制器
注:1.本图采用总线报警,适用于仅需要报警,不需要联动自动消防设备的保护对象;2.图形显示装置及区域显示器为可选设备,可根据实际情况决定是否安装:3.系统选用FS18系统(以西门子产品为例),现场所有设备均不带短路隔离功能:4.任一台火灾报警控制器所连接的设备总数和地址总数,均不应超过3200点;其中每一总线回路连接设备的总数不宜超过200点,且应留有不少于额定容量10%的余量。xs
RS485通讯线
消防电源线D
图形特号
火灾报警系统设计图例
火灾报警控制器
集中型大灾报警控制器
区域型火灾报警控制器
可燃气体报警控制器
短路隔高器
输入/输出模块
输入模块
输出模块
感烟火灾探测器
感温火灾探测器
手动火灾报警按钮
带电话薪口的
火灾报警按钮
火灾声光报警器
消火栓按钮
消防电话分机
火灾警报扬声器
信号阀
水流指示器
水压力开关
液位传感器
湿式报警阅组
干式报警阀组
预作用报警阅维
雨淋报警阀组
电磁阀
气体火控制器
图形符号
火灾报警图例及区域报警系统图名称
区城显示器
放气指示灯
流量开关
手动控制装置
需开防火网
(70℃熔断关闭)
客开电动防火胶
(70℃熔断美闭)
常开防火间
(280℃熔斯关闭)
富闲电动网
电控开启。
,280℃培美关团
电动送风口
电动排期口
电梯控制器
空调控制箱
排烟风机控制箱
加压风机控制箱
排风风机控制箱
适风风机控制箱
防火卷帝控制箱
防火门磁释放器
电动闭门器
门磁开关
消防接线端子箱
电源自动切换箱
应急照明配电箱
配电箱
(切新非消防电源用)
模块箱
图集号
15ZD10
地下室
联动总线S2
报警总线S1
消防电话线F
消防电源线D
手动控级
引至城市消防远控监控中心
或消防物联网管理中心
图形显示装置
RSE-1(模块箱)
高位水箱
(高低水位)
是-1(模块超
1M-1(模块箱)
B-1(模块箱)
火灾报警控制器
注:消火栓系统是否设置流量开关日由给排水专业确定18-2(模块箱)
B1A-2(模块箱)
消防水泡
(高低水位)
消防联动控制装置
手动直接控制盘
注:1.本图采用总线报警与联动控制方式:报警与联动总线分开,非环式接线,也可采用环式连接方式:2.系统选用FS720系统(以西门子产品为例),现场所有设备均自带短路隔离功能:3.系统中报警阀组的选型由自动喷水天火系统决定,预作用、干式、雨淋阀组接线图见本图集第12页:4.任一台火灾报警控制器所连接的设备总数和地址总数,均不应超过3200点:每一联动总线回路连接设备的总数不宜超过100点,每一总线回路连接设备的总数不宜超过200点,且应留有不少于额定容量10%的余量。5.当选用的火灾报警器自带输出模块时,图中连接火灾报警器的输出模块应取消。消防专用
电话总机
消防应急广播
控制装置
火警电话:119
现注3
集中报警系统图(一)
RS485通讯线
消防电源线D
广播音频线BC
图集号
15ZD10
地下室
报警联动总线S
消防电话线F
消防电源线D
手动控制线
引至城市消防远控监控中心
或消防物联网管理中心
图形显示装置
RB-1(模块箱)
高位水箱
(高低水位
nl-1(模块箱)
空空空
注:消火栓系统是否设置流量开关国由给排水专业确定。日
温务微量C32
最新标准官方首发群:14116046613-1(模块箱)
设备数量(32
最新标准-定期更新1资源共享有求必应中国品国
古西面古卤点
13-1(模块箱)
遵备数量32
星全星
设备数量32
消防联动控制装置
火灾报警控制器
手动直接控制盘
注:1.本图采用总线报警与联动控制方式:报警与联动合用总线,采用环式连接方式:2.系统选用FS18系统(以西门子产品为例),现场所有设备均不带短路隔离功能:3.系统中报整阔组的选型由自动喷水灭火系统决定、预作用、干式、雷淋规组接线困本图集策12页4.任一台火灾报警控制器所连接的设备总数和地址总数,均不应超过3200点。每回不超过200点,其中联动不超过100点,且应留有不少于额定容量10%的余量。消防专用
电话总机
设备数量C32
BIK-2(模块箱)
消防水池
(高低水位)
消防应急广播
控制装置
火警电话:119
见注3
集中报警系统图(二)
RS485通讯线
消防电源线D
广播音频线BC
图集号
地下室
报警联动总线S
消防电话线
消防电源线D
手动控制线C
引至城市消防远控监控中心
或消防物联网管理中心
RVE-1(模块箱)
高位水箱
(高低水位)
M-1(模块箱)
N-1(模块箱)
注:消火栓系统是否设置流量开关图由给排水专业确定。V-2(模快临
国自国
图形显示装置
B1V-1起快购
集中报警系统主机
#1建筑物
(主消防控制室)
BIN-2(模块箱
消防水池
(高低水位)
RS485通讯线
消防电源线D
消防联动控制装置
手动直接控制盘
注:1.本图采用总线报警与联动控制方式,报警与联动合用总线,现场所有设备均自带短路隔离功能:2.主消防控制室内应能集中显示保护对象内所有的火灾报警部位信号和联动控制状态信号,并能显示设置在各分消防控制室内的消防设备的状态信息3.控制中心与集中报警系统可根据实际情况采用对等网或集中区域模式,或两种模式的结合。P
见注3
广播音频线BC
消防专用
电话总机
#1建筑物
消防应急广播
控制装置
火警电话:119
联网通信线
控制中心报警系统图
图形显示装置
集中报警系统主机
联动控制台
备用电源
#6建筑物
分消防控制室
图形显示装置
集中报警系统主机
备用电源
联动控制台
#2建筑物
分消防控制室
图集号
15ZD10
小提示:此图内容仅展示完整标准图集里的部分截取内容,若需要完整标准请到上方自行免费下载完整图集包。
标准图片预览:





图集目录:
15ZD010
目录
编制说明
智能消防系统设计内容
火灾自动报警系统说明
火灾自动报警系统方框图
火灾信息处理框图
火灾报警图例及区域报警系统图
集中报警系统图
控制中心报警系统图
消防设备联动控制系统图
防火门监控系统图
智能消防应急照明和疏散指示系统说明
智能消防应急照明和疏散指示系统图例
集中电源与自带电源集中控制型(CCB与CSB)系统设计说明
集中电源集中控制型(CCB)典型接线系统图
自带电源集中控制型(CSB)典型接线系统图
自带电源应急照明配电箱接线图
消防应急照明灯具专用应急电源及应急照明分配电装置接线图
消防应急照明分配电装置外接线路应用示例
楼梯间消防应急照明布灯示例
公共建筑疏散走道与电梯厅消防应急照明布灯示例
地下车库消防应急照明布灯示例
大面积人员密榘区消防应急照明布灯示例
安全电压消防应急照明灯具布灯方式与压降基本关系图表
电气火灾监控系统说明
电气火灾监控系统相关数据表
一级配电箱(柜)电气火灾监控方案图
二(三)级配电箱(柜)电气火灾监控方案图
蓝牙与光纤测温安装大样图
中低压配电系统蓝牙测温系统图
电气火灾监控系统组网方式
某综合楼电气火灾监控系统图
大型电气火灾监控系统图
低压配电系统电气火灾监控设计示例
中压配电系统电气火灾监控设计示例
消防设备电源监控系统说明
消防设备电源监控布局方案一览表
小型消防设备电源监控系统图
大型消防设备电源监控系统图
双电源三相(或单相)监控接线图
双电源三相监控原理图
双电源单相监控原理图
交直流(或直流)监控接线图
风机、水泵类电源监控原理图
其他相关智能消防系统说明
大空间自动射流灭火装置控制系统图
自动消防炮灭火装置控制系统图
智能电动消防排烟窗系统图
电动消防排烟窗控制箱安装及内部接线图
相关技术资料
火灾自动报警系统产品选型表
智能应急照明集中控制系统设备选型表
电气火灾监控系统设备选型表
消防设备电源监控系统设备选型表
防火门监控系统设备选型表
- 其它标准
- 上一篇: 工业电视系统设计与安装
- 下一篇: 开水器(炉)选用及安装
- 热门标准
- 国家标准
- GB/T2828.1-2012 计数抽样检验程序 第1部分:按接收质量限(AQL)检索的逐批检验抽样计划
- GB/T18204.4-2000 公共场所毛巾、床上卧具微生物检验方法细菌总数测定
- GB/T23892.3-2009 滑动轴承 稳态条件下流体动压可倾瓦块止推轴承 第3部分:可倾瓦块止推轴承计算的许用值
- GB/T11839-1989 二氧化铀芯块中硼的测定 姜黄素萃取光度法
- GB/T6122.1-2002 圆角铣刀 第1部分:型式和尺寸
- GB/T7433-1987 对称电缆载波通信系统抗无线电广播和通信干扰的指标
- GB/T21238-2007 玻璃纤维增强塑料夹砂管
- GB/T28809-2012 轨道交通 通信、信号和处理系统 信号用安全相关电子系统
- GB/T9124.1-2019 钢制管法兰 第1部分:PN 系列
- GB17945-2024 消防应急照明和疏散指示系统
- GB/T24974—2010 收费用手动栏杆
- GB/T9239-1988 刚性转子平衡品质 许用不平衡的确定
- GB/T15917.3-1995 金属镝及氧化镝化学分析方法 对氯苯基荧光酮--溴化十六烷基三甲基胺分光光度法测定钽量
- GB/T13985-1992 照相机操作力和强度
- GB/T6397-1986 金属拉伸试验试样
网站备案号:湘ICP备2025141790号-2