- 您的位置:
- 标准下载网 >>
- 标准分类 >>
- 国家标准(GB) >>
- GB/T 11765-1989 油茶籽油
标准号:
GB/T 11765-1989
标准名称:
油茶籽油
标准类别:
国家标准(GB)
标准状态:
已作废-
发布日期:
1989-11-16 -
实施日期:
1990-07-01 -
作废日期:
2003-10-01 出版语种:
简体中文下载格式:
.rar.pdf下载大小:
84.13 KB
标准ICS号:
食品技术>>食用油和脂肪、含油种子>>67.200.10动物和植物的脂肪和油中标分类号:
食品>>食品加工与制品>>X14油脂加工与制品
替代情况:
被GB 11765-2003代替
起草单位:
湖南粮食局相关标签:
油茶籽

部分标准内容:
主题内容与适用范围
中华人民共和国国家标准
Oil-tea camellia seed oil
GB/T11765—89
本标准规定了油茶籽油的技术要求、质量指标、检验方法以及标志、包装、运输和储存要求。
本标准适用于以油茶籽为原料制成的商品油茶籽油。引用标准
GB2716
GB4788
GB5127
GB5524
GB5525
GB5526
GB5527
GB5528
GB5529
GB5530
GB5531
GB5533
GB5539
食用植物油卫生标准
食品中甲拌磷、杀硫磷、倍硫磷残留量卫生标准食品中敌敌畏、乐果、马拉硫磷、对硫磷允许残留量标准植物油脂检验扦样、分样法
植物油脂检验
植物油脂检验
植物油脂检验
植物油脂检验
植物油脂检验
植物油脂检验
植物油脂检验
植物油脂检验
植物油脂检验bzxZ.net
技术要求
透明度、色泽、气味、滋味鉴定法比重测定法
折光指数测定法
水分及挥发物测定法
杂质测定法
酸价测定法
加热试验
含皂量测定法
油脂定性试验
食品卫生检验方法
理化部分总则
油茶籽油必须具有下列特征:
折光指数(20℃):1.4671~1.4720。3.1
3.2比重(20/4℃):0.9104~0.9205。4质量指标
4.1分级指标见下表:
色泽(罗维朋比色计25.4mm槽)l1黄35
气味、滋味
酸价,mgKoH/g
红≤2.0
红≤5.0
具有油茶籽油固有的气味,无异味5.0
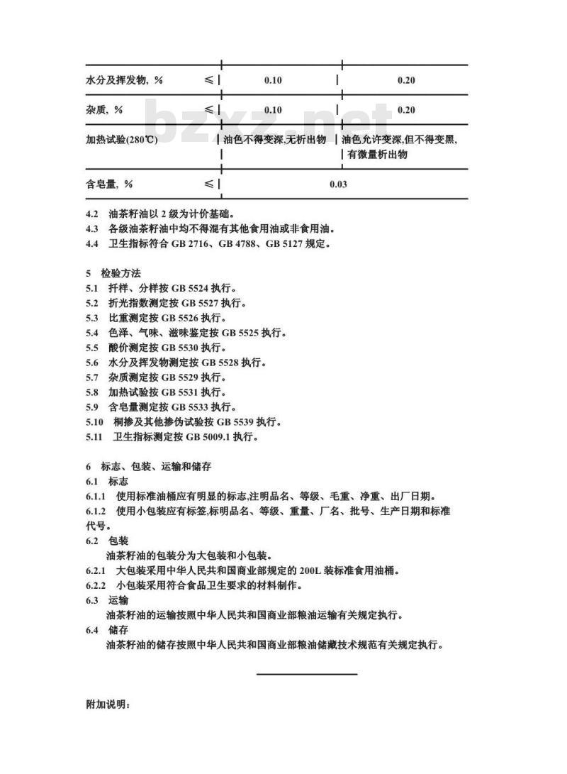
水分及挥发物,%
杂质,%
加热试验(280℃)
含皂量,%
「油色不得变深,无析出物「油色允许变深,但不得变黑,-
4.2油茶籽油以2级为计价基础。有微量析出物
4.3各级油茶籽油中均不得混有其他食用油或非食用油。4.4卫生指标符合GB2716、GB4788、GB5127规定。5检验方法
5.1扦样、分样按GB5524执行。
5.2折光指数测定按GB5527执行。5.3比重测定按GB5526执行。
5.4色泽、气味、滋味鉴定按GB5525执行。5.5酸价测定按GB5530执行。
5.6水分及挥发物测定按GB5528执行。5.7杂质测定按GB5529执行。
5.8加热试验按GB5531执行。
5.9含皂量测定按GB5533执行。
5.10桐掺及其他掺伪试验按GB5539执行。卫生指标测定按GB5009.1执行。5.11
标志、包装、运输和储存
6.1标志
6.1.1使用标准油桶应有明显的标志,注明品名、等级、毛重、净重、出厂日期。6.1.2使用小包装应有标签,标明品名、等级、重量、厂名、批号、生产日期和标准代号。
6.2包装
油茶籽油的包装分为大包装和小包装。6.2.1大包装采用中华人民共和国商业部规定的200L装标准食用油桶。6.2.2小包装采用符合食品卫生要求的材料制作。6.3运输
油茶籽油的运输按照中华人民共和国商业部粮油运输有关规定执行。6.4储存
油茶籽油的储存按照中华人民共和国商业部粮油储藏技术规范有关规定执行。附加说明:
本标准由中华人民共和国商业部粮食储运局提出并归口。本标准由湖南、广西、浙江、江苏、贵州省(自治区)粮食局负责起草。本标准主要起草人张令夫、黄建、赵芳兰、王立旗、李中权。国家技术监督局1989-11-16批准1990-07-01实施
小提示:此标准内容仅展示完整标准里的部分截取内容,若需要完整标准请到上方自行免费下载完整标准文档。
中华人民共和国国家标准
Oil-tea camellia seed oil
GB/T11765—89
本标准规定了油茶籽油的技术要求、质量指标、检验方法以及标志、包装、运输和储存要求。
本标准适用于以油茶籽为原料制成的商品油茶籽油。引用标准
GB2716
GB4788
GB5127
GB5524
GB5525
GB5526
GB5527
GB5528
GB5529
GB5530
GB5531
GB5533
GB5539
食用植物油卫生标准
食品中甲拌磷、杀硫磷、倍硫磷残留量卫生标准食品中敌敌畏、乐果、马拉硫磷、对硫磷允许残留量标准植物油脂检验扦样、分样法
植物油脂检验
植物油脂检验
植物油脂检验
植物油脂检验
植物油脂检验
植物油脂检验
植物油脂检验
植物油脂检验
植物油脂检验bzxZ.net
技术要求
透明度、色泽、气味、滋味鉴定法比重测定法
折光指数测定法
水分及挥发物测定法
杂质测定法
酸价测定法
加热试验
含皂量测定法
油脂定性试验
食品卫生检验方法
理化部分总则
油茶籽油必须具有下列特征:
折光指数(20℃):1.4671~1.4720。3.1
3.2比重(20/4℃):0.9104~0.9205。4质量指标
4.1分级指标见下表:
色泽(罗维朋比色计25.4mm槽)l1黄35
气味、滋味
酸价,mgKoH/g
红≤2.0
红≤5.0
具有油茶籽油固有的气味,无异味5.0
水分及挥发物,%
杂质,%
加热试验(280℃)
含皂量,%
「油色不得变深,无析出物「油色允许变深,但不得变黑,-
4.2油茶籽油以2级为计价基础。有微量析出物
4.3各级油茶籽油中均不得混有其他食用油或非食用油。4.4卫生指标符合GB2716、GB4788、GB5127规定。5检验方法
5.1扦样、分样按GB5524执行。
5.2折光指数测定按GB5527执行。5.3比重测定按GB5526执行。
5.4色泽、气味、滋味鉴定按GB5525执行。5.5酸价测定按GB5530执行。
5.6水分及挥发物测定按GB5528执行。5.7杂质测定按GB5529执行。
5.8加热试验按GB5531执行。
5.9含皂量测定按GB5533执行。
5.10桐掺及其他掺伪试验按GB5539执行。卫生指标测定按GB5009.1执行。5.11
标志、包装、运输和储存
6.1标志
6.1.1使用标准油桶应有明显的标志,注明品名、等级、毛重、净重、出厂日期。6.1.2使用小包装应有标签,标明品名、等级、重量、厂名、批号、生产日期和标准代号。
6.2包装
油茶籽油的包装分为大包装和小包装。6.2.1大包装采用中华人民共和国商业部规定的200L装标准食用油桶。6.2.2小包装采用符合食品卫生要求的材料制作。6.3运输
油茶籽油的运输按照中华人民共和国商业部粮油运输有关规定执行。6.4储存
油茶籽油的储存按照中华人民共和国商业部粮油储藏技术规范有关规定执行。附加说明:
本标准由中华人民共和国商业部粮食储运局提出并归口。本标准由湖南、广西、浙江、江苏、贵州省(自治区)粮食局负责起草。本标准主要起草人张令夫、黄建、赵芳兰、王立旗、李中权。国家技术监督局1989-11-16批准1990-07-01实施
小提示:此标准内容仅展示完整标准里的部分截取内容,若需要完整标准请到上方自行免费下载完整标准文档。

标准图片预览:



- 其它标准
- 热门标准
- 国家标准(GB)
- GB/T43771-2024 电子气体 一氧化碳
- GB/T33814-2017 焊接H型钢
- GB/T17972-2000 信息处理系统 数据通信 局域网中使用X.25包级协议
- GB/T19250-2013 聚氨酯防水涂料
- GB/T12113-2023 接触电流和保护导体电流的测量方法
- GB/T23344-2009 纺织品 4-氨基偶氮苯的测定
- GB/T37319-2019 电梯节能逆变电源装置
- GB51131-2016 燃气冷热电联供工程技术规范
- GB/T22089-2008 电水壶性能要求及试验方法
- GB/T27888.3-2011 船舶与海上技术 船舶与海上结构物的排水系统 第3部分:真空系统的卫生水排放及排放管道
- GB/T40442-2021 纸、纸板和纸浆纤维组成分析中质量因子的测定
- GB/T3765-2008 卡套式管接头技术条件
- GB/T44103-2024 轮滑课程学生运动能力测评规范
- GB/T18878-2008 滑道设计规范
- GB/T23349-2009 肥料中砷、镉、铅、铬、汞生态指标
- 行业新闻
请牢记:“bzxz.net”即是“标准下载”四个汉字汉语拼音首字母与国际顶级域名“.net”的组合。 ©2009 标准下载网 www.bzxz.net 本站邮件:bzxznet@163.com
网站备案号:湘ICP备2023016450号-1
网站备案号:湘ICP备2023016450号-1