加法结合律:(a+b)+c=a+(b+c)
乘法交换律:a×b=b×a
乘法结合律:(a×b)×c=a×(b×c)
乘法分配律:(a+b)×c=a×c+b×c 或 a×(b+c)=a×b+a×c
连减:a-b-c=a-(b+c)=a-c-b
连除:a÷b÷c=a÷(b×c)
简便运算的关键是凑整:在加法中,可把接近整百或整十的加数看作整百或整十的数,多加几再减几,少加几再加几;在减法中,可把接近整百或整十的减数看作整百或整十的数,多减几再加几,少减几再减几。
三角形知识:由三条线段围成的图形叫三角形;从顶点到对边作垂线,线段叫高,对边叫底。三角形具有稳定性;任意两边之和大于第三边。三个角都是锐角的三角形叫锐角三角形;有一个角是直角的叫直角三角形;有一个角是钝角的叫钝角三角形。每个三角形至少有两个锐角;每个三角形至多有一个直角或钝角。两条边相等的三角形叫等腰三角形;三条边相等的叫等边三角形,也叫正三角形,等边三角形是特殊的等腰三角形。三角形内角和是180°,四边形内角和是360°。两个相同的三角形可以拼成平行四边形,两个相同的直角三角形可以拼成平行四边形、长方形或大三角形。在等腰三角形里,相等的两边叫腰,另一条边叫底;两腰的夹角叫顶角,底边上的两个角叫底角。
小数的意义和性质:小数的计数单位是十分之一、百分之一、千分之一,分别写作0.1、0.01、0.001。每相邻两个记数单位间的进率是10。小数的数位有十分位、百分位、千分位,整数部分最低位是个位,个位和十分位进率是10。读小数时先读整数部分,再读小数点,然后依次读小数部分的每个数字,包括0。写小数时同样依次写出整数部分、小数点和小数部分的每个数字。小数末尾添上或去掉“0”,大小不变。比较小数大小时,先比较整数部分,再依次比较十分位、百分位等。小数点向右移一位,小数扩大10倍,向左移一位,小数缩小10倍,依次类推。
生活中常用单位:质量:1吨=1000千克,1千克=1000克;长度:1千米=1000米,1分米=10厘米,1厘米=10毫米;面积:1平方米=100平方分米,1平方分米=100平方厘米;人民币:1元=10角,1角=10分,1元=100分。
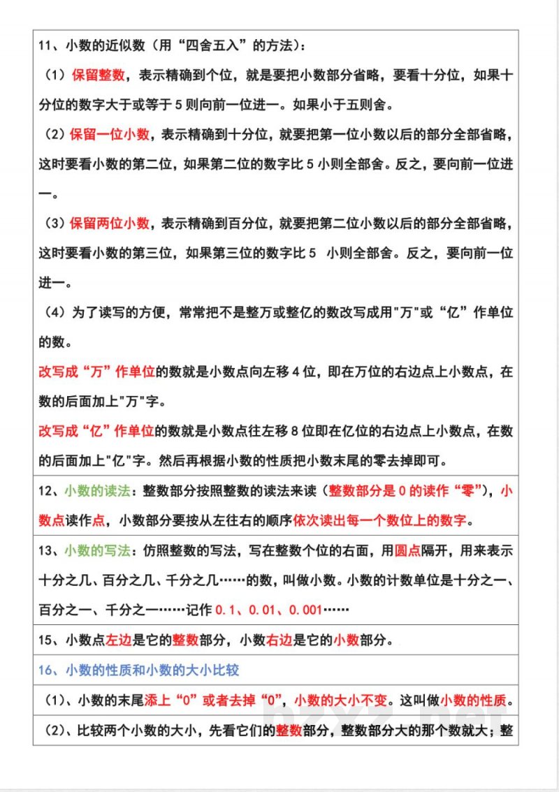
小数的近似数:保留整数表示精确到个位,保留一位小数表示精确到十分位,保留两位小数表示精确到百分位,按“四舍五入”法处理。为了方便读写,非整万或整亿的数可改写成“万”或“亿”为单位的形式。
小提示:上面此文档内容仅展示完整文档里的部分内容, 若需要下载完整文档请 点击免费下载完整文档 。




