分析学情分析教学策略教学内容教学目标
教学重点教学难点教学准备课时安排教学
环节创设情境复习导入练习一练习一课型
新授课《练习一》是位于北师版教材五年级上册第一单元的第6课时,本节内容是学生学习了除数是整数的小数除法和一个数除以小数后进行的一个复习课,这节课主要对学生进行小数除法的计算方法的巩固和练习,使学生进一步掌握小数除法的算理,在理解算理的基础上让学生正确的进行竖式计算。
学生学习了除数是整数和除数是小数的小数除法,并且会基本的计算,这节课利用学生对这些知识理解和应用做一个练习,检测和巩固学生对小数的除法竖式计算的掌握和理解1.通过例题和学生独立计算,体会到用小数除法去解决的问题,进一步体会数学与生活的密切联系。
2.利用已有的知识和生活经验,熟练掌握小数除法算法的过程。3.体验所学知识与现实生活的联系。北师大版五年级上册教科书第10-11页1、回顾探索小数除法计算方法的过程,复习计算方法的道理,沟通知识间的联系,拓展对除法的认识和理解。
2、利用小数除法解决一些实际问题,进一步感受小数除法的应用价值。3、培养学生自我总结、反思和自主学习的习惯。巩固小数的除法的计算法则和算理。培养学生归纳总结,主动构建知识的能力。多媒体课件
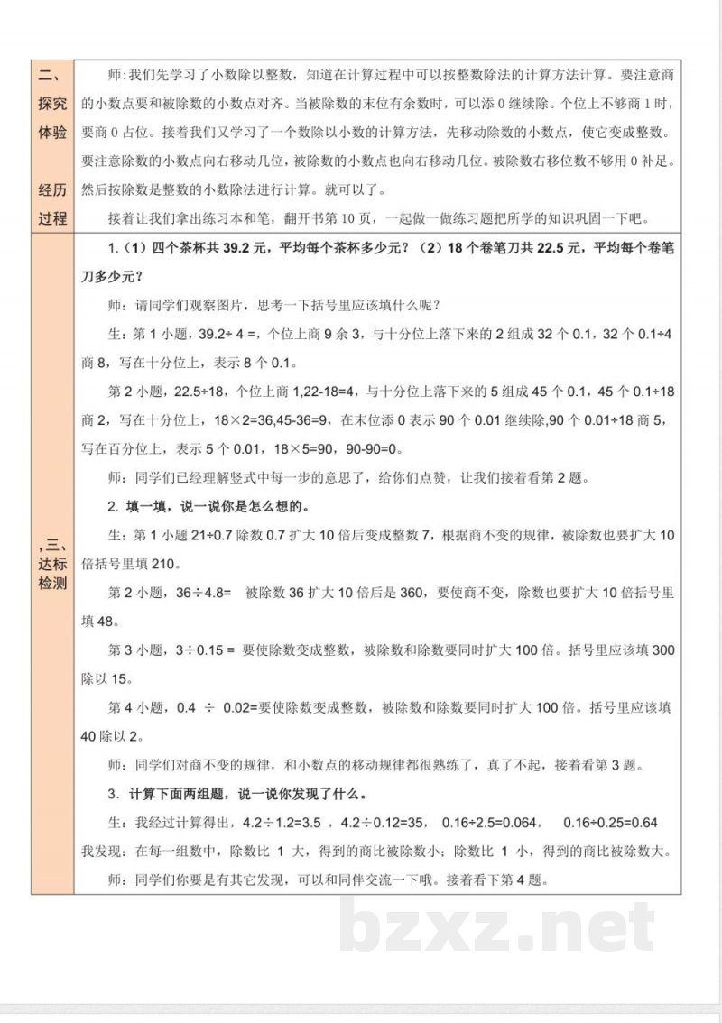
1课时导学案同学们好!欢迎来到慕课堂今天我们继续来学习第一单元小数除法中的第6课时:练习一。同学们我们已经学习了有关小数除法的知识,今天这节课我们通过具体的练习,一起来整理和复习有关小数除法的知识吧,先让我来回顾一下小数除法的计算方法。二、
探究体验师:我们先学习了小数除以整数,知道在计算过程中可以按整数除法的计算方法计算。要注意商的小数点要和被除数的小数点对齐。当被除数的末位有余数时,可以添0继续除。个位上不够商1时,要商0占位。接着我们又学习了一个数除以小数的计算方法,先移动除数的小数点,使它变成整数。要注意除数的小数点向右移动几位,被除数的小数点也向右移动几位。被除数右移位数不够用0补足。经历
然后按除数是整数的小数除法进行计算。就可以了。过程
,三、达标检测接着让我们拿出练习本和笔,翻开书第10页,一起做一做练习题把所学的知识巩固一下吧,1.(1)四个茶杯共39.2元,平均每个茶杯多少元?(2)18个卷笔刀共22.5元,平均每个卷笔刀多少元?
师:请同学们观察图片,思考一下括号里应该填什么呢?生:第1小题,39.2-4=,个位上商9余3,与十分位上落下来的2组成32个0.1,32个0.1-4商8,写在十分位上,表示8个0.1。第2小题,22.5-18,个位上商1,22-18=4,与十分位上落下来的5组成45个0.1,45个0.1-18商2,写在十分位上,18×2=36,45-36=9,在末位添0表示90个0.01继续除,90个0.01-18商5,写在百分位上,表示5个0.01,18×5=90,90-90=0。师:同学们已经理解竖式中每一步的意思了,给你们点赞,让我们接着看第2题。2.填一填,说一说你是怎么想的。生:第1小题21-0.7除数0.7扩大10倍后变成整数7,根据商不变的规律,被除数也要扩大10倍括号里填210。
第2小题,36一4.8=被除数36扩大10倍后是360,要使商不变,除数也要扩大10倍括号里填48。
第3小题,3一0.15=要使除数变成整数,被除数和除数要同时扩大100倍。括号里应该填300除以15。
第4小题,0.4一0.02=要使除数变成整数,被除数和除数要同时扩大100倍。括号里应该填40除以2。
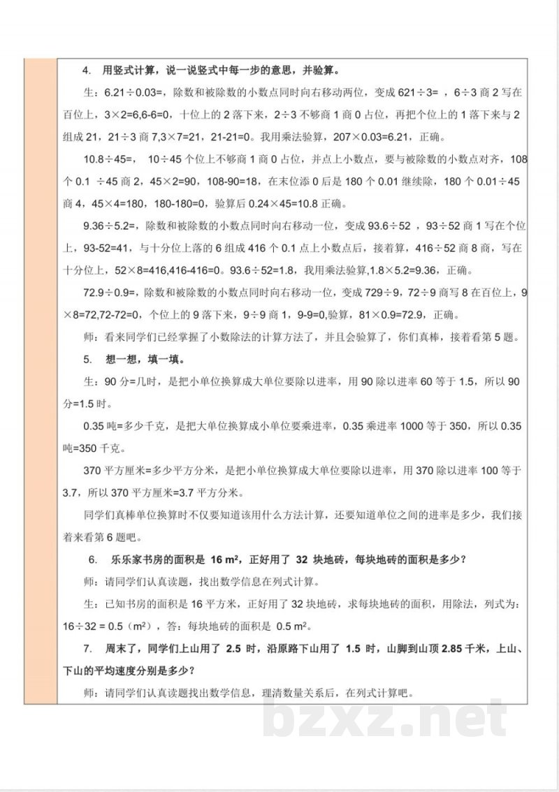
师:同学们对商不变的规律,和小数点的移动规律都很熟练了,真了不起,接着看第3题3.计算下面两组题,说一说你发现了什么。生:我经过计算得出,4.2÷1.2=3.5,4.2÷0.12=35,0.16-2.5=0.064,0.16-0.25=0.64我发现:在每一组数中,除数比1大,得到的商比被除数小;除数比1小,得到的商比被除数大。师:同学们你要是有其它发现,可以和同伴交流一下哦。接着看下第4题,4.用竖式计算,说一说竖式中每一步的意思,并验算。生:6.21一0.03=,除数和被除数的小数点同时向右移动两位,变成621一3=,6÷3商2写在百位上,3×2=6,6-6=0,十位上的2落下来,2一3不够商1商0占位,再把个位上的1落下来与2组成21,21÷3商7,3×7=21,21-21=0。我用乘法验算,207×0.03=6.21,正确。10.8一45=,10一45个位上不够商1商0占位,并点上小数点,要与被除数的小数点对齐,108个0.1÷45商2,45×2=90,108-90=18,在末位添0后是180个0.01继续除,180个0.01÷45商4,45×4=180,180-180=0,验算后0.24×45=10.8正确。9.36一5.2=,除数和被除数的小数点同时向右移动一位,变成93.6一52,93一52商1写在个位上,93-52=41,与十分位上落的6组成416个0.1点上小数点后,接着算,416一52商8商,写在十分位上,52×8=416,416-416=0。93.6÷52=1.8,我用乘法验算,1.8×5.2=9.36,正确。72.9÷0.9=,除数和被除数的小数点同时向右移动一位,变成729÷9,729商写8在百位上,9×8=72,72-72=0,个位上的9落下来,99商1,9-9=0,验算,81×0.9=72.9,正确。师:看来同学们已经掌握了小数除法的计算方法了,并且会验算了,你们真棒,接着看第5题。5.想一想,填一填。
生:90分=几时,是把小单位换算成大单位要除以进率,用90除以进率60等于1.5,所以90分=1.5时。
0.35吨=多少千克,是把大单位换算成小单位要乘进率,0.35乘进率1000等于350,所以0.35=350千克。
370平方厘米=多少平方分米,是把小单位换算成大单位要除以进率,用370除以进率100等于3.7,所以370平方厘米=3.7平方分米。同学们真棒单位换算时不仅要知道该用什么方法计算,还要知道单位之间的进率是多少,我们接着来看第6题吧。
小提示:上面此文档内容仅展示完整文档里的部分内容, 若需要下载完整文档请 点击免费下载完整文档 。




