教学目标:学习并能听懂、会读描述性形容词,如big、small、funny、strong等;掌握句型“Look at…”以及“It’s/They’re”,能口头描述动物的特征;引导学生关注生活中的动物,增加对动物的了解。
教学重点:理解并运用描述性形容词和“It’s/They’re”句型描述动物特征。
教学难点:区分it’s和its的用法,正确运用句型进行表达。
教学准备:动物头饰、动物卡片、课文挂图、音频等。
教学过程:Step 1 Warm-up & Revision,通过动物园情境导入话题,学生分享动物相关内容。
Step 2 Presentation & Practice,教师播放音频,示范朗读并讲解it’s与its的区别,引导学生理解课文对话和描述性形容词,小组合作练习并展示。
Listen and Learn部分,学习a big lion、a strong tiger、a beautiful bird、a small elephant、a funny monkey、a cute panda等词组,并进行猜图游戏巩固句型。
Let’s Act部分,学生跟读对话,学习a与an的用法,通过制作动物头饰进行角色扮演展示。
Step 3 Consolidation & Extension,小组完成对话练习并展示,教师评价并总结。
Step 4 Summary & Homework,复习重点句型和词汇,作业为熟读课文并向他人介绍动物特征。
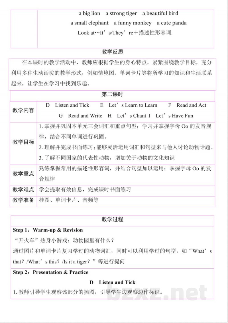
板书设计:a big lion,a strong tiger,a beautiful bird,a small elephant,a funny monkey,a cute panda;Look at… It’s/They’re + 描述性形容词。
教学反思:教学中结合学生特点,利用情境图和卡片等形式,将英语学习与生活实际相联系,激发学生学习兴趣。
说明:本文档为学习资料,仅供教学与自学使用,资源免费下载,不含任何诱导下载或捆绑程序。
小提示:上面此文档内容仅展示完整文档里的部分内容, 若需要下载完整文档请 点击免费下载完整文档 。




