- 您的位置:
- 标准下载网 >>
- 标准分类 >>
- 水利行业标准(SL) >>
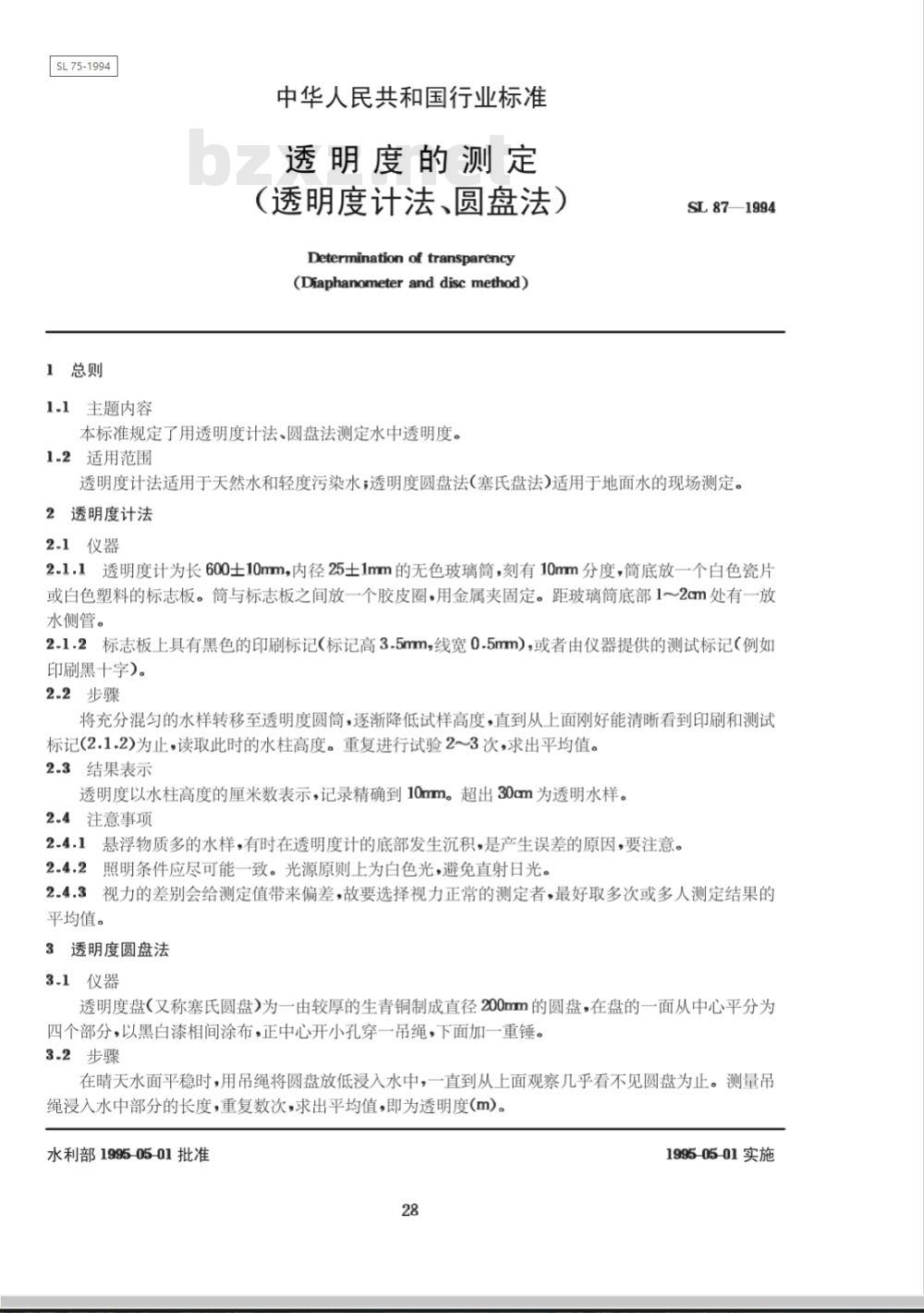
- SL 87-1994 透明度的测定(透明度计法、圆盘法)
标准号:
SL 87-1994
标准名称:
透明度的测定(透明度计法、圆盘法)
标准类别:
水利行业标准(SL)
标准状态:
现行-
发布日期:
1995-05-01 -
实施日期:
1994-05-01 出版语种:
简体中文下载格式:
.rar.pdf下载大小:
389.83 KB
标准图片预览:


- 其它标准
- 热门标准
- 水利行业标准(SL)
- SL/T163-2019 水利水电工程施工导流和截流模型试验规程
- SL/T782-2019 水利水电工程安全监测系统运行管理规范
- SL773-2018 生产建设项目土壤流失量测算导则
- SL/T796-2020 小型水电站下游河道减脱水防治技术导则
- SL/T533—2021 灌溉排水工程项目初步设计报告编制规程
- SL61-2003 水文自动测报系统技术规范(附条文说明)
- SL/T807—2021 水工建筑物环氧树脂灌浆材料技术规范
- SL/T179-2019 小型水电站初步设计报告编制规程
- SL/T617—2021 水利水电工程项目建议书编制规程
- SL77-1994 小型水力发电站水文计算规范 SL 77-94
- SL336-2006 水土保持工程质量评定规程(附条文说明)
- SL445-2009 漏电保护器农村安装运行规程
- SL/T220-1998 水中痕量铜、锌、镉、铅的测定——流动注射原子吸收分光光度法 SL/T 220-98
- SL408-2007 土工膜渗透仪校验规程
- SL204-1998 开发建设项目水土保持方案技术规范 SL 204-98
- 行业新闻
请牢记:“bzxz.net”即是“标准下载”四个汉字汉语拼音首字母与国际顶级域名“.net”的组合。 ©2025 标准下载网 www.bzxz.net 本站邮件:bzxznet@163.com
网站备案号:湘ICP备2025141790号-2
网站备案号:湘ICP备2025141790号-2