- 您的位置:
 - 标准下载网 >>
 - 标准分类 >>
 - 水利行业标准(SL) >>
 - SL 89-1994 硫化物的测定(亚甲蓝分光光度法)
 
标准号:
SL 89-1994
标准名称:
硫化物的测定(亚甲蓝分光光度法)
标准类别:
水利行业标准(SL)
标准状态:
现行- 
          	
发布日期:
1995-05-01 - 
		 
实施日期:
1994-05-01 出版语种:
简体中文下载格式:
.rar.pdf下载大小:
2.10 MB
部分标准内容:
					
					中华人民共和国行业标准
SL 78~94 1994
水质分析方法
Water quality analytical methods1995-05-01发布
中华人民共和国水利部
1995-05-01实施
在水利系统地表水水质监测计量认证工作中出现了一些水质参数虽有分析方法,但却不是标准分析方法,而这些分析方法在水利系统已被广泛使用,且经历了数年的实践检验。根据JJG1021一90《产品质量检验机构计量认证技术考核规范》的要求,水利系统水环境监测所使用的分析方法应为行业标准以上的标准分析方法。为此,水利部水文司和技术监督委员会办公室于1994年3月24日在北京主持召开了《水质分析方法》编制工作会议,会议决定由水利部水质试验研究中心和松辽委水环境监测中心主持编写,共17个水质参数,20个分析方法。标准起草人为周怀东负责氧化还原电位、电导率、游离二氧化碳、侵蚀性二氧化碳、酸度、总碱度、碳酸盐、重碳酸盐、硝酸盐和硫酸盐测定方法的编写;李青山等负责无机阴离子、透明度和叶绿素测定方法的编写,冯惠华负责矿化度、硫化物、硼、可溶性二氧化硅测定方法的编写;郝红负责锑和油测定方法的编写。参加编写工作的还有李善日、白焱。
《水质分析方法》依据标准化工作导则GB1.4一88《化学分析方法标准编写规定》及SL01一92《水利水电技术标准编写规定》的要求编写,主要参考了鲁光四、周怀东、李怡庭主编的《水质分析方法》和国家环保局主编的《水和废水监测分析方法》,并结合水利系统水质监测数年的实践经验编写而成。
电导率的测定(电导仪法)
SL78—1994
矿化度的测定(重量法)SL79—1994目
游离二氧化碳的测定(碱滴定法)SL80--1994侵蚀性二氧化碳的测定(酸滴定法)SL81-1994酸度的测定(碱滴定法)SL82—1994次
碱度(总碱度、重碳酸盐和碳酸盐)的测定(酸滴定法)SL83--1994硝酸盐氮的测定(紫外分光光度法)SL84-1994硫酸盐的测定(EDTA滴定法)SL85-1994水中无机阴离子的测定(离子色谱法)SL86一1994透明度的测定(透明度计法、圆盘法)SL871994·叶绿素的测定(分光光度法)SL88—1994硫化物的测定(亚甲蓝分光光度法)SL89-1994硼的测定(姜黄素法)SL90—1994·二氧化硅(可溶性)的测定(硅铝黄分光光度法)SL91.1一1994二氧化硅(可溶性)的测定(硅钼蓝分光光度法)SL91.2一1994.…·锑的测定(5-Br-PADAP分光光度法)SL92—1994·油的测定(重量法)SL93.1—1994油的测定(紫外分光光度法)SL93.21994氧化还原电位的测定(电位测定法)SL94—1994(1))
(8)
(13)
(19)
(25)
(30)
(34)
(36)
(38)
(43)
1总则
1.1主题内容
中华人民共和国行业标准
硫化物的测定
(亚甲蓝分光光度法)
Determination of sulfide
(Methylene blue spectrophotometric method)本标准规定了用对氨基二甲基苯胺分光光度法测定水中的硫化物。1.2适用范围
SL89—1994
本方法适用于硫化物含量小于1mg/L的水和废水的测定。本法最低检出浓度为0.02mg/L(S2-),测定上限为0.8mg/L。当采用酸化-—吹气预处理法时,可进一步降低检出浓度。酌情减少取样量,测定浓度可达4mg/L。1.3干扰及消除
亚硫酸盐、硫代硫酸盐超过10mg/L,将影响测定。必要时,增加硫酸铁铵用量,则其允许量可达40mg/L。亚硝酸盐达0.5mg/L时,产生干扰。其他氧化剂或还原剂亦可影响显色反应。亚铁氰化物可生成蓝色,产生正干扰。当水样有色、浑浊、含有干扰物质时,将水样进行预处理,使硫化物分离,从而消除干扰。2方法原理
硫离子与对氨基二甲基苯胺(N,N-二甲基-对苯二胺)在含高铁离子的酸性溶液中生成亚甲蓝染料,在波长665nm处进行吸光度测定,其蓝色与水样中硫离子含量成正比。3样品的保存
由于硫离子很容易氧化,硫化氢易从水样中逸出,因此在采样时应防止曝气,并加入一定量的乙酸锌溶液和适量氢氧化钠溶液,使呈碱性并生成硫化锌沉淀。通常1L水样中加入2mL的乙酸锌溶液(C[1/2Zn(Ac)2]=2mol/L),硫化物含量高时,可酌情多加至沉淀完全为止。水样盛满瓶后立即密封保存。
4仪器
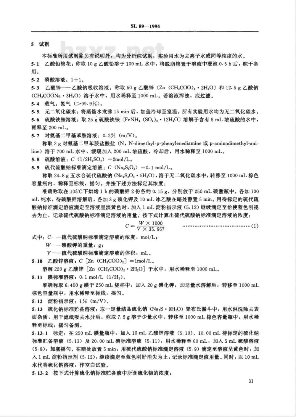
中速定量滤纸或玻璃纤维滤膜。4.2吹气装置见图1。
4.3分光光度计,10mm比色皿。
4.4比色管:50mL。
4.5常用实验设备。
水利部1995-05-01批准
图1光度法测定硫化物的吹气装置1一500mL平底烧瓶,装废水样用;2一流量计;3一包式吸收管;4—50~60℃恒温水浴;5—分液漏斗1995-05-01实施
5试剂
SL89—1994
本标准所用试剂除另有说明外,均为分析纯试剂,实验用水为去离子水或同等纯度的水。5.1乙酸铅棉花:称取10g乙酸铅溶于100mL水中,将脱脂棉置于溶液中浸泡0.5h后,晾干备用。
5.2磷酸溶液:1+1。
5.3乙酸锌—乙酸钠吸收溶液:称取50g乙酸锌[Zn(CH.COO)2·2H2O]和12.5g乙酸钠(CH.COONa·3H.O)溶于水中,用水稀释至1000mL。若溶液浑浊,应过滤。5.4载气:氮气(>99.9%)。
5.5无二氧化碳水:将蒸馏水煮沸15min后,加盖冷却至室温。所有实验用水均为无二氧化碳水。5.6硫酸铁铵溶液:取25g硫酸铁铵【FeNH(SO,)2·12H.O)溶解于含有5mL浓硫酸的水中,稀释至200mL。
5.7对氮基二甲基苯胺溶液:0.2%(m/V)。称取2g对氨基二甲苯胺盐酸盐(N,N-dimethyl-p-phenylenediamine或p-aminodimethyl-ani-line)溶于700mL水中,缓缓加入200mL浓硫酸,冷却后,用水稀释至1000mL。5.8硫酸溶液:C(1/2H,SO4)=2mol/L。5.9硫代硫酸钠标准滴定溶液:C(Na2S2O3)=0.1mol/L。称取24.8g五水合硫代硫酸钠(Na2S203·5Hz0),溶于无二氧化碳水中,转移至1000mL棕色容量瓶内,稀释至标线,摇匀。并按下述方法标定其浓度:准确称取在105℃下烘烤1h的碘酸钾2份各约0.15g,分别放于250mL碘量瓶中。各加100mL纯水,待碘酸钾溶解后,各加3g碘化钾及10mL冰乙酸在暗处静置5min。用待标定的硫代硫酸钠标准滴定溶液滴定奎溶液呈淡黄色时,加入1mL淀粉指示液(5.12)继续滴定至恰使蓝色刚褪去为止,记录硫代硫酸钠标准滴定溶液的用量。按下式计算出硫代硫酸钠标准滴定溶液的浓度:Wx1000
V×35.667
式中:C--硫代硫酸钠标准滴定溶液的浓度,mol/L;W-—碘酸钾的重量,g;
V一硫代硫酸钠标准滴定溶液的体积,mL。5.10乙酸锌溶液:C[Zn(CH.COO)2]=1mol/L。..
溶解220g乙酸锌[Zn(CH.COO)2·2H2O]于水中,用水稀释至1000mL。5.11碘标准溶液:0.1mol/L(1/2Iz)。*·.(1)bzxz.net
准确称取6.400g碘于250mL烧杯中,加入20g碘化钾,加适量水溶解后,转移至1000mL棕色容量瓶中,用水稀释至标线,摇匀。5.12淀粉指示液:1%(m/V)。
5.13硫化钠标准贮备溶液:取一定量结晶硫化钠(Na2S·9H.O)置布氏漏斗中,用水淋洗除去表面杂质,用干滤纸吸去水分后,称取7.5g溶于少量水中,转移至1000mL棕色容量瓶中,用水稀释至标线,摇匀备测。
5.13.1标定:在250mL碘量瓶中,加入10mL乙酸锌溶液(5.10)、10.00mL待标定的硫化钠标准贮备溶液(5.13)及20.00mL碘标准溶液(5.11),用水稀释至60mL,加入5mL硫酸溶液(5.8),加塞摇匀。在暗处放置5min,用硫代硫酸钠标准滴定溶液(5.9)滴定至溶液呈黄色时,加入1mL淀粉指示剂(5.12),继续滴定至蓝色刚好消失为止,记录标准滴定液用量。同时,以10mL水代替硫化钠溶液,作空白试验5.13.2按下式计算硫化钠标准贮备液中所含硫化物的浓度:31
SL89—1994
c(s2-) = (V。- Vi): Ci × 16. 0310.00
式中;C--硫化物的浓度,mg/mL;V,滴定硫化钠溶液时,硫代硫酸钠标准滴定溶液用量,mL,V2一空白滴定时,硫代硫酸钠标准滴定溶液用量,mL;Ci-硫代硫酸钠标准滴定溶液的浓度,mol/L16.03一一1/2S2-的摩尔质量,g/mol。(2)
5.14硫化钠标准使用液的配制:吸取一定量标定过的硫化钠溶液(5.13),用水稀释成1.00mL含5.0μg硫化物(S2-)的标准使用液,临用时现配。6步骤
6.1水样预处理
当水样成份复杂,干扰物较多时应进行预处理。预处理操作是测定硫化物的一个关键性步骤,必须根据不同干扰物所产生的影响,按下述方法进行水样的预处理。6.1.1乙酸锌沉淀一过滤法
当水样中只含有少量硫代硫酸盐、亚硫酸盐等干扰物质时,应将现场采集并已固定的水样,用中速定量滤纸或玻璃纤维滤膜进行过滤,然后按含量高低选择适当方法,直接测定沉淀中的硫化物。6.1.2酸化一吹气法
若水样中存在悬浮物或浑浊度高、色度深时,应将现场采集固定后的水样加入一定量的磷酸,使水样中的硫化锌转变为硫化氢气体,利用载气将硫化氢吹出,用乙酸锌一乙酸钠溶液或2%氢氧化钠溶液吸收,再行测定。
6.1.3过滤酸化—吹气分离法
若水样污染严重,不仅含有不溶性物质及影响测定的还原性物质,并且浊度和色度均高时,宜用此法。即将现场采集且固定的水样,按(6.1.1)方法过滤后,再按6.1.2吹气法进行预处理。6.1.4吹气步骤
6.1.4.1按图1连接好吹气装置,通载气(5.4)检查各部位是否漏气,完毕后关闭气源。6.1.4.2向吸收管(包式吸收管或50mL比色管)中,加入10mL吸收液(5.3)。6.1.4.3向500mL平底烧杯中放入采样现场已固定并混匀的水样适量(硫化物含量0.5~20mg),加水至200mL,放入水浴锅内,装好导气管和分液漏斗。开启气源,以连续冒泡流速(由转子流量计控制流速)吹气5~10min,并再次检查装置的各部位是否漏气,关闭气源。6.1.4.4向分液漏斗5中加入磷酸溶液(5.2),开启分液漏斗活塞,待磷酸溶液全部流入烧瓶后,迅速关闭活塞。开启气源,水浴温度控制在60~80℃,以控制好载气流速,吹气45min,将导气管及吸收管取下,关闭气源。吸收管中硫化物待测定。6.2绘制校准曲线
分别取0、0.50、1.00、2.00、3.00、4.00、5.00mL的硫化钠标准使用液(5.14)置于50mL比色管中,加水至40mL,加5mL对氨基二甲基苯胺溶液,加塞。颠倒一次,加1mL硫酸铁铵溶液(5.6),立即加塞,充分摇匀,10min后用水稀释至标线,混匀。用10mm比色血以水为参比,在665nm处测量吸光度,并作空白校正。用吸光度校正值对浓度绘制校准曲线。6.3水样测定
将预处理后的吸收液转移至50mL比色管或在原吸收管中,加水至40mL,以下操作同校准曲线绘制(6.2)。
6.4空白试验
以水代替试样,按水样测定相同步骤进行空白试验,以此对试样作空白校正。32
结果表示
水样中硫化物浓度按下式进行计算:式中:C—-硫化物的浓度,mg/L;SL89—1994
C(S2-) =
m—从校准曲线查出的硫化物(S2-)的量,ug;V-水样体积,mL。
精密度和准确度
(3)
六个实验室分析含0.029~0.043mg/L的硫化物加标水样,回收率为65%~108%;单个实验室的相对标准偏差不超过12%。单个实验室分析含0.280~0.350mg/L的硫化物加标水样,回收率为80%~97%,相对标准偏差不超过16%。33
中华人民共
行业标准
水质分析方法
SL 78~94-1994
中国水利水电出版社出版、发行(北京市三里河路6号
100044)
北京市朝阳区小红门印刷厂印刷*
长16开本3.5印张
880×1230毫米
97千字
1995年11月第一版
反1995年11月北京第一次印刷
印数0001-1120册
书号1580124·21
定价13.00元
小提示:此标准内容仅展示完整标准里的部分截取内容,若需要完整标准请到上方自行免费下载完整标准文档。
	 
	        
	      SL 78~94 1994
水质分析方法
Water quality analytical methods1995-05-01发布
中华人民共和国水利部
1995-05-01实施
在水利系统地表水水质监测计量认证工作中出现了一些水质参数虽有分析方法,但却不是标准分析方法,而这些分析方法在水利系统已被广泛使用,且经历了数年的实践检验。根据JJG1021一90《产品质量检验机构计量认证技术考核规范》的要求,水利系统水环境监测所使用的分析方法应为行业标准以上的标准分析方法。为此,水利部水文司和技术监督委员会办公室于1994年3月24日在北京主持召开了《水质分析方法》编制工作会议,会议决定由水利部水质试验研究中心和松辽委水环境监测中心主持编写,共17个水质参数,20个分析方法。标准起草人为周怀东负责氧化还原电位、电导率、游离二氧化碳、侵蚀性二氧化碳、酸度、总碱度、碳酸盐、重碳酸盐、硝酸盐和硫酸盐测定方法的编写;李青山等负责无机阴离子、透明度和叶绿素测定方法的编写,冯惠华负责矿化度、硫化物、硼、可溶性二氧化硅测定方法的编写;郝红负责锑和油测定方法的编写。参加编写工作的还有李善日、白焱。
《水质分析方法》依据标准化工作导则GB1.4一88《化学分析方法标准编写规定》及SL01一92《水利水电技术标准编写规定》的要求编写,主要参考了鲁光四、周怀东、李怡庭主编的《水质分析方法》和国家环保局主编的《水和废水监测分析方法》,并结合水利系统水质监测数年的实践经验编写而成。
电导率的测定(电导仪法)
SL78—1994
矿化度的测定(重量法)SL79—1994目
游离二氧化碳的测定(碱滴定法)SL80--1994侵蚀性二氧化碳的测定(酸滴定法)SL81-1994酸度的测定(碱滴定法)SL82—1994次
碱度(总碱度、重碳酸盐和碳酸盐)的测定(酸滴定法)SL83--1994硝酸盐氮的测定(紫外分光光度法)SL84-1994硫酸盐的测定(EDTA滴定法)SL85-1994水中无机阴离子的测定(离子色谱法)SL86一1994透明度的测定(透明度计法、圆盘法)SL871994·叶绿素的测定(分光光度法)SL88—1994硫化物的测定(亚甲蓝分光光度法)SL89-1994硼的测定(姜黄素法)SL90—1994·二氧化硅(可溶性)的测定(硅铝黄分光光度法)SL91.1一1994二氧化硅(可溶性)的测定(硅钼蓝分光光度法)SL91.2一1994.…·锑的测定(5-Br-PADAP分光光度法)SL92—1994·油的测定(重量法)SL93.1—1994油的测定(紫外分光光度法)SL93.21994氧化还原电位的测定(电位测定法)SL94—1994(1))
(8)
(13)
(19)
(25)
(30)
(34)
(36)
(38)
(43)
1总则
1.1主题内容
中华人民共和国行业标准
硫化物的测定
(亚甲蓝分光光度法)
Determination of sulfide
(Methylene blue spectrophotometric method)本标准规定了用对氨基二甲基苯胺分光光度法测定水中的硫化物。1.2适用范围
SL89—1994
本方法适用于硫化物含量小于1mg/L的水和废水的测定。本法最低检出浓度为0.02mg/L(S2-),测定上限为0.8mg/L。当采用酸化-—吹气预处理法时,可进一步降低检出浓度。酌情减少取样量,测定浓度可达4mg/L。1.3干扰及消除
亚硫酸盐、硫代硫酸盐超过10mg/L,将影响测定。必要时,增加硫酸铁铵用量,则其允许量可达40mg/L。亚硝酸盐达0.5mg/L时,产生干扰。其他氧化剂或还原剂亦可影响显色反应。亚铁氰化物可生成蓝色,产生正干扰。当水样有色、浑浊、含有干扰物质时,将水样进行预处理,使硫化物分离,从而消除干扰。2方法原理
硫离子与对氨基二甲基苯胺(N,N-二甲基-对苯二胺)在含高铁离子的酸性溶液中生成亚甲蓝染料,在波长665nm处进行吸光度测定,其蓝色与水样中硫离子含量成正比。3样品的保存
由于硫离子很容易氧化,硫化氢易从水样中逸出,因此在采样时应防止曝气,并加入一定量的乙酸锌溶液和适量氢氧化钠溶液,使呈碱性并生成硫化锌沉淀。通常1L水样中加入2mL的乙酸锌溶液(C[1/2Zn(Ac)2]=2mol/L),硫化物含量高时,可酌情多加至沉淀完全为止。水样盛满瓶后立即密封保存。
4仪器
中速定量滤纸或玻璃纤维滤膜。4.2吹气装置见图1。
4.3分光光度计,10mm比色皿。
4.4比色管:50mL。
4.5常用实验设备。
水利部1995-05-01批准
图1光度法测定硫化物的吹气装置1一500mL平底烧瓶,装废水样用;2一流量计;3一包式吸收管;4—50~60℃恒温水浴;5—分液漏斗1995-05-01实施
5试剂
SL89—1994
本标准所用试剂除另有说明外,均为分析纯试剂,实验用水为去离子水或同等纯度的水。5.1乙酸铅棉花:称取10g乙酸铅溶于100mL水中,将脱脂棉置于溶液中浸泡0.5h后,晾干备用。
5.2磷酸溶液:1+1。
5.3乙酸锌—乙酸钠吸收溶液:称取50g乙酸锌[Zn(CH.COO)2·2H2O]和12.5g乙酸钠(CH.COONa·3H.O)溶于水中,用水稀释至1000mL。若溶液浑浊,应过滤。5.4载气:氮气(>99.9%)。
5.5无二氧化碳水:将蒸馏水煮沸15min后,加盖冷却至室温。所有实验用水均为无二氧化碳水。5.6硫酸铁铵溶液:取25g硫酸铁铵【FeNH(SO,)2·12H.O)溶解于含有5mL浓硫酸的水中,稀释至200mL。
5.7对氮基二甲基苯胺溶液:0.2%(m/V)。称取2g对氨基二甲苯胺盐酸盐(N,N-dimethyl-p-phenylenediamine或p-aminodimethyl-ani-line)溶于700mL水中,缓缓加入200mL浓硫酸,冷却后,用水稀释至1000mL。5.8硫酸溶液:C(1/2H,SO4)=2mol/L。5.9硫代硫酸钠标准滴定溶液:C(Na2S2O3)=0.1mol/L。称取24.8g五水合硫代硫酸钠(Na2S203·5Hz0),溶于无二氧化碳水中,转移至1000mL棕色容量瓶内,稀释至标线,摇匀。并按下述方法标定其浓度:准确称取在105℃下烘烤1h的碘酸钾2份各约0.15g,分别放于250mL碘量瓶中。各加100mL纯水,待碘酸钾溶解后,各加3g碘化钾及10mL冰乙酸在暗处静置5min。用待标定的硫代硫酸钠标准滴定溶液滴定奎溶液呈淡黄色时,加入1mL淀粉指示液(5.12)继续滴定至恰使蓝色刚褪去为止,记录硫代硫酸钠标准滴定溶液的用量。按下式计算出硫代硫酸钠标准滴定溶液的浓度:Wx1000
V×35.667
式中:C--硫代硫酸钠标准滴定溶液的浓度,mol/L;W-—碘酸钾的重量,g;
V一硫代硫酸钠标准滴定溶液的体积,mL。5.10乙酸锌溶液:C[Zn(CH.COO)2]=1mol/L。..
溶解220g乙酸锌[Zn(CH.COO)2·2H2O]于水中,用水稀释至1000mL。5.11碘标准溶液:0.1mol/L(1/2Iz)。*·.(1)bzxz.net
准确称取6.400g碘于250mL烧杯中,加入20g碘化钾,加适量水溶解后,转移至1000mL棕色容量瓶中,用水稀释至标线,摇匀。5.12淀粉指示液:1%(m/V)。
5.13硫化钠标准贮备溶液:取一定量结晶硫化钠(Na2S·9H.O)置布氏漏斗中,用水淋洗除去表面杂质,用干滤纸吸去水分后,称取7.5g溶于少量水中,转移至1000mL棕色容量瓶中,用水稀释至标线,摇匀备测。
5.13.1标定:在250mL碘量瓶中,加入10mL乙酸锌溶液(5.10)、10.00mL待标定的硫化钠标准贮备溶液(5.13)及20.00mL碘标准溶液(5.11),用水稀释至60mL,加入5mL硫酸溶液(5.8),加塞摇匀。在暗处放置5min,用硫代硫酸钠标准滴定溶液(5.9)滴定至溶液呈黄色时,加入1mL淀粉指示剂(5.12),继续滴定至蓝色刚好消失为止,记录标准滴定液用量。同时,以10mL水代替硫化钠溶液,作空白试验5.13.2按下式计算硫化钠标准贮备液中所含硫化物的浓度:31
SL89—1994
c(s2-) = (V。- Vi): Ci × 16. 0310.00
式中;C--硫化物的浓度,mg/mL;V,滴定硫化钠溶液时,硫代硫酸钠标准滴定溶液用量,mL,V2一空白滴定时,硫代硫酸钠标准滴定溶液用量,mL;Ci-硫代硫酸钠标准滴定溶液的浓度,mol/L16.03一一1/2S2-的摩尔质量,g/mol。(2)
5.14硫化钠标准使用液的配制:吸取一定量标定过的硫化钠溶液(5.13),用水稀释成1.00mL含5.0μg硫化物(S2-)的标准使用液,临用时现配。6步骤
6.1水样预处理
当水样成份复杂,干扰物较多时应进行预处理。预处理操作是测定硫化物的一个关键性步骤,必须根据不同干扰物所产生的影响,按下述方法进行水样的预处理。6.1.1乙酸锌沉淀一过滤法
当水样中只含有少量硫代硫酸盐、亚硫酸盐等干扰物质时,应将现场采集并已固定的水样,用中速定量滤纸或玻璃纤维滤膜进行过滤,然后按含量高低选择适当方法,直接测定沉淀中的硫化物。6.1.2酸化一吹气法
若水样中存在悬浮物或浑浊度高、色度深时,应将现场采集固定后的水样加入一定量的磷酸,使水样中的硫化锌转变为硫化氢气体,利用载气将硫化氢吹出,用乙酸锌一乙酸钠溶液或2%氢氧化钠溶液吸收,再行测定。
6.1.3过滤酸化—吹气分离法
若水样污染严重,不仅含有不溶性物质及影响测定的还原性物质,并且浊度和色度均高时,宜用此法。即将现场采集且固定的水样,按(6.1.1)方法过滤后,再按6.1.2吹气法进行预处理。6.1.4吹气步骤
6.1.4.1按图1连接好吹气装置,通载气(5.4)检查各部位是否漏气,完毕后关闭气源。6.1.4.2向吸收管(包式吸收管或50mL比色管)中,加入10mL吸收液(5.3)。6.1.4.3向500mL平底烧杯中放入采样现场已固定并混匀的水样适量(硫化物含量0.5~20mg),加水至200mL,放入水浴锅内,装好导气管和分液漏斗。开启气源,以连续冒泡流速(由转子流量计控制流速)吹气5~10min,并再次检查装置的各部位是否漏气,关闭气源。6.1.4.4向分液漏斗5中加入磷酸溶液(5.2),开启分液漏斗活塞,待磷酸溶液全部流入烧瓶后,迅速关闭活塞。开启气源,水浴温度控制在60~80℃,以控制好载气流速,吹气45min,将导气管及吸收管取下,关闭气源。吸收管中硫化物待测定。6.2绘制校准曲线
分别取0、0.50、1.00、2.00、3.00、4.00、5.00mL的硫化钠标准使用液(5.14)置于50mL比色管中,加水至40mL,加5mL对氨基二甲基苯胺溶液,加塞。颠倒一次,加1mL硫酸铁铵溶液(5.6),立即加塞,充分摇匀,10min后用水稀释至标线,混匀。用10mm比色血以水为参比,在665nm处测量吸光度,并作空白校正。用吸光度校正值对浓度绘制校准曲线。6.3水样测定
将预处理后的吸收液转移至50mL比色管或在原吸收管中,加水至40mL,以下操作同校准曲线绘制(6.2)。
6.4空白试验
以水代替试样,按水样测定相同步骤进行空白试验,以此对试样作空白校正。32
结果表示
水样中硫化物浓度按下式进行计算:式中:C—-硫化物的浓度,mg/L;SL89—1994
C(S2-) =
m—从校准曲线查出的硫化物(S2-)的量,ug;V-水样体积,mL。
精密度和准确度
(3)
六个实验室分析含0.029~0.043mg/L的硫化物加标水样,回收率为65%~108%;单个实验室的相对标准偏差不超过12%。单个实验室分析含0.280~0.350mg/L的硫化物加标水样,回收率为80%~97%,相对标准偏差不超过16%。33
中华人民共
行业标准
水质分析方法
SL 78~94-1994
中国水利水电出版社出版、发行(北京市三里河路6号
100044)
北京市朝阳区小红门印刷厂印刷*
长16开本3.5印张
880×1230毫米
97千字
1995年11月第一版
反1995年11月北京第一次印刷
印数0001-1120册
书号1580124·21
定价13.00元
小提示:此标准内容仅展示完整标准里的部分截取内容,若需要完整标准请到上方自行免费下载完整标准文档。
标准图片预览:





- 其它标准
 
- 热门标准
 - 水利行业标准(SL)
 
- SL/T163-2019 水利水电工程施工导流和截流模型试验规程
 - SL/T782-2019 水利水电工程安全监测系统运行管理规范
 - SL773-2018 生产建设项目土壤流失量测算导则
 - SL/T796-2020 小型水电站下游河道减脱水防治技术导则
 - SL/T533—2021 灌溉排水工程项目初步设计报告编制规程
 - SL61-2003 水文自动测报系统技术规范(附条文说明)
 - SL/T807—2021 水工建筑物环氧树脂灌浆材料技术规范
 - SL/T179-2019 小型水电站初步设计报告编制规程
 - SL/T617—2021 水利水电工程项目建议书编制规程
 - SL77-1994 小型水力发电站水文计算规范 SL 77-94
 - SL336-2006 水土保持工程质量评定规程(附条文说明)
 - SL445-2009 漏电保护器农村安装运行规程
 - SL/T220-1998 水中痕量铜、锌、镉、铅的测定——流动注射原子吸收分光光度法 SL/T 220-98
 - SL408-2007 土工膜渗透仪校验规程
 - SL204-1998 开发建设项目水土保持方案技术规范 SL 204-98
 
- 行业新闻
 
请牢记:“bzxz.net”即是“标准下载”四个汉字汉语拼音首字母与国际顶级域名“.net”的组合。 ©2025 标准下载网 www.bzxz.net 本站邮件:bzxznet@163.com
网站备案号:湘ICP备2025141790号-2
网站备案号:湘ICP备2025141790号-2