- 您的位置:
- 标准下载网 >>
- 标准分类 >>
- 电子行业标准(SJ) >>
- SJ 2477-1984 发射管灯丝断续通电试验方法
标准号:
SJ 2477-1984
标准名称:
发射管灯丝断续通电试验方法
标准类别:
电子行业标准(SJ)
英文名称:
Test method of heater intermittence for transmitting tubes标准状态:
现行-
发布日期:
1984-05-06 -
实施日期:
1985-01-01 出版语种:
简体中文下载格式:
.rar.pdf下载大小:
257.53 KB
部分标准内容:
中华人民共和国电子工业部部标准SJ2477-84
发射管灯丝断续通电试验方法
1984-06-05发布
中华人民共和国电子工业部批准1985-01-01实施
中华人民共和国电子工业部部标准发射管灯丝断续通电试验方法
SJ2477—84
本标准适用于阳极连续耗散功率25W以上的静电控制的振荡、调制、调整和功率放大管(以下简称电子管),规定了灯丝断续通电试验方法以及对试验设备的要求。1设备
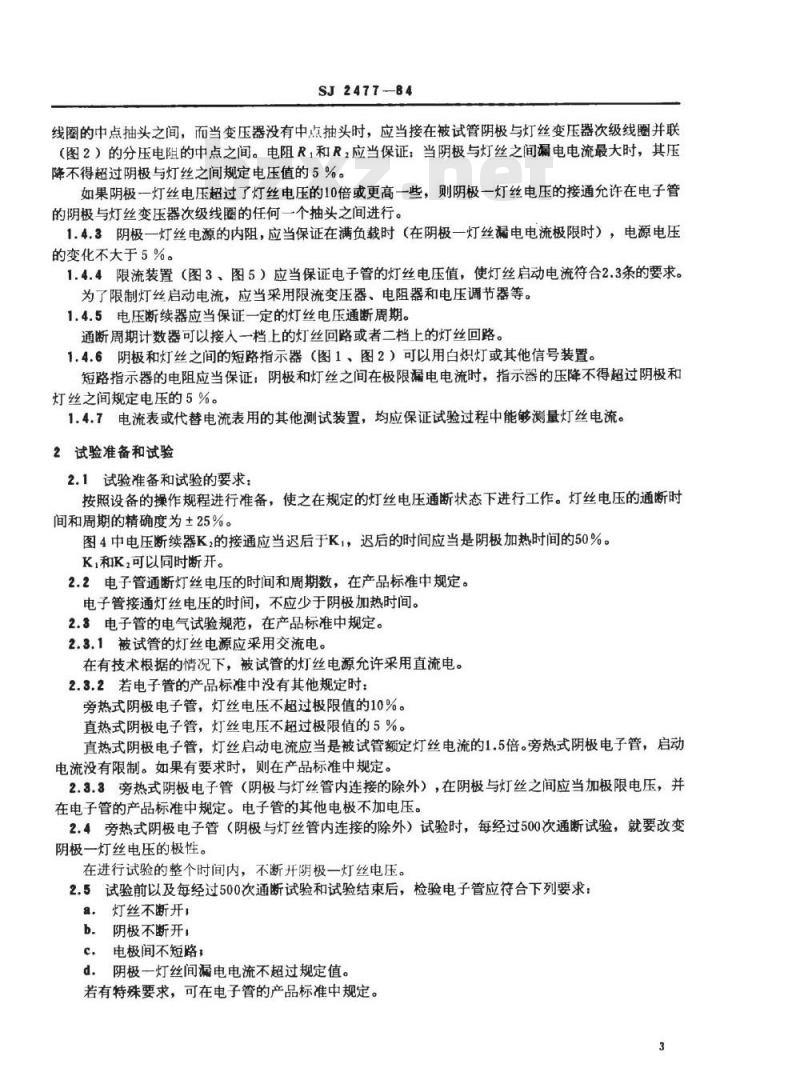
1.1对设备的要求应符合GB3789.1一83《发射管电性能测试方法总则》和本标准的规定。1.2试验旁热式阴极电子管用的设备电原理图见图1、图2。当被试旁热式阴极电子管的阴极和灯丝在管内连接时,则图1、图2中的阴极和灯丝之间的电源要去掉。
图中的元件名称:
G:被试管,免费标准bzxz.net
R:电阻器;
B:·灯丝变压器,
D:短路指示器,
K:电压断续器,
中华人民共和国电子工业部1984-06-05发布图2
1985-01-01实施
UK:阴极一灯丝电源电压。
SJ2477-84
1.3试验直热式阴极电子管用的设备电原理图见图3、图4、图5。灯丝电源电压一档上的电子管应采用图3。灯丝电源电压二档上的电子管应采用图4。灯丝电源电压均匀调节的电子管应采用图5。图3
图中的元件名称:
G:被试管,
B:灯丝变压器;
Z:限流装置(电阻器),
K:电压断续器,
W:限流装置(电压调节器)
1.4电原理图中的基本元件应符合下述要求。1.4.1灯丝电源应保证规定的灯丝电压和灯丝电流值。图5
试验旁热式阴极电子管时,灯丝电源的内阻应保证:当满负载时,灯丝电压在接通的瞬间的变化不大于10%。
试验直热式阴极电子管时,建议采用限流变压器,其内阻应保证:当满负载时,在灯丝电压接通瞬间的灯丝启动电流应符合2.3条的要求。1.4.2旁热式阴极电子管的阴极一灯丝电压(图1、图2)应当接在被试管阴极与灯丝变压器次级2
SJ2477--84
线图的中点抽头之间,而当变压器没有中点抽头时,应当接在被试管阴极与灯丝变压器次级线圈并联(图2)的分压电阻的中点之间。电阻R,和R2应当保证:当阴极与灯丝之间漏电电流最大时,其压降不得超过阴极与灯丝之间规定电压值的5%。如果阴极一灯丝电压超过了灯丝电压的10倍或更高一些,则阴极一灯丝电压的接通允许在电子管的阴极与灯丝变压器次级线圈的任何一个抽头之间进行。1.4.3阴极一灯丝电源的内阻,应当保证在满负载时(在阴极一灯丝漏电电流极限时),电源电压的变化不大于5%。
1.4.4限流装置(图3、图5)应当保证电子管的灯丝电压值,使灯丝启动电流符合2.3条的要求。为了限制灯丝启动电流,应当采用限流变压器、电阻器和电压调节器等。1.4.5电压断续器应当保证一定的灯丝电压通断周期。通断周期计数器可以接入一档上的灯丝回路或者二档上的灯丝回路。1.4.6阴极和灯丝之间的短路指示器(图1、图2)可以用白炽灯或其他信号装置。短路指示器的电阻应当保证:阴极和灯丝之间在极限漏电电流时,指示器的压降不得超过阴极和灯丝之间规定电压的5%。
1.4.7电流表或代替电流表用的其他测试装置,均应保证试验过程中能够测量灯丝电流。2试验准备和试验
2.1试验准备和试验的要求:
按照设备的操作规程进行准备,使之在规定的灯丝电压通断状态下进行工作。灯丝电压的通断时间和周期的精确度为±25%。
图4中电压断续器K的接通应当迟后于K,,迟后的时间应当是阴极加热时间的50%。K,和K,可以同时断开。
2.2电子管通断灯丝电压的时间和周期数,在产品标准中规定。电子管接通灯丝电压的时间,不应少于阴极加热时间。2.3电子管的电气试验规范,在产品标准中规定。2.3.1被试管的灯丝电源应来用交流电。在有技术根据的情况下,被试管的灯丝电源充许采用直流电。2.3.2若电子管的产品标准中没有其他规定时:旁热式阴极电子管,灯丝电压不超过极限值的10%。直热式阴极电子管,灯丝电压不超过极限值的5%。直热式阴极电子管,灯丝启动电流应当是被试管额定灯丝电流的1.5倍。旁热式阴极电子管,启动电流没有限制。如果有要求时,则在产品标准中规定。2.3.3旁热式阴极电子管(阴极与灯丝管内连接的除外),在阴极与灯丝之间应当加极限电压,并在电子管的产品标准中规定。电子管的其他电极不加电压。2.4旁热式阴极电子管(阴极与灯丝管内连接的除外)试验时,每经过500次通断试验,就要改变阴极一灯丝电压的极性。
在进行试验的整个时间内,不断开阴极一灯丝电压。2.5试验前以及每经过500次通断试验和试验结束后,检验电子管应符合下列要求:a.灯丝不断开,
b.阴极不断开,
c.电极间不短路;
d。阴极一灯丝间漏电电流不超过规定值。若有特殊要求,可在电子管的产品标准中规定。3
3试验条件
SJ2477-84
试验应在GB2421一81《电工电子产品基本环境试验规程总则》规定的正常大气条件(环境温度为15~35℃、相对湿度为45%~75%、气压为86~106kPa)下进行。注;①对某些大功率发射管,此项试验可用有缺陷的电子管进行试验,但必须符合2.5条的要求。②旁热式阴极电子管的灯丝即指热丝。4
小提示:此标准内容仅展示完整标准里的部分截取内容,若需要完整标准请到上方自行免费下载完整标准文档。
发射管灯丝断续通电试验方法
1984-06-05发布
中华人民共和国电子工业部批准1985-01-01实施
中华人民共和国电子工业部部标准发射管灯丝断续通电试验方法
SJ2477—84
本标准适用于阳极连续耗散功率25W以上的静电控制的振荡、调制、调整和功率放大管(以下简称电子管),规定了灯丝断续通电试验方法以及对试验设备的要求。1设备
1.1对设备的要求应符合GB3789.1一83《发射管电性能测试方法总则》和本标准的规定。1.2试验旁热式阴极电子管用的设备电原理图见图1、图2。当被试旁热式阴极电子管的阴极和灯丝在管内连接时,则图1、图2中的阴极和灯丝之间的电源要去掉。
图中的元件名称:
G:被试管,免费标准bzxz.net
R:电阻器;
B:·灯丝变压器,
D:短路指示器,
K:电压断续器,
中华人民共和国电子工业部1984-06-05发布图2
1985-01-01实施
UK:阴极一灯丝电源电压。
SJ2477-84
1.3试验直热式阴极电子管用的设备电原理图见图3、图4、图5。灯丝电源电压一档上的电子管应采用图3。灯丝电源电压二档上的电子管应采用图4。灯丝电源电压均匀调节的电子管应采用图5。图3
图中的元件名称:
G:被试管,
B:灯丝变压器;
Z:限流装置(电阻器),
K:电压断续器,
W:限流装置(电压调节器)
1.4电原理图中的基本元件应符合下述要求。1.4.1灯丝电源应保证规定的灯丝电压和灯丝电流值。图5
试验旁热式阴极电子管时,灯丝电源的内阻应保证:当满负载时,灯丝电压在接通的瞬间的变化不大于10%。
试验直热式阴极电子管时,建议采用限流变压器,其内阻应保证:当满负载时,在灯丝电压接通瞬间的灯丝启动电流应符合2.3条的要求。1.4.2旁热式阴极电子管的阴极一灯丝电压(图1、图2)应当接在被试管阴极与灯丝变压器次级2
SJ2477--84
线图的中点抽头之间,而当变压器没有中点抽头时,应当接在被试管阴极与灯丝变压器次级线圈并联(图2)的分压电阻的中点之间。电阻R,和R2应当保证:当阴极与灯丝之间漏电电流最大时,其压降不得超过阴极与灯丝之间规定电压值的5%。如果阴极一灯丝电压超过了灯丝电压的10倍或更高一些,则阴极一灯丝电压的接通允许在电子管的阴极与灯丝变压器次级线圈的任何一个抽头之间进行。1.4.3阴极一灯丝电源的内阻,应当保证在满负载时(在阴极一灯丝漏电电流极限时),电源电压的变化不大于5%。
1.4.4限流装置(图3、图5)应当保证电子管的灯丝电压值,使灯丝启动电流符合2.3条的要求。为了限制灯丝启动电流,应当采用限流变压器、电阻器和电压调节器等。1.4.5电压断续器应当保证一定的灯丝电压通断周期。通断周期计数器可以接入一档上的灯丝回路或者二档上的灯丝回路。1.4.6阴极和灯丝之间的短路指示器(图1、图2)可以用白炽灯或其他信号装置。短路指示器的电阻应当保证:阴极和灯丝之间在极限漏电电流时,指示器的压降不得超过阴极和灯丝之间规定电压的5%。
1.4.7电流表或代替电流表用的其他测试装置,均应保证试验过程中能够测量灯丝电流。2试验准备和试验
2.1试验准备和试验的要求:
按照设备的操作规程进行准备,使之在规定的灯丝电压通断状态下进行工作。灯丝电压的通断时间和周期的精确度为±25%。
图4中电压断续器K的接通应当迟后于K,,迟后的时间应当是阴极加热时间的50%。K,和K,可以同时断开。
2.2电子管通断灯丝电压的时间和周期数,在产品标准中规定。电子管接通灯丝电压的时间,不应少于阴极加热时间。2.3电子管的电气试验规范,在产品标准中规定。2.3.1被试管的灯丝电源应来用交流电。在有技术根据的情况下,被试管的灯丝电源充许采用直流电。2.3.2若电子管的产品标准中没有其他规定时:旁热式阴极电子管,灯丝电压不超过极限值的10%。直热式阴极电子管,灯丝电压不超过极限值的5%。直热式阴极电子管,灯丝启动电流应当是被试管额定灯丝电流的1.5倍。旁热式阴极电子管,启动电流没有限制。如果有要求时,则在产品标准中规定。2.3.3旁热式阴极电子管(阴极与灯丝管内连接的除外),在阴极与灯丝之间应当加极限电压,并在电子管的产品标准中规定。电子管的其他电极不加电压。2.4旁热式阴极电子管(阴极与灯丝管内连接的除外)试验时,每经过500次通断试验,就要改变阴极一灯丝电压的极性。
在进行试验的整个时间内,不断开阴极一灯丝电压。2.5试验前以及每经过500次通断试验和试验结束后,检验电子管应符合下列要求:a.灯丝不断开,
b.阴极不断开,
c.电极间不短路;
d。阴极一灯丝间漏电电流不超过规定值。若有特殊要求,可在电子管的产品标准中规定。3
3试验条件
SJ2477-84
试验应在GB2421一81《电工电子产品基本环境试验规程总则》规定的正常大气条件(环境温度为15~35℃、相对湿度为45%~75%、气压为86~106kPa)下进行。注;①对某些大功率发射管,此项试验可用有缺陷的电子管进行试验,但必须符合2.5条的要求。②旁热式阴极电子管的灯丝即指热丝。4
小提示:此标准内容仅展示完整标准里的部分截取内容,若需要完整标准请到上方自行免费下载完整标准文档。
标准图片预览:





- 其它标准
- 热门标准
- 电子行业标准(SJ)
- SJ675-1983 DM-346电真空玻璃主要技术数据
- SJ50681.76-1994 SMC系列(不接电缆)插针接触件印制电路板用2级射频同轴插座连接器详细规范
- SJ/T31439-1994 除湿机完好要求和检查评定方法
- SJ/T10588.12-1994 DB-438型电子玻璃技术数据
- SJ1805-1981 2CC126型硅调频变容二极管
- SJ/T31445-1994 热力管道完好要求和检查评定方法
- SJ/T10783-1996 电子器件详细规范 半导体集成电路CD7176CP伴音中频放大电路(可供认证用)
- SJ1553-1980 测温型负温度系数热敏电阻器总技术条件
- SJ2241.7-1982 CWT9J型同心型微调电容器
- SJ2674-1986 电子器件详细规范 低功率非线绕固定电阻器RJ16型金属膜固定电阻器 评定水平E
- SJ3006.3-1988 组合冲模 下圆角刃口
- SJ3003.5-1988 组合冲模 圆形刃口
- SJ50681.70-1994 N系列(接41.28mm半硬电缆)插孔接触件2级射频同轴插头连接器详细规范
- SJ20646-1997 混合集成电路DC/DC变换器测试方法
- SJ/T11251-2001 射频电缆 第3-1部分:数字通信用水平布线同轴电缆-局域网用500m以下、10Mb/s及其以下泡沫介质同轴电缆详细规范
- 行业新闻
请牢记:“bzxz.net”即是“标准下载”四个汉字汉语拼音首字母与国际顶级域名“.net”的组合。 ©2025 标准下载网 www.bzxz.net 本站邮件:bzxznet@163.com
网站备案号:湘ICP备2025141790号-2
网站备案号:湘ICP备2025141790号-2