- 您的位置:
- 标准下载网 >>
- 标准分类 >>
- 化工行业标准(HG) >>
- HG/T 2411-1992 鞋底材料90°屈挠试验方法
标准号:
HG/T 2411-1992
标准名称:
鞋底材料90°屈挠试验方法
标准类别:
化工行业标准(HG)
英文名称:
90° flexion test method for sole materials标准状态:
已作废-
实施日期:
1993-07-01 -
作废日期:
2007-03-01 出版语种:
简体中文下载格式:
.rar.pdf下载大小:
258.88 KB
标准ICS号:
服装工业>>61.060 鞋袜橡胶和塑料工业>>83.140橡胶和塑料制品中标分类号:
轻工、文化与生活用品>>服装、鞋、帽与其他缝制品>>Y78鞋、靴
替代情况:
被HG/T 2411-2006代替采标情况:
ISO 4643-80 NEQ
部分标准内容:
中华人民共和国化工行业标准
HG /T 2411 -- 92
鞋底材料90°屈挠试验方法
1992-10-22发布
中华人民共和国化学工业部
1993-07-01实施
中华人民共和国化工行业标准
鞋底材料90°屈挠试验方法
HG/T2411--92
本标准参照采用国际标准ISO4643-1980《塑料模制鞋-—-聚款乙烯工业靴规范》中附录B,1主题内容与适用范围
本标准规定了PVC、改性PVC、SBS、聚氨酯等热塑性弹性体材料在反复屈挑时裂口增长的试验方法,
本标准适用可测定鞋底材料抗穿着弯届所引起的断裂性能的量度,2引用标准
GB/T.2941橡胶试样环境调节和试验的标准温度、湿度及时间GB/T3512橡胶热空气老化试验方法3原理
试样反复在芯棒上绕90。弯曲,使小切口遥瓶增长,切口的增长速率,就是试样新裂趋势的量度、
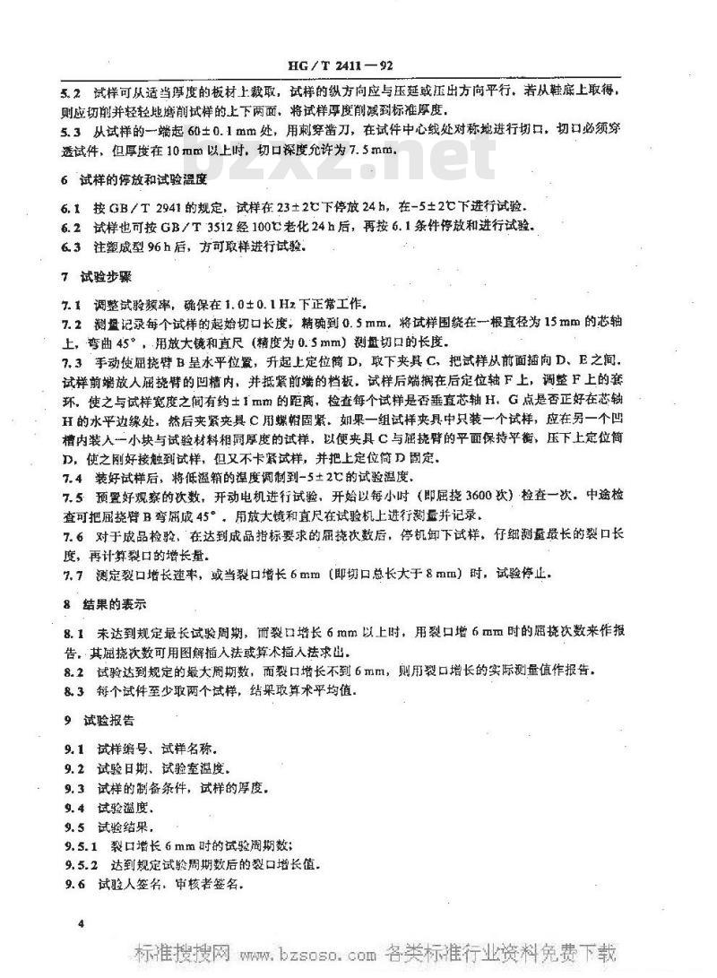
4仪器
4.1屈挠试验机的工作原理,如图1(a、b)所示.4.2将试件A指入紧靠着屈捞臂B端部的档板内,并用夹具C固定:其夹紧长度JK为50士0.5m,试样的另一端在试验时,可以在定位筒、轴P、E和F之间移动。绕着芯轴H产生挠,芯的半径为5.0±0.3mm,G与C邻近芯轴-边的棱边间的水平距为11.0生0.5mm.在G处试样预先制成成切口,在试验树,切口位于芯轴边缘的上方。4.3定位简、轴E和F以及芯轴H的上沿切点都在局一水平面内,上定位筒D在下定位简E的正上方。定位简、轴D、E和F的尺寸和位置,要求并不严格,D、E的直径为25mmF的直径为15nim.E和F的中心距为30mm,E和H的中心距为25mm,D与E最大距离为30mm.D的垂直位置是可调的,使其能适应不同厚度试样的需要,当距离谢整好后,有一个锁紧机构,用来保证在试验过程中间隙不发生变化,
4.4后定位轴F上有两个可调的套环L,在安装试样时。套环起到限制试样不夹紧端的定位作用:使试样在平面内与届挑臂B呈直角,在试验过程中,保持这个直角位置,套环内外径之差为10mm.
4.5届频率为1.0±0.1Hz.
4.6低温箱溢度应保持在-5±2条件下进行试验,届挠机的传动电机应当装在低温箱外面。4.7刺穿凿刀,用它在试样中制成切口.见图2所示,凿刀宽度为2士0.05mm,中华人民共和国化学工业部1992-10-22批准1993-07-01实施
HG/T2411—92
辊简D的调节和锁定机械装置
(加上支撑该机械装签的框架)
屈揽费B和试样A完戒掘挽的位置(夹真C省略)www.bzxz.net
涵挠臂和定位轴侧视图
试样,
图1b试样、厨挠臂和定位轴俯视图A一试样:B一厨绕赠;C-试样夹具:D一可调的上定位简:E下定位简;F一后定位轴;G-试样的割口处;H一试样弯芯轴;J一夹具C靠近割口G和芯轴H端面K一试样末端:L一F轴上试样的套环5试样制备
HG /T 2411—92
2土规+5
图2穿孔器
尺寸mm
用锉刀形成的倒角
从锥形部至凿力安,谢力两翻的刀刃部5.1试样宽度为25±0.5mm,长度为50±1mm,厚度可为2.0±0.2、3.0±0.2、5.0±0.2、7.0±0.2.15.0±0.2mm.
HG / T 2411 — 92
5.2试样可从适当厚度的板材上裁取,试样的纵方向应与压延或压出方向平行若从鞋底上取得,则应切削并轻轻地塘前试样的上下两面,将试样厚度削减到标准厚度,5.3从试样的一端起6±0.1mm处,用刺穿凿刀,在试件中心线处对称地进行切口,切口必须穿透试件,但厚度在10mm以上时,切口深度允许为7.5mm.6试样的停放和试验温度
6.1按GB/T2941的规定,试样在23±2C下停放24h,在-5±2下进行试验,6.2试样也可按GB/T3512经100t老化24h后,再按6.1条件停放和进行试验。63注塑成型96h后,方可取样进行试验。7试验步骤
调整试验题率,确保在1.0±0.1Hz下正常工作。71
7.2测母记录每个试样的起始切口长度,精确到0.5mm,将试样围绕在一根直轻为15mm的芯轴上,弯曲45°,用放大镜和直尺(精度为0.5mm)测盘切口的长度,7.3手动使屈挠臂B呈水平位覆,升起上定位简D,取下夹具C、把试样从前面插向D、E之间、试样前端放人屈挠臂的凹槽内,并抵紧前端的档扳。试样后端搁在后定位轴F上,调整F上的套环,使之与试样宽度之间有约士1m的距离,检查每个试样是否垂直芯轴H,G点是否正好在芯轴H的水平边缘处,然后夹紧夹具C用螺帽固紧,如果一组试样夹具中只装一个试样,应在另一个凹槽内装入一小块与试验材料相同厚度的试样,以便夹具C与屈挠臂的平面保持乎衡,压下土定位筒D,使之刚好接触到试样,但又不卡紧试样,并把上定位简D固定。7.4装好试样后,将低温箱的温度调制到-5±2七的试验温度、7.5预置好观察的次数,开动电机进行试验,开始以每小时(即屈挠3600次)检查一次,中途检查可把屈挠臂B弯属成45”。用放大镜和直尺在试验机上进行测量并记录,7.6对于成品检验,在达到成品指标要求的屈挠次数后,停机卸下试样,仔细测量最长的裂口长度,再计算裂口的增长量。
7.7测定裂口增长速率,或当裂口增长6mm(即切口总长大于8mm)时,试验停止,8结果的表示
8.1未达到规定最长试验周期,而裂口增长6mm以上时,用裂口增6mm时的届挠次数来作报告,其屈挠次数可用图解插入法或算术插入法求出,8.2试验达到规定的最大周期数,而裂口增长不到6mm,则用裂口增长的实际测量值作报告,&.3辑个试件至少取两个试样,结果取算术平均值,9试验报告
9.1试样编号、试样名称。
9.2 试验日期、试验室温度,
9.3试样的制备条件,试样的厚度,9.4试验温度.
9. 5 试验结果,
9.5.1裂口增长6mm时的试验周期数;9.5.2达到规定试验周期数后的裂口增长值9.6试验人签名,中核者签名,
附加说明:
HG/T241I—92
本标准由中华人民共和国化学工业部科技司提出,本标准出上海市胶鞋研究所归口。本标准由上海市胶鞋研究所负资起草,本标准主要起草人倪维钧、陈丽珊中华人民共和国
化工行业标准
鞋底材料90°属挠试验方法
HG/ T 2411 —92
编辑化工行业标准综辑部
(化工部标准化研究所)
邮政编码:100013
印剧化工部标准化研究所
版权专有不得翻印
开本880×12301/16印张字数90001993年5月第版
1993年5月第-次印刷
印数1—500
工本费1. 40元
HG/T 2411 --92
小提示:此标准内容仅展示完整标准里的部分截取内容,若需要完整标准请到上方自行免费下载完整标准文档。
HG /T 2411 -- 92
鞋底材料90°屈挠试验方法
1992-10-22发布
中华人民共和国化学工业部
1993-07-01实施
中华人民共和国化工行业标准
鞋底材料90°屈挠试验方法
HG/T2411--92
本标准参照采用国际标准ISO4643-1980《塑料模制鞋-—-聚款乙烯工业靴规范》中附录B,1主题内容与适用范围
本标准规定了PVC、改性PVC、SBS、聚氨酯等热塑性弹性体材料在反复屈挑时裂口增长的试验方法,
本标准适用可测定鞋底材料抗穿着弯届所引起的断裂性能的量度,2引用标准
GB/T.2941橡胶试样环境调节和试验的标准温度、湿度及时间GB/T3512橡胶热空气老化试验方法3原理
试样反复在芯棒上绕90。弯曲,使小切口遥瓶增长,切口的增长速率,就是试样新裂趋势的量度、
4仪器
4.1屈挠试验机的工作原理,如图1(a、b)所示.4.2将试件A指入紧靠着屈捞臂B端部的档板内,并用夹具C固定:其夹紧长度JK为50士0.5m,试样的另一端在试验时,可以在定位筒、轴P、E和F之间移动。绕着芯轴H产生挠,芯的半径为5.0±0.3mm,G与C邻近芯轴-边的棱边间的水平距为11.0生0.5mm.在G处试样预先制成成切口,在试验树,切口位于芯轴边缘的上方。4.3定位简、轴E和F以及芯轴H的上沿切点都在局一水平面内,上定位筒D在下定位简E的正上方。定位简、轴D、E和F的尺寸和位置,要求并不严格,D、E的直径为25mmF的直径为15nim.E和F的中心距为30mm,E和H的中心距为25mm,D与E最大距离为30mm.D的垂直位置是可调的,使其能适应不同厚度试样的需要,当距离谢整好后,有一个锁紧机构,用来保证在试验过程中间隙不发生变化,
4.4后定位轴F上有两个可调的套环L,在安装试样时。套环起到限制试样不夹紧端的定位作用:使试样在平面内与届挑臂B呈直角,在试验过程中,保持这个直角位置,套环内外径之差为10mm.
4.5届频率为1.0±0.1Hz.
4.6低温箱溢度应保持在-5±2条件下进行试验,届挠机的传动电机应当装在低温箱外面。4.7刺穿凿刀,用它在试样中制成切口.见图2所示,凿刀宽度为2士0.05mm,中华人民共和国化学工业部1992-10-22批准1993-07-01实施
HG/T2411—92
辊简D的调节和锁定机械装置
(加上支撑该机械装签的框架)
屈揽费B和试样A完戒掘挽的位置(夹真C省略)www.bzxz.net
涵挠臂和定位轴侧视图
试样,
图1b试样、厨挠臂和定位轴俯视图A一试样:B一厨绕赠;C-试样夹具:D一可调的上定位简:E下定位简;F一后定位轴;G-试样的割口处;H一试样弯芯轴;J一夹具C靠近割口G和芯轴H端面K一试样末端:L一F轴上试样的套环5试样制备
HG /T 2411—92
2土规+5
图2穿孔器
尺寸mm
用锉刀形成的倒角
从锥形部至凿力安,谢力两翻的刀刃部5.1试样宽度为25±0.5mm,长度为50±1mm,厚度可为2.0±0.2、3.0±0.2、5.0±0.2、7.0±0.2.15.0±0.2mm.
HG / T 2411 — 92
5.2试样可从适当厚度的板材上裁取,试样的纵方向应与压延或压出方向平行若从鞋底上取得,则应切削并轻轻地塘前试样的上下两面,将试样厚度削减到标准厚度,5.3从试样的一端起6±0.1mm处,用刺穿凿刀,在试件中心线处对称地进行切口,切口必须穿透试件,但厚度在10mm以上时,切口深度允许为7.5mm.6试样的停放和试验温度
6.1按GB/T2941的规定,试样在23±2C下停放24h,在-5±2下进行试验,6.2试样也可按GB/T3512经100t老化24h后,再按6.1条件停放和进行试验。63注塑成型96h后,方可取样进行试验。7试验步骤
调整试验题率,确保在1.0±0.1Hz下正常工作。71
7.2测母记录每个试样的起始切口长度,精确到0.5mm,将试样围绕在一根直轻为15mm的芯轴上,弯曲45°,用放大镜和直尺(精度为0.5mm)测盘切口的长度,7.3手动使屈挠臂B呈水平位覆,升起上定位简D,取下夹具C、把试样从前面插向D、E之间、试样前端放人屈挠臂的凹槽内,并抵紧前端的档扳。试样后端搁在后定位轴F上,调整F上的套环,使之与试样宽度之间有约士1m的距离,检查每个试样是否垂直芯轴H,G点是否正好在芯轴H的水平边缘处,然后夹紧夹具C用螺帽固紧,如果一组试样夹具中只装一个试样,应在另一个凹槽内装入一小块与试验材料相同厚度的试样,以便夹具C与屈挠臂的平面保持乎衡,压下土定位筒D,使之刚好接触到试样,但又不卡紧试样,并把上定位简D固定。7.4装好试样后,将低温箱的温度调制到-5±2七的试验温度、7.5预置好观察的次数,开动电机进行试验,开始以每小时(即屈挠3600次)检查一次,中途检查可把屈挠臂B弯属成45”。用放大镜和直尺在试验机上进行测量并记录,7.6对于成品检验,在达到成品指标要求的屈挠次数后,停机卸下试样,仔细测量最长的裂口长度,再计算裂口的增长量。
7.7测定裂口增长速率,或当裂口增长6mm(即切口总长大于8mm)时,试验停止,8结果的表示
8.1未达到规定最长试验周期,而裂口增长6mm以上时,用裂口增6mm时的届挠次数来作报告,其屈挠次数可用图解插入法或算术插入法求出,8.2试验达到规定的最大周期数,而裂口增长不到6mm,则用裂口增长的实际测量值作报告,&.3辑个试件至少取两个试样,结果取算术平均值,9试验报告
9.1试样编号、试样名称。
9.2 试验日期、试验室温度,
9.3试样的制备条件,试样的厚度,9.4试验温度.
9. 5 试验结果,
9.5.1裂口增长6mm时的试验周期数;9.5.2达到规定试验周期数后的裂口增长值9.6试验人签名,中核者签名,
附加说明:
HG/T241I—92
本标准由中华人民共和国化学工业部科技司提出,本标准出上海市胶鞋研究所归口。本标准由上海市胶鞋研究所负资起草,本标准主要起草人倪维钧、陈丽珊中华人民共和国
化工行业标准
鞋底材料90°属挠试验方法
HG/ T 2411 —92
编辑化工行业标准综辑部
(化工部标准化研究所)
邮政编码:100013
印剧化工部标准化研究所
版权专有不得翻印
开本880×12301/16印张字数90001993年5月第版
1993年5月第-次印刷
印数1—500
工本费1. 40元
HG/T 2411 --92
小提示:此标准内容仅展示完整标准里的部分截取内容,若需要完整标准请到上方自行免费下载完整标准文档。
标准图片预览:





- 其它标准
- 热门标准
- 化工行业标准(HG)
- HG/T3219-2009 代替 HG/T 3219-1999 搪玻璃平面阀
- HG/T20518-2008 化工粉体工程设计通用规范
- HG∕T5056-2016 GB 7544在天然橡胶胶乳避孕套质量管理中的使用指南
- HG/T2956.5-2001 硼镁矿石中氧化亚铁含量的测定重铬酸钾 容量法
- HG/T2017-2011 代替 HG/T 2017-2000 普通运动鞋
- HG/T3276-2019 代替 HG/T 3276-2012 腐植酸铵肥料分析方法
- HG/T3449-1999 化学试剂 甲基红
- HG/T5036-2016 常温有机硫转化吸收催化剂催化性能试验方法
- HG/T2371-2003 代替 HG/T 2371-1992 搪玻璃开式搅拌容器
- HG/T4221-2011 双组分室温硫化有机硅模具胶
- HG/T3459-2003 化学试剂 顺丁烯二酸酐
- HG/T4323-2012 循环冷却水中军团菌的检测与计数
- HG/T22805.1-2016 代替 HG 22805.1-1993 化工矿山企业施工图设计内容和深度的规范一地质●采矿专业
- HG/T4019-2008 化学试剂 间甲酚紫
- HG/T3431-2010 代替 HG/T 3431-2001 酸性红 R(C. I. 酸性红 18)
- 行业新闻
请牢记:“bzxz.net”即是“标准下载”四个汉字汉语拼音首字母与国际顶级域名“.net”的组合。 ©2025 标准下载网 www.bzxz.net 本站邮件:bzxznet@163.com
网站备案号:湘ICP备2025141790号-2
网站备案号:湘ICP备2025141790号-2