- 您的位置:
- 标准下载网 >>
- 标准分类 >>
- 电子行业标准(SJ) >>
- SJ/T 10718-1996 电子器件设计文件编制示例
标准号:
SJ/T 10718-1996
标准名称:
电子器件设计文件编制示例
标准类别:
电子行业标准(SJ)
标准状态:
现行-
发布日期:
1996-07-22 -
实施日期:
1996-11-01 出版语种:
简体中文下载格式:
.rar.pdf下载大小:
5.11 MB
部分标准内容:
备索号:103—1997
中华人民共和国电子行业标准
SJ/T107181996
电子元器件设计文件编制示例
Examples for preparation of design documents used in electronic components1996-07-22发布
中华人民共和国电子工业部
1996-11-01实施
为使电子行业元器件专业设计文件的编制标准化、规范化,本标准在贯彻S207.1~4-82<设计文件管理制度)、ST1580—80<设计文件的分类编号》、S2735—86(电子产品图样绘制规则》等设计文件标准的基础上,在元器件各类产品中,选取有代表性的产品,采用以产品为对象的方法制设计文件示例。本标准结合元器件的专业特点,补充规定了一些习惯画法和简化编制方法。本标准分为十章,包括下列八类产品139个示例:电阻器:
2电容器:
3电真空器件;
4半导体分立器件;
5集成电路;
6电声器件;
7机电元件:
8包装器材。
本标准电子工业部标难化研究所归口。本标润起草单位:湖南省电子产品检测分析所、电子工业部标准化研究所、北京半导体器件一」化京电声器材总厂湖南省电位器总厂本标谁主要起草人:龚岁元、李善贞、光辅玲、商靖、方宁生。荫
引用标准
电阻器
电容器
电真空器件
半导体分立器件.
半导体集成电路
电声器件
机电元件
10包装器材
」范围
中华人民共和国电子行业标准
子元器件设计文件编制示例
Examples for preparation ot designdocuments used In electronic componentsSJ/T 10718-1996
本标准规定了电子元器件在设计,生产中使用的文字内容,表格内容,图样,电气简图设计文件编制承例。适用于电子行业元器件专业各企业设计文件的综制。2引用标准
下列标准所包含的茶文,通过在本标准中引用而构成为本标准的条文。本标准出版时,所示版本均为有效。所有标准都会被修订,使用本标准的各方应探讨使用下列标准最新版本的可能性。GB/T 1.1一93标准化工作导则第1单元:标准的起草与表述规则第 1部分:标准编写的基本规定
标准化工作导则
GB 1.2-—88
标准出版印刷的规定
GB 1.3-87
标准化工作导则产品标准的编写规定CB/T1.22一93标准化工作导则第2单元:标准内容的确定方法第22部分:引用标准的规定
GB 2471—81
GB 269181
电子设备用电阻器的标称阻值系列及其允许偏差电阻器、电容器标志内容与标志方法GB/T 277593
电子元件轴端型式和尺寸
B 559685
GB 5971—86
电容器用陶瓷介质材料
电子元器件详细规范CC1型瓷介固定电容器GB9396--88扬声器主要性能测试方法直接辆射式电动锥形拯声器通用技术莱件GB9397—88
GB9398—88
首接辐射式电动形扬声器检验规则扬声器主要技术参数
GB 9399—88
GB 12635—90
碳膜电阻器用陶瓷基体
GB/T13911--92金属镀和化学处理表示方法ST 207.1-82i
设计文件管理制度设计文件的分类和组成S 207.2—82
设计文件管理制度设计文件的标题栏、明细栏及其填写方法设计文件管理制度设计文件的格式SI 207.3-82
SI 207.4—82
设计文件管理制度文字和表格内容设计文件的编制方法SJ158080
设计文件的分类编号
S2212—82
JRX—30F型通用电磁继电器
电子元器件用镀锡铜包钢线
SI 2421—83
中华人民共和国电子工业部1996.07.22批准1996-11-01实施
SI/T10718-1996
SJ2735—86电子产品图样绘制规则SJ/T10148.4—91电气简图的编制方法电路图
S/T10148.6—91电气简图的编制方法接线图和接线表SI/T10374—93扬声器包装
S/T10594-94扬声器件型号命名方法SJ/T10601—94扬声器包装
3电阻器
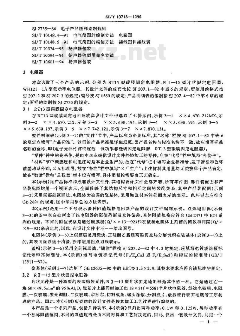
本章选取了三个产品的示,分别为 RT13 型碳膜周定电阻器、RⅡ一15 型片状固定电阻器、WH121一1A型低功率电位器。其设计文件的成套性按S207.1一82中表6的规定;所使用的格式按SJ207.2和SI207.3的规定;编号接ST1580的规定:产品明细表的编制按SJ207.4一82中第6章的规定;图样的绘制按SJ2735的规楚。3.1RT13型碳膜固定电器
在RT13型磁膜固定电阻器成套设计文件中选取了七份示例:示例3一1××4.670.212MX、示例3—2××4.670.212、示例3—3××5.630.194、示例3—4××5.630.195、示例3—5× ×5.630.197.示例3—6× ×7.742.121,示例 3--7× ×7,870.131。整件明细表(示例3一1)的\文件\节中,产品标准为企业标准,其名称\栏按SI207.1—82中表6的规定应填写“产品标准”。这里的产品标准是详细规范,因产品名称与标准名称不一致,故应填写标谁名称的全称,即<电子元器件详细规范低功率非绕线固定电阻器RT13型碳膜固定电阻器》。“攀件\件中的瓷基体,是由本企业提供设计文件外协加工的琴件,应在\代号\栏中填写“外协件”“材料\节中碳膜层和电阻漆均是本企业生产的,故在\代号\栏中填写企业标准号;速干清漆和色环油均系外购,又无标准号,故在\备注”栏中填写×广生产”;上述材料其用量均无法按单个产品确定,故在“数量”栏和\总数量\栏中没有填写,具体用量按需要由工艺确定。本示例>除产品标准和成套设计文件外,其结构设计文件全部齐套,所有零件图,部件装配图和产品装配图均用一个视图表示,全面反映了其结构尺寸和相互之问的装配关系,其中产品装配图(示例3一2采用扁部剖视两法,电阻体为被碳的瓷基体,采用胸瓷材料的部面表示法表示。包环标志应符合GB2691的规定,图中采用徐色的方法表示。本(示例)是用一个图号表示多种阻值规格电阻器产品的设计文件编制示例。点焊电阻体(示例3一3)的图中空白处列出了该电阻器的阻值范丽及允许偏差,其体阻值规格应符合GB2471中E24系列的规定。不同的阻值规格是通过碳膜层(Q/××13一92)和在被碳电阻体上刻檐的圈数和间隔(Q/××9一92)来确定的,因此,在设计文件中不一一给出图号。电阻体(示例3--5)上碳膜层是用庚烷、正硅酸乙脂经高温真空热分解沉积在瓷基体(示例3—7)上的,其表面涂以速干清漆,涂漆层用粗点划线表示。轰帽(示例3—6)采用全剖视画法,\镀涂\栏按SJ207.2一82中4.3的规定,应填写电镀或涂覆标记代号和其标准号,本(示例)填写电镀标记代号(F/E,Cu3 或 F./E,Sn3)和相应的标准号(GB/T[3911-92)。
瓷基体(示例3一7)选用了GB12635一90中的BRTΦ1.3×2.9,其技术要求应符合该标准的短定。3.2R[—15型片状固定电阻器
片状元件是一钟新型的表面贴装元件,RⅡ一15型片状固定地阻器是其中的一种。它是通过在一块60×49.5mm*的96%Al,0,瓷基片上能同时加工出18×31=558)个片状电器,经被电极膜,电阻膜、一次玻璃、激光调阻、二饮玻璃、印标、切割成条、端头涂银、分割成片,最后进行表面电镀等工序制成的产品。因此,本(示例》所提供的设计文件是按其加工工艺过程进行编制的。本产品是一个系列产=品,包括几种功率,本<示例)只列出两种功率:0.1W和0.125W,每种功率有一个标称阻值范国,不同的阻值规格是由不同材料种工艺所决定的,因此,仅出一套设计文件,共用一个1
SJ/T 10718—1996
产品明细表和装配图,不同功率的产品分别绘出个图号,产品组成部分在产品明细表和成部分(部件和零件)图样中加以区别。
在本产品成套设计文件中选取了八份示例:示例3—8××4.670.294/295MX,示例3—9××4.670.294/295、示例 3—10× ×5.630.334、示例 3—11× ×5.630.336.示例 3—12× ×5.630,340、示例 3—13× × 5.630 ,342、示例 3-14× ×5.630.344,示例 3—15× ×7.898,127。整件明细表(示例3一8)是按SJ207.4—82附录B中对同系列产品明细表的简化编制,系列产品及其组成部分的零部件十进分类标记相同,用不同的序号给以区别。由于该产品是采用大面积微加工技术,一次加工成型多个产品,每个产品通过多道工序的加工过程反唤出产品的装配关案。因此,本(示例)所有装配图都是按其加工(装配)过的先后绘制的。每道工序出一张图。其中大面积加工件图样采用了微化画法,单个产品采用全剖视放大示意图画法,系列产品规格尺寸采用装图方式给出。图样尺寸比例是按大面积加工图样给出的。图样中“重量“栏,因单件产品很小,材料核算一般以大面积工件为准,因此,…-般均不于予填写。3.3WH121—1A型低功率电位器
WHI21-1A型低功率电位器是WH121型低功率合成碳膜电位器系列产品中一个品种产品,该产品结构组成部分仅有一个零件不同,即轴端形式和长度,而势成了不周轴的规格产品。固此,本《示)产品装配图采用了同一十进分类特征标记,不同轴的规搭采用连续序号加以区别,并以表格图形式进行编制。阻值系列采用GB2471一81中E6系列,在制造电阻体时,采用不同的电阻浆料形成不同的阻值规格。
在本产品成套设计文件中,选取了正份示例:示例3—16××4.680.021/026MX示例317X×4. 680. 021/026、示例 3--18 × × 5. 640. 033、示例 3—19 × × 7. 720. 005、示例 3--20××7.814.013、示例3—21××7.871.023/028。整件明细表(示3—16)是按S207.4一B4中附录B的B1说明进行编制的,它尽六种规格零件系列产品明细表的简化形式.在材料”节中,除油墨外,其他材料均是按本企业标准生产(磁浆和银浆)和外购(GR一20油脂和GR一25油脂),国此,在代号\栏中填写本企业标准号。所有材料的用量是根据产品的生产批昼在材料消耗定额中规定,设计文件中对单个产品的用量不作规楚,故“数量“栏不写。装配图(示例3一17)采用三个视图和一个表格图表示,左视图采用全剖视画法,因为是实芯轴,末画出剖而线,使该图得以简化。表格图列出了每种轴端型式和规尺寸。电阻体(示例3一18)上的碳膜层采用涂色形式表示。作为电极的被银层采用粗点划线表示以示区别。值规格及其他加工要求在图纸空户处列出。
零件图中刷(示例3一19)采用两个规图和一个向视图表示,俯视图用双点划线表示出工作位置尺寸,向视图采用局部放大逆出。基片(示例3—20)采用全视画法。绝缘轴(示例3-21)采用三个视图表示,其轴端型式和规格尺寸采用表格图表示。图中仅画出了齿型轴端型式,其他轴端结构型式可从GB/T2775查出。
Q/ × × 185-93
× ×4.670.212
××5.630.194
x X5.630.195
54××5.630.197
旧底图总5
底图总专
× ×7.742. 121
××7.870.131
5J 242283
Q/× 13—92
Q/× × 56-92
日期经名
标准化
格式(5g)
SI/T 10718—1996
电子元器件详细规范免费标准下载网bzxz
低功率非线绕固定电
RT13型碳膜
周定电阻器
装配圈
点焊电幽体
加幅电阻体
电阻体
搬基体
1短锡铜线
TRX-0.S-I(D)
碳膜层
电阻漆 H37X
速干清漆 -Fal30
色环油墨天鹅牌
RT13 型
××5.630.194
X×5.630.195
×$.630.195
X ×5.630.197
X X5.630.194
X×5.630.197
X X5.630.197
外协体
×广生产
「×厂生产
成际记数量更改单号签名日期
X X4.67(.212MX
碳膜固定电阻器
猎图:
第1张|共2张
标记!
示例3—1
拍底图总墅
鹿图总号
口期笠名
× ×4.172.010MX
X X4.180.013MX
数史改单号
格式(5a)
SJ/T 10718 - 1996
成查件
包装箱
包装室
签名期
藕图:
示例3—1 完
XX4.670.212MX
橘面:
耐图总务
微医总·中
2.12. 019*× ×
1.电用氧表西份覆H37—×电阻课尼机编0.82外的引线不允许有添法:2.电器的标表果用色标的,售并板志应将合nB2691—81(电团器、电养能球忘内客与标志方构)的规定,色环更需略,应协间,标称盟保界分许差按实际漏况标心。SJ/T107181996
3 kmax
显**可效量
防润花
24uitu
2 Q/ × × 5692
X X5.63 4
天龄肿
色环刺
电阻速H37—X
点妞电
凝腰固定电阻器
X广生产
×4.670.212
等级你记
牌3·2
府图总究
在图总号
旦期终客
格E9'5XX
接Q/× ×15—92
电阻联图范内力4.70-1MD国量免许值整为5%,用位系做B247181电子设各用电阻各和回定电容器的标移容量源州及其允许的益累列》中E质列S/T10718-1996
按Q/××9—92
标鹿花
S12422-8
1×x5.630.195
每每期TRX-0.5T0132
固烟电电件
x×5.630.194
点凝电体
求3—3
旧底图总号
底图总号
日期茶名
格式(2)
561 09 $× X
改型数量更收单号签名日期
标准化
SI/T 10718-1996
3.2±0.15
× X 7.742.121
x × 5.630.191
电阻体
帽电阻体
X X5.630.195
标记重虽比
示3—4
底图总号
底图总号
日期签名
拖式(2)
161'059'5X X
数量更改单可签名日期
标准化
SJ/T10718-1996
2.9±0.15
ZG5108587
Q/ × ×13—92
×7.870.131
速干清漆
碳膜层
密基体
电阻体
F01—30
88:614
x ×5,630,197
乐例3—5
小提示:此标准内容仅展示完整标准里的部分截取内容,若需要完整标准请到上方自行免费下载完整标准文档。
中华人民共和国电子行业标准
SJ/T107181996
电子元器件设计文件编制示例
Examples for preparation of design documents used in electronic components1996-07-22发布
中华人民共和国电子工业部
1996-11-01实施
为使电子行业元器件专业设计文件的编制标准化、规范化,本标准在贯彻S207.1~4-82<设计文件管理制度)、ST1580—80<设计文件的分类编号》、S2735—86(电子产品图样绘制规则》等设计文件标准的基础上,在元器件各类产品中,选取有代表性的产品,采用以产品为对象的方法制设计文件示例。本标准结合元器件的专业特点,补充规定了一些习惯画法和简化编制方法。本标准分为十章,包括下列八类产品139个示例:电阻器:
2电容器:
3电真空器件;
4半导体分立器件;
5集成电路;
6电声器件;
7机电元件:
8包装器材。
本标准电子工业部标难化研究所归口。本标润起草单位:湖南省电子产品检测分析所、电子工业部标准化研究所、北京半导体器件一」化京电声器材总厂湖南省电位器总厂本标谁主要起草人:龚岁元、李善贞、光辅玲、商靖、方宁生。荫
引用标准
电阻器
电容器
电真空器件
半导体分立器件.
半导体集成电路
电声器件
机电元件
10包装器材
」范围
中华人民共和国电子行业标准
子元器件设计文件编制示例
Examples for preparation ot designdocuments used In electronic componentsSJ/T 10718-1996
本标准规定了电子元器件在设计,生产中使用的文字内容,表格内容,图样,电气简图设计文件编制承例。适用于电子行业元器件专业各企业设计文件的综制。2引用标准
下列标准所包含的茶文,通过在本标准中引用而构成为本标准的条文。本标准出版时,所示版本均为有效。所有标准都会被修订,使用本标准的各方应探讨使用下列标准最新版本的可能性。GB/T 1.1一93标准化工作导则第1单元:标准的起草与表述规则第 1部分:标准编写的基本规定
标准化工作导则
GB 1.2-—88
标准出版印刷的规定
GB 1.3-87
标准化工作导则产品标准的编写规定CB/T1.22一93标准化工作导则第2单元:标准内容的确定方法第22部分:引用标准的规定
GB 2471—81
GB 269181
电子设备用电阻器的标称阻值系列及其允许偏差电阻器、电容器标志内容与标志方法GB/T 277593
电子元件轴端型式和尺寸
B 559685
GB 5971—86
电容器用陶瓷介质材料
电子元器件详细规范CC1型瓷介固定电容器GB9396--88扬声器主要性能测试方法直接辆射式电动锥形拯声器通用技术莱件GB9397—88
GB9398—88
首接辐射式电动形扬声器检验规则扬声器主要技术参数
GB 9399—88
GB 12635—90
碳膜电阻器用陶瓷基体
GB/T13911--92金属镀和化学处理表示方法ST 207.1-82i
设计文件管理制度设计文件的分类和组成S 207.2—82
设计文件管理制度设计文件的标题栏、明细栏及其填写方法设计文件管理制度设计文件的格式SI 207.3-82
SI 207.4—82
设计文件管理制度文字和表格内容设计文件的编制方法SJ158080
设计文件的分类编号
S2212—82
JRX—30F型通用电磁继电器
电子元器件用镀锡铜包钢线
SI 2421—83
中华人民共和国电子工业部1996.07.22批准1996-11-01实施
SI/T10718-1996
SJ2735—86电子产品图样绘制规则SJ/T10148.4—91电气简图的编制方法电路图
S/T10148.6—91电气简图的编制方法接线图和接线表SI/T10374—93扬声器包装
S/T10594-94扬声器件型号命名方法SJ/T10601—94扬声器包装
3电阻器
本章选取了三个产品的示,分别为 RT13 型碳膜周定电阻器、RⅡ一15 型片状固定电阻器、WH121一1A型低功率电位器。其设计文件的成套性按S207.1一82中表6的规定;所使用的格式按SJ207.2和SI207.3的规定;编号接ST1580的规定:产品明细表的编制按SJ207.4一82中第6章的规定;图样的绘制按SJ2735的规楚。3.1RT13型碳膜固定电器
在RT13型磁膜固定电阻器成套设计文件中选取了七份示例:示例3一1××4.670.212MX、示例3—2××4.670.212、示例3—3××5.630.194、示例3—4××5.630.195、示例3—5× ×5.630.197.示例3—6× ×7.742.121,示例 3--7× ×7,870.131。整件明细表(示例3一1)的\文件\节中,产品标准为企业标准,其名称\栏按SI207.1—82中表6的规定应填写“产品标准”。这里的产品标准是详细规范,因产品名称与标准名称不一致,故应填写标谁名称的全称,即<电子元器件详细规范低功率非绕线固定电阻器RT13型碳膜固定电阻器》。“攀件\件中的瓷基体,是由本企业提供设计文件外协加工的琴件,应在\代号\栏中填写“外协件”“材料\节中碳膜层和电阻漆均是本企业生产的,故在\代号\栏中填写企业标准号;速干清漆和色环油均系外购,又无标准号,故在\备注”栏中填写×广生产”;上述材料其用量均无法按单个产品确定,故在“数量”栏和\总数量\栏中没有填写,具体用量按需要由工艺确定。本示例>除产品标准和成套设计文件外,其结构设计文件全部齐套,所有零件图,部件装配图和产品装配图均用一个视图表示,全面反映了其结构尺寸和相互之问的装配关系,其中产品装配图(示例3一2采用扁部剖视两法,电阻体为被碳的瓷基体,采用胸瓷材料的部面表示法表示。包环标志应符合GB2691的规定,图中采用徐色的方法表示。本(示例)是用一个图号表示多种阻值规格电阻器产品的设计文件编制示例。点焊电阻体(示例3一3)的图中空白处列出了该电阻器的阻值范丽及允许偏差,其体阻值规格应符合GB2471中E24系列的规定。不同的阻值规格是通过碳膜层(Q/××13一92)和在被碳电阻体上刻檐的圈数和间隔(Q/××9一92)来确定的,因此,在设计文件中不一一给出图号。电阻体(示例3--5)上碳膜层是用庚烷、正硅酸乙脂经高温真空热分解沉积在瓷基体(示例3—7)上的,其表面涂以速干清漆,涂漆层用粗点划线表示。轰帽(示例3—6)采用全剖视画法,\镀涂\栏按SJ207.2一82中4.3的规定,应填写电镀或涂覆标记代号和其标准号,本(示例)填写电镀标记代号(F/E,Cu3 或 F./E,Sn3)和相应的标准号(GB/T[3911-92)。
瓷基体(示例3一7)选用了GB12635一90中的BRTΦ1.3×2.9,其技术要求应符合该标准的短定。3.2R[—15型片状固定电阻器
片状元件是一钟新型的表面贴装元件,RⅡ一15型片状固定地阻器是其中的一种。它是通过在一块60×49.5mm*的96%Al,0,瓷基片上能同时加工出18×31=558)个片状电器,经被电极膜,电阻膜、一次玻璃、激光调阻、二饮玻璃、印标、切割成条、端头涂银、分割成片,最后进行表面电镀等工序制成的产品。因此,本(示例》所提供的设计文件是按其加工工艺过程进行编制的。本产品是一个系列产=品,包括几种功率,本<示例)只列出两种功率:0.1W和0.125W,每种功率有一个标称阻值范国,不同的阻值规格是由不同材料种工艺所决定的,因此,仅出一套设计文件,共用一个1
SJ/T 10718—1996
产品明细表和装配图,不同功率的产品分别绘出个图号,产品组成部分在产品明细表和成部分(部件和零件)图样中加以区别。
在本产品成套设计文件中选取了八份示例:示例3—8××4.670.294/295MX,示例3—9××4.670.294/295、示例 3—10× ×5.630.334、示例 3—11× ×5.630.336.示例 3—12× ×5.630,340、示例 3—13× × 5.630 ,342、示例 3-14× ×5.630.344,示例 3—15× ×7.898,127。整件明细表(示例3一8)是按SJ207.4—82附录B中对同系列产品明细表的简化编制,系列产品及其组成部分的零部件十进分类标记相同,用不同的序号给以区别。由于该产品是采用大面积微加工技术,一次加工成型多个产品,每个产品通过多道工序的加工过程反唤出产品的装配关案。因此,本(示例)所有装配图都是按其加工(装配)过的先后绘制的。每道工序出一张图。其中大面积加工件图样采用了微化画法,单个产品采用全剖视放大示意图画法,系列产品规格尺寸采用装图方式给出。图样尺寸比例是按大面积加工图样给出的。图样中“重量“栏,因单件产品很小,材料核算一般以大面积工件为准,因此,…-般均不于予填写。3.3WH121—1A型低功率电位器
WHI21-1A型低功率电位器是WH121型低功率合成碳膜电位器系列产品中一个品种产品,该产品结构组成部分仅有一个零件不同,即轴端形式和长度,而势成了不周轴的规格产品。固此,本《示)产品装配图采用了同一十进分类特征标记,不同轴的规搭采用连续序号加以区别,并以表格图形式进行编制。阻值系列采用GB2471一81中E6系列,在制造电阻体时,采用不同的电阻浆料形成不同的阻值规格。
在本产品成套设计文件中,选取了正份示例:示例3—16××4.680.021/026MX示例317X×4. 680. 021/026、示例 3--18 × × 5. 640. 033、示例 3—19 × × 7. 720. 005、示例 3--20××7.814.013、示例3—21××7.871.023/028。整件明细表(示3—16)是按S207.4一B4中附录B的B1说明进行编制的,它尽六种规格零件系列产品明细表的简化形式.在材料”节中,除油墨外,其他材料均是按本企业标准生产(磁浆和银浆)和外购(GR一20油脂和GR一25油脂),国此,在代号\栏中填写本企业标准号。所有材料的用量是根据产品的生产批昼在材料消耗定额中规定,设计文件中对单个产品的用量不作规楚,故“数量“栏不写。装配图(示例3一17)采用三个视图和一个表格图表示,左视图采用全剖视画法,因为是实芯轴,末画出剖而线,使该图得以简化。表格图列出了每种轴端型式和规尺寸。电阻体(示例3一18)上的碳膜层采用涂色形式表示。作为电极的被银层采用粗点划线表示以示区别。值规格及其他加工要求在图纸空户处列出。
零件图中刷(示例3一19)采用两个规图和一个向视图表示,俯视图用双点划线表示出工作位置尺寸,向视图采用局部放大逆出。基片(示例3—20)采用全视画法。绝缘轴(示例3-21)采用三个视图表示,其轴端型式和规格尺寸采用表格图表示。图中仅画出了齿型轴端型式,其他轴端结构型式可从GB/T2775查出。
Q/ × × 185-93
× ×4.670.212
××5.630.194
x X5.630.195
54××5.630.197
旧底图总5
底图总专
× ×7.742. 121
××7.870.131
5J 242283
Q/× 13—92
Q/× × 56-92
日期经名
标准化
格式(5g)
SI/T 10718—1996
电子元器件详细规范免费标准下载网bzxz
低功率非线绕固定电
RT13型碳膜
周定电阻器
装配圈
点焊电幽体
加幅电阻体
电阻体
搬基体
1短锡铜线
TRX-0.S-I(D)
碳膜层
电阻漆 H37X
速干清漆 -Fal30
色环油墨天鹅牌
RT13 型
××5.630.194
X×5.630.195
×$.630.195
X ×5.630.197
X X5.630.194
X×5.630.197
X X5.630.197
外协体
×广生产
「×厂生产
成际记数量更改单号签名日期
X X4.67(.212MX
碳膜固定电阻器
猎图:
第1张|共2张
标记!
示例3—1
拍底图总墅
鹿图总号
口期笠名
× ×4.172.010MX
X X4.180.013MX
数史改单号
格式(5a)
SJ/T 10718 - 1996
成查件
包装箱
包装室
签名期
藕图:
示例3—1 完
XX4.670.212MX
橘面:
耐图总务
微医总·中
2.12. 019*× ×
1.电用氧表西份覆H37—×电阻课尼机编0.82外的引线不允许有添法:2.电器的标表果用色标的,售并板志应将合nB2691—81(电团器、电养能球忘内客与标志方构)的规定,色环更需略,应协间,标称盟保界分许差按实际漏况标心。SJ/T107181996
3 kmax
显**可效量
防润花
24uitu
2 Q/ × × 5692
X X5.63 4
天龄肿
色环刺
电阻速H37—X
点妞电
凝腰固定电阻器
X广生产
×4.670.212
等级你记
牌3·2
府图总究
在图总号
旦期终客
格E9'5XX
接Q/× ×15—92
电阻联图范内力4.70-1MD国量免许值整为5%,用位系做B247181电子设各用电阻各和回定电容器的标移容量源州及其允许的益累列》中E质列S/T10718-1996
按Q/××9—92
标鹿花
S12422-8
1×x5.630.195
每每期TRX-0.5T0132
固烟电电件
x×5.630.194
点凝电体
求3—3
旧底图总号
底图总号
日期茶名
格式(2)
561 09 $× X
改型数量更收单号签名日期
标准化
SI/T 10718-1996
3.2±0.15
× X 7.742.121
x × 5.630.191
电阻体
帽电阻体
X X5.630.195
标记重虽比
示3—4
底图总号
底图总号
日期签名
拖式(2)
161'059'5X X
数量更改单可签名日期
标准化
SJ/T10718-1996
2.9±0.15
ZG5108587
Q/ × ×13—92
×7.870.131
速干清漆
碳膜层
密基体
电阻体
F01—30
88:614
x ×5,630,197
乐例3—5
小提示:此标准内容仅展示完整标准里的部分截取内容,若需要完整标准请到上方自行免费下载完整标准文档。
标准图片预览:





- 其它标准
- 热门标准
- 电子行业标准(SJ)
- SJ20794/2-2007 RNK5085型有可靠性指标的表面安装膜固定电阻网络详细规范
- SJ/T11396-2009 氮化镓基发光二极管蓝宝石衬底片
- SJ/T31421-1994 双推板式电热隧道窑完好要求和检查评定方法
- SJ/T31423-1994 真空电阻加热炉完好要求和检查评定方法
- SJ/T31424-1994 室式淬火热处理炉完好要求和检查评定方法
- SJ50065/12-2004 JRW-220M型有可靠性指标的TO-5密封直流电磁继电器详细规范
- SJ1185-1977 彩色电视测量测试卡(CT752卡)
- SJ/T31422-1994 可控气氛炉完好要求和检查评定方法
- SJ/T31127-1994 MP010型多功能可焊性测试设备完好要求和检查评定方法
- SJ905-1974 RX70型精密线绕电阻器
- SJ50600.1-1994 JY3452型后松压接接触件盒式安装螺纹连接圆形固定电连接器详细规
- SJ/T31129-1994 高低温测试设备完好要求和检查评定方法
- SJ1522-1979 KN1型钮子开关
- SJ/T10608-1994 电子设备用机电开关 第五部分:按钮开关分规范 第一篇 空白详细规范
- SJ/T31211-1994 阴极支持架焊接机完好要求和检查评定方法
- 行业新闻
请牢记:“bzxz.net”即是“标准下载”四个汉字汉语拼音首字母与国际顶级域名“.net”的组合。 ©2025 标准下载网 www.bzxz.net 本站邮件:bzxznet@163.com
网站备案号:湘ICP备2025141790号-2
网站备案号:湘ICP备2025141790号-2