- 您的位置:
- 标准下载网 >>
- 标准分类 >>
- 化工行业标准(HG) >>
- HG 3025-1986 对苯二甲酸乙二醇酯粒料含水量的测定
标准号:
HG 3025-1986
标准名称:
对苯二甲酸乙二醇酯粒料含水量的测定
标准类别:
化工行业标准(HG)
英文名称:
Determination of moisture content of ethylene terephthalate pellets标准状态:
现行-
实施日期:
1987-10-01 出版语种:
简体中文下载格式:
.rar.pdf下载大小:
158.39 KB
替代情况:
GB 7140-86采标情况:
neq ISO 6188-1980
部分标准内容:
中华人民共和国化工行业标准
聚对苯二甲酸乙二醇酯粒料
含水量的测定
Determination of water content ofpoly (ethylene terephthalate) granules本标准参照采用国际标准ISO6188--1980《塑料-测定)。
1适用范围
UDC678.7:543.81
IG/T3025-1986(1997)
代帮GB7140-86
一聚对苯二甲酸乙二醇酯粒料
含水量的
本标准规定了聚对苯二甲酸乙二醇酷粒料的含水量测定方法。本方法适用于在0.002~~0.05%(m/m)范围内含水量的测定。
对材料加工含水量是很重要的。在材料加工中,为了防止降解,应使含水量在万分之几以下。本方法不适用于含有大量在室温下具有显著蒸气压的挥发性非水化合物的聚对苯二甲酸乙二醇酯样品。在干燥的聚对苯二甲酸乙二醇酯粒料中存在少量乙醛引起的误差是可以允许的。但应定期用某种方法如气相色谐法检查大量挥发性化合物是否存在。这种检查对新类型或新品级的材料是特别要的。
2原理
将试样放在高真空的密闭空间内,加热到200土5℃,以此保证水分的完全蒸发。测定引起的压力增值。这压力增值与含水量成正比。以一种已知准确含水量,而只能在试验条件下失去水分的水合物(如钼酸钠二水合物)为参比,作校准曲线计算含水量。3试剂
3.1钼酸钠二水合物(Na,MoO,-2H,O)分析纯。注:也可以使用在试验条件下失去结晶水的其他水合物。4仪器
4.1水分测定仪
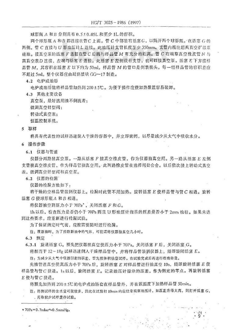
如图所示,水分测定仪是一个真空气密连接的玻璃仪器。接头是可互换的锥形磨口。国家标准局1986-12-30发布
198721001实放
接真空表
接真空系
HG/T3025-1986(1997)
lswbnknkshseheataio
比例1:3
水分测定仪
aoucduaw
A-球形瓶,0.5±0.05L;B—球形瓶≥1L;C连通管D一高真空表:E、F、G一活塞;L一油压计,内径8.0mm;M一样品管:N一真空橡皮管;P一选择阀
左边空间总容积590ml。
活塞F是向后接。
HG/T 3025-1986 (1997)
球形瓶A和B分别具有0.5+0.05L和至少1L的容积。两个球形瓶A和B都连接在管C上面。管C中部装有活塞G,以隔开两个球形瓶。在活塞G-的两侧,管C直接与U形油压计L连接。此油压计支管长度至少350mm。支管内灌注超高真空扩散泵硅油。接真空泵的活塞F连接在管C后面与样品管M有充分的距离。管C右端靠真空橡皮管N与高真空表D连接,左端与活塞E连接。此活塞E左侧设有支管,也可以接真空泵。活塞E下方接样品管M,其容积在活塞E以下约为50ml。样品管M的管口是倒装接头。每一组样品管的容积差应不超过5ml。整个仪器应由耐热玻璃GG17制造。4.2电炉或油浴
电炉或油浴能将样品管加热到200土5℃。为便于操作应使加热装置容易装卸。4.3其他主要设备
真空泵,最好选用油不倒流者;微调真空针型阀;
转动式真空表;
恒温控制系统。
5取样
将具有代表性的试样迅速装人于燥的容器中,并立即密闭,以尽量减少从大气中吸收水分。6操作步骤
6.1仪器与管道
仪器分两路接真空泵。一路从活塞F接真空橡皮管,作为仪器抽真空用。另一路从活塞E左侧支管接真空橡皮管,作为样品管抽真空用。此两路橡皮管在选择阀处会合。以后依次接上转动式真空表,微调真空针型问和真空泵。6.2仪器的检漏
仪器的检漏方法如下:
将干燥的空样品管装到仪器上。检漏时此管不用加热。旋转活塞E使样品管与管C相通。旋转活塞G使球形瓶A和B相通。
将仪器抽空到压力小于70Pa,关闭活塞F和G。1h以后,检查压力是否仍小于70Pa而且U形油压计指示的压差是否小于2mm油柱。如果末达到这些要求,应重新进行检漏试验。为了保证测定时气密,应按需要随时进行检漏。注:漩新油时,为了排除新油中的气体,可能需将仪器抽真空几小时。6.3测定
6.3.1旋通活塞G。预先把仪器抽真空使压力小于70Pa。关闭活塞F后,关闭活塞G。将相当于12~18g试样迅速倒入干燥样品管中,并将样品管装到仪器上,随即旋闭活塞E。注:为减少从大气中吸湖引起的误差,首先按体积估量试样。在试验完成后再进行准确称量。先抽管道真空使其压力小于70Pa后,旋转活塞E对样品管进行抽真空10s,随即旋转活塞E使样品管与管C接通。1s以后,旋闭活塞E。记录油压计指示的压差,作为测定的零点。再旋转活塞E使与管C接通。
将预先加热到200土5℃的电炉或油浴套在样品管外,并在该温度下加热样品管50min。注:待测试样的含水盘可能较多,因此在试验初10min内应经常观察油压计,如压差升得大高,则打开活塞G,,另取较少试样重作试验。
#70Pa=0.7mbar0.5mmFgg
HG/T3025-1986(1997)
50min后,旋闭活塞E。记录油压计指示的压差。准确到衰米。停止加热样品管。
开动真空泵,徐徐旋开活塞F,把油压计中的水气抽走后,再关闭活塞F。旋转活塞E,以消除样品管内的真空。待样品管冷却后称重,准确到0.01g。注:连续测定时,如仪器中空气余压不大于70Pa,不必再旋通活塞G,就可继续进行测定。6.3.2对每个试样进行两次测定。若结果相差大于0.005%(m/m),应检查漏气情况,重新进行两次测定,并报告四次测定的全部结果。6.4标定
至少称取5个质量在10~70mg范围内的钼酸钠二水合物试样,将他们各放人干燥的小试管中。按照6.3.1规定的操作步骤,分别对每个试样进行测定。加热时间可以由50min缩短到15min。采用最小二乘法计算相应于产生100mm油压差所需水量毫克数的标定因子f。注:①每当使用一批新的铝酸钠二水合物时,根据190℃干燥1h来核实其含水量。②不得用水来进行标定,因为所需量太小,称量不准确。结果表示
以质量百分数表示的含水量,由下述公式计算:0.001×AP×f
式中:AP
8试验报告
油压计指示的压差,mm油柱;
试样的质量,g;
一按6.5测得的标定因子,mgH,O/dmoil。试验报告应包括下列各项:
a.注明依据本国家标准;
b.试样的完备鉴别说明;
c.单个试验结果和两次测定的平均值,准确到0.001%(m/m);d.试验人员;
e.试验日期。
A.1水分测定仪有下列差异:
国际标准
A.1.1要求最好使用球形磨口接头。H/T30251986(1997)
附录A
采用说明
(参考件)
使用锥形瘤口接头。
A.1.2球形瓶A和B都在管C的下面。A.1.3活塞F在管C的上面。
A.1.4U形油压计L以球形磨口接头与管C连接。U形油压计L上部有喷射头H和止逆阅KA.1.5
装暨。
A.1.6高真空表D中,管d无刻度。国家标准
球形瓶A和B都设在管C的上面。
活塞F设在管C的后面。
U形油压计L直接与暨C固定连接。U形油压计L上部无喷射头H和止逆阀K装置。高真空表D中,管d,有刻度。免费标准下载网bzxz
国际标准中没有明文规定而国家标准中有明文规定者:A.2
国际标准
A.2.1除规定活塞F接真空泵外,没有规定活塞E也接真空。
A.2.2仪器左边空间总容积没有规定。A.2.3油压计L的支管内径没有规定。A.2.4油压计和高真空表里灌注何种油设有规定。A.2.5没有推荐使用微调直空针型阀。A.3测定操作上有下列差异:
国家标准
除规定活塞F接真空泵外,又规定活塞E也接真空泵
仪器左边空间总容积规定为590ml。油压计L的支管内径规定为8.0mma规定灌注超高真空扩散泵硅油。推荐使用微调真空针型阀。
国际标准
A.3.1仅器和样品管连在一起抽真空。A.3.2样品管与仪器一起抽真空的时间没有规定。A.3.3
抽真空后,仪器中空气余压与样品管中空气余压一致。
旋开活塞C后;又旋闭活塞G。调整油压计A.3.4
支管中的油面,使在同一水平面时,作为压差测定的零点。
国家标准
仪器和样品管分别抽真空。先抽仪器,后抽样品管。样品管抽真空的时间规定为10s。抽真空后,仪器中空气余压与样品管中空气余压不大一致。
不旋开活塞G,旋转活塞E,使抽真空后的样品件与仪器接通。1s以后,旋闭活塞E,所造成的压差,作为压差测定的点。
B.1管道的捡漏
HIG/T3025-1986(1997)
附录B
分水测定仪中高真空表的校正
(补充件)
旋闭活塞F和E,对管道抽真空。当管道压力小于14Pa时,密封住管道。管道压力增大速率不得超过1.4Pa/min。
B.2高真空表的校正
作校正试验时,在管道上要接人转动式真空表,微调真空针型阀和真空泵,使其能在压力14~70Pa范围内调节。
在此压力范围内,选定一个待校正的压力。当校正试验开始时,系统压力可以调节略大于或略小于待校正的压力。然后逐渐减少压力或逐渐增大压力,从双方向逐渐趋近于待校正的压力。其余压力的校正,照此类推。
采用最小二乘法加以整理。
附加说明:
本标准由中华人民共和国化学工业部提出,由全国塑料标准化技术委员会化学方法分会归口。本标准由福建省中心检验所负责起草。本标准主要起草人陈传荣。
14Pa~0.1mmHg
1.4Pa/min0601mmHg/min。
小提示:此标准内容仅展示完整标准里的部分截取内容,若需要完整标准请到上方自行免费下载完整标准文档。
聚对苯二甲酸乙二醇酯粒料
含水量的测定
Determination of water content ofpoly (ethylene terephthalate) granules本标准参照采用国际标准ISO6188--1980《塑料-测定)。
1适用范围
UDC678.7:543.81
IG/T3025-1986(1997)
代帮GB7140-86
一聚对苯二甲酸乙二醇酯粒料
含水量的
本标准规定了聚对苯二甲酸乙二醇酷粒料的含水量测定方法。本方法适用于在0.002~~0.05%(m/m)范围内含水量的测定。
对材料加工含水量是很重要的。在材料加工中,为了防止降解,应使含水量在万分之几以下。本方法不适用于含有大量在室温下具有显著蒸气压的挥发性非水化合物的聚对苯二甲酸乙二醇酯样品。在干燥的聚对苯二甲酸乙二醇酯粒料中存在少量乙醛引起的误差是可以允许的。但应定期用某种方法如气相色谐法检查大量挥发性化合物是否存在。这种检查对新类型或新品级的材料是特别要的。
2原理
将试样放在高真空的密闭空间内,加热到200土5℃,以此保证水分的完全蒸发。测定引起的压力增值。这压力增值与含水量成正比。以一种已知准确含水量,而只能在试验条件下失去水分的水合物(如钼酸钠二水合物)为参比,作校准曲线计算含水量。3试剂
3.1钼酸钠二水合物(Na,MoO,-2H,O)分析纯。注:也可以使用在试验条件下失去结晶水的其他水合物。4仪器
4.1水分测定仪
如图所示,水分测定仪是一个真空气密连接的玻璃仪器。接头是可互换的锥形磨口。国家标准局1986-12-30发布
198721001实放
接真空表
接真空系
HG/T3025-1986(1997)
lswbnknkshseheataio
比例1:3
水分测定仪
aoucduaw
A-球形瓶,0.5±0.05L;B—球形瓶≥1L;C连通管D一高真空表:E、F、G一活塞;L一油压计,内径8.0mm;M一样品管:N一真空橡皮管;P一选择阀
左边空间总容积590ml。
活塞F是向后接。
HG/T 3025-1986 (1997)
球形瓶A和B分别具有0.5+0.05L和至少1L的容积。两个球形瓶A和B都连接在管C上面。管C中部装有活塞G,以隔开两个球形瓶。在活塞G-的两侧,管C直接与U形油压计L连接。此油压计支管长度至少350mm。支管内灌注超高真空扩散泵硅油。接真空泵的活塞F连接在管C后面与样品管M有充分的距离。管C右端靠真空橡皮管N与高真空表D连接,左端与活塞E连接。此活塞E左侧设有支管,也可以接真空泵。活塞E下方接样品管M,其容积在活塞E以下约为50ml。样品管M的管口是倒装接头。每一组样品管的容积差应不超过5ml。整个仪器应由耐热玻璃GG17制造。4.2电炉或油浴
电炉或油浴能将样品管加热到200土5℃。为便于操作应使加热装置容易装卸。4.3其他主要设备
真空泵,最好选用油不倒流者;微调真空针型阀;
转动式真空表;
恒温控制系统。
5取样
将具有代表性的试样迅速装人于燥的容器中,并立即密闭,以尽量减少从大气中吸收水分。6操作步骤
6.1仪器与管道
仪器分两路接真空泵。一路从活塞F接真空橡皮管,作为仪器抽真空用。另一路从活塞E左侧支管接真空橡皮管,作为样品管抽真空用。此两路橡皮管在选择阀处会合。以后依次接上转动式真空表,微调真空针型问和真空泵。6.2仪器的检漏
仪器的检漏方法如下:
将干燥的空样品管装到仪器上。检漏时此管不用加热。旋转活塞E使样品管与管C相通。旋转活塞G使球形瓶A和B相通。
将仪器抽空到压力小于70Pa,关闭活塞F和G。1h以后,检查压力是否仍小于70Pa而且U形油压计指示的压差是否小于2mm油柱。如果末达到这些要求,应重新进行检漏试验。为了保证测定时气密,应按需要随时进行检漏。注:漩新油时,为了排除新油中的气体,可能需将仪器抽真空几小时。6.3测定
6.3.1旋通活塞G。预先把仪器抽真空使压力小于70Pa。关闭活塞F后,关闭活塞G。将相当于12~18g试样迅速倒入干燥样品管中,并将样品管装到仪器上,随即旋闭活塞E。注:为减少从大气中吸湖引起的误差,首先按体积估量试样。在试验完成后再进行准确称量。先抽管道真空使其压力小于70Pa后,旋转活塞E对样品管进行抽真空10s,随即旋转活塞E使样品管与管C接通。1s以后,旋闭活塞E。记录油压计指示的压差,作为测定的零点。再旋转活塞E使与管C接通。
将预先加热到200土5℃的电炉或油浴套在样品管外,并在该温度下加热样品管50min。注:待测试样的含水盘可能较多,因此在试验初10min内应经常观察油压计,如压差升得大高,则打开活塞G,,另取较少试样重作试验。
#70Pa=0.7mbar0.5mmFgg
HG/T3025-1986(1997)
50min后,旋闭活塞E。记录油压计指示的压差。准确到衰米。停止加热样品管。
开动真空泵,徐徐旋开活塞F,把油压计中的水气抽走后,再关闭活塞F。旋转活塞E,以消除样品管内的真空。待样品管冷却后称重,准确到0.01g。注:连续测定时,如仪器中空气余压不大于70Pa,不必再旋通活塞G,就可继续进行测定。6.3.2对每个试样进行两次测定。若结果相差大于0.005%(m/m),应检查漏气情况,重新进行两次测定,并报告四次测定的全部结果。6.4标定
至少称取5个质量在10~70mg范围内的钼酸钠二水合物试样,将他们各放人干燥的小试管中。按照6.3.1规定的操作步骤,分别对每个试样进行测定。加热时间可以由50min缩短到15min。采用最小二乘法计算相应于产生100mm油压差所需水量毫克数的标定因子f。注:①每当使用一批新的铝酸钠二水合物时,根据190℃干燥1h来核实其含水量。②不得用水来进行标定,因为所需量太小,称量不准确。结果表示
以质量百分数表示的含水量,由下述公式计算:0.001×AP×f
式中:AP
8试验报告
油压计指示的压差,mm油柱;
试样的质量,g;
一按6.5测得的标定因子,mgH,O/dmoil。试验报告应包括下列各项:
a.注明依据本国家标准;
b.试样的完备鉴别说明;
c.单个试验结果和两次测定的平均值,准确到0.001%(m/m);d.试验人员;
e.试验日期。
A.1水分测定仪有下列差异:
国际标准
A.1.1要求最好使用球形磨口接头。H/T30251986(1997)
附录A
采用说明
(参考件)
使用锥形瘤口接头。
A.1.2球形瓶A和B都在管C的下面。A.1.3活塞F在管C的上面。
A.1.4U形油压计L以球形磨口接头与管C连接。U形油压计L上部有喷射头H和止逆阅KA.1.5
装暨。
A.1.6高真空表D中,管d无刻度。国家标准
球形瓶A和B都设在管C的上面。
活塞F设在管C的后面。
U形油压计L直接与暨C固定连接。U形油压计L上部无喷射头H和止逆阀K装置。高真空表D中,管d,有刻度。免费标准下载网bzxz
国际标准中没有明文规定而国家标准中有明文规定者:A.2
国际标准
A.2.1除规定活塞F接真空泵外,没有规定活塞E也接真空。
A.2.2仪器左边空间总容积没有规定。A.2.3油压计L的支管内径没有规定。A.2.4油压计和高真空表里灌注何种油设有规定。A.2.5没有推荐使用微调直空针型阀。A.3测定操作上有下列差异:
国家标准
除规定活塞F接真空泵外,又规定活塞E也接真空泵
仪器左边空间总容积规定为590ml。油压计L的支管内径规定为8.0mma规定灌注超高真空扩散泵硅油。推荐使用微调真空针型阀。
国际标准
A.3.1仅器和样品管连在一起抽真空。A.3.2样品管与仪器一起抽真空的时间没有规定。A.3.3
抽真空后,仪器中空气余压与样品管中空气余压一致。
旋开活塞C后;又旋闭活塞G。调整油压计A.3.4
支管中的油面,使在同一水平面时,作为压差测定的零点。
国家标准
仪器和样品管分别抽真空。先抽仪器,后抽样品管。样品管抽真空的时间规定为10s。抽真空后,仪器中空气余压与样品管中空气余压不大一致。
不旋开活塞G,旋转活塞E,使抽真空后的样品件与仪器接通。1s以后,旋闭活塞E,所造成的压差,作为压差测定的点。
B.1管道的捡漏
HIG/T3025-1986(1997)
附录B
分水测定仪中高真空表的校正
(补充件)
旋闭活塞F和E,对管道抽真空。当管道压力小于14Pa时,密封住管道。管道压力增大速率不得超过1.4Pa/min。
B.2高真空表的校正
作校正试验时,在管道上要接人转动式真空表,微调真空针型阀和真空泵,使其能在压力14~70Pa范围内调节。
在此压力范围内,选定一个待校正的压力。当校正试验开始时,系统压力可以调节略大于或略小于待校正的压力。然后逐渐减少压力或逐渐增大压力,从双方向逐渐趋近于待校正的压力。其余压力的校正,照此类推。
采用最小二乘法加以整理。
附加说明:
本标准由中华人民共和国化学工业部提出,由全国塑料标准化技术委员会化学方法分会归口。本标准由福建省中心检验所负责起草。本标准主要起草人陈传荣。
14Pa~0.1mmHg
1.4Pa/min0601mmHg/min。
小提示:此标准内容仅展示完整标准里的部分截取内容,若需要完整标准请到上方自行免费下载完整标准文档。
标准图片预览:





- 其它标准
- 热门标准
- 化工行业标准(HG)
- HG/T3985-2007 聚四氟乙烯波纹管膨胀节
- HG/T20518-2008 化工粉体工程设计通用规范
- HG/T3459-2003 化学试剂 顺丁烯二酸酐
- HG∕T5056-2016 GB 7544在天然橡胶胶乳避孕套质量管理中的使用指南
- HG/T3219-2009 代替 HG/T 3219-1999 搪玻璃平面阀
- HG/T2017-2011 代替 HG/T 2017-2000 普通运动鞋
- HG/T2956.5-2001 硼镁矿石中氧化亚铁含量的测定重铬酸钾 容量法
- HG/T3276-2019 代替 HG/T 3276-2012 腐植酸铵肥料分析方法
- HG/T5036-2016 常温有机硫转化吸收催化剂催化性能试验方法
- HG/T4752-2014 整体浇铸乙烯基树脂混凝土电解槽
- HG/T3449-1999 化学试剂 甲基红
- HG/T2371-2003 代替 HG/T 2371-1992 搪玻璃开式搅拌容器
- HG/T4103-2009 化学试剂 有机氮化合物测定通用方法
- HG/T5780-2020 涂料用高氯化聚乙烯树脂
- HG/T4221-2011 双组分室温硫化有机硅模具胶
- 行业新闻
请牢记:“bzxz.net”即是“标准下载”四个汉字汉语拼音首字母与国际顶级域名“.net”的组合。 ©2025 标准下载网 www.bzxz.net 本站邮件:bzxznet@163.com
网站备案号:湘ICP备2025141790号-2
网站备案号:湘ICP备2025141790号-2