- 您的位置:
- 标准下载网 >>
- 标准分类 >>
- 电力行业标准(DL) >>
- DL/T 857-2004 发电厂、变电所蓄电池用整流逆变设备技术条件
标准号:
DL/T 857-2004
标准名称:
发电厂、变电所蓄电池用整流逆变设备技术条件
标准类别:
电力行业标准(DL)
标准状态:
现行-
发布日期:
2004-03-09 -
实施日期:
2004-06-01 出版语种:
简体中文下载格式:
.rar.pdf下载大小:
3.80 MB
点击下载
标准简介:
标准下载解压密码:www.bzxz.net
本标准规定了发电厂、变电所蓄电池用整流逆变设备(以下简称整流逆变设备)的技术要求、试验方法、包装及贮运条件。本标准适用于直流电源系统中的蓄电池用整流逆变设备的试验、选择和订货。 DL/T 857-2004 发电厂、变电所蓄电池用整流逆变设备技术条件 DL/T857-2004
部分标准内容:
ICS27.100
备案号:13602-2004
中华人民共和国电力行业标准
DL/T857--2004
发电厂、变电所蓄电池用整流逆变设备技术条件
Specification of rectification inversion equipmentfor battery of power plant and substation2004-03-09发布
2004-06-01实施
中华人民共和国国家发展和改革委员会,发布
1范围·
规范性引用文件
3术语和定义
使用条件
基本技术参数·
技术要求
检验规则与试验方法
8标志、包装、运输、贮存
附录A(资料性附录)
附录B(资料性附录)
附录C(资料性附录)
附录D(资料性附录)
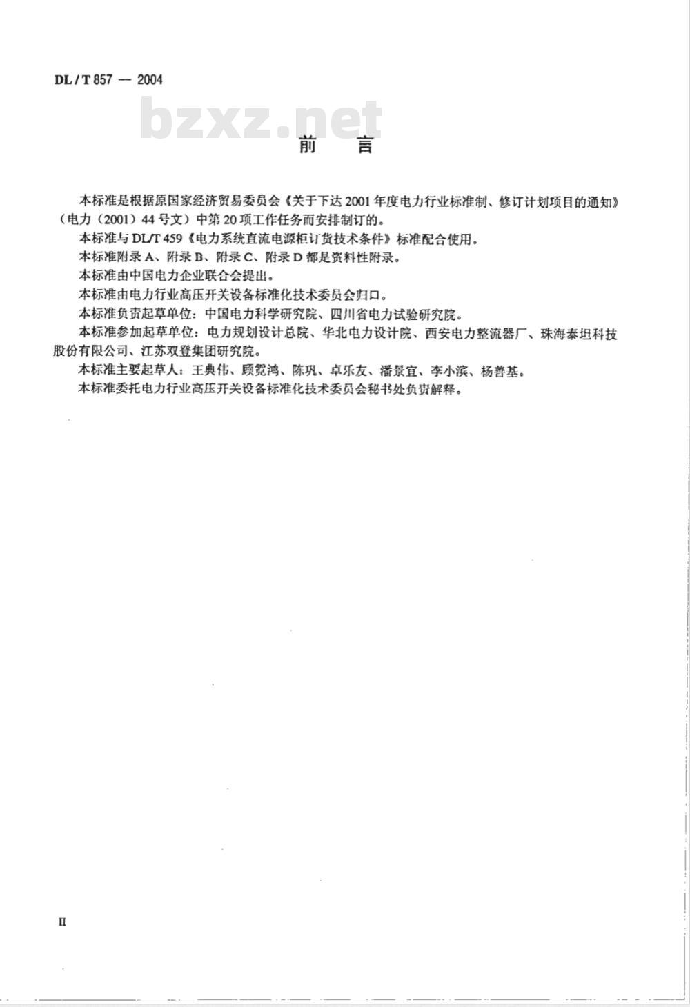
KCFW2型微机型相控整流逆变设备电气接口方框图DL/T857-2004
GCFW3型微机型高频开关整流逆变设备电气接口方框图..
KCFW、GCFW型微机型整流逆变设备(铅酸著电池组)运行整定参数曲线
铅酸蓄电池组逆变放电参数曲线10
DL/T857-2004
本标准是根据原国家经济贸易委员会《关于下达2001年度电力行业标准制、修订计划项目的通知》(电力(2001)44号文)中第20项工作任务而安排制订的。本标准与DLT459《电力系统直流电源柜订货技术条件》标准配合使用。本标准附录A、附录B、附录C、附录D都是资料性附录。本标准由中国电力企业联合会提出。本标准由电力行业高压开关设备标准化技术委员会归口。本标准负责起草单位:中国电力科学研究院、四川省电力试验研究院。本标准参加起草单位:电力规划设计总院、华北电力设计院、西安电力整流器厂、珠海泰坦科技股份有限公司、江苏双登集团研究院。本标准主要起草人:王典伟、顾冕鸿、陈巩、卓乐友、潘景宜、李小滨、杨善基。本标准委托电力行业高压开关设备标准化技术委员会秘书处负责解释。I
1范围
DL/T857-2004
发电厂、变电所蓄电池用整流逆变设备技术条件本标准规定了发电厂、变电所用蓄电池整流逆变设备(以下简称整流逆变设备)的技术要求、试验方法、包装及贮运条件。
本标准适用于直流电源系统中的蓄电池用整流逆变设备的试验、选择和订货。2规范性引用文件
下列文件中的条款通过本标准的引用而成为本标准的条款。凡是注日期的引用文件,其随后所有的修改单(不包括勘误的内容)或修订版均不适用于本标准,然而,鼓励根据本标准达成协议的各方研究是否可使用这些文件的最新版本。凡是不注日期的引用文件,其最新版本适用于本标准。
GBT13384机电产品包装通用技术条件GB/T14549-1993电能质量公用电网谐波GB/T17626.2-1998电磁兼容试验和测量技术静电放电抗扰度试验(IDTIEC61000-4—2:1995)
8电磁兼容试验和测量技术振荡波抗扰度试验(IDTIEC61000—412:GB/T17626.12-1998
DL/T459电力系统直流电源柜订货技术条件3术语和定义
DL/T459中的术语和下列术语和定义适用于本标准。3.1
逆变设备(逆变器)inversionequipment(invertor)由直流变换成交流的变流设备。3.2
整流逆变设备rectificationinversionequipment具有整流充电和逆变放电功能的设备。3.3
模式充电modecharge
能自动完成对蓄电池进行的恒流充电、恒压充电和浮充电的全过程。3.4
监控装置supervisionandcontrol installation用于监控管理被控设备各种参数和工作状态的装置。3.5
有源逆变activeinversion
把直流转变为交流后返回电网。1
DL/T857—2004
4使用条件
4.1正常使用的环境条件
a)使用场所:户内;
b)海拔:1000m及以下;
c)周围空气温度:-5℃~+40℃;d)相对湿度:日平均不大于95%,月平均不大于90%:e)安装使用地点无强烈振动和冲击,无强电磁干扰,外磁场感应强度不得超过0.5mT;f)安装垂直倾斜不超过5%:
g)使用地点周围无严重尘土、爆炸危险介质、腐蚀金属和破坏绝缘的有害气体、导电微粒和严重的霉菌。
4.2正常使用的电气条件
a)频率变化范围:50Hz土1Hz;b)交流电网电压波动范围:380V电网为342V~437V、220V电网为198V253V;c)交流电网电压不对称度不超过5%;d)交流电网电压波形应为正弦波,非正弦含量不超过10%。4.3特殊使用条件
超过本标准的使用条件,由用户与制造厂协商解决。5基本技术参数
5.1基本参数
a)直流额定电压:115V、230V;b)直流标称电压:110V、220V;c)逆变设备直流输入电压范围:蓄电池组供电时,电压波动范围为额定值(单个蓄电池额定电压值与串联个数的乘积)的土15%:d)整流逆变设备额定直流电流:10,20,30,40,50,80,100,125,160,200,250,315,400A。
e)整流、逆变稳流精度:见表1;表1整流逆变设备主要技术参数
项目名称
整流、逆变稳流精度
逆变效率
相控整流逆变设备
≥70%
整流逆变类别
高频开关整流逆变设备
≥80%
f)噪声:高频开关整流逆变设备不大于60dB(A),相控整流逆变设备不大于65dB(A);g)逆变注入电网2次~19次谐波的电压总谐波畸变率应不大于5%,满足GB/T14549标准的要求;
h)逆变注入电网电流的2次~19次各高次谐波允许含有量均不应超过5%(相控型不应超过30%)。
5.2整流逆变设备型号及含义www.bzxz.net
说明:
a)设计序号:
DL/T857—2004
额定直流电压(V)
额定直流电流(A)1)
设计序号(1、2、3)
微机监控(W)
逆变放电(F)
整流充电(C)
整流逆变类别(相控型
用K、高频开关模块用G)
1—普通型相控整流逆变:2一微机型相控整流逆变;3一微机型高频开关整流逆变。b)若整流逆变设备不带微机监控(普通型),型号编制框图中第四个方框就不出现。例如套整流逆变设备直流输出电流为100A,直流输出额定电压为230V,设计序号为1,则该套电力系统用整流逆变设备型号表示为KCF1-100/230。若该套整流逆变设备采用微机监控,设计序号为2、3,型号表示为KCFW2-100/230,GCFW3-100/230。若整流额定电流为30A而逆变额定电流为10A,型号表示为GCFW3-30(10)230。6技术要求
6.1电气参数
相控整流逆变型、高频开关整流逆变型两类整流逆变设备的主要技术参数应达到表1中的规定。6.2逆变要求
6.2.1恒流逆变额定电流为蓄电池的标准放电电流值11o(即0.1CioA)。放电容量采用安时计量。6.2.2蓄电池组逆变时,具备下列条件之一,逆变运行应终止:a)端电压为1.8VXN(N为单体蓄电池个数),若50%放电时,终止电压为1.95VXN:b)其中某一单体蓄电池电压降至1.8V;c)某一分组菱电池电压降到某一整定值时。6.2.3微机型整流逆变设备在运行中,蓄电池的端电压能自动检测,并具有自动报警、自动停机和自动打印等功能。
6.3保护功能
6.3.1整流逆变设备在逆变运行中,遇电网失电或交流缺相时,速断保护装置应可靠动作。6.3.2整流逆变设备应有限流、过流、限压保护功能。6.4报警功能
整流逆变设备交流电源侧的过压、欠压、缺相、失电均应报警。直流电源侧的控制母线电压过低与过高、绝缘降低、熔断器熔断、模块状态异常等均应报警。6.5显示及检测功能
整流逆变设备均能测量和显示蓄电池电源电压及充电电流、逆变放电电流等。带有安时计的整流逆变设备还能测量和显示充电及放电安时数值。1)如整流与逆变额定电流不相同,则增加逆变额定电流值,并用圆括号括上。3
DL/T857—2004
三遥功能
微机型整流逆变设备应具有遥信、遥测、遥控功能。6.7接口及运行曲线
整流逆变设备电气接口方框图参见附录A和附录B,运行整定参数曲线参见附录C,蓄电池组逆变放电参数曲线参见附录D。
6.8柜体和外观
柜体和外观应按DL/T459中规定的要求设计。检验规则与试验方法
检验规则
检验规则分类:
a)型式试验;
b)出广试验。
型式试验适用情况及周期:
a)新研制或转产的整流逆变设备;b)当设计、工艺、材料、主要元器件改变而影响到整流逆变设备的性能时;停产二年以上再次生产时:
d)在正常生产情况下,每四年应进行一次型式试验。7.1.3
型式试验与出厂试验项目见表2。表2
型式试验与出厂试验项目
试验项目
般检查
绝缘性能
整流、逆变稳流精度
整流稳压精度
整流纹波系数
整流、逆变效率
整流、逆变噪声
整流、逆变温升
微机整流控制程序
整流限流及限压
逆变程序
显示及检测功能
保护及报整功能
三遥功能
电磁兼容
高次谱波测量
并机均流功能(模块)
√表示需要做的试验项目。
普通型整流逆变设备
型式试验
出厂试验
微机型整流逆变设备
型式试验
出厂试验
试验方
法条款
7.2试验方法
7.2.1一般检查
按DL/T459中6.4.1规定进行。
7.2.2绝缘性能试验
按DL/T459中6.4.2的规定进行试验。7.2.3稳流精度试验
a)整流稳流精度试验:按DL/T459-2000中6.4.11的规定进行试验:DL/T857—2004
b)逆变稳流精度试验:三相交流输入电压在4.2.2的规定范围内变化,蓄电池直流电压波动在167V~249V的任一值范围内(试验用2V蓄电池104只),逆变的输出电流在50%~100%额定值内变化时,测量其逆变稳流精度。共试验三次,取其最高值,应符合表1中的规定。7.2.4整流稳压精度试验
整流稳压精度试验按DL/T459中6.4.12的规定进行试验。7.2.5整流纹波系数测量
整流纹波系数测量按LT459中6.4.13的规定进行。7.2.6效率试验
按DL/T459中6.4.16的规定进行试验。整流逆变设备的负载调整到额定电流,直流输出电压值调整到额定电压值,记下交流输入功率表的读数,记下直流输出的电流值和电压值,并算出直流输出功率,两功率之比可计算出效率,应符合DL/T459中的规定。反之,逆变效率也可测出,结果应符合表1中的规定。7.2.7噪声试验
按DL/T459中6.4.4的规定进行试验。调整整流逆变设备,使直流输出为额定电流,在周围环境噪声不大于40dB的条件下,距柜前、后、左、右外围1m,离地面高度为1m~1.5m处,测得整流、逆变时噪声最大值,应符合5.1f)的规定。7.2.8温升试验
整流、逆变温升试验按DL/T459中6.4.5的规定进行试验。7.2.9微机整流控制程序试验
7.2.9.1微机充电程序试验按DL/T459中6.4.18.1的规定进行。7.2.9.2微机长期运行程序试验按DLT459中6.4.18.2的规定进行。7.2.9.3交流电源中断程序试验按DL/T459中6.4.18.3的规定进行。7.2.10整流限流及限压试验
整流限流、限压试验按DLT459中6.4.15的规定进行试验。7.2.11逆变程序试验
启动逆变运行方式,调整直流侧逆变电流为111o,使蓄电池组通过逆变放电运行方式向交流电网放电运行,并对以下逆变的监控程序进行测试:7.2.11.1自动检测及自动打印程序对微机型整流逆变设备,应检测微机监控器能每隔设定的整定时间(例如0.5h),对蓄电池组的逆变放电电压进行一次扫描、储存和打印。7.2.11.2自动停机程序
对微机型整流逆变设备,蓄电池组在进行逆变放电过程中,端电压下降到1.8VXN(试验时2V蓄电池采用104只)时,或某一单体蓄电池电压下降到1.8V时,或某一分组蓄电池下降到某一整定值时,微机监控器应能分别控制逆变运行方式自动停机。7.2.12显示及检测功能试验
按DLT459中6.4.19的规定进行试验。5
DL/T857—2004
在微机型整流逆变设备中,显示器可以显示运行中的各种参数。用精度为0.5级的电流表、电压表作对比测量,并计算出相对误差。测量结果应符合产品技术条件的规定。7.2.13保护及报警功能试验
按DL/T459中6.4.17的规定进行试验。用三相调压器调压、增减直流侧负载、改变整流定值等方法,测出的报警动作值与报警整定值之差,应符合6.3、6.4和产品技术条件的要求。所有报警信号均能通过串联接口传向远方的控制中心。7.2.14三遥功能试验
按DL/T459中6.4.20的规定进行试验。将微机型整流逆变设备投入正常运行状态,通过微机监控的串联接口(232、485等接口),与假设的远方控制中心的计算机相连,应能实现三遥功能。7.2.14.1遥信功能测试
在计算机键盘上发出遥信命令,在显示屏上将能显示母线上的过电压、欠电压,交流电源侧的过电压、欠电压或缺相,设备温度、运行参数、绝缘参数等。7.2.14.2遥测功能测试
在计算机键盘上发出遥测命令,在显示屏上将能显示整流逆变设备的输出的电流、电压、蓄电池组电压、交流侧输入电压等。通过遥测参数即可判定整流逆变设备的运行状态是否正常。7.2.14.3遥控功能测试
在计算机键盘上发出遥控命令,便可使整流逆变设备实现开机、主充电、浮充电、停机、逆变等运行方式。
同时,在计算机键盘上通过对监控程序的修改,确认后,整流逆变设备能按修改后的技术参数运行。
7.2.15电磁兼容试验
7.2.15.1振荡波抗扰度试验
按GB/T17626.2—1998中3级抗扰度试验的规定进行。7.2.15.2静电放电抗扰度试验
按GB/T17626.121998中3级抗扰度试验的规定进行。7.2.16高次谐波测量
整流谐波按DL/T459中6.4.22的规定进行试验。将逆变设备投入正常运行,使直流输出负载调整至额定值,用谐波分析仪测量逆变运行返回交流电网中的各次谐波,要求测出电压和电流第2次~第19次的谐波含有率(%),应满足5.1g)和5.1h)的要求。
7.2.17模块并机均流功能试验
按DLT459中6.4.14的规定进行试验。逆变模块自动均流的不平衡度也在土5%以内。8标志、包装、运输、贮存
8.1标志
8.1.1每套整流逆变设备必须有铭牌,应装在柜明显位置,铭牌上应标明以下内容:a)设备名称;
b)型号;
c)主要技术参数:
1)交流输入额定电压,V;
2)直流输出额定电流,A;
3)直流输出额定电压,V;
4)逆变时直流侧额定电流,A。d)质量,kg;
e)出厂编号:
f)制造年月;
g)制造厂名。
DL/T857—2004
8.1.2整流逆变设备里的各种开关、仪表、信号灯、光字牌、动力母线、控制母线等,应有相应的文字符号作为标志,并与接线图上的文字符号标志一致,要求字迹清晰易辨,不退色、不脱落,布置均匀,便于观察。
8.2包装
整流逆变设备的包装应符合GB/T13384的规定,包装箱内应附下列资料:a)装箱清单;
b)出厂试验报告;
c)合格证;
d)原理图和接线图:
e)安装使用说明书。
8.3贮运
整流逆变设备在运输过程中,不应有剧烈振动、冲击,不应倾倒放置等。整流逆变设备在贮存期间,应存放在空气流通,温度在-25℃~+55℃之间,月平均相对湿度不大于90%,无腐蚀性和爆炸气体的仓库内。在贮存期间不应淋雨、爆晒和霜冻。DL/T857—2004
交流电额A
交流电源B
附录A
(资料性附录)
KCFW2型微机型相控整流逆变设备电气接口方框图各种数据
显示器
r UA、U、Uc电压
缺相、中断
自动切换
《自动报警
三相交施电瓶
三遥微机监控及处理中心
运行方式
自动转换
直动控制
限速限用
(恒流放电
自动抄表
自动打印
(自动停机
至主控室
(主充、荐充电医U2
主充、浮充电流1z
欠压过压UQ、Ue
(绝缘电阻R
控制母线
蓄电池组
动裴线
KCFW2型微机型相控整流逆变设备电气接口方框图
小提示:此标准内容仅展示完整标准里的部分截取内容,若需要完整标准请到上方自行免费下载完整标准文档。
备案号:13602-2004
中华人民共和国电力行业标准
DL/T857--2004
发电厂、变电所蓄电池用整流逆变设备技术条件
Specification of rectification inversion equipmentfor battery of power plant and substation2004-03-09发布
2004-06-01实施
中华人民共和国国家发展和改革委员会,发布
1范围·
规范性引用文件
3术语和定义
使用条件
基本技术参数·
技术要求
检验规则与试验方法
8标志、包装、运输、贮存
附录A(资料性附录)
附录B(资料性附录)
附录C(资料性附录)
附录D(资料性附录)
KCFW2型微机型相控整流逆变设备电气接口方框图DL/T857-2004
GCFW3型微机型高频开关整流逆变设备电气接口方框图..
KCFW、GCFW型微机型整流逆变设备(铅酸著电池组)运行整定参数曲线
铅酸蓄电池组逆变放电参数曲线10
DL/T857-2004
本标准是根据原国家经济贸易委员会《关于下达2001年度电力行业标准制、修订计划项目的通知》(电力(2001)44号文)中第20项工作任务而安排制订的。本标准与DLT459《电力系统直流电源柜订货技术条件》标准配合使用。本标准附录A、附录B、附录C、附录D都是资料性附录。本标准由中国电力企业联合会提出。本标准由电力行业高压开关设备标准化技术委员会归口。本标准负责起草单位:中国电力科学研究院、四川省电力试验研究院。本标准参加起草单位:电力规划设计总院、华北电力设计院、西安电力整流器厂、珠海泰坦科技股份有限公司、江苏双登集团研究院。本标准主要起草人:王典伟、顾冕鸿、陈巩、卓乐友、潘景宜、李小滨、杨善基。本标准委托电力行业高压开关设备标准化技术委员会秘书处负责解释。I
1范围
DL/T857-2004
发电厂、变电所蓄电池用整流逆变设备技术条件本标准规定了发电厂、变电所用蓄电池整流逆变设备(以下简称整流逆变设备)的技术要求、试验方法、包装及贮运条件。
本标准适用于直流电源系统中的蓄电池用整流逆变设备的试验、选择和订货。2规范性引用文件
下列文件中的条款通过本标准的引用而成为本标准的条款。凡是注日期的引用文件,其随后所有的修改单(不包括勘误的内容)或修订版均不适用于本标准,然而,鼓励根据本标准达成协议的各方研究是否可使用这些文件的最新版本。凡是不注日期的引用文件,其最新版本适用于本标准。
GBT13384机电产品包装通用技术条件GB/T14549-1993电能质量公用电网谐波GB/T17626.2-1998电磁兼容试验和测量技术静电放电抗扰度试验(IDTIEC61000-4—2:1995)
8电磁兼容试验和测量技术振荡波抗扰度试验(IDTIEC61000—412:GB/T17626.12-1998
DL/T459电力系统直流电源柜订货技术条件3术语和定义
DL/T459中的术语和下列术语和定义适用于本标准。3.1
逆变设备(逆变器)inversionequipment(invertor)由直流变换成交流的变流设备。3.2
整流逆变设备rectificationinversionequipment具有整流充电和逆变放电功能的设备。3.3
模式充电modecharge
能自动完成对蓄电池进行的恒流充电、恒压充电和浮充电的全过程。3.4
监控装置supervisionandcontrol installation用于监控管理被控设备各种参数和工作状态的装置。3.5
有源逆变activeinversion
把直流转变为交流后返回电网。1
DL/T857—2004
4使用条件
4.1正常使用的环境条件
a)使用场所:户内;
b)海拔:1000m及以下;
c)周围空气温度:-5℃~+40℃;d)相对湿度:日平均不大于95%,月平均不大于90%:e)安装使用地点无强烈振动和冲击,无强电磁干扰,外磁场感应强度不得超过0.5mT;f)安装垂直倾斜不超过5%:
g)使用地点周围无严重尘土、爆炸危险介质、腐蚀金属和破坏绝缘的有害气体、导电微粒和严重的霉菌。
4.2正常使用的电气条件
a)频率变化范围:50Hz土1Hz;b)交流电网电压波动范围:380V电网为342V~437V、220V电网为198V253V;c)交流电网电压不对称度不超过5%;d)交流电网电压波形应为正弦波,非正弦含量不超过10%。4.3特殊使用条件
超过本标准的使用条件,由用户与制造厂协商解决。5基本技术参数
5.1基本参数
a)直流额定电压:115V、230V;b)直流标称电压:110V、220V;c)逆变设备直流输入电压范围:蓄电池组供电时,电压波动范围为额定值(单个蓄电池额定电压值与串联个数的乘积)的土15%:d)整流逆变设备额定直流电流:10,20,30,40,50,80,100,125,160,200,250,315,400A。
e)整流、逆变稳流精度:见表1;表1整流逆变设备主要技术参数
项目名称
整流、逆变稳流精度
逆变效率
相控整流逆变设备
≥70%
整流逆变类别
高频开关整流逆变设备
≥80%
f)噪声:高频开关整流逆变设备不大于60dB(A),相控整流逆变设备不大于65dB(A);g)逆变注入电网2次~19次谐波的电压总谐波畸变率应不大于5%,满足GB/T14549标准的要求;
h)逆变注入电网电流的2次~19次各高次谐波允许含有量均不应超过5%(相控型不应超过30%)。
5.2整流逆变设备型号及含义www.bzxz.net
说明:
a)设计序号:
DL/T857—2004
额定直流电压(V)
额定直流电流(A)1)
设计序号(1、2、3)
微机监控(W)
逆变放电(F)
整流充电(C)
整流逆变类别(相控型
用K、高频开关模块用G)
1—普通型相控整流逆变:2一微机型相控整流逆变;3一微机型高频开关整流逆变。b)若整流逆变设备不带微机监控(普通型),型号编制框图中第四个方框就不出现。例如套整流逆变设备直流输出电流为100A,直流输出额定电压为230V,设计序号为1,则该套电力系统用整流逆变设备型号表示为KCF1-100/230。若该套整流逆变设备采用微机监控,设计序号为2、3,型号表示为KCFW2-100/230,GCFW3-100/230。若整流额定电流为30A而逆变额定电流为10A,型号表示为GCFW3-30(10)230。6技术要求
6.1电气参数
相控整流逆变型、高频开关整流逆变型两类整流逆变设备的主要技术参数应达到表1中的规定。6.2逆变要求
6.2.1恒流逆变额定电流为蓄电池的标准放电电流值11o(即0.1CioA)。放电容量采用安时计量。6.2.2蓄电池组逆变时,具备下列条件之一,逆变运行应终止:a)端电压为1.8VXN(N为单体蓄电池个数),若50%放电时,终止电压为1.95VXN:b)其中某一单体蓄电池电压降至1.8V;c)某一分组菱电池电压降到某一整定值时。6.2.3微机型整流逆变设备在运行中,蓄电池的端电压能自动检测,并具有自动报警、自动停机和自动打印等功能。
6.3保护功能
6.3.1整流逆变设备在逆变运行中,遇电网失电或交流缺相时,速断保护装置应可靠动作。6.3.2整流逆变设备应有限流、过流、限压保护功能。6.4报警功能
整流逆变设备交流电源侧的过压、欠压、缺相、失电均应报警。直流电源侧的控制母线电压过低与过高、绝缘降低、熔断器熔断、模块状态异常等均应报警。6.5显示及检测功能
整流逆变设备均能测量和显示蓄电池电源电压及充电电流、逆变放电电流等。带有安时计的整流逆变设备还能测量和显示充电及放电安时数值。1)如整流与逆变额定电流不相同,则增加逆变额定电流值,并用圆括号括上。3
DL/T857—2004
三遥功能
微机型整流逆变设备应具有遥信、遥测、遥控功能。6.7接口及运行曲线
整流逆变设备电气接口方框图参见附录A和附录B,运行整定参数曲线参见附录C,蓄电池组逆变放电参数曲线参见附录D。
6.8柜体和外观
柜体和外观应按DL/T459中规定的要求设计。检验规则与试验方法
检验规则
检验规则分类:
a)型式试验;
b)出广试验。
型式试验适用情况及周期:
a)新研制或转产的整流逆变设备;b)当设计、工艺、材料、主要元器件改变而影响到整流逆变设备的性能时;停产二年以上再次生产时:
d)在正常生产情况下,每四年应进行一次型式试验。7.1.3
型式试验与出厂试验项目见表2。表2
型式试验与出厂试验项目
试验项目
般检查
绝缘性能
整流、逆变稳流精度
整流稳压精度
整流纹波系数
整流、逆变效率
整流、逆变噪声
整流、逆变温升
微机整流控制程序
整流限流及限压
逆变程序
显示及检测功能
保护及报整功能
三遥功能
电磁兼容
高次谱波测量
并机均流功能(模块)
√表示需要做的试验项目。
普通型整流逆变设备
型式试验
出厂试验
微机型整流逆变设备
型式试验
出厂试验
试验方
法条款
7.2试验方法
7.2.1一般检查
按DL/T459中6.4.1规定进行。
7.2.2绝缘性能试验
按DL/T459中6.4.2的规定进行试验。7.2.3稳流精度试验
a)整流稳流精度试验:按DL/T459-2000中6.4.11的规定进行试验:DL/T857—2004
b)逆变稳流精度试验:三相交流输入电压在4.2.2的规定范围内变化,蓄电池直流电压波动在167V~249V的任一值范围内(试验用2V蓄电池104只),逆变的输出电流在50%~100%额定值内变化时,测量其逆变稳流精度。共试验三次,取其最高值,应符合表1中的规定。7.2.4整流稳压精度试验
整流稳压精度试验按DL/T459中6.4.12的规定进行试验。7.2.5整流纹波系数测量
整流纹波系数测量按LT459中6.4.13的规定进行。7.2.6效率试验
按DL/T459中6.4.16的规定进行试验。整流逆变设备的负载调整到额定电流,直流输出电压值调整到额定电压值,记下交流输入功率表的读数,记下直流输出的电流值和电压值,并算出直流输出功率,两功率之比可计算出效率,应符合DL/T459中的规定。反之,逆变效率也可测出,结果应符合表1中的规定。7.2.7噪声试验
按DL/T459中6.4.4的规定进行试验。调整整流逆变设备,使直流输出为额定电流,在周围环境噪声不大于40dB的条件下,距柜前、后、左、右外围1m,离地面高度为1m~1.5m处,测得整流、逆变时噪声最大值,应符合5.1f)的规定。7.2.8温升试验
整流、逆变温升试验按DL/T459中6.4.5的规定进行试验。7.2.9微机整流控制程序试验
7.2.9.1微机充电程序试验按DL/T459中6.4.18.1的规定进行。7.2.9.2微机长期运行程序试验按DLT459中6.4.18.2的规定进行。7.2.9.3交流电源中断程序试验按DL/T459中6.4.18.3的规定进行。7.2.10整流限流及限压试验
整流限流、限压试验按DLT459中6.4.15的规定进行试验。7.2.11逆变程序试验
启动逆变运行方式,调整直流侧逆变电流为111o,使蓄电池组通过逆变放电运行方式向交流电网放电运行,并对以下逆变的监控程序进行测试:7.2.11.1自动检测及自动打印程序对微机型整流逆变设备,应检测微机监控器能每隔设定的整定时间(例如0.5h),对蓄电池组的逆变放电电压进行一次扫描、储存和打印。7.2.11.2自动停机程序
对微机型整流逆变设备,蓄电池组在进行逆变放电过程中,端电压下降到1.8VXN(试验时2V蓄电池采用104只)时,或某一单体蓄电池电压下降到1.8V时,或某一分组蓄电池下降到某一整定值时,微机监控器应能分别控制逆变运行方式自动停机。7.2.12显示及检测功能试验
按DLT459中6.4.19的规定进行试验。5
DL/T857—2004
在微机型整流逆变设备中,显示器可以显示运行中的各种参数。用精度为0.5级的电流表、电压表作对比测量,并计算出相对误差。测量结果应符合产品技术条件的规定。7.2.13保护及报警功能试验
按DL/T459中6.4.17的规定进行试验。用三相调压器调压、增减直流侧负载、改变整流定值等方法,测出的报警动作值与报警整定值之差,应符合6.3、6.4和产品技术条件的要求。所有报警信号均能通过串联接口传向远方的控制中心。7.2.14三遥功能试验
按DL/T459中6.4.20的规定进行试验。将微机型整流逆变设备投入正常运行状态,通过微机监控的串联接口(232、485等接口),与假设的远方控制中心的计算机相连,应能实现三遥功能。7.2.14.1遥信功能测试
在计算机键盘上发出遥信命令,在显示屏上将能显示母线上的过电压、欠电压,交流电源侧的过电压、欠电压或缺相,设备温度、运行参数、绝缘参数等。7.2.14.2遥测功能测试
在计算机键盘上发出遥测命令,在显示屏上将能显示整流逆变设备的输出的电流、电压、蓄电池组电压、交流侧输入电压等。通过遥测参数即可判定整流逆变设备的运行状态是否正常。7.2.14.3遥控功能测试
在计算机键盘上发出遥控命令,便可使整流逆变设备实现开机、主充电、浮充电、停机、逆变等运行方式。
同时,在计算机键盘上通过对监控程序的修改,确认后,整流逆变设备能按修改后的技术参数运行。
7.2.15电磁兼容试验
7.2.15.1振荡波抗扰度试验
按GB/T17626.2—1998中3级抗扰度试验的规定进行。7.2.15.2静电放电抗扰度试验
按GB/T17626.121998中3级抗扰度试验的规定进行。7.2.16高次谐波测量
整流谐波按DL/T459中6.4.22的规定进行试验。将逆变设备投入正常运行,使直流输出负载调整至额定值,用谐波分析仪测量逆变运行返回交流电网中的各次谐波,要求测出电压和电流第2次~第19次的谐波含有率(%),应满足5.1g)和5.1h)的要求。
7.2.17模块并机均流功能试验
按DLT459中6.4.14的规定进行试验。逆变模块自动均流的不平衡度也在土5%以内。8标志、包装、运输、贮存
8.1标志
8.1.1每套整流逆变设备必须有铭牌,应装在柜明显位置,铭牌上应标明以下内容:a)设备名称;
b)型号;
c)主要技术参数:
1)交流输入额定电压,V;
2)直流输出额定电流,A;
3)直流输出额定电压,V;
4)逆变时直流侧额定电流,A。d)质量,kg;
e)出厂编号:
f)制造年月;
g)制造厂名。
DL/T857—2004
8.1.2整流逆变设备里的各种开关、仪表、信号灯、光字牌、动力母线、控制母线等,应有相应的文字符号作为标志,并与接线图上的文字符号标志一致,要求字迹清晰易辨,不退色、不脱落,布置均匀,便于观察。
8.2包装
整流逆变设备的包装应符合GB/T13384的规定,包装箱内应附下列资料:a)装箱清单;
b)出厂试验报告;
c)合格证;
d)原理图和接线图:
e)安装使用说明书。
8.3贮运
整流逆变设备在运输过程中,不应有剧烈振动、冲击,不应倾倒放置等。整流逆变设备在贮存期间,应存放在空气流通,温度在-25℃~+55℃之间,月平均相对湿度不大于90%,无腐蚀性和爆炸气体的仓库内。在贮存期间不应淋雨、爆晒和霜冻。DL/T857—2004
交流电额A
交流电源B
附录A
(资料性附录)
KCFW2型微机型相控整流逆变设备电气接口方框图各种数据
显示器
r UA、U、Uc电压
缺相、中断
自动切换
《自动报警
三相交施电瓶
三遥微机监控及处理中心
运行方式
自动转换
直动控制
限速限用
(恒流放电
自动抄表
自动打印
(自动停机
至主控室
(主充、荐充电医U2
主充、浮充电流1z
欠压过压UQ、Ue
(绝缘电阻R
控制母线
蓄电池组
动裴线
KCFW2型微机型相控整流逆变设备电气接口方框图
小提示:此标准内容仅展示完整标准里的部分截取内容,若需要完整标准请到上方自行免费下载完整标准文档。
标准图片预览:





- 其它标准
- 热门标准
- 电力行业标准(DL)
- DL/T634.5101-2002 远动设备及系统 第5101部分:传输规约 基本远动任务配套标准
- DL/T5483-2013 火力发电厂再生水深度处理设计规范
- DL/T787-2001 火电厂用15CrMo钢珠光体球化评级标准
- DL/T567.7-2007 火力发电厂燃料试验方法 第7部分:灰及渣中硫的测定和燃煤可燃硫的计算
- DL/T695-2014 电站钢制对焊管件
- DL5162-2013 水电水利工程施工安全防护设施技术规范
- DL/T5168-2002 110kV~500 kV架空电力线路工程施工质量及评定规程
- DL/T912-2005 超临界火力发电机组水汽质量标准
- DL/T516-2006 电力调度自动化系统运行管理规程
- DL/T5033-2006 输电线路对电信线路危险和干扰影响防护设计规程
- DL/T5173-2012 水电水利工程施工测量规范
- DL/T5461.13-2013 火力发电厂施工图设计文件内容深度规定 第13部分水工工艺
- DL/T5100-2014 水工混凝土外加剂技术规程 缺少附录和条文说明
- DL/T5198-2004 水电水利工程岩壁梁施工规程
- DL/T5193-2004 环氧树脂砂浆技术规程
- 行业新闻
请牢记:“bzxz.net”即是“标准下载”四个汉字汉语拼音首字母与国际顶级域名“.net”的组合。 ©2025 标准下载网 www.bzxz.net 本站邮件:bzxznet@163.com
网站备案号:湘ICP备2025141790号-2
网站备案号:湘ICP备2025141790号-2