- 您的位置:
- 标准下载网 >>
- 标准分类 >>
- 机械行业标准(JB) >>
- JB/T 5376-1991 低温恒温槽 技术条件
标准号:
JB/T 5376-1991
标准名称:
低温恒温槽 技术条件
标准类别:
机械行业标准(JB)
标准状态:
现行-
发布日期:
1991-07-10 -
实施日期:
1992-07-01 出版语种:
简体中文下载格式:
.rar.pdf下载大小:
183.17 KB
点击下载
标准简介:
标准下载解压密码:www.bzxz.net
本标准规定了低温恒温槽的技术要求、试验方法、检验规则和标志、包装及贮存。 JB/T 5376-1991 低温恒温槽 技术条件 JB/T5376-1991
部分标准内容:
中华人民共和国机械行业标准
JB 5376—91
低温恒温槽技术条件
1991-07-10发布
机械电子工业部
.1992-07-01实施
中华人民共和国机械行业标准
低温恒温技术条件
主最内容与过用范围
JR 376—1免费标准下载网bzxz
本标准规定了低温恒温的技术要求、试验方法,检验据则和标志,包装及些存。本标准适用于工作温度范母为一1叫0至湿并以液体作介质的恒道措,对于作试安范因包合低温和高担两部分的恒温植,其低温部分的性能也应持合水标准。2
引用标准,
ZBY002
ZBY 003
拉术求
任压电基本试检方尚
包装储运图示标志
仪器仪表运抢、运输跨存数本环境条件及试整方仅游仪表包牌通用技术条件
正带工作条件
低祖但温谱在下列环炼条件正贫汇作,且环境温度,5~35℃,
b,环境提度,不大于85%R.I(20℃时)!C,电源,交流电源220土22V,你率,50±1H,对便用集成元件的低温运情,当电源中高次谱波时应使用交洗稳压电源。
d,周围无强盈震动,离销性三外,龄尘和员燃易爆的气体存在。0。快用水冷却的制冷压蟠机,其进水温鹿不高于32℃。1,使用与工作温度范阅相应适应的液依介质,如水、乙降的水溶液戒无水乙醇。8.2温度波动度
低温恒温情的溢鹿被动度应不超过表1的说定。*1
.温度均匀度
低温恒湿摘温度均匀度应不超过表2的规定,机械电子工业部1981-07-1批准
盐度歧劲度
12-07-01实期
降温时间
JB a--1
使同机械聚冷的低漫运温措自2降至下限工逼密的时间,风冷式不大于2.5H,水冷式不大于2h
消室温两20时,以20开始汁算。1.5箱环录流量
装有说坏忽的低摄趋摄、其循坏聚滋量应不小了6/mia,s.量绝缘电阻
低温恒温糖电激进纹对机克冷交范涨电用不小户1.5M0。.7耐电压趣安
得道温微电源逆费过机充能举买究流电玉为1500V,项率80Hz,历1市压强空试验,其绝维应不被出穿。
3.8逆续7作时间
低摄适湿情避绕时间度不少于72。3,9外观
.1金写敏及化学处单表通成济均,不能有需底,授层、提泡,所痕心显的别底。.2漆表应光造,平格,泽均,不持有起缺,脱皮册显的划抵,流起等谢陷。3.10抗运摘环境性施
温恒温情在包装杀件下应能承ZBY2片税穿的还续声试验。3.11深期限
在用户遵守保将,资装和停用规则的条件下,从洲适厂发货之尽12月内,产品因造质量不良而发步扮坏或不正节工作,制造门应负费为川户静理或更换。试整方法
4.1 试验系
同本标准第3.1条,其中电压为221±11V,所车为50士0-5Fz。4试验仪器
a,二静标通水银密度计
办,贝范受温度计及读数望镜:由错电阻组成的测置系统(如,标准铂电阻,精剂测温电桥,转摘开关,声说支射式检流计,c.
抢迹计光电放大器配旁),对分研力优下0.006C2
d.英欧表
e.耐玉试验台
JB6—等
f.钞衰,量简或秤。
根据效些数充许查动范函不同,迷择相应的仪器,通常仅盟约准确度不大干被测布整允许变动范的1/3
4.3溢空波动度试验
4.3,1将一支损度传离器元件救盛部分置于值温工作区域任一点,4.3.2使低温情减增车工作温度下限值添30min后,特隔2min测试一个摄度值,在30min共通取1G个减度性。
4.,3取11B个试红中最大与最小值之整的一半,爱以“心”寸北法应效含本标准筛3.2条的规定。
4.设度均试验
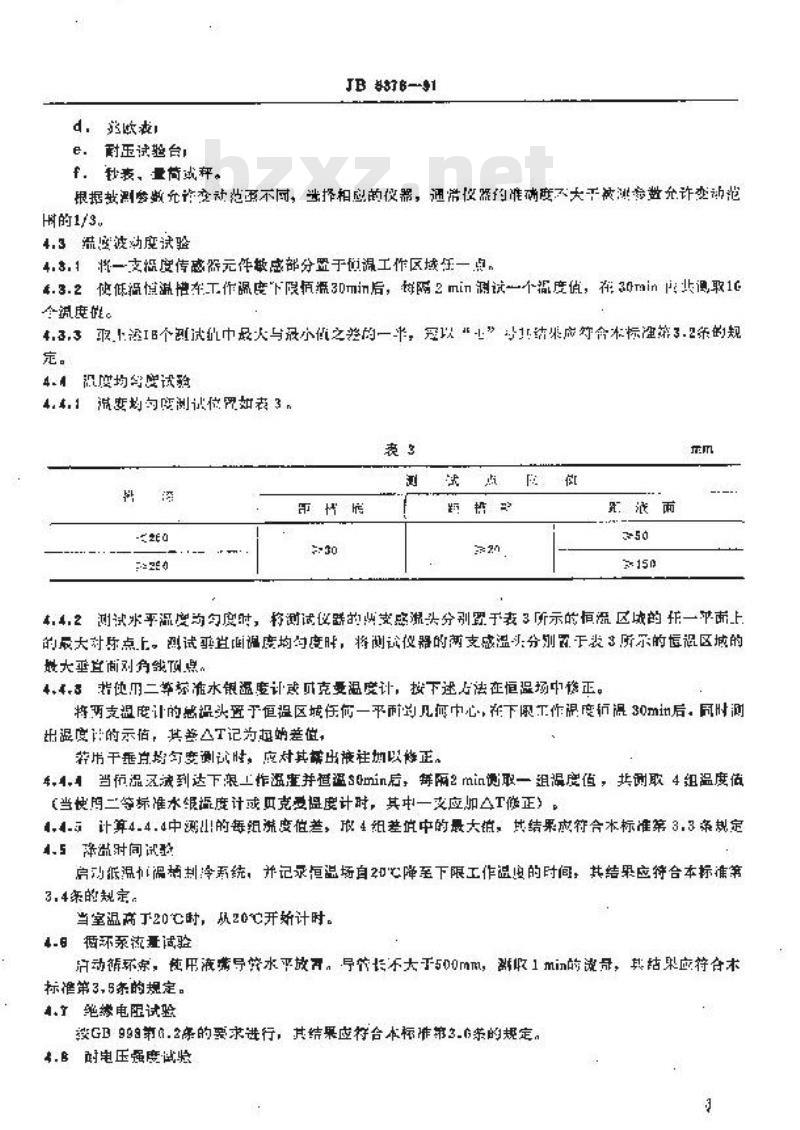
4.,1满变均匀度测试位胃如表3,表
4,4,2测试水乎温度均勺度时,轻测试仪器的出变座湿头分别置于表3所示的恒流区域的折一来南上的展大对欧点上。试亚画温度均与度脏,将试仪器的两支感温分别可下装3所尔的恒超区城的性大垂直断刘负例息,
4.43指快用二等标准水银逼度计或见克曼温度计,按下述右法在恒湿场中修正。将两支祖度计的感设头置于恒温区城任何一平均凡每中心,存下限工作限度抗温30mit后,瓦时测出度法的示值,其举AT记为要差值,荐虏干垂真均句变测试时,底对其萨出滤柱加以降正。年.4.当行湿又减到达下限工作源虚并道温somin后,练两2min测取一组温度值,共例取4组温度估(当快二等标准水银征度计或见克受摄计时,其中一支应加AT修正P.4元计算4.4.4中测山的每组流度位考,放4组差值中的最大值,其结果放符合木标准第3.3条规定4.5降温时间试验
启动低温们隔辅划冷系统,并记录恒温场自20心降至下限工作温安的时间,其结果应符合本标准第3.4案的规定,
当室温高于20℃时,从20开斯计时。4.8循环系该量试验
启动环求,就用液导管水平放再。导竹长不大于500mm,谢收1min的凌录,其结果应符合术标准第3,5条的规定。
.了绝绣电限试验
按GB998第6.2序的要求进行,其结果应特合本标作第3.心案的规定。.8谢电压强度试验
按GB第G.3条的要求进行,其结果应特合本标准第3.6来的规定。4连快工作股问试龄
在连继72的工作过程中,应无故障出现,并且举随测试一改温度波动度值,其结果应特台本标准兼3.日条的规定。
4.10外观检查
日,其结应符合本标准第3.9务的规定。.11拉运输坏境性能试验
接2BY002第3.4条进行,其错果应符本标准第9.10条的规定。3快验扭,
6.1检验分类
低温恒温恼的检验分为出厂险验和型次险验。5检验
要,Z.1,低误恒温措必须由例造厂质量捡验部门检连含格并附合格证明文件。,.2出厂检验项自分逐台检验和抽样检整,邀台检整项且为3.2,3.6,3.系,抽样检验项耳为3.3。5.4条。
5.型式检验
6.3,F在下列来件下必须跳行型或控验:a,试制的新产品
b,当设计、工艺,材释的改含影响到产品性能时!老产品转厂时:
d,产品停产一年以后再生产时,e,同类产品质量评定。
5.1.2式检验项目为本标推第3.2~3.10条。5,,名批量不起过10心台时,随机拥取3台,抵盘在10台以上时,随部抽取5。序.4判定规则
6..T函厂检险的判定规测
5..1.1函台检验样品中有一个或一个以的项自不台格,则该食产品不合格。6,41.量拍样检整样品中有两个成两个以上项目不合格,则判该批产品不有稿,者只有一心项百不合格,则可以宽新抽取差量样品1第二次检若全部合格,则判读批产品合格,兼二达抽克若还有一个项次不合格,则判该推产品不合格。,.者型式检验的判定规则
醛式检验样品中有一个成一个以上项目不合格,则判该抵批产端不格。因、标患、包葬与忙存
8.1标志
.1.1每台低娱恒温应在适当勇显位置固定铭牌,产品铭牌应特合1B8·的规定,并包括以下内客。制造厂名称!
b,产品名秘及型号:
·额定电压梦功率,
下限工作温度
出编号及制造日期
J5376—91
E、1.2低损适温后应有作状患(如致冷等)标志以及接地等安全标患。6.2包装
低温面温包装应将合ZBYO03中肪护类型耳的累求,.2.1
包袋箱的外壁文字及标记应消晰,整齐,其内弃放特合CB191的规定,还应包援以下内案6.2.2
产品型与,名称:
包装箱外型尺寸!
制造厂各称:
产品山厂凡期。
低温作握确的耐件与技术文件应定并情内,随成低识担渐增提烘的传水文件包指:6.2.2
产品合格证明书:
产品使用说明书:
装箱清单。
低湿恒标应术平独存F有项盖的无腐蚀桃气体和学药品床房户。附加说明,
本标准由机械息子工业部长沙科学仪器研究所提册并归口。本标准出矶减良子工业部长沙科学仪器研究所负资起革。术标准丰要妇草人木忠
小提示:此标准内容仅展示完整标准里的部分截取内容,若需要完整标准请到上方自行免费下载完整标准文档。
JB 5376—91
低温恒温槽技术条件
1991-07-10发布
机械电子工业部
.1992-07-01实施
中华人民共和国机械行业标准
低温恒温技术条件
主最内容与过用范围
JR 376—1免费标准下载网bzxz
本标准规定了低温恒温的技术要求、试验方法,检验据则和标志,包装及些存。本标准适用于工作温度范母为一1叫0至湿并以液体作介质的恒道措,对于作试安范因包合低温和高担两部分的恒温植,其低温部分的性能也应持合水标准。2
引用标准,
ZBY002
ZBY 003
拉术求
任压电基本试检方尚
包装储运图示标志
仪器仪表运抢、运输跨存数本环境条件及试整方仅游仪表包牌通用技术条件
正带工作条件
低祖但温谱在下列环炼条件正贫汇作,且环境温度,5~35℃,
b,环境提度,不大于85%R.I(20℃时)!C,电源,交流电源220土22V,你率,50±1H,对便用集成元件的低温运情,当电源中高次谱波时应使用交洗稳压电源。
d,周围无强盈震动,离销性三外,龄尘和员燃易爆的气体存在。0。快用水冷却的制冷压蟠机,其进水温鹿不高于32℃。1,使用与工作温度范阅相应适应的液依介质,如水、乙降的水溶液戒无水乙醇。8.2温度波动度
低温恒温情的溢鹿被动度应不超过表1的说定。*1
.温度均匀度
低温恒湿摘温度均匀度应不超过表2的规定,机械电子工业部1981-07-1批准
盐度歧劲度
12-07-01实期
降温时间
JB a--1
使同机械聚冷的低漫运温措自2降至下限工逼密的时间,风冷式不大于2.5H,水冷式不大于2h
消室温两20时,以20开始汁算。1.5箱环录流量
装有说坏忽的低摄趋摄、其循坏聚滋量应不小了6/mia,s.量绝缘电阻
低温恒温糖电激进纹对机克冷交范涨电用不小户1.5M0。.7耐电压趣安
得道温微电源逆费过机充能举买究流电玉为1500V,项率80Hz,历1市压强空试验,其绝维应不被出穿。
3.8逆续7作时间
低摄适湿情避绕时间度不少于72。3,9外观
.1金写敏及化学处单表通成济均,不能有需底,授层、提泡,所痕心显的别底。.2漆表应光造,平格,泽均,不持有起缺,脱皮册显的划抵,流起等谢陷。3.10抗运摘环境性施
温恒温情在包装杀件下应能承ZBY2片税穿的还续声试验。3.11深期限
在用户遵守保将,资装和停用规则的条件下,从洲适厂发货之尽12月内,产品因造质量不良而发步扮坏或不正节工作,制造门应负费为川户静理或更换。试整方法
4.1 试验系
同本标准第3.1条,其中电压为221±11V,所车为50士0-5Fz。4试验仪器
a,二静标通水银密度计
办,贝范受温度计及读数望镜:由错电阻组成的测置系统(如,标准铂电阻,精剂测温电桥,转摘开关,声说支射式检流计,c.
抢迹计光电放大器配旁),对分研力优下0.006C2
d.英欧表
e.耐玉试验台
JB6—等
f.钞衰,量简或秤。
根据效些数充许查动范函不同,迷择相应的仪器,通常仅盟约准确度不大干被测布整允许变动范的1/3
4.3溢空波动度试验
4.3,1将一支损度传离器元件救盛部分置于值温工作区域任一点,4.3.2使低温情减增车工作温度下限值添30min后,特隔2min测试一个摄度值,在30min共通取1G个减度性。
4.,3取11B个试红中最大与最小值之整的一半,爱以“心”寸北法应效含本标准筛3.2条的规定。
4.设度均试验
4.,1满变均匀度测试位胃如表3,表
4,4,2测试水乎温度均勺度时,轻测试仪器的出变座湿头分别置于表3所示的恒流区域的折一来南上的展大对欧点上。试亚画温度均与度脏,将试仪器的两支感温分别可下装3所尔的恒超区城的性大垂直断刘负例息,
4.43指快用二等标准水银逼度计或见克曼温度计,按下述右法在恒湿场中修正。将两支祖度计的感设头置于恒温区城任何一平均凡每中心,存下限工作限度抗温30mit后,瓦时测出度法的示值,其举AT记为要差值,荐虏干垂真均句变测试时,底对其萨出滤柱加以降正。年.4.当行湿又减到达下限工作源虚并道温somin后,练两2min测取一组温度值,共例取4组温度估(当快二等标准水银征度计或见克受摄计时,其中一支应加AT修正P.4元计算4.4.4中测山的每组流度位考,放4组差值中的最大值,其结果放符合木标准第3.3条规定4.5降温时间试验
启动低温们隔辅划冷系统,并记录恒温场自20心降至下限工作温安的时间,其结果应符合本标准第3.4案的规定,
当室温高于20℃时,从20开斯计时。4.8循环系该量试验
启动环求,就用液导管水平放再。导竹长不大于500mm,谢收1min的凌录,其结果应符合术标准第3,5条的规定。
.了绝绣电限试验
按GB998第6.2序的要求进行,其结果应特合本标作第3.心案的规定。.8谢电压强度试验
按GB第G.3条的要求进行,其结果应特合本标准第3.6来的规定。4连快工作股问试龄
在连继72的工作过程中,应无故障出现,并且举随测试一改温度波动度值,其结果应特台本标准兼3.日条的规定。
4.10外观检查
日,其结应符合本标准第3.9务的规定。.11拉运输坏境性能试验
接2BY002第3.4条进行,其错果应符本标准第9.10条的规定。3快验扭,
6.1检验分类
低温恒温恼的检验分为出厂险验和型次险验。5检验
要,Z.1,低误恒温措必须由例造厂质量捡验部门检连含格并附合格证明文件。,.2出厂检验项自分逐台检验和抽样检整,邀台检整项且为3.2,3.6,3.系,抽样检验项耳为3.3。5.4条。
5.型式检验
6.3,F在下列来件下必须跳行型或控验:a,试制的新产品
b,当设计、工艺,材释的改含影响到产品性能时!老产品转厂时:
d,产品停产一年以后再生产时,e,同类产品质量评定。
5.1.2式检验项目为本标推第3.2~3.10条。5,,名批量不起过10心台时,随机拥取3台,抵盘在10台以上时,随部抽取5。序.4判定规则
6..T函厂检险的判定规测
5..1.1函台检验样品中有一个或一个以的项自不台格,则该食产品不合格。6,41.量拍样检整样品中有两个成两个以上项目不合格,则判该批产品不有稿,者只有一心项百不合格,则可以宽新抽取差量样品1第二次检若全部合格,则判读批产品合格,兼二达抽克若还有一个项次不合格,则判该推产品不合格。,.者型式检验的判定规则
醛式检验样品中有一个成一个以上项目不合格,则判该抵批产端不格。因、标患、包葬与忙存
8.1标志
.1.1每台低娱恒温应在适当勇显位置固定铭牌,产品铭牌应特合1B8·的规定,并包括以下内客。制造厂名称!
b,产品名秘及型号:
·额定电压梦功率,
下限工作温度
出编号及制造日期
J5376—91
E、1.2低损适温后应有作状患(如致冷等)标志以及接地等安全标患。6.2包装
低温面温包装应将合ZBYO03中肪护类型耳的累求,.2.1
包袋箱的外壁文字及标记应消晰,整齐,其内弃放特合CB191的规定,还应包援以下内案6.2.2
产品型与,名称:
包装箱外型尺寸!
制造厂各称:
产品山厂凡期。
低温作握确的耐件与技术文件应定并情内,随成低识担渐增提烘的传水文件包指:6.2.2
产品合格证明书:
产品使用说明书:
装箱清单。
低湿恒标应术平独存F有项盖的无腐蚀桃气体和学药品床房户。附加说明,
本标准由机械息子工业部长沙科学仪器研究所提册并归口。本标准出矶减良子工业部长沙科学仪器研究所负资起革。术标准丰要妇草人木忠
小提示:此标准内容仅展示完整标准里的部分截取内容,若需要完整标准请到上方自行免费下载完整标准文档。
标准图片预览:





- 其它标准
- 上一篇: JB/T 5374-1991 电子天平
- 下一篇: JB/T 3045-1991 钻镗组合机床 精度
- 热门标准
- 机械行业标准(JB)
- JB/T7938-1999 液压泵站油箱公称容量系列
- JB/T1625-2002 工业锅炉焊接管孔
- JB/T8009.4-1999 机床夹具零件及部件 弧形压块
- JB/T7936-1999 直廓环面蜗杆减速器
- JB/T7850-1995 手夹快换接头
- JB/T7941.2-1995 旋入式圆形油杯
- JB/T7939-1999 单活塞杆液压缸两腔面积比
- JB/T7925.2-1995 滑动轴承 多层轴承减摩合金硬度检验方法
- JB/T7945-1999 灰铸铁机械性能试验方法
- JB/T6375-1992 气动阀用橡胶密封圈 尺寸系列和公差
- JB/T7966.3-1999 模具铣刀 第 3 部分:莫氏锥柄圆柱形球头立铣刀
- JB/T7946.3-1999 铸造铝合金针孔
- JB/T8010.16-1999 机床夹具零件及部件 双向压板
- JB/T7956.2-1999 1:50锥度销子铰刀 第 2 部分:手用长刃铰刀
- JB/T7944-2000 圆柱螺旋弹簧抽样检查
- 行业新闻
请牢记:“bzxz.net”即是“标准下载”四个汉字汉语拼音首字母与国际顶级域名“.net”的组合。 ©2025 标准下载网 www.bzxz.net 本站邮件:bzxznet@163.com
网站备案号:湘ICP备2025141790号-2
网站备案号:湘ICP备2025141790号-2