- 您的位置:
- 标准下载网 >>
- 标准分类 >>
- 机械行业标准(JB) >>
- JB/T 7387-1994 工业过程控制系统用电动控制阀
标准号:
JB/T 7387-1994
标准名称:
工业过程控制系统用电动控制阀
标准类别:
机械行业标准(JB)
标准状态:
现行-
发布日期:
1994-08-23 -
实施日期:
1995-05-01 出版语种:
简体中文下载格式:
.rar.pdf下载大小:
374.28 KB
点击下载
标准简介:
标准下载解压密码:www.bzxz.net
本标准规定了工业过程控制系统用电动控制阀的产品分类、技术要求、试验方法、检验规则、标志、包装和贮存。本标准适用于符合GB11922所规定的电动执行机构与阀组成的各类电动控制阀(以下简称控制阀)。与此相配的伺服放大器、操作器也应符合GB11922中的规定。 JB/T 7387-1994 工业过程控制系统用电动控制阀 JB/T7387-1994
部分标准内容:
中华人民共和国机械行业标准
JB/T7387-94
工业过程控制系统用电动控制阀1994-08-23发布
1995-05-01实施
中华人民共和国机械工业部发布1主题内容与适用范围
中华人居共和国机播行业标准
工业过程控制系统用电动控制率JB / T 7387-94
水标准规定了工业过程控制系统用电动控制调(也称电动调节闷)的产品分类,技术要求,试验方齿、检险规则、标志,包装和贮存。本标准道闭于合CB11922所规定的电动执行机与阴组成的各类电动控制闪(以下简称控制阀)。与此相配的问股放大器,操作器也应符合GB11922中的规定,2引用标准
GB3836焊炸性环境防爆电气设备GB4208外壳防护等级的分类
GB/T4213气动调节阀
G89423执行器术语
G11922工.业过程测量和控制系统用电动执行机构ZBY003仪器变表包装通用技术条件3术语
本标准果用GB9223中有关术语:4产品分类
4.1.1按作式分为
8直行程控制阅:
b.角行程控测阁。
4.1.2按调节功能分为
a.调节型控制阅:
b.切断型控制离。
4.1.3按充制方式分为
8,电美式控制阀;
b.电开式控制间。
4.1.4按陷护型式分为
a.普通型:
b.防生型:
.防爆型:
d断水型。
机械工业部1994-08-23发布
1995-05-0t实施
JB / T 7387-94
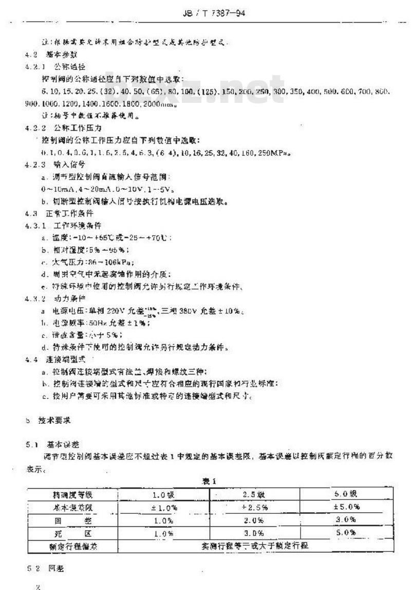
道:非摄实要光详术用姐合防心型品或其池防护型文4.9插本参款
4.2.1公称追径
择别阅的公称通径应自下列教值中选取:6,10,15.20.25.(32).40.50.(65),80,100,(125),15,200,25n,100,350,400,50.6C,700,8心(90.1060.1200,1400.16co.18c0.2000mmm请据号中数值不非使用。
4.2.2公称工作压力
控制阅的公称工作压力应自下列数值中选取:.E,0. 4, 0.6,1,1.6, 2.5, 4. 6.3, (6 4), 10, 16,25,32, 4C, 160,250MPa。4.2.3 输入值号
1:节型控制阅百流输人信号范用:0~10mA,4-20m4.0~10V.1--5V
b,划断型控制阀输人信接执行机构电源电压送取。4.1正常工作急件
4.3.1工作环境条件
=.证度:-10~+65℃或-25++70t
b相对提度:5%一%:
+火气正力:86~106kP;
d.周制空气中未起离油作用的介质::行殊环照中位再的控制阅允许另行规定二作环意案件,4.3.2动力争位
a电源山压:单科220V充差,三相38V允差+10%。15
1.电源率:50H充差±1%;
C.请度含至:+5%;
d.替殊条件下尽的控制得充许另行规定动力案性。4.4连端型式
a.控制纲逆端型式有拉兰、接和螺纹三种卜,控制闭连读增的鉴式和应合相应的班行国家和行业标准:c.钱用户首要可采用其地标准或特完的速镜端型式和尺卡。5技术要求
5.1基本误差
阅节型控别阅基本误望应不超过丧1中规定的基本读考限,基本误差以腔制医嵌定行程的百分数表示。
摘确总等级
斯本滤益限
定行程储益
实测行程等二或大于粘定行程
JB/T 7387-94
恒制阔的回茎邀不即过表1规定,回誉以在装纲循行程的百数长示53死区
按制原的死区应不指过丧1规号,死区以等概阅输入信号量的升效支元,5.
新定行程偏
电关式控制调的额定行程偏差应符合丧1规定。5.5成科西及其他接姓的窗性
控制我的将及其他连接处应保证布1.1信分称工作正力下无落满现象。5. 消源些
5.6.轻也词在规定试验条件下节迎最应符合表2的规定,5.5.2栓制阀的泄持等级除I统外创造厂自行选定、但单座间结构的控制解的泄请尊我不得低干1级:双明率结均的连制阀的滑毕级得低于Ⅱ级。..谢通录大于互×阅额定溶求应电结炮替计保证,产品可免于划试。泄河应出下列代加以规定
世英级,妇表2所示分别为【--!试验介届,:气或或气,水:
—试数焊序,1或2(见6.8.2条)X
世通等波
武验开质
试验程字
最天阁座成遍址
由用F与制造广商定
:前心,以为位。
为两直径,以mm为单位。
5×1C×烟额定容量,/ h
10\×阅定容.[5
10-1×润频定窄量,1/
5×10**×商额定容,1/5
2x1xay×.1/h
1.×10*×aP×1.1/h
3×10-×P×(表3现定的泄滑量)计二可区流件情流量,是在些对压办为101.325kPa和快温座对273K的标减下的测定读,
阀座育径
气范数e
JB / f 7367--94
流:每分邮气胞数是用外径SmLmi孕学1rnm的情子多直泽人水下5一ilmm度好案件下伴常端是面丘无滑,无侧所和毛判。通讨系用序直性与表到值这一和差2mm这上,则逆竭案长可抵设泄减量与间直轻疗平方点正比野清况下,近过内推法数仔。5.6.5在计策确定泄降量的元许值时随的额定窄量应按丧4所列公式评算。表4
Q=4 73K
度体夜量.m/n:
表中:0:
标准吸意下的体准录,m了h:
一鼠定流量点数:
P.+P.kPa:
阅前院对压力,kPa
P2—两启绝对压力,P
一两后压,kP:
一试验产质限度,联20T:
G一血体此重,空气=1:
相对密度(规定温度范丽内的水/P-1)AP
QR=2.9F,Ky
((73+1)
5.了耐压强度
控阀以1.5倍公称于作压为的试验函力进行不少于3的的耐压强度试啦,试验期润不应有可不的患渐:
5.8单源电阻
患动执行机构各端子间的绝缘电阻应不配于下列规定值:a.增人端子与外壳可20M,
摘入端子写电象端间MM口:
:电原端与外来50Mn。
5.9绝绿强店
电站共行机均各线降端于问应般承堂频车H和电压符言下买规定值的正轻文流的绝缘强度试跨;些1min,血宏击穿和飞死現象。a,艳人端于与外壳间0V:
b,输入端子与电源端子间500V::电源端了与外壳间,1510V(电速电片为交值220V时款2000V电源电压为交配38V时)5.13额定流量系数
1:控制函颜定汽量系数的数假由制进厂现定;6.空制树领定流盘系数实测值与规定值约偏差应不超过=10%,当就定疏量系数K,5时,应不超过±20%
万.11固有究量持性
JB/T7387-94
制造厂应以图或表的形式规是K>1的各肿规片,型式和节潼组作结均的调节型控制阀的固有品持性。症列来丧示时。应该说明下列相对行程的特定流量嘉效Kv。相对行程b=0.心5,(,1.0.2,后以11遵增。直至1.0,制造厂也可以提出除上矮行程外的离量系数。5.11.1直线需盘特性的解率偏差相对行虚h=0.1-心.9之间.仟总两相邻流量系数别量值的差值与实测额定流量录数的比值虚符合表的规定。
相对行程
Kv-Kva=l
h=0.1~0.8
7%~13%
3%~15%
表中Kv,为亲n点的流虽系数,Kv,-i为a~1点的流量系数,h为相对行,K为额定行得时的主测流量系数。
5.!1.2等百分比流量特性的斜率偏差在相对行程h=0.1~0.9之间,任意两相邻流量系救测量值的对数(1g)差值应符合表6的规走。表6
IgKy.-lgKa-1
可调比R
h=0.2.-1.8
斜准偏差为
0.13 ~ 0. 07
0.18-0. 10
0.19 -0.10
0.22--0.12
0.25-0.14
511.3其他流量特性的偏差
斜率偏差为
0.18--0.07
0.25~0.10
0.26 --0.10
0.30--0.12
0.36-0.14
斜单增范为
0,13-0.02
0.18 ~0.3
0. 19 -- C. 03
0.22 ~0.03
0.26 0.04
各炎控制阅的面有流量持性为非直或等百分比持性时,其说量特性可按下划斜障偏差或流量系整偏类规定其我许偏差。
0.斜潮偏花
在相对行程h=0,1一0.9之间实测的相两点的流量特性的斜率的许偏苯为对应的有流望持斜率的0.5一2倍。
b、流量采数偏差
在相对行尽h=0.10.9之叫,各相对行程h的实测进盘系数与制造厂在流量特性中规定值的遍芯不超述±101/)4.%。
为拍对流量率
E.12机械振动影响
控制阅应逆行券动频卒为10-5Hz,幅值为0.15mm和娠动刻率为55-150Hz,加速度为301%的正扫频娠动试验,并在请娠题率上进行30mi的耐握试验试验后,性能仍应符合5.15.2,5.5条我定要求。
5.13长期运行稳定性
控制阅按裁定条件经48h运行后,性能仍应符食5.1.5.2.5.5案规定要求:5.14外观
控制的外表应涂漆或其他涂料:不锈钢和河的润可不添漆,阀体上的等头及文字涂红漆,表面5
JB / T 7387-94
昆查光洁、完好:求得有谢落、碰伤及班次等缺点,替围件示得有松动,损伤等现象,阀上应有标尺、指针或其他网过综志;
5.15外壳剪护性bZxz.net
按制困电动热行乱构的外完防护等级和结树事式,防尘医水塑座符合GB4203标推,防燥型符合183836标准
6试验方法
6.1式验条件及说明
6.1.1出工作条件
除外规整查及条教中刃专定若外,试验应在下述比条性下进行:a,温度:20±2t
b.起对显度:60%~70%;
C气106P
Fi.1.2差荐的大气条件
为满或不可在参比工作录件下进行关试脏,推荐在下述大气争件下进行:4.度:15~35:
b. 相对阅度:45%~75%;
,大气力:H6-106kPa。
定试验注我中,不境激度的变化不大于1,1动间,并质准试整报告中注实际的试险录,.1.3动力条件允装
a电源电压:公存信的土1%;
b.电源额率:公格值的二1练:
活波含量小下5%。
F.1.1试验的一股热定
6.1.4.1试验时控划阅应处于制逆厂规定的正带工作位置,充许接通电激预热1h,使鼓测产品内部保度达笔跑定。
6.7.4.2在险驳期元评调需表测产品的冬位,额定行程和阻良持。143除非另的规定,试验用标难仪器的基本识差限应不超过被谢品基本摄限的1/36[4.4人信号的变化建册序保证存任何试验点上不产生过中。.2外延检查
别且检法过征险。
5.3实及其使控要处的密封性试验吊1.上公除压力的室退水,水中可肾有水接猫来防锈剂,按规穿的入口方向痛人控制阅的阅件,另一端对册,同时使阅杆作1-3次往效动作,持续时向不少于31nin。观案控制通填料函及其他注接处应落消现象。试验后应择气,必时尚消满猪和干爆。6.4基本保差试始
将沉定的龄入值号平瑟地按培大或减小方向加入执行机构,测量各点所对应的行得值,并按公式(1)计算实际值号一行程”关系与取纶关系之阿的各点丧差,其最大为基本候差。n
其中:8.—算!点的误差;
1.—每点的实行程,mm:
L第点的理论行程,mm;
×100%
1.——控制阅的额定行耗,m。
B/738-94
降非另有热定,试验点应至少包括信寸范的心%、25%,50%、75%、10G%五个点,5.5回费试验
试监程李与6,4相同,在间一输人信号上所测得的正反行程的最大差值的绝对值即为回举。6.6死区试验
a疑递改变(增人或政小)游人告号,直到规赛出一个可塞贷的行毯变化,记下这时的懿入位号值:h。按祖反方向缓慢改变(减小或增大)人信号,直到观弃出一个可案觉的行程变化,记下这时的撤入信号值,
:,b两项输人信号值之差的赔对值即为死区,死这应在输入信号围的25%,50%和·75%三点上运行或验、并取其录大值。
1.了额定行程偏差试验
将输入信号加入效行机构,使驾杆走完全行程,测取该行程值即为实际暂定行程。6.3世满风试验
5.3.1试验介质应为5一40的请错气体【空气减氟气)建水。..2试验齐资系
1:试程序1时,应为0.35MP,音闷的充许压整小于0.35MPa时用设计规定的允许压关b,试验程序2时,应为阀的最大丁作压差,6.试验信及电源电压
拉点应调整回符食下列规定的工作条件。1.源节型控划阅:电开式控制解的信号为信导范的下以值,电关式控制阅的信身为信号世国的上限;
b订脂型控制阀应为设计规定值::试验用电源电压为公称值的的%。6.3.4试验介质滴向
试验元应使赋规定流向加人阀内,阅出口式直通人气或连接出口通大气的低压头限先的划量装登、当确认阅和下的各连换管道完全充满介质并范请是密定后方可测取泄漏量。F.5.5测剪误券
栏满登和后小的划益误范应小于诺数值的主10%。6.3.6泄满等法、试验个乐、试数要库和最大危源量应将含表2的规定。6.9耐压强度试验
月」.5悟的公整工作压力的室温水,水中可含有水落油或既锈剂,按垫制筒的人口方向辩入担制阅的阅体,另一举射闭,使所有在工作中受压的阅腔向时承受不山于3mi口的压力试验,将和检学压元评部件有无损坏和泄得现象。试验期向,直行程控制阅均应处干全开位置,销行稳控制阀可部分打开,试验性备不应便控制阀学到会影响式验清果的外加忘力,必要时可养除与试粒无关的可诺损坏的元件,如被效普,膜片、填料节冬件片违行长验,试胶胃压力性表的情确点不得低于2.5境,酬量范的上限值不得大于读验压力的4库,
6.10能续电试监
在一般试验的大气策件下,断开鼓谢产品的电源,使电源开关处于接退位置,输人端子、电源端子分引短接,然后用自说电压为500V的兆致表谢量5.8条规定的各端于间的绝缘电阻。6.11范缘强充试验
在一般试验的大气条件下,断开测产品的电函。使电源开关处于接通位置,输入谢子,电凉猫子分别轻接、并接5.9象规定的电压与频率,将试整电压从孕缓慢地上升到规定值,并保持1mi应不出现古穿和飞弧现象,懿后将试验电压缓世地下哗到字,并切断试验电通。7
JB,T7387-94
试案读备的功率应足以保证在%试验电压时,接人劳试效寄写电压下降不超过心%65. 1。 疏量试验
6. 12. 1 试验装宜
儿,标准试验段
标试验段应由表了所示的二个真等阅组成,读管的公你通径成与被试整出酒的公你通径“[”h.嵌压孔
收压孔应安表了的要求和函的站树设置,其孔径4为公称通径的十之一,最小为3m可,人炸12mm,长度1为2.5d-5l.阀前后取压孔径应相同。取巨孔应位于水平位置以免空气和东少录积,其中心线应与管道中心竭端直相交。孔的边练不立凸出闪座,且成锐利和无毛献
::控制限的安装
随试控制阅偿规定安装位量与试验管适相连接,管道中心毁与试验阅出、入口中心线应保近商快。密时垫片的内径尺寸应性确,其位置不应在营道内望造成凸出。表7
标准试验段有置
6.12.2试验介质
该验介质应为5~40的水。
5.123试验压差
直管段
取压孔示意国
网前取
玉孔鹿
阔后段
压孔距
直管段
萨制润新后的压差应大于或等于P,当阅的制定流禁案整很小和很大时,只骤能保持素源,保证阅雷诺数R大于4×10的前提下,可以选而其使合适射压基值,但应记下实试验用的压差道6.12.4量误差
测量下述多放的方祛,应使误整不大于下列规定值:JB/T7387-94
流量:实际流录的+2%,重复度在6.%以内::差:实际金港的2%:
:温度:试验介质温成的士1:,试验应程中,殖体人口温度变化应保证在二以内:d片程:瓶定行预的±0.5%
6.22.5流量素数计或公式
式中:Q.浓体流量,m/h:
△P阀前正差,kPa:
/ p——相对密度(现定温度范用内的水/pp=1)。G.12.G流量系整的测量
许性制混前行痒调整在相这的测式点上,在大于或等于Pa的三个压差下(增量不小于1ka尽流至道,并分别求流量系数,每次流量试整得测的二个值中量人值应不大于最小值的+%,每一行程药流量系数应该是一个值的算术不均道,并圆到三位有效效字:5.12.7瓶定流量系效测量
左担制阅的额定行程怕上接6.12.6条的方法测量井计算麟定流量采数当护制阅1N>30m时,暂免于试验。
6.12.8固有量持性的测量
按6.[26备的片法测得相对行程h=0.1.0.2.0.3,0.4.0.5.0.6.0.5.08.09.10时的流量系散与交测的炳定流盘系数之比阳为椎对流录系数。出此可作出性划网的“相对行任一相对流量系数“的流皇格助线。当控制阅LN>300mm时,暂免于试验。6.13机械振动影询试验
控制次按7.作位置安美在据动试验台三,并愉入5%停号按5.12策或定的额率和幅良或别速产生X、Y.2三个方向上造行担顺限或试验,扫预应是连续和对数的,打额速度约为每分钟个.5个考额呆润还应在滤圾物率上选行30+1mia的耐报试验,妞无请拆点应在150Hz下银动30=1mi,试临归按6.3,6.4.6.b年酒量各项性能。亚量超过50kg的控创智免予试烩、614卡明行受定快试验
控制线在环境温医5·40七的条件下,将接通持续率不低下20%一25%的箱人信号入电动垫行乱构。调节控制规准70%一80%的不包括关闭笠置的额定行税的往复动作,48%试册后,按6.3.5.,5.5条测录各能:切断型控部调作腋定行存的往复动作,48%试险启,接6.条宽录性能。6.15外壳险护性
壳护限据防低外案外质但入随方们等级,应按515系的技术标准规定约要求和方法选行瞻需终检定机构检验认可和收得相应等级合格证后方脂生产。了检验观谢
7【否炎控制阀的出一检验和型式检应按寒8规定的拨术娶求利相虐的试验方法并行、了.2在下列情况之一时控制测应进行型式检验!:新严品或产品转!生产的试制定型监定:正式生产片勿结物,材料、工艺有较大改变,可能影产品性能时:。T言生产时,定期史期系一定产民后,应周期性进行一次检验:E,产品长期停产后、恢复生产时:0
JB : T 7387-94
“:生:能结男与上次型式检孕与达卓异时1:国质量监督机构提出选行型式险将的要求时表站
基本误券
标定行程偏差
滑谢画
填料函段其连接处密封性
绝缘电阻
绝续湿点
耐压强度
颤定流量系数
固有流量特性
机感动影章
14长期远行艳定性
15壳防护性
8标志、包装和存
8.1标志
N.1.1龄牌标忘
出广险验
型式检验
在电动拉行机鸡适当位置上应固定铭牌,并标出:4.制造厂名或厂标:
b. 产品型;
2.公称适径:
小公第压力:
e,二作温度:
E.信号范图:
8:额定行程:
h定流量系款
i.流重待性:(切新型取消)
i.商体村料:
k,设计位号:(也可在独立的钻牌上标出)1.产品制逆编号:
出广检验型式险验
DN>IC普免试
重>50g时暂免试
m,产品制道年月。
注:中统必拉制网,因牌尺寸的限制,无法家纳全部标志时,免评游享部夺标惠,仓心须标出带a.,a,k,l,m各项.
能护型铬牌标态
JB / T 7387-94
防护型产品在电动执行机构的铭牌上还应标岛::所联型在铭牌右七方明显际有\Ex“标志、防烘型式防爆等较。b,所整合危证编号:
e.防尘、防水型应标明防护型式及其等级。s.1.3阅许标志
担制阅阅体上应铸出或冲出表示分质流动方向的能头和“DN”的数值,“PN”字样及数值,也可标需往与体率出固定的帖牌上。
包装范控起润所有无涂账层的外加上面均应源上陷销油或采敢其他防惜施,阅(频阅除外)出,入托及电线线人口均业封住、并应按BY要善包装,保证运输中不致摄坏。随何控制氓装霜的术文件克:
司产品合格证:
b,产品快用说明书;
e.装翁单。
装单应注明:
(制造厂和厂址:
(2)产品名欧和型号:
(3i装数量:
(+)件,备件名称和数量:
(S)产品制造缩号;
[载箱甘期:
(7)差人名或工号。
:8.3吃存
控制阅应烂存在环境选度为一25~+亡,相对湿度不大于兆%的室内,环境虫应不含有度性整制因率。
附加说明:
本标由全国三业过程测量和控制标准化技术要员会提出。本标准由机策二业部上海工业自动化仪表所究所妇口。本标准由风城工业部上海王业自动化收表研究所鱼贵起率。本标准主妥起草人:汪克成、试惠利。11
小提示:此标准内容仅展示完整标准里的部分截取内容,若需要完整标准请到上方自行免费下载完整标准文档。
JB/T7387-94
工业过程控制系统用电动控制阀1994-08-23发布
1995-05-01实施
中华人民共和国机械工业部发布1主题内容与适用范围
中华人居共和国机播行业标准
工业过程控制系统用电动控制率JB / T 7387-94
水标准规定了工业过程控制系统用电动控制调(也称电动调节闷)的产品分类,技术要求,试验方齿、检险规则、标志,包装和贮存。本标准道闭于合CB11922所规定的电动执行机与阴组成的各类电动控制闪(以下简称控制阀)。与此相配的问股放大器,操作器也应符合GB11922中的规定,2引用标准
GB3836焊炸性环境防爆电气设备GB4208外壳防护等级的分类
GB/T4213气动调节阀
G89423执行器术语
G11922工.业过程测量和控制系统用电动执行机构ZBY003仪器变表包装通用技术条件3术语
本标准果用GB9223中有关术语:4产品分类
4.1.1按作式分为
8直行程控制阅:
b.角行程控测阁。
4.1.2按调节功能分为
a.调节型控制阅:
b.切断型控制离。
4.1.3按充制方式分为
8,电美式控制阀;
b.电开式控制间。
4.1.4按陷护型式分为
a.普通型:
b.防生型:
.防爆型:
d断水型。
机械工业部1994-08-23发布
1995-05-0t实施
JB / T 7387-94
道:非摄实要光详术用姐合防心型品或其池防护型文4.9插本参款
4.2.1公称追径
择别阅的公称通径应自下列教值中选取:6,10,15.20.25.(32).40.50.(65),80,100,(125),15,200,25n,100,350,400,50.6C,700,8心(90.1060.1200,1400.16co.18c0.2000mmm请据号中数值不非使用。
4.2.2公称工作压力
控制阅的公称工作压力应自下列数值中选取:.E,0. 4, 0.6,1,1.6, 2.5, 4. 6.3, (6 4), 10, 16,25,32, 4C, 160,250MPa。4.2.3 输入值号
1:节型控制阅百流输人信号范用:0~10mA,4-20m4.0~10V.1--5V
b,划断型控制阀输人信接执行机构电源电压送取。4.1正常工作急件
4.3.1工作环境条件
=.证度:-10~+65℃或-25++70t
b相对提度:5%一%:
+火气正力:86~106kP;
d.周制空气中未起离油作用的介质::行殊环照中位再的控制阅允许另行规定二作环意案件,4.3.2动力争位
a电源山压:单科220V充差,三相38V允差+10%。15
1.电源率:50H充差±1%;
C.请度含至:+5%;
d.替殊条件下尽的控制得充许另行规定动力案性。4.4连端型式
a.控制纲逆端型式有拉兰、接和螺纹三种卜,控制闭连读增的鉴式和应合相应的班行国家和行业标准:c.钱用户首要可采用其地标准或特完的速镜端型式和尺卡。5技术要求
5.1基本误差
阅节型控别阅基本误望应不超过丧1中规定的基本读考限,基本误差以腔制医嵌定行程的百分数表示。
摘确总等级
斯本滤益限
定行程储益
实测行程等二或大于粘定行程
JB/T 7387-94
恒制阔的回茎邀不即过表1规定,回誉以在装纲循行程的百数长示53死区
按制原的死区应不指过丧1规号,死区以等概阅输入信号量的升效支元,5.
新定行程偏
电关式控制调的额定行程偏差应符合丧1规定。5.5成科西及其他接姓的窗性
控制我的将及其他连接处应保证布1.1信分称工作正力下无落满现象。5. 消源些
5.6.轻也词在规定试验条件下节迎最应符合表2的规定,5.5.2栓制阀的泄持等级除I统外创造厂自行选定、但单座间结构的控制解的泄请尊我不得低干1级:双明率结均的连制阀的滑毕级得低于Ⅱ级。..谢通录大于互×阅额定溶求应电结炮替计保证,产品可免于划试。泄河应出下列代加以规定
世英级,妇表2所示分别为【--!试验介届,:气或或气,水:
—试数焊序,1或2(见6.8.2条)X
世通等波
武验开质
试验程字
最天阁座成遍址
由用F与制造广商定
:前心,以为位。
为两直径,以mm为单位。
5×1C×烟额定容量,/ h
10\×阅定容.[5
10-1×润频定窄量,1/
5×10**×商额定容,1/5
2x1xay×.1/h
1.×10*×aP×1.1/h
3×10-×P×(表3现定的泄滑量)计二可区流件情流量,是在些对压办为101.325kPa和快温座对273K的标减下的测定读,
阀座育径
气范数e
JB / f 7367--94
流:每分邮气胞数是用外径SmLmi孕学1rnm的情子多直泽人水下5一ilmm度好案件下伴常端是面丘无滑,无侧所和毛判。通讨系用序直性与表到值这一和差2mm这上,则逆竭案长可抵设泄减量与间直轻疗平方点正比野清况下,近过内推法数仔。5.6.5在计策确定泄降量的元许值时随的额定窄量应按丧4所列公式评算。表4
Q=4 73K
度体夜量.m/n:
表中:0:
标准吸意下的体准录,m了h:
一鼠定流量点数:
P.+P.kPa:
阅前院对压力,kPa
P2—两启绝对压力,P
一两后压,kP:
一试验产质限度,联20T:
G一血体此重,空气=1:
相对密度(规定温度范丽内的水/P-1)AP
QR=2.9F,Ky
((73+1)
5.了耐压强度
控阀以1.5倍公称于作压为的试验函力进行不少于3的的耐压强度试啦,试验期润不应有可不的患渐:
5.8单源电阻
患动执行机构各端子间的绝缘电阻应不配于下列规定值:a.增人端子与外壳可20M,
摘入端子写电象端间MM口:
:电原端与外来50Mn。
5.9绝绿强店
电站共行机均各线降端于问应般承堂频车H和电压符言下买规定值的正轻文流的绝缘强度试跨;些1min,血宏击穿和飞死現象。a,艳人端于与外壳间0V:
b,输入端子与电源端子间500V::电源端了与外壳间,1510V(电速电片为交值220V时款2000V电源电压为交配38V时)5.13额定流量系数
1:控制函颜定汽量系数的数假由制进厂现定;6.空制树领定流盘系数实测值与规定值约偏差应不超过=10%,当就定疏量系数K,5时,应不超过±20%
万.11固有究量持性
JB/T7387-94
制造厂应以图或表的形式规是K>1的各肿规片,型式和节潼组作结均的调节型控制阀的固有品持性。症列来丧示时。应该说明下列相对行程的特定流量嘉效Kv。相对行程b=0.心5,(,1.0.2,后以11遵增。直至1.0,制造厂也可以提出除上矮行程外的离量系数。5.11.1直线需盘特性的解率偏差相对行虚h=0.1-心.9之间.仟总两相邻流量系数别量值的差值与实测额定流量录数的比值虚符合表的规定。
相对行程
Kv-Kva=l
h=0.1~0.8
7%~13%
3%~15%
表中Kv,为亲n点的流虽系数,Kv,-i为a~1点的流量系数,h为相对行,K为额定行得时的主测流量系数。
5.!1.2等百分比流量特性的斜率偏差在相对行程h=0.1~0.9之间,任意两相邻流量系救测量值的对数(1g)差值应符合表6的规走。表6
IgKy.-lgKa-1
可调比R
h=0.2.-1.8
斜准偏差为
0.13 ~ 0. 07
0.18-0. 10
0.19 -0.10
0.22--0.12
0.25-0.14
511.3其他流量特性的偏差
斜率偏差为
0.18--0.07
0.25~0.10
0.26 --0.10
0.30--0.12
0.36-0.14
斜单增范为
0,13-0.02
0.18 ~0.3
0. 19 -- C. 03
0.22 ~0.03
0.26 0.04
各炎控制阅的面有流量持性为非直或等百分比持性时,其说量特性可按下划斜障偏差或流量系整偏类规定其我许偏差。
0.斜潮偏花
在相对行程h=0,1一0.9之间实测的相两点的流量特性的斜率的许偏苯为对应的有流望持斜率的0.5一2倍。
b、流量采数偏差
在相对行尽h=0.10.9之叫,各相对行程h的实测进盘系数与制造厂在流量特性中规定值的遍芯不超述±101/)4.%。
为拍对流量率
E.12机械振动影响
控制阅应逆行券动频卒为10-5Hz,幅值为0.15mm和娠动刻率为55-150Hz,加速度为301%的正扫频娠动试验,并在请娠题率上进行30mi的耐握试验试验后,性能仍应符合5.15.2,5.5条我定要求。
5.13长期运行稳定性
控制阅按裁定条件经48h运行后,性能仍应符食5.1.5.2.5.5案规定要求:5.14外观
控制的外表应涂漆或其他涂料:不锈钢和河的润可不添漆,阀体上的等头及文字涂红漆,表面5
JB / T 7387-94
昆查光洁、完好:求得有谢落、碰伤及班次等缺点,替围件示得有松动,损伤等现象,阀上应有标尺、指针或其他网过综志;
5.15外壳剪护性bZxz.net
按制困电动热行乱构的外完防护等级和结树事式,防尘医水塑座符合GB4203标推,防燥型符合183836标准
6试验方法
6.1式验条件及说明
6.1.1出工作条件
除外规整查及条教中刃专定若外,试验应在下述比条性下进行:a,温度:20±2t
b.起对显度:60%~70%;
C气106P
Fi.1.2差荐的大气条件
为满或不可在参比工作录件下进行关试脏,推荐在下述大气争件下进行:4.度:15~35:
b. 相对阅度:45%~75%;
,大气力:H6-106kPa。
定试验注我中,不境激度的变化不大于1,1动间,并质准试整报告中注实际的试险录,.1.3动力条件允装
a电源电压:公存信的土1%;
b.电源额率:公格值的二1练:
活波含量小下5%。
F.1.1试验的一股热定
6.1.4.1试验时控划阅应处于制逆厂规定的正带工作位置,充许接通电激预热1h,使鼓测产品内部保度达笔跑定。
6.7.4.2在险驳期元评调需表测产品的冬位,额定行程和阻良持。143除非另的规定,试验用标难仪器的基本识差限应不超过被谢品基本摄限的1/36[4.4人信号的变化建册序保证存任何试验点上不产生过中。.2外延检查
别且检法过征险。
5.3实及其使控要处的密封性试验吊1.上公除压力的室退水,水中可肾有水接猫来防锈剂,按规穿的入口方向痛人控制阅的阅件,另一端对册,同时使阅杆作1-3次往效动作,持续时向不少于31nin。观案控制通填料函及其他注接处应落消现象。试验后应择气,必时尚消满猪和干爆。6.4基本保差试始
将沉定的龄入值号平瑟地按培大或减小方向加入执行机构,测量各点所对应的行得值,并按公式(1)计算实际值号一行程”关系与取纶关系之阿的各点丧差,其最大为基本候差。n
其中:8.—算!点的误差;
1.—每点的实行程,mm:
L第点的理论行程,mm;
×100%
1.——控制阅的额定行耗,m。
B/738-94
降非另有热定,试验点应至少包括信寸范的心%、25%,50%、75%、10G%五个点,5.5回费试验
试监程李与6,4相同,在间一输人信号上所测得的正反行程的最大差值的绝对值即为回举。6.6死区试验
a疑递改变(增人或政小)游人告号,直到规赛出一个可塞贷的行毯变化,记下这时的懿入位号值:h。按祖反方向缓慢改变(减小或增大)人信号,直到观弃出一个可案觉的行程变化,记下这时的撤入信号值,
:,b两项输人信号值之差的赔对值即为死区,死这应在输入信号围的25%,50%和·75%三点上运行或验、并取其录大值。
1.了额定行程偏差试验
将输入信号加入效行机构,使驾杆走完全行程,测取该行程值即为实际暂定行程。6.3世满风试验
5.3.1试验介质应为5一40的请错气体【空气减氟气)建水。..2试验齐资系
1:试程序1时,应为0.35MP,音闷的充许压整小于0.35MPa时用设计规定的允许压关b,试验程序2时,应为阀的最大丁作压差,6.试验信及电源电压
拉点应调整回符食下列规定的工作条件。1.源节型控划阅:电开式控制解的信号为信导范的下以值,电关式控制阅的信身为信号世国的上限;
b订脂型控制阀应为设计规定值::试验用电源电压为公称值的的%。6.3.4试验介质滴向
试验元应使赋规定流向加人阀内,阅出口式直通人气或连接出口通大气的低压头限先的划量装登、当确认阅和下的各连换管道完全充满介质并范请是密定后方可测取泄漏量。F.5.5测剪误券
栏满登和后小的划益误范应小于诺数值的主10%。6.3.6泄满等法、试验个乐、试数要库和最大危源量应将含表2的规定。6.9耐压强度试验
月」.5悟的公整工作压力的室温水,水中可含有水落油或既锈剂,按垫制筒的人口方向辩入担制阅的阅体,另一举射闭,使所有在工作中受压的阅腔向时承受不山于3mi口的压力试验,将和检学压元评部件有无损坏和泄得现象。试验期向,直行程控制阅均应处干全开位置,销行稳控制阀可部分打开,试验性备不应便控制阀学到会影响式验清果的外加忘力,必要时可养除与试粒无关的可诺损坏的元件,如被效普,膜片、填料节冬件片违行长验,试胶胃压力性表的情确点不得低于2.5境,酬量范的上限值不得大于读验压力的4库,
6.10能续电试监
在一般试验的大气策件下,断开鼓谢产品的电源,使电源开关处于接退位置,输人端子、电源端子分引短接,然后用自说电压为500V的兆致表谢量5.8条规定的各端于间的绝缘电阻。6.11范缘强充试验
在一般试验的大气条件下,断开测产品的电函。使电源开关处于接通位置,输入谢子,电凉猫子分别轻接、并接5.9象规定的电压与频率,将试整电压从孕缓慢地上升到规定值,并保持1mi应不出现古穿和飞弧现象,懿后将试验电压缓世地下哗到字,并切断试验电通。7
JB,T7387-94
试案读备的功率应足以保证在%试验电压时,接人劳试效寄写电压下降不超过心%65. 1。 疏量试验
6. 12. 1 试验装宜
儿,标准试验段
标试验段应由表了所示的二个真等阅组成,读管的公你通径成与被试整出酒的公你通径“[”h.嵌压孔
收压孔应安表了的要求和函的站树设置,其孔径4为公称通径的十之一,最小为3m可,人炸12mm,长度1为2.5d-5l.阀前后取压孔径应相同。取巨孔应位于水平位置以免空气和东少录积,其中心线应与管道中心竭端直相交。孔的边练不立凸出闪座,且成锐利和无毛献
::控制限的安装
随试控制阅偿规定安装位量与试验管适相连接,管道中心毁与试验阅出、入口中心线应保近商快。密时垫片的内径尺寸应性确,其位置不应在营道内望造成凸出。表7
标准试验段有置
6.12.2试验介质
该验介质应为5~40的水。
5.123试验压差
直管段
取压孔示意国
网前取
玉孔鹿
阔后段
压孔距
直管段
萨制润新后的压差应大于或等于P,当阅的制定流禁案整很小和很大时,只骤能保持素源,保证阅雷诺数R大于4×10的前提下,可以选而其使合适射压基值,但应记下实试验用的压差道6.12.4量误差
测量下述多放的方祛,应使误整不大于下列规定值:JB/T7387-94
流量:实际流录的+2%,重复度在6.%以内::差:实际金港的2%:
:温度:试验介质温成的士1:,试验应程中,殖体人口温度变化应保证在二以内:d片程:瓶定行预的±0.5%
6.22.5流量素数计或公式
式中:Q.浓体流量,m/h:
△P阀前正差,kPa:
/ p——相对密度(现定温度范用内的水/pp=1)。G.12.G流量系整的测量
许性制混前行痒调整在相这的测式点上,在大于或等于Pa的三个压差下(增量不小于1ka尽流至道,并分别求流量系数,每次流量试整得测的二个值中量人值应不大于最小值的+%,每一行程药流量系数应该是一个值的算术不均道,并圆到三位有效效字:5.12.7瓶定流量系效测量
左担制阅的额定行程怕上接6.12.6条的方法测量井计算麟定流量采数当护制阅1N>30m时,暂免于试验。
6.12.8固有量持性的测量
按6.[26备的片法测得相对行程h=0.1.0.2.0.3,0.4.0.5.0.6.0.5.08.09.10时的流量系散与交测的炳定流盘系数之比阳为椎对流录系数。出此可作出性划网的“相对行任一相对流量系数“的流皇格助线。当控制阅LN>300mm时,暂免于试验。6.13机械振动影询试验
控制次按7.作位置安美在据动试验台三,并愉入5%停号按5.12策或定的额率和幅良或别速产生X、Y.2三个方向上造行担顺限或试验,扫预应是连续和对数的,打额速度约为每分钟个.5个考额呆润还应在滤圾物率上选行30+1mia的耐报试验,妞无请拆点应在150Hz下银动30=1mi,试临归按6.3,6.4.6.b年酒量各项性能。亚量超过50kg的控创智免予试烩、614卡明行受定快试验
控制线在环境温医5·40七的条件下,将接通持续率不低下20%一25%的箱人信号入电动垫行乱构。调节控制规准70%一80%的不包括关闭笠置的额定行税的往复动作,48%试册后,按6.3.5.,5.5条测录各能:切断型控部调作腋定行存的往复动作,48%试险启,接6.条宽录性能。6.15外壳险护性
壳护限据防低外案外质但入随方们等级,应按515系的技术标准规定约要求和方法选行瞻需终检定机构检验认可和收得相应等级合格证后方脂生产。了检验观谢
7【否炎控制阀的出一检验和型式检应按寒8规定的拨术娶求利相虐的试验方法并行、了.2在下列情况之一时控制测应进行型式检验!:新严品或产品转!生产的试制定型监定:正式生产片勿结物,材料、工艺有较大改变,可能影产品性能时:。T言生产时,定期史期系一定产民后,应周期性进行一次检验:E,产品长期停产后、恢复生产时:0
JB : T 7387-94
“:生:能结男与上次型式检孕与达卓异时1:国质量监督机构提出选行型式险将的要求时表站
基本误券
标定行程偏差
滑谢画
填料函段其连接处密封性
绝缘电阻
绝续湿点
耐压强度
颤定流量系数
固有流量特性
机感动影章
14长期远行艳定性
15壳防护性
8标志、包装和存
8.1标志
N.1.1龄牌标忘
出广险验
型式检验
在电动拉行机鸡适当位置上应固定铭牌,并标出:4.制造厂名或厂标:
b. 产品型;
2.公称适径:
小公第压力:
e,二作温度:
E.信号范图:
8:额定行程:
h定流量系款
i.流重待性:(切新型取消)
i.商体村料:
k,设计位号:(也可在独立的钻牌上标出)1.产品制逆编号:
出广检验型式险验
DN>IC普免试
重>50g时暂免试
m,产品制道年月。
注:中统必拉制网,因牌尺寸的限制,无法家纳全部标志时,免评游享部夺标惠,仓心须标出带a.,a,k,l,m各项.
能护型铬牌标态
JB / T 7387-94
防护型产品在电动执行机构的铭牌上还应标岛::所联型在铭牌右七方明显际有\Ex“标志、防烘型式防爆等较。b,所整合危证编号:
e.防尘、防水型应标明防护型式及其等级。s.1.3阅许标志
担制阅阅体上应铸出或冲出表示分质流动方向的能头和“DN”的数值,“PN”字样及数值,也可标需往与体率出固定的帖牌上。
包装范控起润所有无涂账层的外加上面均应源上陷销油或采敢其他防惜施,阅(频阅除外)出,入托及电线线人口均业封住、并应按BY要善包装,保证运输中不致摄坏。随何控制氓装霜的术文件克:
司产品合格证:
b,产品快用说明书;
e.装翁单。
装单应注明:
(制造厂和厂址:
(2)产品名欧和型号:
(3i装数量:
(+)件,备件名称和数量:
(S)产品制造缩号;
[载箱甘期:
(7)差人名或工号。
:8.3吃存
控制阅应烂存在环境选度为一25~+亡,相对湿度不大于兆%的室内,环境虫应不含有度性整制因率。
附加说明:
本标由全国三业过程测量和控制标准化技术要员会提出。本标准由机策二业部上海工业自动化仪表所究所妇口。本标准由风城工业部上海王业自动化收表研究所鱼贵起率。本标准主妥起草人:汪克成、试惠利。11
小提示:此标准内容仅展示完整标准里的部分截取内容,若需要完整标准请到上方自行免费下载完整标准文档。
标准图片预览:





- 热门标准
- 机械行业标准(JB)
- JB/T7938-1999 液压泵站油箱公称容量系列
- JB/T1625-2002 工业锅炉焊接管孔
- JB/T8009.4-1999 机床夹具零件及部件 弧形压块
- JB/T7936-1999 直廓环面蜗杆减速器
- JB/T7850-1995 手夹快换接头
- JB/T7941.2-1995 旋入式圆形油杯
- JB/T7939-1999 单活塞杆液压缸两腔面积比
- JB/T7925.2-1995 滑动轴承 多层轴承减摩合金硬度检验方法
- JB/T7945-1999 灰铸铁机械性能试验方法
- JB/T6375-1992 气动阀用橡胶密封圈 尺寸系列和公差
- JB/T7966.3-1999 模具铣刀 第 3 部分:莫氏锥柄圆柱形球头立铣刀
- JB/T7946.3-1999 铸造铝合金针孔
- JB/T8010.16-1999 机床夹具零件及部件 双向压板
- JB/T7944-2000 圆柱螺旋弹簧抽样检查
- JB/T7956.2-1999 1:50锥度销子铰刀 第 2 部分:手用长刃铰刀
- 行业新闻
请牢记:“bzxz.net”即是“标准下载”四个汉字汉语拼音首字母与国际顶级域名“.net”的组合。 ©2025 标准下载网 www.bzxz.net 本站邮件:bzxznet@163.com
网站备案号:湘ICP备2025141790号-2
网站备案号:湘ICP备2025141790号-2