【国家标准(GB)】 涂覆涂料前钢材表面处理 表面清洁度的评定试验 涂覆涂料前凝露可能性的评定导则
本网站 发布时间:
2024-07-18 16:04:46
- GB/T18570.4-2001
- 现行
- 点击下载此标准
标准号:
GB/T 18570.4-2001
标准名称:
涂覆涂料前钢材表面处理 表面清洁度的评定试验 涂覆涂料前凝露可能性的评定导则
标准类别:
国家标准(GB)
英文名称:
Preparation of steel substrates before application of paints and related products--Tests for the assessment of surface cleanliness--Guidance on the estimation of the probability of condensation prior to paint application标准状态:
现行-
发布日期:
2001-12-13 -
实施日期:
2002-08-01 出版语种:
简体中文下载格式:
.rar.pdf下载大小:
876.33 KB
点击下载
标准简介:
标准下载解压密码:www.bzxz.net
本标准给出了涂覆涂料前钢材表面凝露可能性的评定导则。本标准适用于确定施工现场的环境条件是否适合于涂覆涂料。 GB/T 18570.4-2001 涂覆涂料前钢材表面处理 表面清洁度的评定试验 涂覆涂料前凝露可能性的评定导则 GB/T18570.4-2001
本标准给出了涂覆涂料前钢材表面凝露可能性的评定导则。本标准适用于确定施工现场的环境条件是否适合于涂覆涂料。
部分标准内容:
ICS 25. 220. 10
中华人民共和国国家标准
GB/T18570.4—2001
eqv ISO 8502-4: 1993
涂覆涂料前钢材表面处理
表面清洁度的评定试验
涂覆涂料前凝露可能性的评定导则Preparation of steel substrates before application ofpaints and related products-Tests for the assessment of surface cleanlinessGuidance on the estimation of the prohability ofcondensation prior to paint application2001-12-13发布
中华人民共和国
国家质量监督检验检疫总局
2002-08-01实施
CB/T18570.4—2001
本标准是根据I508502-4:1993《涂覆涂料前钢材表面处理表面清洁度的评定试验第4部分:涂覆涂料前諾而能性的评定导则》进行编制的,在技术内容上和编写格式上与该国际标准等效。本标准与IS()8502-4的不同之处是:本标准删除了ISO8502·4的\引言”:本标准的第3章中增加了3.1、3.2、3.3、3.4.3.5、3.6、3.7、3.8条编号;本标准的第1竞用4.1.4.2、4.3条编号取代ISO8502-4中的A),B),C)编号,5.2条最后一句中,露点计算器的精度,出使用足够精度的市售露点计算器改为使用精度优于0.5C的市售露点计算器。本标准附录A是提示的附录。
本标准由小国船舶工业集团公司提出。本标谁由中国船舶工业第十一研究所归口。本标准起草单位:中国船舶工业第一研究所。本标准主要起草人:秦银华。
GB/T18570.4—2001
ISO前言
IS()(国际标准化组织)是各国标准机构(ISO成员团体)的世界性联合组织。国际标准的制定工作通常由各ISO技术委员会进行。每个成员团体,若对某技术委员会所从事的课题感兴趣,均有权参加该委员会。与ISO有联系的官方或非官方的国际组织,也可参加此工作,ISO与国际电工委员会(IEC)在电工技术标准化的所有方面密切合作。各技术委员会通过的国际标准草案,送各成员团体投票表决,至少要有75%参加投票的成员团体投赞成票,方可作为国际标准出版。国际标准ISO8502-4由ISO/TC35/SC12\色漆和清漆技术委员会涂覆涂料前钢材表面处理”分技术委员会制定。
IS<)8502在总标题“涂覆涂料前钢材表面处理表面清洁度的评定试验”下,由下列分标准组成:第」部分:可溶性铁的腐蚀产物的现场试验(技术报告)第2部分:消理过的表面上氯化物的实验室测定第3部分:涂覆涂料前钢材表面的灰尘评定(压敏胶带法)第4部分:涂覆涂料前凝露可能性的评定导则第5部分:涂覆涂料前钢材表面的氯化物測定离子探测管法第6部分:待涂表面的可辫性杂质取样I3rc:sle法第7部分:待涂表面的可溶性杂质的分析油和脂类现场分析法第8部分:待涂表面的游性杂质的分析度现场分析法用户应注意,以上第5部分至第8部分仪是未求工作题日,计划出版以「所列的所有部分,出版时,其中一个或几个题目也许会从工作大纲中删除,则可能对剩余部分重新编号。附录A是提示的附录。
1范围
中华人民共和国国家标准
涂覆涂料前钢材表面处理
表面清洁度的评定试验
涂覆涂料前凝露可能性的评定导则Preparation of stecl substrates hefore application ofpaints and related producis--Tests for the assessncnt of surfaee cleanlinessGuidance on the estimatiun of the probability ofcnndensation prior to paint application本标准给出「涂覆涂料前钢材表面凝露可能性的评定导则。本标准适用于确定施下现场的环境条件是否适合于涂覆涂料。2引用标准
GB/T 18570. 4-- 2001
eqvIS0 8502.4:1993
下列标准所包含的条文,通过在本标准中引用而构成为本标准的条文,本标准出版时,所示版本均为有效,所有标推都会被修订,使用本标准的各方应探讨使用下列标准最新版本的叫能性。GB/T74081991数据元和交换格式信息交换日期和时间表示法(egvISO8601:1988)JS04677-1:1985调节和战验的大气环境相对湿度的测定第1部分:吸入式湿度计法1S0)4677-2:1985调节和诚验的大气环境相刘湿度的测定第2部分:旋转式度计法3凝露可能性
3.1空气的相对湿度和钢材表而温度是评定凝露可能性的依据,仅没有简单规律可以遵循。有许多因素会影响湿气的凝露和蒸发,使情况变得复。这些影响因素为:结构的导热性;
表面受到的太阳辐射:
结构周国环境空气的流动;
表面沾污吸湿性物质
这些影响以索有时会引起材表面局部变混或阻得钢材表面的局部变」。例如,有些地方山丁热损失而使钢材表面温度降低或有下降趋势,有些地方出于通风不良使空气很快饱和。白然.尚样的因素有时会有相反的影响。因此,应非常仔细地分析红何--种试验结果3.2除非协议双方另有商定,涂覆涂料时,钢材表面温度一般应高于露点至少3℃,其他的温差可按涂料制造商规定或山有利关系的备方达贼协议。注 1:对于能容忍,表面湿气的途料,温差低于3℃,足可以接受的。3.3当表面温度和露点之券低丁或将低于要求的最低值时,则定义邀露可能性“高”。中华人民共和国国家质量监督检验检疫总局2001-12~13批准2002-08-01实施免费标准bzxz.net
GB/T 18570.4 2001
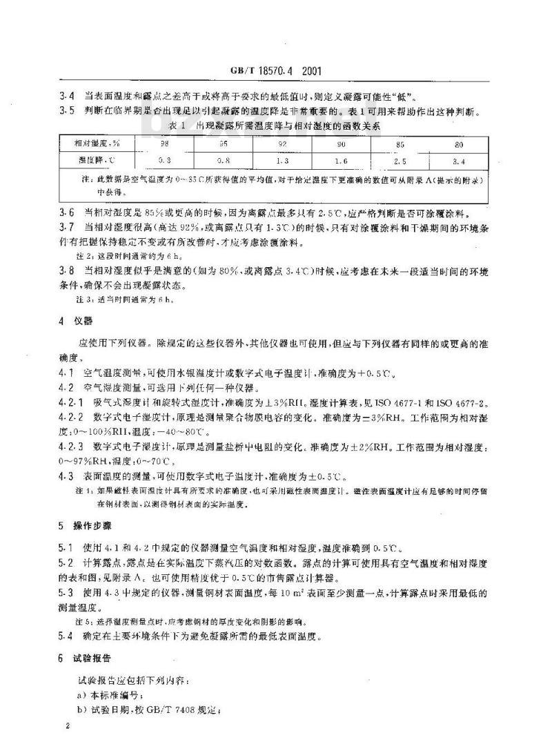
3.4当表面温度和露点之差高于或将高于要求的最低值时,则定义凝露可能性“低”,3.5判断在临界期是否出现足以引起凝露的温度降是非常重要的。表1可用来帮助作出这种判断。 1出现凝露所需温度降与相对度的函数关系相对湿度,归
温度降,
注:此数据是空气温度为035C所获得值的平均值,对于给定温度下更准确的数值可从附录^(提示的附录)中获得,
3.6当相对湿度是85%或更高的时候,因为离露点最多!有2.5℃,应严格判断是香可涂覆涂料。3.7当相对湿度很高(高达92%,或离露点只有1.3℃.)的时候,只有对涂涂料和下燥期间的环境条件有把握保持稳定不变或有所改善时,才应考虑涂覆涂料。注2;这段时间通常约为6 h。
3.8当相对湿度似乎是满意的(如为80%,或离露点3.4℃)时候,应考惠在末米一段适当时间的环境条件,确保不会出现露状态。
注 3.适当时间通常为 6 h。
4仪器
应使用下列仪器。除规定的这些仪器外其他仪器也可使用,但应与下列仪器有同样的或更高的准确度,
4.1空气温度测带,可使用水银温度计或数字式电子温度计,难确度为+0.5℃。4.2空气凝度测量,可选用下列任何一种仪器。4.2.1吸气式湿度计和旋转式湿度计,准确度为上3%RII。湿度计算表,见TSO4677-1和1SO4677-2。4.2.2数字式电子湿度计,原理是测量聚合物膜电容的变化。准确度为=3%RH,工作范用为相对湿度:0-100%RI.温度:—40~80℃。4.2.3数字式电子滤度计,原理是测量盐桥中电阻的变化。准确度为士2%RH。工作范围为相对湿度:0~~97%RH,温度:0--70℃
4.3表面温度的测量,可使用数字式电子温度计,准确度为土0.5℃。注1:如果避性表面温度计具有所要求的准确度,也可采用磁性表而温度计。磁性表面温度计应有足够的时间停留在钢材表面,以测得钢材表面的实际温度。5操作步骤
5.1使用4.1和4.2中规定的仪器测量空气温度和相对湿度,温度准确到0.5℃。5-2计算露点,露点是在实际温度下蒸汽压的对数函数。露点的计算可使用具有空气温度和相对龈度的表和图,见附录A,也可使用精度优于0.5℃的市售露点计算器。5.3使用4.3中规定的仪器,测氧钢材表面温度,每10m表面至少测量一点,计算露点时采用最低的测量温度
注5:选择温度测量点时,应考虑钢材的厚度变化和阴影的影响。5.4确定在主要坏境条件下为避免凝露所需的最低表面温度。6试验报告
试验报告应包据下列内容:
a)本标雄编号;
b)试验日期,按GB/T7408规定;2
c)使用的仪器;
d)露点,
e)钢材表面温度:
f)钢材表面温度和露点之差;
g)为避免凝露所需的最小温差:GB/T 18570. 4—2001
h)避可能性评定为“高”还是-低”3
GB/T 18570. 4 --2001
(提示的附录)
露点测定表
A1表A1给山了空气温度和相对湿度所对成的露点温度封。使用表入1时,请注意下列几点:a)各行相对湿度值,找到接近实际测量到的相对湿度值的较高值和较低值。b)各行突气温度值,找到接近实际测量到的空气温度值的较高值和较低值。c)找出相应的四个露点温度.分两步逊行线性内插,并四舍五人至0.1。表AI中的值可通过公式(A1)计算获得,当(0'C时有效。(234.175+t)(1no.01+lng)+17.08085t=234.175×
234.175×17.08085=(234.175+z)(ln0.0=1ng)(Al)
注:由公式(A1)可见·ta是两个变昼!和Φ的比较简单的函数因此,这个函数适用于用科学的可编程序计算器米计算,这种计算器(包括其程序)被看作与表 A 相当,它优于表 A1 之处在于有直接的露点温度读数而无需内插。另外,训珍型计策器通常在现场运算操作比携带好儿页A4 规格的我更方便,为了确估计算器具有正确的程序,可将表 A1 的!和值成对输人,并将结果与表 A1 中相应的 值进行比较。相对禄度币
— 22. 1
. 301, 8
GB/T 18570. 4—2001
空气温度t.℃
-12, 4
. 6. h
相对禄度望
GB/T 18570.4—2001
表A1(续)
空气温度t,
. 5. 4
相对凝度史
GB/T 18570.4—2001
表A1续)
空气温度t,r
相对湿度望
- 13, E
..- 5.
— 36. 4
--- 18. 2
—6, 3
—21,1
—5, 1
GB/T 18570. 4--2001
表Al(续)
空气温度t,C
——28, 0
— 19. 0
— 17. 8
— 12. 1
-12, 1
..1c. 5
— 12. 5
相对湿度
GB/T 18570.42001
表A1(续)
空气温度
小提示:此标准内容仅展示完整标准里的部分截取内容,若需要完整标准请到上方自行免费下载完整标准文档。
中华人民共和国国家标准
GB/T18570.4—2001
eqv ISO 8502-4: 1993
涂覆涂料前钢材表面处理
表面清洁度的评定试验
涂覆涂料前凝露可能性的评定导则Preparation of steel substrates before application ofpaints and related products-Tests for the assessment of surface cleanlinessGuidance on the estimation of the prohability ofcondensation prior to paint application2001-12-13发布
中华人民共和国
国家质量监督检验检疫总局
2002-08-01实施
CB/T18570.4—2001
本标准是根据I508502-4:1993《涂覆涂料前钢材表面处理表面清洁度的评定试验第4部分:涂覆涂料前諾而能性的评定导则》进行编制的,在技术内容上和编写格式上与该国际标准等效。本标准与IS()8502-4的不同之处是:本标准删除了ISO8502·4的\引言”:本标准的第3章中增加了3.1、3.2、3.3、3.4.3.5、3.6、3.7、3.8条编号;本标准的第1竞用4.1.4.2、4.3条编号取代ISO8502-4中的A),B),C)编号,5.2条最后一句中,露点计算器的精度,出使用足够精度的市售露点计算器改为使用精度优于0.5C的市售露点计算器。本标准附录A是提示的附录。
本标准由小国船舶工业集团公司提出。本标谁由中国船舶工业第十一研究所归口。本标准起草单位:中国船舶工业第一研究所。本标准主要起草人:秦银华。
GB/T18570.4—2001
ISO前言
IS()(国际标准化组织)是各国标准机构(ISO成员团体)的世界性联合组织。国际标准的制定工作通常由各ISO技术委员会进行。每个成员团体,若对某技术委员会所从事的课题感兴趣,均有权参加该委员会。与ISO有联系的官方或非官方的国际组织,也可参加此工作,ISO与国际电工委员会(IEC)在电工技术标准化的所有方面密切合作。各技术委员会通过的国际标准草案,送各成员团体投票表决,至少要有75%参加投票的成员团体投赞成票,方可作为国际标准出版。国际标准ISO8502-4由ISO/TC35/SC12\色漆和清漆技术委员会涂覆涂料前钢材表面处理”分技术委员会制定。
IS<)8502在总标题“涂覆涂料前钢材表面处理表面清洁度的评定试验”下,由下列分标准组成:第」部分:可溶性铁的腐蚀产物的现场试验(技术报告)第2部分:消理过的表面上氯化物的实验室测定第3部分:涂覆涂料前钢材表面的灰尘评定(压敏胶带法)第4部分:涂覆涂料前凝露可能性的评定导则第5部分:涂覆涂料前钢材表面的氯化物測定离子探测管法第6部分:待涂表面的可辫性杂质取样I3rc:sle法第7部分:待涂表面的可溶性杂质的分析油和脂类现场分析法第8部分:待涂表面的游性杂质的分析度现场分析法用户应注意,以上第5部分至第8部分仪是未求工作题日,计划出版以「所列的所有部分,出版时,其中一个或几个题目也许会从工作大纲中删除,则可能对剩余部分重新编号。附录A是提示的附录。
1范围
中华人民共和国国家标准
涂覆涂料前钢材表面处理
表面清洁度的评定试验
涂覆涂料前凝露可能性的评定导则Preparation of stecl substrates hefore application ofpaints and related producis--Tests for the assessncnt of surfaee cleanlinessGuidance on the estimatiun of the probability ofcnndensation prior to paint application本标准给出「涂覆涂料前钢材表面凝露可能性的评定导则。本标准适用于确定施下现场的环境条件是否适合于涂覆涂料。2引用标准
GB/T 18570. 4-- 2001
eqvIS0 8502.4:1993
下列标准所包含的条文,通过在本标准中引用而构成为本标准的条文,本标准出版时,所示版本均为有效,所有标推都会被修订,使用本标准的各方应探讨使用下列标准最新版本的叫能性。GB/T74081991数据元和交换格式信息交换日期和时间表示法(egvISO8601:1988)JS04677-1:1985调节和战验的大气环境相对湿度的测定第1部分:吸入式湿度计法1S0)4677-2:1985调节和诚验的大气环境相刘湿度的测定第2部分:旋转式度计法3凝露可能性
3.1空气的相对湿度和钢材表而温度是评定凝露可能性的依据,仅没有简单规律可以遵循。有许多因素会影响湿气的凝露和蒸发,使情况变得复。这些影响因素为:结构的导热性;
表面受到的太阳辐射:
结构周国环境空气的流动;
表面沾污吸湿性物质
这些影响以索有时会引起材表面局部变混或阻得钢材表面的局部变」。例如,有些地方山丁热损失而使钢材表面温度降低或有下降趋势,有些地方出于通风不良使空气很快饱和。白然.尚样的因素有时会有相反的影响。因此,应非常仔细地分析红何--种试验结果3.2除非协议双方另有商定,涂覆涂料时,钢材表面温度一般应高于露点至少3℃,其他的温差可按涂料制造商规定或山有利关系的备方达贼协议。注 1:对于能容忍,表面湿气的途料,温差低于3℃,足可以接受的。3.3当表面温度和露点之券低丁或将低于要求的最低值时,则定义邀露可能性“高”。中华人民共和国国家质量监督检验检疫总局2001-12~13批准2002-08-01实施免费标准bzxz.net
GB/T 18570.4 2001
3.4当表面温度和露点之差高于或将高于要求的最低值时,则定义凝露可能性“低”,3.5判断在临界期是否出现足以引起凝露的温度降是非常重要的。表1可用来帮助作出这种判断。 1出现凝露所需温度降与相对度的函数关系相对湿度,归
温度降,
注:此数据是空气温度为035C所获得值的平均值,对于给定温度下更准确的数值可从附录^(提示的附录)中获得,
3.6当相对湿度是85%或更高的时候,因为离露点最多!有2.5℃,应严格判断是香可涂覆涂料。3.7当相对湿度很高(高达92%,或离露点只有1.3℃.)的时候,只有对涂涂料和下燥期间的环境条件有把握保持稳定不变或有所改善时,才应考虑涂覆涂料。注2;这段时间通常约为6 h。
3.8当相对湿度似乎是满意的(如为80%,或离露点3.4℃)时候,应考惠在末米一段适当时间的环境条件,确保不会出现露状态。
注 3.适当时间通常为 6 h。
4仪器
应使用下列仪器。除规定的这些仪器外其他仪器也可使用,但应与下列仪器有同样的或更高的准确度,
4.1空气温度测带,可使用水银温度计或数字式电子温度计,难确度为+0.5℃。4.2空气凝度测量,可选用下列任何一种仪器。4.2.1吸气式湿度计和旋转式湿度计,准确度为上3%RII。湿度计算表,见TSO4677-1和1SO4677-2。4.2.2数字式电子湿度计,原理是测量聚合物膜电容的变化。准确度为=3%RH,工作范用为相对湿度:0-100%RI.温度:—40~80℃。4.2.3数字式电子滤度计,原理是测量盐桥中电阻的变化。准确度为士2%RH。工作范围为相对湿度:0~~97%RH,温度:0--70℃
4.3表面温度的测量,可使用数字式电子温度计,准确度为土0.5℃。注1:如果避性表面温度计具有所要求的准确度,也可采用磁性表而温度计。磁性表面温度计应有足够的时间停留在钢材表面,以测得钢材表面的实际温度。5操作步骤
5.1使用4.1和4.2中规定的仪器测量空气温度和相对湿度,温度准确到0.5℃。5-2计算露点,露点是在实际温度下蒸汽压的对数函数。露点的计算可使用具有空气温度和相对龈度的表和图,见附录A,也可使用精度优于0.5℃的市售露点计算器。5.3使用4.3中规定的仪器,测氧钢材表面温度,每10m表面至少测量一点,计算露点时采用最低的测量温度
注5:选择温度测量点时,应考虑钢材的厚度变化和阴影的影响。5.4确定在主要坏境条件下为避免凝露所需的最低表面温度。6试验报告
试验报告应包据下列内容:
a)本标雄编号;
b)试验日期,按GB/T7408规定;2
c)使用的仪器;
d)露点,
e)钢材表面温度:
f)钢材表面温度和露点之差;
g)为避免凝露所需的最小温差:GB/T 18570. 4—2001
h)避可能性评定为“高”还是-低”3
GB/T 18570. 4 --2001
(提示的附录)
露点测定表
A1表A1给山了空气温度和相对湿度所对成的露点温度封。使用表入1时,请注意下列几点:a)各行相对湿度值,找到接近实际测量到的相对湿度值的较高值和较低值。b)各行突气温度值,找到接近实际测量到的空气温度值的较高值和较低值。c)找出相应的四个露点温度.分两步逊行线性内插,并四舍五人至0.1。表AI中的值可通过公式(A1)计算获得,当(0'C时有效。(234.175+t)(1no.01+lng)+17.08085t=234.175×
234.175×17.08085=(234.175+z)(ln0.0=1ng)(Al)
注:由公式(A1)可见·ta是两个变昼!和Φ的比较简单的函数因此,这个函数适用于用科学的可编程序计算器米计算,这种计算器(包括其程序)被看作与表 A 相当,它优于表 A1 之处在于有直接的露点温度读数而无需内插。另外,训珍型计策器通常在现场运算操作比携带好儿页A4 规格的我更方便,为了确估计算器具有正确的程序,可将表 A1 的!和值成对输人,并将结果与表 A1 中相应的 值进行比较。相对禄度币
— 22. 1
. 301, 8
GB/T 18570. 4—2001
空气温度t.℃
-12, 4
. 6. h
相对禄度望
GB/T 18570.4—2001
表A1(续)
空气温度t,
. 5. 4
相对凝度史
GB/T 18570.4—2001
表A1续)
空气温度t,r
相对湿度望
- 13, E
..- 5.
— 36. 4
--- 18. 2
—6, 3
—21,1
—5, 1
GB/T 18570. 4--2001
表Al(续)
空气温度t,C
——28, 0
— 19. 0
— 17. 8
— 12. 1
-12, 1
..1c. 5
— 12. 5
相对湿度
GB/T 18570.42001
表A1(续)
空气温度
小提示:此标准内容仅展示完整标准里的部分截取内容,若需要完整标准请到上方自行免费下载完整标准文档。
标准图片预览:





- 热门标准
- 国家标准(GB)
- GB/T2828.1-2012 计数抽样检验程序 第1部分:按接收质量限(AQL)检索的逐批检验抽样计划
- GB50367-2013 混凝土结构加固设计规范
- GB/T18204.4-2000 公共场所毛巾、床上卧具微生物检验方法细菌总数测定
- GB5009.225-2023 食品安全国家标准 酒和食用酒精中乙醇浓度的测定
- GB/T3836.1-2021 爆炸性环境 第1部分:设备 通用要求
- GB/T29863-2023 服装制图
- GB/T9145-2003 普通螺纹 中等精度、优选系列的极限尺寸
- GB/T11839-1989 二氧化铀芯块中硼的测定 姜黄素萃取光度法
- GB/T23892.3-2009 滑动轴承 稳态条件下流体动压可倾瓦块止推轴承 第3部分:可倾瓦块止推轴承计算的许用值
- GB/T18380.33-2022 电缆和光缆在火焰条件下的燃烧试验 第33部分:垂直安装的成束电线电缆火焰垂直蔓延试验 A类
- GB/T9239-1988 刚性转子平衡品质 许用不平衡的确定
- GB/T15917.3-1995 金属镝及氧化镝化学分析方法 对氯苯基荧光酮--溴化十六烷基三甲基胺分光光度法测定钽量
- GB50209-2002 建筑地面工程施工质量验收规范
- GB/T6122.1-2002 圆角铣刀 第1部分:型式和尺寸
- GB/T7433-1987 对称电缆载波通信系统抗无线电广播和通信干扰的指标
- 行业新闻
请牢记:“bzxz.net”即是“标准下载”四个汉字汉语拼音首字母与国际顶级域名“.net”的组合。 ©2025 标准下载网 www.bzxz.net 本站邮件:bzxznet@163.com
网站备案号:湘ICP备2025141790号-2
网站备案号:湘ICP备2025141790号-2