- 您的位置:
- 标准下载网 >>
- 标准分类 >>
- 国家标准(GB) >>
- GB/T 12737-1991 化工产品中痕量硫酸盐测定的通用方法 还原滴定法
标准号:
GB/T 12737-1991
标准名称:
化工产品中痕量硫酸盐测定的通用方法 还原滴定法
标准类别:
国家标准(GB)
标准状态:
已作废-
发布日期:
1991-02-09 -
实施日期:
1992-02-01 -
作废日期:
2008-09-01 出版语种:
简体中文下载格式:
.rar.pdf下载大小:
321.92 KB
替代情况:
被GB/T 12737-2008代替采标情况:
=ISO 6228-80

点击下载
标准简介:
标准下载解压密码:www.bzxz.net
本标准规定了化工产品中痕量硫酸盐测定的通用方法。本方法适用于所取试料或试验溶液中硫酸根含量为4.5~450μg。所取试验溶液中水含量不超过2mL。其他离子的允许限量见附录A。应用本方法时,产品中的硫应以硫酸根形式存在。对于含其他硫化合物的样品应进行适当的预处理,使转化为硫酸根。 GB/T 12737-1991 化工产品中痕量硫酸盐测定的通用方法 还原滴定法 GB/T12737-1991

部分标准内容:
中华人民共和国国家标准
化工产品中痕量硫酸盐测定的通用方法原滴定法
Chemical products for industrial tse-Generalmethod for determination of traces ofsulfate by reductlon and titrimetryGB/T12737-91
本标准等效采用国际标准IS06228—1980《工业用化工产品—以硫酸盐形式存在的痕量硫化合物测定的通用方法—还原和滴定法》。1. 主题内容与适用范围
本标准规定了化工产品中痕量硫酸盐测定的还用方法。本方法适用于所取试料或试验溶液中硫酸根含量为4.5~450:所取试验溶液中水含量不超过2mL。其他离子的允许限量见附录A。应用本方法时,产品中的硫应以硫酸根形式存在。对于含其他硫化合物的样品应进行适当的预处理,使转化为硫酸根。
硫酸根(S03-)含量在10~450μg时,本方法的精密度(以相对偏差表示)为±5%;在4.5~15μg时,为±10%。
2方法提要
用氢碘酸和次磷酸在盐酸介质中制得的还原液将硫酸根离子还原为硫化氢。用氮气流将硫化带出,并用氢氧化钠和丙翻混合溶液吸收。以1,5-二苯基-3-硫代卡巴踪(双硫腺)为指示剂,用乙酸汞或硝酸汞标准滴定溶液滴定硫离子。3试剂和材料
本标准所用试剂和水,在没有注明其他要求时,均指分析纯试剂和蒸馏水或同等纯度的水。3.1内酮(GB 686)。
3.2盐酸(G 622)。
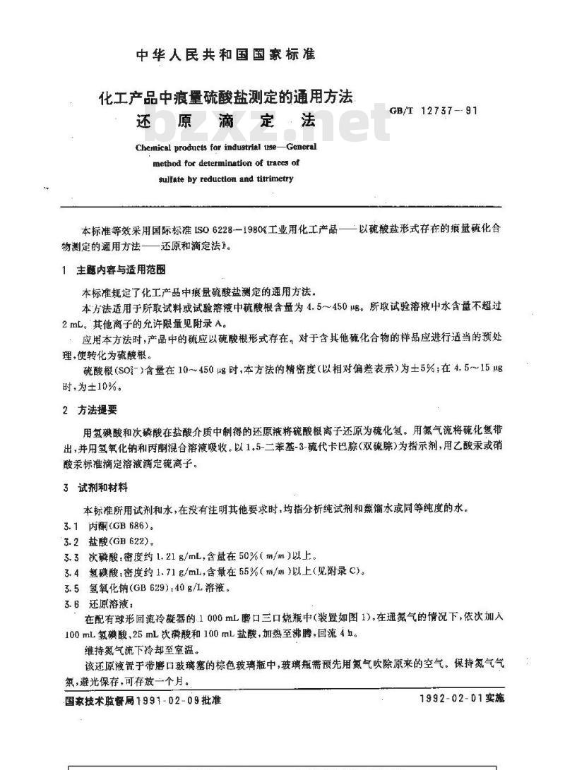
3.3次磷酸:密度约1.21g/mL,含量在50%(m/m)以上。3.4氢碘酸:密度约1.71g/mL,含量在55%(m/m)以上(见附录C)。3.5氢氧化钠(GB629):40g/L溶液。3.6还原溶液:
在配有球形回流冷凝器的.1000mL磨口三口烧瓶中(装置如图1),在通氮气的情况下,依次加人100mL氢碘酸、25mL饮磷酸和100mL盐酸,加热至沸腾,回流4h。维持氮气流下冷却至室温。
该还原液置于带磨口玻璃塞的棕色玻璃瓶中,玻璃瓶需预先用氮气吹除原来的空气。保持氮气气氛,避光保存,可存放一个月。国家技术监督局1991-D2-09批准1992-02-01实施
GB/T 127.3791
川流玲业器
颜气进气件
图1制备还原溶液的设备装置图
3.7硫酸钠标准溶液:c(Naz50,)=0.001mol/L。满源
将无水硫酸钠于110±5℃预先干燥2h,在干燥器中冷却。称取0.1420g,精确至0.0002g,溶于约100 mL水中,全部转移到1.000mL容量瓶中,用水稀释至刻度,播勾,1mE该标准溶液含有96硫酸根(SO-);3.8硫酸钠标准溶液:c (Na2SO,)=0.0001mal/L。用移液管移取100mL硫酸钠标准溶液(3.7),置于1000mL容量瓶中,用水稀释至刻度,摇句。1 mL该标准溶液含有 9.6 g硫酸根(SO)。该溶液用时现配。
3.9乙酸秉标准滴定溶液:c[Hg(CH;COO),)为0.001mol/L,称取0.3187B乙酸汞,精确至0.0002g,溶于约100mL水中。全部转移到1000mL容量瓶中,用水稀释至刻度,摇匀:
亦可用下述溶液代替。
3.10硝酸汞标准滴定溶液:CHg(NO.)2)为0.001mol/L。称取17.13g硝酸汞(Hg(NO)2.H.0].精确至0.01g,置于100mL烧杯中,用经1mL硝酸(GB626)酸化的水溶解后,全部转移至1000mL容量瓶中,用水稀释至刻度·播匀;或称取10.83g氧化汞(HG3一1069),精确至0.01g,置于100mL烧杯中,加10mL硝酸溶解,用少量水稀释。全部转移至1000mL容量瓶中,用水蒂释至刻度,播匀。用移液管移取20mL上述溶液,置于1000mL容量瓶中,用水稀释至刻度,摇匀;3.11乙酸汞标准滴定溶液:c(Hg(CHgCO0)z)为0.0001mol/L。。
用移液管移取100mL乙酸汞标准滴定溶液(3.9),置于1000mL容量瓶中,用水稀释至刻度,摇此溶液用时现配:
亦可用下述溶液代替。
GB/T12737-91
3.12硝酸汞标准滴定溶液:c[Hg(NOs)2)为0.0001mol/L。用移液管移取100mL硝酸汞标准滴定溶液(3.10),置于1000mL容量瓶中,用水稀释至刻度,摇。
此溶液用时现配:
3.131,5-苯基-3-硫代卡巴踪(双硫腺)丙酮溶液:0.5g/L,此溶液贮于棕色瓶中,避光保存,使用期为两。
3.14氮气:不含氧气。可使用工业用气态氮(GB3864)1类产品,但加除氧装置;3. 15真空硅脂。
4仪器、设备
4.1还原和吸收设备(如图1所示),除软连接接头外,所有部件均用磨口玻璃接头连接。氮气
款连接管
连接赞
内径4
内径站
滴液掘斗
进气室
喷避的连换买
还原瓶
外径让
哦收替
图2还原和吸收设备装置图
4.2微量滴定管:分度值0.01或0.02mL。5分析步骤
5.1检查试验
内径25
5. 1. 1在还原和吸收设备的吸收管中加入 5 mL 氢氧化钠溶液、5 mL丙酮和 2~3 滴双硫踪指示液,摇匀。按下表所示,根据硫酸根含量选用不同浓度的乙酸汞或硝酸标准滴定溶液,滴加至颜色由黄变为粉红。
预计硫酸根含量
45~450
GB/T 12737-91
乙酸汞或硝酸汞标准清定溶液
3. 11 条或 3. 12 条
3.9条或3.10条
硫酸钠标准溶液
注:如果所带0.0001mol/,滴定液的体积太小(小于1mL),则将加入的双硫腺指示液减至1滴,以使反应然点更睿易观,
5.1.2在清洁、干燥的还原瓶中加入2.00mL相应的硫酸钠标准溶液(3.8或3.7)。5-1.3在设备的磨口玻璃接头处涂抹真空硅脂,然后如图1所示,装好设备。关闭旋寒3,打开滴渡渐斗的盖子,加入15㎡L还原溶液。盖好盖子,固定各磨口玻璃接头,以确保气密性。打开旋塞1,使氯气摄缓通入,使得吸收管中的氮气流速为2~3个气泡/min。约5min后,开启旋塞2和3,使滴液滞斗中的还原溶液流入还原瓶中,关闭施塞2和3。维持氮气流,将还原瓶没入到沸水浴中,深度约70mm。加热30miD。然后打开旋塞2和3,使氮气流过滴液漏斗5min。此时吸收溶液由粉红色又变为黄色。注:吸收游减出现蓝绿色则说明大量的盐酸被带出。此时应小心检查鼠气流和冷凝器的冷却效率并愈新进行试验。拆卸设备,用约3mL水和两酮的等体积混合液分三次洗涤连接管,洗液收集到吸收管内。使用微量滴定管,以相应的乙酸汞标准滴定溶液(3. 9或3. 11)或硝酸汞标准滴定溶液(3.10或3.12)滴定,至溶液重新变为粉红色。5.1.4使用相同的揉操作步骤,对试剂进行空白试验。如果滴定所消耗的乙酸汞或硝酸汞标准滴定溶液的体积扣除空白试验值后为1.80~2.20mL(两次平行测定结果之差不大于0.20mL),则检查试验合格。否则应查找原因并消除之。例如检查设备各处是否漏气。
5.1.5计算
根据检食试验结果,按式(1)计算乙酸乘标准滴定溶液(3.9或3.11)或硝酸汞标准滴定溶液(3.10或3.12)的浓度(e):
武中:ci
硫酸钾标准溶液(3.7或3.8)的浓度,mal/滴定时消耗的乙酸汞标准滴定溶液(3.9或3.11)或硝酸汞标准滴定溶液(3.10或3.12)的体积,mL;
空白试验所消耗的乙酸汞标准滴定溶液(3.9或3.11)或硝酸汞标准滴定溶液(3.10或3.12)的体积,mL。
5.2试样和试验溶液的制备
按照有关产品标准所规定的手续称取一定量的试样并配制试验液。试验溶液应满足下列要求:。在测定所取试验溶液体积中,水的含量不得超过2mL,硫酸根(SO3-)含量应为4.5~450邮。b.试验溶液应符合附录A规定的干扰限量或经处理已消除它们的影响。注:如果产品是液体或是可溶于的固体,同时试料中硫酸根(SO-)含预计为4,5~450g.则试料应直接放入还原设备的还原瓶中
5.3测定
将试料或移取的试验溶液置于清洁、干燥的还源瓶中,以下按5.1.1条和5.1.3步骤进行。但在沸水浴上加热还原的时间也可按有关产品标准中的规定,以保证硫酸根离子全部转化为化氢。使用与测定相同的试剂(包括配制试验溶液所用试剂),按照相同的分析步骤进行空白试验。6分析结果的表述
以质量百分数表示的硫酸盐(以SO,计)含量W按式(2)计算:GB/T 12737-91
式中:一—滴定所消耗的示标准滴定溶液的体积,mL;6
—按5.1.5计算所得的汞标准滴定溶液的实际浓度,mo/加—参加还原反应的试料的质量,8:电国容服中中国#服中国电海+中国#中国中0.0900标准定溶液Hg(或g(H)=100/当的以克表示的硫酸根(S0)的质量。
GB/T 12737—91
附录AbZxz.net
干扰测定的物质及消除干扰的方法(补充件)
本附录叙述了直接测定的试料或所取试验溶液中部分干扰物质的最大限量及消除干抚的方法。表A1
干扰物质
Mo(钼化合物)
Hg*+,Cd*+,Bt+-
Pu*+,As*+ ,Sh*+
最大允许限鼠,mng
消除干扰
加氯化亚锅溶液在微性介质中反复沸腾至反应完全
在酸性介质中加氯化业锡溶液
在盐酸介质中反复蒸增至赶尽为止在酸介质中反复蒸增
用氟化亚锡溶液还康
在酸性介质中用氧化亚锡溶液还原在禽氧化钠或碳酸钠的碱性介质中沉淀过滤用氯化亚锡还原
在碱性介质中蒸发
附录B
有机化合物中疲量硫酸盐测定的前处理方法(参考件)
I mg 不午扰,超过 1 mg 没
不干扰,超过 1, 5 mg 没检验
本方法叙述了有机化合物中痕量硫酸盐测定的前处理方法,适合于制备有机化合物的试样和试验溶液。
甲酸的前处理方法:将试料置于瓷蒸发Ⅲ中,加入,定量的碳酸钠溶波,在水浴上蒸干。然后期入少量盐酸溶液溶解残渣。
B2草酸的前处理方法:将试料置于瓷(或铂据)中,加入定量的碳酸钠溶液,在水浴上蒸发至干,在电炉上灰化30min,再移入高温炉中于650℃下灼烧30min,冷却后加入适量的盐酸溶液和少盘水溶解。
此方法适于其他非挥发性化合物。B3在格罗特(Grote)仪器中燃烧。该仪器由装有两个固定石英盘和一个三号穿孔板的石英管组成。管的末端连接一一个带微孔板的吸收瓶。燃烧在空气流或氧气流中进行。该方法适用于所有有机产品,尤其是液态和气态化合物。B4在维克波尔德(Wickbold)仪器中燃烧。该仪器由配有冷疑器和吸收器的石英管组成。仪器还应安装一个防逆燃的安全设备及氧气流量计和氢气流量计。该方法适旧于挥发性液态和气态化台物。B5在装有过氧化钠的氧弹(镍铬铜氧弹或相当材料的氧弹)中燃烧。使用该方法,试料限制在约200~~300mg。
GB/T 12737—91
此方法可用于非挥发性液态和固态化合物。B6在贝特洛-马勒-克罗克(Berthclot-Mahicr-Kroecker)氧弹卡热计中充氧下燃绕。此方法适用于液体和固体化合物。B7试料中加入埃斯卡(Eschka)混合物灼烧。此方法适用于非挥发性化合物。B8在舒恩尼格(Schoeniger)瓶中在氧气下燃烧。用此方法,试料的质景受限制。此方法适用于固体化合物,也可用于带胶囊的被体化合物。选择方法要根据有机化合物的性质和它的物理状态(固、液、气)。此外,用于前处理的试料的质量取决于试样中预计的硫含量。
所有这些前处理方法都适用于本标准的还原滴定法测定硫酸盐。注意前处理时应避免引入氧化剂,如果试样含有氧化性物质,应在还原前消除,特别要避免存在硝酸和过氧化氢。当处理后的试料溶解后,测定时所取的试验溶液中应含有 4.5~~450B的硫酸根(S0-)。本附录的前处理方法不全面。前处理方法的具体操作,试剂用量,灼烧时间等参见具体产品标准。附录C
无碘酸握纯方法
(参考件)
本附录的方法适用于氢碘酸含量低于55%的市售试剂。将试剂氢碘酸置于蒸馏器中至蒸馏瓶容积的三分之二处,如入少量次磷酸钠还原析出的碘。蒸馏速度控制为150~200mL/h,弃去(或留待回收)前段馏分。当沸点达125℃时开始收集中段馏分,此时测定酸的浓度。如仍低于55%,用同样方法进行二次或三次蒸馏。在第二,二次蒸馏时,如果被蒸馏的氢碘酸带淡黄色,则要酌灿次磷酸钠,然后进行蒸馏,将蒸馏启,浓度达55%的氢碘酸置于棕色瓶中,避光保存。附录D
处理废液的方法
(参考件)
为了防止含汞度液的污染,建议将滴定所得的残液进行处理。D1方法提勇
在性介质中,用过量的硫化钠沉淀求,用过氧化氢氧化过录的硫化钠,防止汞以多硫化物的形式溶解。
D2操作步骤
将废液收集于50L的容器中。当废液达约40L时,依次加入400mL40%氢氧化钠溶液、100g硫化钠(NazS9H20),摇匀,10min后缓慢加入400mL30%过氧化氢溶液,充分混合,放置24n后将上部清液排入废水中,沉淀物转入另一容器中,由专人进行汞的回收。上述操作所用药剂均为工业级。本标准由中华人民共和店
GBIT 12737-9
化学1业部货
本标准由化学工业部天津化工研究院旧口本标准由新疆天山化工厂、化学工业部天津化工研究院负责起草本标准主要起草人吴万先,张玉苏、划谢若。
小提示:此标准内容仅展示完整标准里的部分截取内容,若需要完整标准请到上方自行免费下载完整标准文档。
化工产品中痕量硫酸盐测定的通用方法原滴定法
Chemical products for industrial tse-Generalmethod for determination of traces ofsulfate by reductlon and titrimetryGB/T12737-91
本标准等效采用国际标准IS06228—1980《工业用化工产品—以硫酸盐形式存在的痕量硫化合物测定的通用方法—还原和滴定法》。1. 主题内容与适用范围
本标准规定了化工产品中痕量硫酸盐测定的还用方法。本方法适用于所取试料或试验溶液中硫酸根含量为4.5~450:所取试验溶液中水含量不超过2mL。其他离子的允许限量见附录A。应用本方法时,产品中的硫应以硫酸根形式存在。对于含其他硫化合物的样品应进行适当的预处理,使转化为硫酸根。
硫酸根(S03-)含量在10~450μg时,本方法的精密度(以相对偏差表示)为±5%;在4.5~15μg时,为±10%。
2方法提要
用氢碘酸和次磷酸在盐酸介质中制得的还原液将硫酸根离子还原为硫化氢。用氮气流将硫化带出,并用氢氧化钠和丙翻混合溶液吸收。以1,5-二苯基-3-硫代卡巴踪(双硫腺)为指示剂,用乙酸汞或硝酸汞标准滴定溶液滴定硫离子。3试剂和材料
本标准所用试剂和水,在没有注明其他要求时,均指分析纯试剂和蒸馏水或同等纯度的水。3.1内酮(GB 686)。
3.2盐酸(G 622)。
3.3次磷酸:密度约1.21g/mL,含量在50%(m/m)以上。3.4氢碘酸:密度约1.71g/mL,含量在55%(m/m)以上(见附录C)。3.5氢氧化钠(GB629):40g/L溶液。3.6还原溶液:
在配有球形回流冷凝器的.1000mL磨口三口烧瓶中(装置如图1),在通氮气的情况下,依次加人100mL氢碘酸、25mL饮磷酸和100mL盐酸,加热至沸腾,回流4h。维持氮气流下冷却至室温。
该还原液置于带磨口玻璃塞的棕色玻璃瓶中,玻璃瓶需预先用氮气吹除原来的空气。保持氮气气氛,避光保存,可存放一个月。国家技术监督局1991-D2-09批准1992-02-01实施
GB/T 127.3791
川流玲业器
颜气进气件
图1制备还原溶液的设备装置图
3.7硫酸钠标准溶液:c(Naz50,)=0.001mol/L。满源
将无水硫酸钠于110±5℃预先干燥2h,在干燥器中冷却。称取0.1420g,精确至0.0002g,溶于约100 mL水中,全部转移到1.000mL容量瓶中,用水稀释至刻度,播勾,1mE该标准溶液含有96硫酸根(SO-);3.8硫酸钠标准溶液:c (Na2SO,)=0.0001mal/L。用移液管移取100mL硫酸钠标准溶液(3.7),置于1000mL容量瓶中,用水稀释至刻度,摇句。1 mL该标准溶液含有 9.6 g硫酸根(SO)。该溶液用时现配。
3.9乙酸秉标准滴定溶液:c[Hg(CH;COO),)为0.001mol/L,称取0.3187B乙酸汞,精确至0.0002g,溶于约100mL水中。全部转移到1000mL容量瓶中,用水稀释至刻度,摇匀:
亦可用下述溶液代替。
3.10硝酸汞标准滴定溶液:CHg(NO.)2)为0.001mol/L。称取17.13g硝酸汞(Hg(NO)2.H.0].精确至0.01g,置于100mL烧杯中,用经1mL硝酸(GB626)酸化的水溶解后,全部转移至1000mL容量瓶中,用水稀释至刻度·播匀;或称取10.83g氧化汞(HG3一1069),精确至0.01g,置于100mL烧杯中,加10mL硝酸溶解,用少量水稀释。全部转移至1000mL容量瓶中,用水蒂释至刻度,播匀。用移液管移取20mL上述溶液,置于1000mL容量瓶中,用水稀释至刻度,摇匀;3.11乙酸汞标准滴定溶液:c(Hg(CHgCO0)z)为0.0001mol/L。。
用移液管移取100mL乙酸汞标准滴定溶液(3.9),置于1000mL容量瓶中,用水稀释至刻度,摇此溶液用时现配:
亦可用下述溶液代替。
GB/T12737-91
3.12硝酸汞标准滴定溶液:c[Hg(NOs)2)为0.0001mol/L。用移液管移取100mL硝酸汞标准滴定溶液(3.10),置于1000mL容量瓶中,用水稀释至刻度,摇。
此溶液用时现配:
3.131,5-苯基-3-硫代卡巴踪(双硫腺)丙酮溶液:0.5g/L,此溶液贮于棕色瓶中,避光保存,使用期为两。
3.14氮气:不含氧气。可使用工业用气态氮(GB3864)1类产品,但加除氧装置;3. 15真空硅脂。
4仪器、设备
4.1还原和吸收设备(如图1所示),除软连接接头外,所有部件均用磨口玻璃接头连接。氮气
款连接管
连接赞
内径4
内径站
滴液掘斗
进气室
喷避的连换买
还原瓶
外径让
哦收替
图2还原和吸收设备装置图
4.2微量滴定管:分度值0.01或0.02mL。5分析步骤
5.1检查试验
内径25
5. 1. 1在还原和吸收设备的吸收管中加入 5 mL 氢氧化钠溶液、5 mL丙酮和 2~3 滴双硫踪指示液,摇匀。按下表所示,根据硫酸根含量选用不同浓度的乙酸汞或硝酸标准滴定溶液,滴加至颜色由黄变为粉红。
预计硫酸根含量
45~450
GB/T 12737-91
乙酸汞或硝酸汞标准清定溶液
3. 11 条或 3. 12 条
3.9条或3.10条
硫酸钠标准溶液
注:如果所带0.0001mol/,滴定液的体积太小(小于1mL),则将加入的双硫腺指示液减至1滴,以使反应然点更睿易观,
5.1.2在清洁、干燥的还原瓶中加入2.00mL相应的硫酸钠标准溶液(3.8或3.7)。5-1.3在设备的磨口玻璃接头处涂抹真空硅脂,然后如图1所示,装好设备。关闭旋寒3,打开滴渡渐斗的盖子,加入15㎡L还原溶液。盖好盖子,固定各磨口玻璃接头,以确保气密性。打开旋塞1,使氯气摄缓通入,使得吸收管中的氮气流速为2~3个气泡/min。约5min后,开启旋塞2和3,使滴液滞斗中的还原溶液流入还原瓶中,关闭施塞2和3。维持氮气流,将还原瓶没入到沸水浴中,深度约70mm。加热30miD。然后打开旋塞2和3,使氮气流过滴液漏斗5min。此时吸收溶液由粉红色又变为黄色。注:吸收游减出现蓝绿色则说明大量的盐酸被带出。此时应小心检查鼠气流和冷凝器的冷却效率并愈新进行试验。拆卸设备,用约3mL水和两酮的等体积混合液分三次洗涤连接管,洗液收集到吸收管内。使用微量滴定管,以相应的乙酸汞标准滴定溶液(3. 9或3. 11)或硝酸汞标准滴定溶液(3.10或3.12)滴定,至溶液重新变为粉红色。5.1.4使用相同的揉操作步骤,对试剂进行空白试验。如果滴定所消耗的乙酸汞或硝酸汞标准滴定溶液的体积扣除空白试验值后为1.80~2.20mL(两次平行测定结果之差不大于0.20mL),则检查试验合格。否则应查找原因并消除之。例如检查设备各处是否漏气。
5.1.5计算
根据检食试验结果,按式(1)计算乙酸乘标准滴定溶液(3.9或3.11)或硝酸汞标准滴定溶液(3.10或3.12)的浓度(e):
武中:ci
硫酸钾标准溶液(3.7或3.8)的浓度,mal/滴定时消耗的乙酸汞标准滴定溶液(3.9或3.11)或硝酸汞标准滴定溶液(3.10或3.12)的体积,mL;
空白试验所消耗的乙酸汞标准滴定溶液(3.9或3.11)或硝酸汞标准滴定溶液(3.10或3.12)的体积,mL。
5.2试样和试验溶液的制备
按照有关产品标准所规定的手续称取一定量的试样并配制试验液。试验溶液应满足下列要求:。在测定所取试验溶液体积中,水的含量不得超过2mL,硫酸根(SO3-)含量应为4.5~450邮。b.试验溶液应符合附录A规定的干扰限量或经处理已消除它们的影响。注:如果产品是液体或是可溶于的固体,同时试料中硫酸根(SO-)含预计为4,5~450g.则试料应直接放入还原设备的还原瓶中
5.3测定
将试料或移取的试验溶液置于清洁、干燥的还源瓶中,以下按5.1.1条和5.1.3步骤进行。但在沸水浴上加热还原的时间也可按有关产品标准中的规定,以保证硫酸根离子全部转化为化氢。使用与测定相同的试剂(包括配制试验溶液所用试剂),按照相同的分析步骤进行空白试验。6分析结果的表述
以质量百分数表示的硫酸盐(以SO,计)含量W按式(2)计算:GB/T 12737-91
式中:一—滴定所消耗的示标准滴定溶液的体积,mL;6
—按5.1.5计算所得的汞标准滴定溶液的实际浓度,mo/加—参加还原反应的试料的质量,8:电国容服中中国#服中国电海+中国#中国中0.0900标准定溶液Hg(或g(H)=100/当的以克表示的硫酸根(S0)的质量。
GB/T 12737—91
附录AbZxz.net
干扰测定的物质及消除干扰的方法(补充件)
本附录叙述了直接测定的试料或所取试验溶液中部分干扰物质的最大限量及消除干抚的方法。表A1
干扰物质
Mo(钼化合物)
Hg*+,Cd*+,Bt+-
Pu*+,As*+ ,Sh*+
最大允许限鼠,mng
消除干扰
加氯化亚锅溶液在微性介质中反复沸腾至反应完全
在酸性介质中加氯化业锡溶液
在盐酸介质中反复蒸增至赶尽为止在酸介质中反复蒸增
用氟化亚锡溶液还康
在酸性介质中用氧化亚锡溶液还原在禽氧化钠或碳酸钠的碱性介质中沉淀过滤用氯化亚锡还原
在碱性介质中蒸发
附录B
有机化合物中疲量硫酸盐测定的前处理方法(参考件)
I mg 不午扰,超过 1 mg 没
不干扰,超过 1, 5 mg 没检验
本方法叙述了有机化合物中痕量硫酸盐测定的前处理方法,适合于制备有机化合物的试样和试验溶液。
甲酸的前处理方法:将试料置于瓷蒸发Ⅲ中,加入,定量的碳酸钠溶波,在水浴上蒸干。然后期入少量盐酸溶液溶解残渣。
B2草酸的前处理方法:将试料置于瓷(或铂据)中,加入定量的碳酸钠溶液,在水浴上蒸发至干,在电炉上灰化30min,再移入高温炉中于650℃下灼烧30min,冷却后加入适量的盐酸溶液和少盘水溶解。
此方法适于其他非挥发性化合物。B3在格罗特(Grote)仪器中燃烧。该仪器由装有两个固定石英盘和一个三号穿孔板的石英管组成。管的末端连接一一个带微孔板的吸收瓶。燃烧在空气流或氧气流中进行。该方法适用于所有有机产品,尤其是液态和气态化合物。B4在维克波尔德(Wickbold)仪器中燃烧。该仪器由配有冷疑器和吸收器的石英管组成。仪器还应安装一个防逆燃的安全设备及氧气流量计和氢气流量计。该方法适旧于挥发性液态和气态化台物。B5在装有过氧化钠的氧弹(镍铬铜氧弹或相当材料的氧弹)中燃烧。使用该方法,试料限制在约200~~300mg。
GB/T 12737—91
此方法可用于非挥发性液态和固态化合物。B6在贝特洛-马勒-克罗克(Berthclot-Mahicr-Kroecker)氧弹卡热计中充氧下燃绕。此方法适用于液体和固体化合物。B7试料中加入埃斯卡(Eschka)混合物灼烧。此方法适用于非挥发性化合物。B8在舒恩尼格(Schoeniger)瓶中在氧气下燃烧。用此方法,试料的质景受限制。此方法适用于固体化合物,也可用于带胶囊的被体化合物。选择方法要根据有机化合物的性质和它的物理状态(固、液、气)。此外,用于前处理的试料的质量取决于试样中预计的硫含量。
所有这些前处理方法都适用于本标准的还原滴定法测定硫酸盐。注意前处理时应避免引入氧化剂,如果试样含有氧化性物质,应在还原前消除,特别要避免存在硝酸和过氧化氢。当处理后的试料溶解后,测定时所取的试验溶液中应含有 4.5~~450B的硫酸根(S0-)。本附录的前处理方法不全面。前处理方法的具体操作,试剂用量,灼烧时间等参见具体产品标准。附录C
无碘酸握纯方法
(参考件)
本附录的方法适用于氢碘酸含量低于55%的市售试剂。将试剂氢碘酸置于蒸馏器中至蒸馏瓶容积的三分之二处,如入少量次磷酸钠还原析出的碘。蒸馏速度控制为150~200mL/h,弃去(或留待回收)前段馏分。当沸点达125℃时开始收集中段馏分,此时测定酸的浓度。如仍低于55%,用同样方法进行二次或三次蒸馏。在第二,二次蒸馏时,如果被蒸馏的氢碘酸带淡黄色,则要酌灿次磷酸钠,然后进行蒸馏,将蒸馏启,浓度达55%的氢碘酸置于棕色瓶中,避光保存。附录D
处理废液的方法
(参考件)
为了防止含汞度液的污染,建议将滴定所得的残液进行处理。D1方法提勇
在性介质中,用过量的硫化钠沉淀求,用过氧化氢氧化过录的硫化钠,防止汞以多硫化物的形式溶解。
D2操作步骤
将废液收集于50L的容器中。当废液达约40L时,依次加入400mL40%氢氧化钠溶液、100g硫化钠(NazS9H20),摇匀,10min后缓慢加入400mL30%过氧化氢溶液,充分混合,放置24n后将上部清液排入废水中,沉淀物转入另一容器中,由专人进行汞的回收。上述操作所用药剂均为工业级。本标准由中华人民共和店
GBIT 12737-9
化学1业部货
本标准由化学工业部天津化工研究院旧口本标准由新疆天山化工厂、化学工业部天津化工研究院负责起草本标准主要起草人吴万先,张玉苏、划谢若。
小提示:此标准内容仅展示完整标准里的部分截取内容,若需要完整标准请到上方自行免费下载完整标准文档。

标准图片预览:





- 其它标准
- 热门标准
- 国家标准(GB)
- GB50256-2014 电气装置安装工程 起重机电气装置施工及验收规范
- GB/T18362-2001 直燃型溴化锂吸收式冷(温)水机组
- GB/T8260-2008 卡箍式柔性管接头 型式与尺寸
- GB/T11383-1989 信息处理 信息交换用八位代码结构和编码规则
- GB4444-1984 船用钢质斜梯
- GB/T14294-2008 组合式空调机组
- GB19578-2021 乘用车燃料消耗量限值
- GB/T15063-2020 复合肥料
- GB/Z43482-2023 液压传动 软管和软管总成 收集流体样本分析清洁度的方法
- GB/T20026-2005 橡胶和塑料软管 内衬层耐磨性测定
- GB/T15729-2008 手用扭力扳手通用技术条件
- GB/T1226-2010 一般压力表
- GB/T27991-2011 河流泥沙测验及颗粒分析仪器基本技术条
- GB/T17694-2023 地理信息 术语
- GB/T17974-2000 台式喷墨打印机通用规范
- 行业新闻
请牢记:“bzxz.net”即是“标准下载”四个汉字汉语拼音首字母与国际顶级域名“.net”的组合。 ©2009 标准下载网 www.bzxz.net 本站邮件:bzxznet@163.com
网站备案号:湘ICP备2023016450号-1
网站备案号:湘ICP备2023016450号-1