- 您的位置:
- 标准下载网 >>
- 标准分类 >>
- 国家标准(GB) >>
- GB/T 12636-1990 微波介质基片复介电常数带状线 测试方法
标准号:
GB/T 12636-1990
标准名称:
微波介质基片复介电常数带状线 测试方法
标准类别:
国家标准(GB)
标准状态:
现行-
发布日期:
1990-01-02 -
实施日期:
1991-10-01 出版语种:
简体中文下载格式:
.rar.pdf下载大小:
292.42 KB
标准ICS号:
电气工程>>绝缘流体>>29.040.20绝缘气体中标分类号:
电子元器件与信息技术>>电子元器件与信息技术综合>>L04基础标准与通用方法
点击下载
标准简介:
标准下载解压密码:www.bzxz.net
本标准规定了微波介质基片复介电常数的带状线测试方法。本标准适用于测试各种基片(如塑料、复合材料、陶瓷、硅酸盐和其他单晶体材料等)在微波频率下的复介电常数。 GB/T 12636-1990 微波介质基片复介电常数带状线 测试方法 GB/T12636-1990
部分标准内容:
中华人民共和国国家标准
微波介质基片复介电常数带状线测试方法
Stripline test method for complex pcrmittivltyof microwave dielectric substrates1主题内容与适用范围
1.1本标雄规定「微波介质基片复介电常数的带状线测试方法。GB/T12636-90
1.2本标准适用于测试各种基片(如塑料、复合材料、陶瓷、硅酸盐和其他单晶体材料等)在微波癫率下的复介电常数。
测试频率范围:f—1~20GHz
测试介电常数范围:e2~25
测试损耗角正切范围,tano,-5×10-1~1×10-22引用标准
GB8170数值修约规则
3测试原理
以被测介质基片与良导金属片和薄带可构成典型的带状传输线。--段两端开路的带状传输线具有谐振电路的特性,如图1和图2所示,它的谐振频率f。与基片材料的介电常数相关,其固有品质四数。与基片材料的介质损耗角正切nd,相联系。因此,应用带状线谱振器法测试介质基片的复介电常数可归结为对带状线谐振器谐振频率和固有品质因数的测
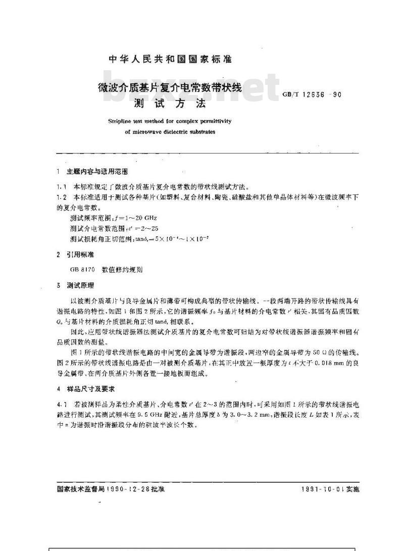
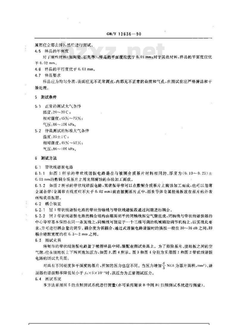
图1所示的带状线谐振电路的中间宽的金属导带为谐振段,两边窄的金属导带为502的传输线。图2所示的带状线谐振电路是由一对被测介质基片,在其正中放置一根厚度为t.不大于 0. 018 mm的良导金属带、在两介质基片外侧各置一接地板而组成。4样品尺寸及要求
4.7茗被测样品为柔性介质基片、介电常数在2~3的范围内时,可采用如图1所示的带状线谐振电路进行测试,其测试频率在 9. 5 GHz 附近,基片总厚度 为 3. 0-~3. 2 mm,谐振段长度 L 如表 1 所示,表巾为谐振时沿谐振段分布的驻波平波长个数。国家技术监督局1990-12-28批准1991-0-01实施
S.6010.03
2.5510.03
5.40±0.05
GB/T12636--90
0, 10 ~ 0. 25 ± 0. 03
请握孕带
止质·弘片:样品
会属推地械
4.2若被测样品为各种柔性和性的介质基片、介电常数e在2~25范圖内时,采用如图2所示的谐振电路行测试,其测试频率征1~20 GHz范圈内。单片基片的尺寸为L××,2为样品的厚度,号
宽边和窄边的长度,
-为 0. 5~2 mm。
当 =2~6时,L=70±0. 5 mm,Z =50±0. 5 mm:当 e =5~10 时,L-50±0. 5 mm,L -30±0. 5 mm;当9~25时,L=35±0.5mm,L/-20±0.5mm。以上尺寸为推荐尺寸在持殊情况下,尺于可以按需要适当改变,测试时以两片基片为一对.其长度 L和 L 两片试样的差应小于 0. 02 mm。4.3,当基片厚度小于要求时,可重登适当数量的基片,以满足厚度的范圖要求。,和分别为样品
4.4该方法适用于测量未嫩或单面金属籍介质基片的复介电常数。若基片为双面敷金箔,先用腐蚀的办法去掉一面金属箔(若多层基片重叠测试,最外层基片上的外表面可保留金属,其余面上的金属箔应全部去掉),然后进行测试。4.5样品的平面度
GB/T 12636—90
对F谢性材料(如瓷,石英等),样品的平面度应优于0.01mm;对于其他材料,样品的平面度应优于 0. 02 mm,
4.6样品的平行度优十0.03 mm。4.7样品要求
样品应为均匀介质,丧面应无不正常斑点,内部无不正常的杂质和气孔,在测试前应严格清洁和十燥处理。
5测试条件
5.1正常的测试大气条作
温度:20~30℃:
相对湿度:45%~75%1
气压;86~~106 kPac
5.2仲裁测试的标准人气条件
温度:25±1℃
和对湿度:45%~52%;
气压:86~106kPa。
6测试方法
6.1带状线谐振电路
6.1.1如图 1 所示的带状线谐振电路是在与被测介质基片材料相同的,厚度为(0.10~0. 25)土0.03mm的敷铜介质基片上用光刻腐蚀的办法加工而成。6.1.2如图2所示的带状线谱振电路,其谐振导带可以在敷铜介质基片上腐蚀加工而成,也可以用薄金属条带(金属带占线度应不大于 0. 02 mm)放在被测基片止中,而良导体金属接地板放在基片的外表两构成谐振器。
6.2耦合装置
6.2、1图1带状线谐振电路的带状传输线与带状线谐振段通过间隙进行耦合。6.2.2图2状线谐振电路的耦合结构由端面切平的同轴线和空气组成,同轴线与带状线谐振器的中心导带基本保持在同一条真线上,同轴线可固定于一·个三维可调的机械辅助调节机构上,以实现此要求,并可进行合量的调节。耦合度为弱耦合,通过式谐振电路谐振时的插损一般在30~36dB之间,即耦合缝隙宽度约在0. 3~2 mm之闻。6.3测试来县
将制作的带状线谐振电路置于被测样品中间,装配在测试夹具上。为了排除基片、接地板之间的空气隙,应在接地板1下两面施如压力,如图3.图4所示。图3和图4分别为采用图1和图2带状线谐振电路的测试爽具图。
对其有不同硬度秘平面度的基片,所加的压力也应不同。当压力增加号N(S为基片面积,mm\)、谱
振器的谐振频率降低境小于「。×5×10-+时,该压力为正常测试压力。6. 4测试系统
本方法采用图5的点频测试系统进行测量(亦可采用附录B中图B1扫频测试系统进行测量)同猫规过继按实
GB/T12636-90
金属摸地板
介质基片(样品)
测试电路
猎号源
数字术也表
诺振导带
外年片1性品,
定同耦合器
柠放器
6.5主要测试仪器
6.5.1信号源
输出功率大于100mw;
频率稳定度优于1×10-*/5min;GB/T 12636-
功机盐视器
疫减器
轴麻减装
定向需合监
三轴线
金腻接地板
两感器
轴投减
精华可变
轴波导
转换器
频率调节分辨率优于5×10-5×f幅度稳定度优于 0. 04 dB/5 min 6.5.2频率计
分辨率优于1×10-×」;
准确度优于5×10-4×f。
6.5.3精密可变衰减器
衰减范围:0~10dB;
准确度优于 0. 1 αB。
6.5.4隔离器
隔离度大于20 dB,
正反方向驻波系数小于 1.1。
6.5.5数字式电压表
分辨率为。
6-6测试步骤
6.6.1按图 5连接有关仪器。
6. 6. 2信号源开机预热 0. 5 h。6. 6.3把样品装入測试座中。
6.6.4对样品施加适当的压方。
GB/T12636—90
6.6. 5将精密可变衰减器预置到某一位置(大于 3.01 dB),调节信号源的频率,使数字式电压表指示最大,记下此时的频率f.和数字试电压表指示。6.6.6将精密可变衰减器减小3.01dB,在谐振频率两边调节信号源频率,并调节衰减器使功率监视器指示不变,以保持输人功率不变,待数字式电乐表指示恢复到V。,记下此时谐振点两边半功率点的癫率fi和 f2.
6.6.7如果采用图1的带状线谐振电路,以 分别为 1,2.,3,4的谐振电路片重复 6. 6. 3~6. 6. 6的步骤,
6.6.8如用图2的带状线请振电路,改变信号源频率,测试与谐振频率「.相邻的另一谐振峰的谐振赖率
6.6.9在样品L长度内安装金属导带和接地板,重复6.6.3~6.6.6和6.6.8的步骤,此时测得的谐振频率分别为f,及f(若>10,可省略此步骤)。6.6.10测试原始数据记录表格见附录C(参考件)。7计算
7.1介电常数的计算公式如式(1):2f.( + AL)
戏中,
光速,2.998×10mm/s;
“-谐振时沿谐振导带分布的驻波半波长个数;J第号模式的谐振频率,Hz
一谐振导带长度,mm:
L一-考虑到金属导带两端口边缘场效应金属导带的有效增长量,mM,若天于10,可以取立为0.1mm。
7. 1. 1 a的计算
(1)
7.1.1.1采用图1的带状线谐振电路时,8的人小是根据外电常数的估计值和带长度L进行估算求得。
GB/T 12636—90
7.1.1.2采用图2的带状线谐振电路时,的值由式(2)求得:E
—第(n一1)号或(x十1)号模式的谐振频率,Hz式中: f.t--
由于存在着测量误差,内式(2)计算的π值可能不为整数,可以按GB 8170中数值修约规则修约。7.1.2.的计算
7.1.2.1采用图I的带状线谐振电路时.AL的值可以用线性回归的方法求得。式(1)可以写为如下的线性方程式:f.L/n= e/2 /e- (f./n)
式中:f/为自变量;F.L/为函数,e/2/为截距,一AL为斜率。在分别测完n=」,2.34的吗种谐振电路的有关参数后.对式(3)进行线性间归得到L的低。7.1.2.2果用图2的带状线谐振电路时,4可以按式(4)进行计算:f.L/x-f.L/m
fa/m 一f./n
式中:m一--当谐振器在频率f。上谐振时.沿金属导带L驻波分布的半波长个数;f,一第m号模式的谐振额率,Hz:L.报导带长度,mm。
7.2损耗角正切tand.的计算公式如式(5),tan, -
式中:—带状线谐振器的有载品质因数:Qe一表征带状线铜耗的品质因数:f第n号模式的谐振频率,Hz;
h,J——分别为半功率点频率,Hz;一对应于带状线铜耗的损耗计算值。0. 000 6-
采用图2的带状线谐振电路时,tana。可以按式(6)计算:tand,
一谐振器谐振时的插人损耗,dB。式中: A—
当A小于—35B时,可近似取
Q的计算如式(8);
—1020
式中:c一-带状线的衰减常数。若:
W/( - ) 2 0. 35
的表达式为:
376.631t/6
- 0. 000 6
11+-t/6
n-t/)2
-(5)
式中:w—-谐振器导带宽度,mntt——谐振器导带厚度,mm;
--介质基片总厚度,mm;
R,—金属表面电阻.0/mm*;
么一带状线特性阻抗,2
2e的表达式为,
式中:C,-
GB/T 12636--90
单位长度横向边缘电容,pF/mm。的表达式为
0.008 85e
0.008 85er
[(-t) ~
1 t/h
.(11 )
考虑到金属表面的氧化和不光滑,使得摄耗增加,所以将Qc理论值乘上0.85(经验修正系数)测试总不确定度
tano,15%tang,13×10-
总不确定度的计算公式见附录A(参考件)。GB/T 12636- 90
附录A
介质基片复介电常数测试总不确定度计算公式(参考件)
A1介电常数测试误差计算公式如式A1)。≤ 2 (]
+ 2lor
式中:L—谐振带长度L的测量误差,mm;A)长度L有效增长量的测量误差,mmf.谐振频率J.的测量误差,Hz.
A2损耗角正切测试误差计算公式如式(A2)。Atand
( - 10)8() +4
Afc1 - 100ldf.l
(110)—
式中:AF—上下功率点带宽,Hz(Af)—Af 的测量误差,Hz;
Q—Q的测量误差。
附录B
微波介质基片复介电常数扫频测试系统(参考件)
·(A1)
...(A2)
扫频测试系统(如图BI所示)测量介质基片的复介电常数原理与正文介绍的点频测试系统实质内容是一样的,可用同一个测试座进行测试。频率在1~20 GHz范围内,般情况下带状线谐振器均有多个谐振峰,根据需要可测试任一谐振峰,即测试谐振频率和平功率点频率,采用正文给出的计算公式进行计算。
扫题测试系统测试基片的友介电常数结果与正文介绍的点频测试系统测量结果完全等效B1主要仗器性能要求
B1.1扫频源
频率范围:1~20GIIz;
输出功率,大于 20 mw
B1.2标量网络分析仪
频率范围:1~20 GHz;
幅度动态范囤:0~~—45 dB;
分辨率:优于0.05 dB
附加说明:
打频源
测试电
如压装康bzxz.net
GB/T 12636—90
谢减器
附录C
测试记录衰格
(参考件)
测试原始记录
测试人
本标准由中华人民共和国机械电子工业部提出。本标准由电子科技大学负责起草。本标准主要起草人唐宗熙、张其劭、王玉功、曹江。K
标量网络
分折件
测试日期
小提示:此标准内容仅展示完整标准里的部分截取内容,若需要完整标准请到上方自行免费下载完整标准文档。
微波介质基片复介电常数带状线测试方法
Stripline test method for complex pcrmittivltyof microwave dielectric substrates1主题内容与适用范围
1.1本标雄规定「微波介质基片复介电常数的带状线测试方法。GB/T12636-90
1.2本标准适用于测试各种基片(如塑料、复合材料、陶瓷、硅酸盐和其他单晶体材料等)在微波癫率下的复介电常数。
测试频率范围:f—1~20GHz
测试介电常数范围:e2~25
测试损耗角正切范围,tano,-5×10-1~1×10-22引用标准
GB8170数值修约规则
3测试原理
以被测介质基片与良导金属片和薄带可构成典型的带状传输线。--段两端开路的带状传输线具有谐振电路的特性,如图1和图2所示,它的谐振频率f。与基片材料的介电常数相关,其固有品质四数。与基片材料的介质损耗角正切nd,相联系。因此,应用带状线谱振器法测试介质基片的复介电常数可归结为对带状线谐振器谐振频率和固有品质因数的测
图1所示的带状线谐振电路的中间宽的金属导带为谐振段,两边窄的金属导带为502的传输线。图2所示的带状线谐振电路是由一对被测介质基片,在其正中放置一根厚度为t.不大于 0. 018 mm的良导金属带、在两介质基片外侧各置一接地板而组成。4样品尺寸及要求
4.7茗被测样品为柔性介质基片、介电常数在2~3的范围内时,可采用如图1所示的带状线谐振电路进行测试,其测试频率在 9. 5 GHz 附近,基片总厚度 为 3. 0-~3. 2 mm,谐振段长度 L 如表 1 所示,表巾为谐振时沿谐振段分布的驻波平波长个数。国家技术监督局1990-12-28批准1991-0-01实施
S.6010.03
2.5510.03
5.40±0.05
GB/T12636--90
0, 10 ~ 0. 25 ± 0. 03
请握孕带
止质·弘片:样品
会属推地械
4.2若被测样品为各种柔性和性的介质基片、介电常数e在2~25范圖内时,采用如图2所示的谐振电路行测试,其测试频率征1~20 GHz范圈内。单片基片的尺寸为L××,2为样品的厚度,号
宽边和窄边的长度,
-为 0. 5~2 mm。
当 =2~6时,L=70±0. 5 mm,Z =50±0. 5 mm:当 e =5~10 时,L-50±0. 5 mm,L -30±0. 5 mm;当9~25时,L=35±0.5mm,L/-20±0.5mm。以上尺寸为推荐尺寸在持殊情况下,尺于可以按需要适当改变,测试时以两片基片为一对.其长度 L和 L 两片试样的差应小于 0. 02 mm。4.3,当基片厚度小于要求时,可重登适当数量的基片,以满足厚度的范圖要求。,和分别为样品
4.4该方法适用于测量未嫩或单面金属籍介质基片的复介电常数。若基片为双面敷金箔,先用腐蚀的办法去掉一面金属箔(若多层基片重叠测试,最外层基片上的外表面可保留金属,其余面上的金属箔应全部去掉),然后进行测试。4.5样品的平面度
GB/T 12636—90
对F谢性材料(如瓷,石英等),样品的平面度应优于0.01mm;对于其他材料,样品的平面度应优于 0. 02 mm,
4.6样品的平行度优十0.03 mm。4.7样品要求
样品应为均匀介质,丧面应无不正常斑点,内部无不正常的杂质和气孔,在测试前应严格清洁和十燥处理。
5测试条件
5.1正常的测试大气条作
温度:20~30℃:
相对湿度:45%~75%1
气压;86~~106 kPac
5.2仲裁测试的标准人气条件
温度:25±1℃
和对湿度:45%~52%;
气压:86~106kPa。
6测试方法
6.1带状线谐振电路
6.1.1如图 1 所示的带状线谐振电路是在与被测介质基片材料相同的,厚度为(0.10~0. 25)土0.03mm的敷铜介质基片上用光刻腐蚀的办法加工而成。6.1.2如图2所示的带状线谱振电路,其谐振导带可以在敷铜介质基片上腐蚀加工而成,也可以用薄金属条带(金属带占线度应不大于 0. 02 mm)放在被测基片止中,而良导体金属接地板放在基片的外表两构成谐振器。
6.2耦合装置
6.2、1图1带状线谐振电路的带状传输线与带状线谐振段通过间隙进行耦合。6.2.2图2状线谐振电路的耦合结构由端面切平的同轴线和空气组成,同轴线与带状线谐振器的中心导带基本保持在同一条真线上,同轴线可固定于一·个三维可调的机械辅助调节机构上,以实现此要求,并可进行合量的调节。耦合度为弱耦合,通过式谐振电路谐振时的插损一般在30~36dB之间,即耦合缝隙宽度约在0. 3~2 mm之闻。6.3测试来县
将制作的带状线谐振电路置于被测样品中间,装配在测试夹具上。为了排除基片、接地板之间的空气隙,应在接地板1下两面施如压力,如图3.图4所示。图3和图4分别为采用图1和图2带状线谐振电路的测试爽具图。
对其有不同硬度秘平面度的基片,所加的压力也应不同。当压力增加号N(S为基片面积,mm\)、谱
振器的谐振频率降低境小于「。×5×10-+时,该压力为正常测试压力。6. 4测试系统
本方法采用图5的点频测试系统进行测量(亦可采用附录B中图B1扫频测试系统进行测量)同猫规过继按实
GB/T12636-90
金属摸地板
介质基片(样品)
测试电路
猎号源
数字术也表
诺振导带
外年片1性品,
定同耦合器
柠放器
6.5主要测试仪器
6.5.1信号源
输出功率大于100mw;
频率稳定度优于1×10-*/5min;GB/T 12636-
功机盐视器
疫减器
轴麻减装
定向需合监
三轴线
金腻接地板
两感器
轴投减
精华可变
轴波导
转换器
频率调节分辨率优于5×10-5×f幅度稳定度优于 0. 04 dB/5 min 6.5.2频率计
分辨率优于1×10-×」;
准确度优于5×10-4×f。
6.5.3精密可变衰减器
衰减范围:0~10dB;
准确度优于 0. 1 αB。
6.5.4隔离器
隔离度大于20 dB,
正反方向驻波系数小于 1.1。
6.5.5数字式电压表
分辨率为。
6-6测试步骤
6.6.1按图 5连接有关仪器。
6. 6. 2信号源开机预热 0. 5 h。6. 6.3把样品装入測试座中。
6.6.4对样品施加适当的压方。
GB/T12636—90
6.6. 5将精密可变衰减器预置到某一位置(大于 3.01 dB),调节信号源的频率,使数字式电压表指示最大,记下此时的频率f.和数字试电压表指示。6.6.6将精密可变衰减器减小3.01dB,在谐振频率两边调节信号源频率,并调节衰减器使功率监视器指示不变,以保持输人功率不变,待数字式电乐表指示恢复到V。,记下此时谐振点两边半功率点的癫率fi和 f2.
6.6.7如果采用图1的带状线谐振电路,以 分别为 1,2.,3,4的谐振电路片重复 6. 6. 3~6. 6. 6的步骤,
6.6.8如用图2的带状线请振电路,改变信号源频率,测试与谐振频率「.相邻的另一谐振峰的谐振赖率
6.6.9在样品L长度内安装金属导带和接地板,重复6.6.3~6.6.6和6.6.8的步骤,此时测得的谐振频率分别为f,及f(若>10,可省略此步骤)。6.6.10测试原始数据记录表格见附录C(参考件)。7计算
7.1介电常数的计算公式如式(1):2f.( + AL)
戏中,
光速,2.998×10mm/s;
“-谐振时沿谐振导带分布的驻波半波长个数;J第号模式的谐振频率,Hz
一谐振导带长度,mm:
L一-考虑到金属导带两端口边缘场效应金属导带的有效增长量,mM,若天于10,可以取立为0.1mm。
7. 1. 1 a的计算
(1)
7.1.1.1采用图1的带状线谐振电路时,8的人小是根据外电常数的估计值和带长度L进行估算求得。
GB/T 12636—90
7.1.1.2采用图2的带状线谐振电路时,的值由式(2)求得:E
—第(n一1)号或(x十1)号模式的谐振频率,Hz式中: f.t--
由于存在着测量误差,内式(2)计算的π值可能不为整数,可以按GB 8170中数值修约规则修约。7.1.2.的计算
7.1.2.1采用图I的带状线谐振电路时.AL的值可以用线性回归的方法求得。式(1)可以写为如下的线性方程式:f.L/n= e/2 /e- (f./n)
式中:f/为自变量;F.L/为函数,e/2/为截距,一AL为斜率。在分别测完n=」,2.34的吗种谐振电路的有关参数后.对式(3)进行线性间归得到L的低。7.1.2.2果用图2的带状线谐振电路时,4可以按式(4)进行计算:f.L/x-f.L/m
fa/m 一f./n
式中:m一--当谐振器在频率f。上谐振时.沿金属导带L驻波分布的半波长个数;f,一第m号模式的谐振额率,Hz:L.报导带长度,mm。
7.2损耗角正切tand.的计算公式如式(5),tan, -
式中:—带状线谐振器的有载品质因数:Qe一表征带状线铜耗的品质因数:f第n号模式的谐振频率,Hz;
h,J——分别为半功率点频率,Hz;一对应于带状线铜耗的损耗计算值。0. 000 6-
采用图2的带状线谐振电路时,tana。可以按式(6)计算:tand,
一谐振器谐振时的插人损耗,dB。式中: A—
当A小于—35B时,可近似取
Q的计算如式(8);
—1020
式中:c一-带状线的衰减常数。若:
W/( - ) 2 0. 35
的表达式为:
376.631t/6
- 0. 000 6
11+-t/6
n-t/)2
-(5)
式中:w—-谐振器导带宽度,mntt——谐振器导带厚度,mm;
--介质基片总厚度,mm;
R,—金属表面电阻.0/mm*;
么一带状线特性阻抗,2
2e的表达式为,
式中:C,-
GB/T 12636--90
单位长度横向边缘电容,pF/mm。的表达式为
0.008 85e
0.008 85er
[(-t) ~
1 t/h
.(11 )
考虑到金属表面的氧化和不光滑,使得摄耗增加,所以将Qc理论值乘上0.85(经验修正系数)测试总不确定度
tano,15%tang,13×10-
总不确定度的计算公式见附录A(参考件)。GB/T 12636- 90
附录A
介质基片复介电常数测试总不确定度计算公式(参考件)
A1介电常数测试误差计算公式如式A1)。≤ 2 (]
+ 2lor
式中:L—谐振带长度L的测量误差,mm;A)长度L有效增长量的测量误差,mmf.谐振频率J.的测量误差,Hz.
A2损耗角正切测试误差计算公式如式(A2)。Atand
( - 10)8() +4
Afc1 - 100ldf.l
(110)—
式中:AF—上下功率点带宽,Hz(Af)—Af 的测量误差,Hz;
Q—Q的测量误差。
附录B
微波介质基片复介电常数扫频测试系统(参考件)
·(A1)
...(A2)
扫频测试系统(如图BI所示)测量介质基片的复介电常数原理与正文介绍的点频测试系统实质内容是一样的,可用同一个测试座进行测试。频率在1~20 GHz范围内,般情况下带状线谐振器均有多个谐振峰,根据需要可测试任一谐振峰,即测试谐振频率和平功率点频率,采用正文给出的计算公式进行计算。
扫题测试系统测试基片的友介电常数结果与正文介绍的点频测试系统测量结果完全等效B1主要仗器性能要求
B1.1扫频源
频率范围:1~20GIIz;
输出功率,大于 20 mw
B1.2标量网络分析仪
频率范围:1~20 GHz;
幅度动态范囤:0~~—45 dB;
分辨率:优于0.05 dB
附加说明:
打频源
测试电
如压装康bzxz.net
GB/T 12636—90
谢减器
附录C
测试记录衰格
(参考件)
测试原始记录
测试人
本标准由中华人民共和国机械电子工业部提出。本标准由电子科技大学负责起草。本标准主要起草人唐宗熙、张其劭、王玉功、曹江。K
标量网络
分折件
测试日期
小提示:此标准内容仅展示完整标准里的部分截取内容,若需要完整标准请到上方自行免费下载完整标准文档。
标准图片预览:





- 其它标准
- 热门标准
- 国家标准(GB)
- GB/T2828.1-2012 计数抽样检验程序 第1部分:按接收质量限(AQL)检索的逐批检验抽样计划
- GB50367-2013 混凝土结构加固设计规范
- GB/T18204.4-2000 公共场所毛巾、床上卧具微生物检验方法细菌总数测定
- GB5009.225-2023 食品安全国家标准 酒和食用酒精中乙醇浓度的测定
- GB/T3836.1-2021 爆炸性环境 第1部分:设备 通用要求
- GB/T29863-2023 服装制图
- GB/T9145-2003 普通螺纹 中等精度、优选系列的极限尺寸
- GB/T11839-1989 二氧化铀芯块中硼的测定 姜黄素萃取光度法
- GB/T23892.3-2009 滑动轴承 稳态条件下流体动压可倾瓦块止推轴承 第3部分:可倾瓦块止推轴承计算的许用值
- GB/T18380.33-2022 电缆和光缆在火焰条件下的燃烧试验 第33部分:垂直安装的成束电线电缆火焰垂直蔓延试验 A类
- GB/T9239-1988 刚性转子平衡品质 许用不平衡的确定
- GB/T15917.3-1995 金属镝及氧化镝化学分析方法 对氯苯基荧光酮--溴化十六烷基三甲基胺分光光度法测定钽量
- GB50209-2002 建筑地面工程施工质量验收规范
- GB/T6122.1-2002 圆角铣刀 第1部分:型式和尺寸
- GB/T7433-1987 对称电缆载波通信系统抗无线电广播和通信干扰的指标
- 行业新闻
请牢记:“bzxz.net”即是“标准下载”四个汉字汉语拼音首字母与国际顶级域名“.net”的组合。 ©2025 标准下载网 www.bzxz.net 本站邮件:bzxznet@163.com
网站备案号:湘ICP备2025141790号-2
网站备案号:湘ICP备2025141790号-2