- 您的位置:
- 标准下载网 >>
- 标准分类 >>
- 石油化工行业标准(SH) >>
- SH/T 0066-2002 发动机冷却液泡沫倾向测定法(玻璃器皿法)
标准号:
SH/T 0066-2002
标准名称:
发动机冷却液泡沫倾向测定法(玻璃器皿法)
标准类别:
石油化工行业标准(SH)
标准状态:
现行-
发布日期:
2002-05-31 -
实施日期:
2002-07-01 出版语种:
简体中文下载格式:
.rar.pdf下载大小:
161.56 KB
替代情况:
SH/T 0066-1991采标情况:
ASTM D1881-1997 MOD
部分标准内容:
ICS75.080
中华人民共和国石油化工行业标准SH/T 0066—2002
发动机冷却液泡沫倾向测定法
(玻璃器血法)
Standard test method for foaming tendenciesof engine rolants in gkassware2002-05-31 发布
国家经济贸易委员会
2002-07-01实施
SII/T 0066—2002
本标示注等效:采用美国试整与材料办分标准ASITD1881-发动机冷却液泡评便问衡定法(玻璃器血达),对SI1/T0D6691(发实机冷却波池法问测定法(张端器而法)进行修订本标准点1MT1881-的主要投术差:1.ASIMD1881-97中对温度计品要求在本标弹中作为附录A温逆H的规格》,本标雅增加了全ASIMT1R81-97准分度值要求的普通温度,2.对扩放收人量简中的位置在文字款述中作了规定,3.去指了ASTMJIR81-97附录A“气体于散头录大孔径和适率的测定”的内容、自接引用CB/T12579中的附求A
木标准对SITT0NK6一91标准主要静订内容:t.本弥性将气体扩敏让最大孔径山40um~50pm计为不大于um将避透率年2.45klg下对58ml/min(i400mL/muin意订为3000m山/in-.M0mt/nria2本标准增加!号A5TMD188-97标准分值致的音通湿展计:3.增了他用举比校上罩简划池述头伤清活的步。4,剂HX6—9]标准消洗量商和清先泡述头的步账和所用试剂作了将。应标准闪际录是标注的时录,
本标准而中国名袖化T股份有限公司提出木标准由叶国石汕化工股份有限公司石泊化工科学研究筑,本标准起草单校:中国石化曾华北公:本标滩十要起益人:董芳、兆张风宗。本标准次发布一1991年。
F范固
中华人民共和国石油化工行业标准发动机冷却液泡沫倾向测定法
(玻璃器血法)
Stmndhud tesl netbod for foanting tendkenciesnf engine ennolants in alasswareSH/T0066—2002
代荐SHTK91
木标准裁定了在实验室控制的实温度和没气条性下,用或照带训测定发却机冷却滚泄沫向1.1
的为法。
1.2木标准涉及有方它险性的材料:操作及段备,机元意对与此有义的所有安全问题邦提出班说,因,用广在使出标准之前成建立适当的安全和防护措距、井确定有适用非的砸制度。2引用标准
下标准包括的案文,通过引用而构成玄标推药一部分,除非在求准中另有阅确规定,下列号用标雅成起现行有效的标难,
CB/T6682分行实验举用水规格和试验方法GB/T12579浏浒泡沭特性测定法
5H/T65发动机冷部激或防锈剂瓦验详品的取样及其水筛液的配制ASTM3585冷印液试验用梦化皱
3术语
本标准采用下刻术诺。
泡沫消失时间hreakctime
从终气羊泡沫被裂自至谦面三出现“眼腊“状区域的时间3.2
“眼睛“状区域
液而上制著在量萨望上的泡深所坏绕的无范区或4方法要
将冷划浓与水的滤合济液在究-的条性下1益:用机定气流通气5mi1,测量共泡沫体积和泡述清大时训
5意义和用途
在实标中,谨书利用木方试将范迷侧同过人的冷却液区分出来,以筛选活个做进步分折确定位用性能书冷。
国家经济贸易委员会2002-25-31批准2002-07-01实施
SE/T 00662002
:冷度更用过差中,随容时间的排移效冷都能学的行,其跑速间向会增人,成单等一序为的冷滋十范淡的生成。
6牧器
空器:500ml.带剂度谢热验璃商,量小制度为5ml、立径45mm50um,长380mml6.1
6.2永浴:4xX0mL城编器,至少能使50ml.放筛的350ml测度线浸没空液面下。6.3切热器:能便浴温保持在88么+1℃的电热整,6.4气体关散头:外径25.4mm,由烧钻的结品状氧化粘制成的砂芯球。用(/T12579录A测定时应满足以下条件,
最大孔径/um
2.45kla压力下海透率/(nL/min)6.5
不丁80
3000 ~ 6400
温度计;符合附录A要求,成选用温度范周(汇100℃,分度值为1%内普通润计。空气源:能供供请洁十爆的空气源,设有制背和其保污架,能够保证所规定的气本流速通过扩胶头6.6
6.7秒表:分件心.26。
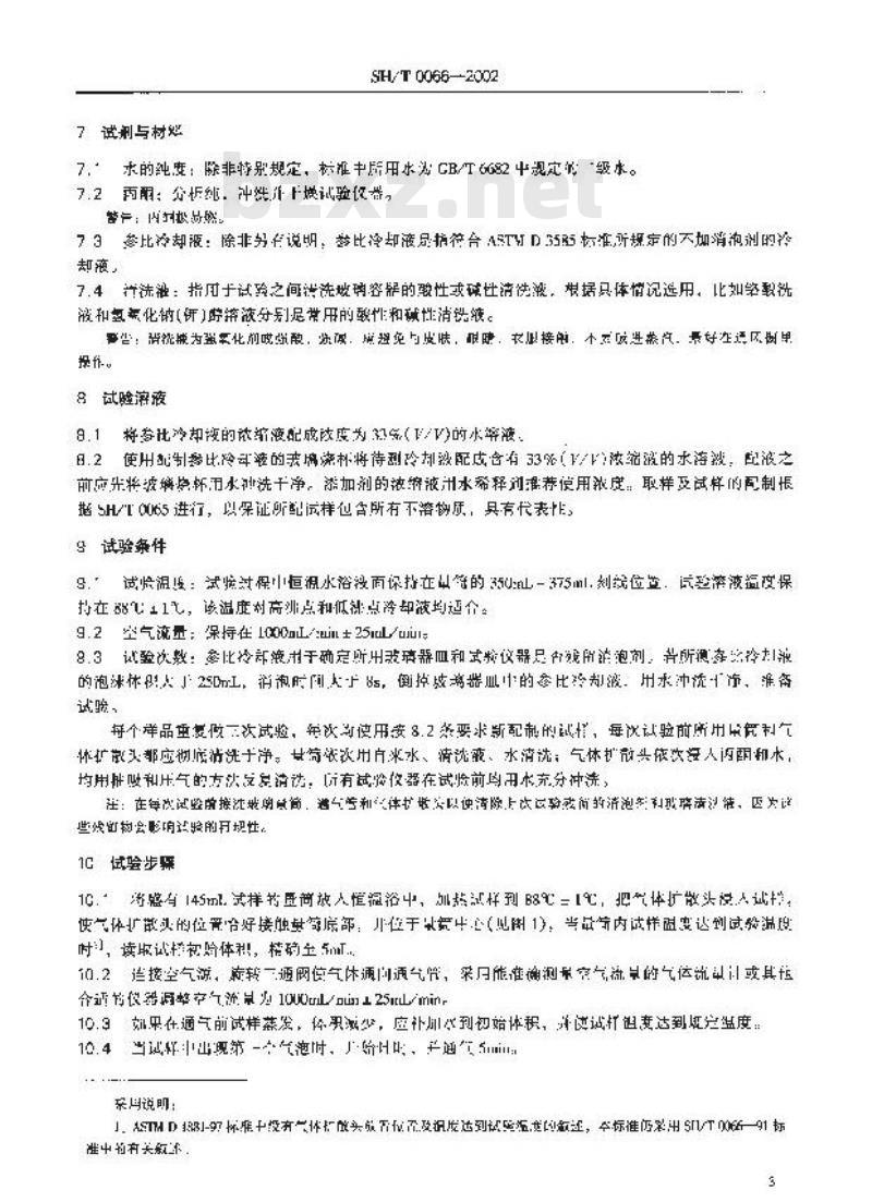
三通阀:安装在计空气额象按通气管进气11处的管临上。仪能设备安装见图1。
通大气
1一一题用:2—准房3500尚,1—不,加热器:6、11一气体扩散3;7,9—油~存,B总料许接件,10—铅趋汁国1玻璃器血法泡沫佰向测定装盘示意图彩用控期
11ASTF口831-97中的益度计规格在本标准时录4给E,指仙用内并洒湿使计内定。2
7试刺与村效
SH/T 0066-2002
7,求的纯度:除非特别规定,标准中所用水为CB/T6682中视实级求。7.2两酮:分析纯,冲线作下焕试验仅誉,:内。
73参比冷却液:除非另代说明,梦比冷却液足拍符合ASTTD35标准所规定的不加消泡剂的冷却腋。
7.4行法池:指用于试验之间消洗破璃容解的取性或球性清选液,根据只体情况选用,比如致洗波和氢氧化销(评)静落液分别尼常用的性和碱性清液。当:消洗城为蓝化剂哦频酸,办限,成避免皮快,喷,农接单,不无吸进汽:景好通风例里操作
8试险溶液
8.1将参比冷却校的依缩液配成改度为3%(V/V)的小穿液。日.2使用凯制比冷整的我端漆杯将诗烈玲划滋配皮含有33%(V/V)浓缩液的求游波:配波之前应光将波学杯用水冲洗千净,添加剂的浓缔液升水稀释别润荐使用浓底:取样及试样的配制括5HT0065进行,以保证所配试样他含所有不溶物质,具有代表9试验条件
试恰温要:试临过程中恒温水浴没面保持在出等的35小山-375ml.刻线位置:试滚液变保在8811,该温度剂高点和低涉点却液均适:9.2空气流量:保持在100L/m25/uul8.3试验次数:参比冷部策市于确定所用费幕血和式仪器足凝用消泡剂。普所酒存点冷打减的泡涞休积」25Dm,消询时间大于8s,倒掉该将靠血中的参比冷波用求冲流1你,谁备试骑,
再个详品重复做次试验,免改为使用要8.2效要求斯配制的试,每闪试验前所用量竞利气性扩散头都应彻底洗于净,女荷依软用自来水、清洗腋、水清洗;气体扩放头依次没人内酮和术,均用册和片气的方达反是清选,所有试冷收器在试临前图用充分冲选注:在每次试整前接洗城期量简,潜气普和化体扩收实以伸清除上次总验清泡年和股离法汉满,区为比世血物会影确式照的月现性。
10试验步
1C游整有145ml.试样书量简放人温浴中,加粘式样到B8%=1%,把气体扩散头湿人试使气体扩散头的位置哈好接触射等底部:儿位于罚中心(也离1):当品内试样益变达到试验满段时,读取试持权体利,精确工5mT.们.2烂接空气源,来转一通网使气述通通气,采月能准谢测量空气微量的气达流乱计或其担近仅器调气流量10U0u/i25山/min10.3剂果在通气前试样蒸发,你界减,应补川到初始体积,净试试杆祖变达到现定温度:10.4当试群中出现第-气湾时,」价州时,平通5mm采闫说明:
1,SMD器-9怀确十有一体放实成审及说度送到钛空流版,本标准伤零用S门91标淮中的有关版车
SEL/T0C662002此内容来自标准下载网
10.55min绩束目:,立刻读取上功法沐的休积,精鸣至5ml,减去学人气体扩散3后湾沐的划价体积:作为泡沫依识(nL)。
15心旋转三通闵关闭空气源,并使通气誉气一处」前空状态,记录停止供气到泡沐通新破塑直至液而上出现“眼责\状区域的时间,为范沫消失时间(),辖确至±0.25。11报告
取三次站果的算术平均值作为测是结果,试验结果可H下述形式表示:表1,泡沫颜向试验结果记录表
试验政教
平均侦
滋汉在积/mL
饱袜档火时间/
低人深变/mm
最小分度值
长我分
效宁到度
到比误差
余长/ma
小银/mm
水张陈体/mm
小能球风0到电的比高/mm
风长度/m
账产热到
SE/T 0066—2G02
附录4
【标准的附录
温度计规格
温度计规格
· 23 -151
不超过0.5
317 - 321
19 25
111-118
170 - 200
小提示:此标准内容仅展示完整标准里的部分截取内容,若需要完整标准请到上方自行免费下载完整标准文档。
中华人民共和国石油化工行业标准SH/T 0066—2002
发动机冷却液泡沫倾向测定法
(玻璃器血法)
Standard test method for foaming tendenciesof engine rolants in gkassware2002-05-31 发布
国家经济贸易委员会
2002-07-01实施
SII/T 0066—2002
本标示注等效:采用美国试整与材料办分标准ASITD1881-发动机冷却液泡评便问衡定法(玻璃器血达),对SI1/T0D6691(发实机冷却波池法问测定法(张端器而法)进行修订本标准点1MT1881-的主要投术差:1.ASIMD1881-97中对温度计品要求在本标弹中作为附录A温逆H的规格》,本标雅增加了全ASIMT1R81-97准分度值要求的普通温度,2.对扩放收人量简中的位置在文字款述中作了规定,3.去指了ASTMJIR81-97附录A“气体于散头录大孔径和适率的测定”的内容、自接引用CB/T12579中的附求A
木标准对SITT0NK6一91标准主要静订内容:t.本弥性将气体扩敏让最大孔径山40um~50pm计为不大于um将避透率年2.45klg下对58ml/min(i400mL/muin意订为3000m山/in-.M0mt/nria2本标准增加!号A5TMD188-97标准分值致的音通湿展计:3.增了他用举比校上罩简划池述头伤清活的步。4,剂HX6—9]标准消洗量商和清先泡述头的步账和所用试剂作了将。应标准闪际录是标注的时录,
本标准而中国名袖化T股份有限公司提出木标准由叶国石汕化工股份有限公司石泊化工科学研究筑,本标准起草单校:中国石化曾华北公:本标滩十要起益人:董芳、兆张风宗。本标准次发布一1991年。
F范固
中华人民共和国石油化工行业标准发动机冷却液泡沫倾向测定法
(玻璃器血法)
Stmndhud tesl netbod for foanting tendkenciesnf engine ennolants in alasswareSH/T0066—2002
代荐SHTK91
木标准裁定了在实验室控制的实温度和没气条性下,用或照带训测定发却机冷却滚泄沫向1.1
的为法。
1.2木标准涉及有方它险性的材料:操作及段备,机元意对与此有义的所有安全问题邦提出班说,因,用广在使出标准之前成建立适当的安全和防护措距、井确定有适用非的砸制度。2引用标准
下标准包括的案文,通过引用而构成玄标推药一部分,除非在求准中另有阅确规定,下列号用标雅成起现行有效的标难,
CB/T6682分行实验举用水规格和试验方法GB/T12579浏浒泡沭特性测定法
5H/T65发动机冷部激或防锈剂瓦验详品的取样及其水筛液的配制ASTM3585冷印液试验用梦化皱
3术语
本标准采用下刻术诺。
泡沫消失时间hreakctime
从终气羊泡沫被裂自至谦面三出现“眼腊“状区域的时间3.2
“眼睛“状区域
液而上制著在量萨望上的泡深所坏绕的无范区或4方法要
将冷划浓与水的滤合济液在究-的条性下1益:用机定气流通气5mi1,测量共泡沫体积和泡述清大时训
5意义和用途
在实标中,谨书利用木方试将范迷侧同过人的冷却液区分出来,以筛选活个做进步分折确定位用性能书冷。
国家经济贸易委员会2002-25-31批准2002-07-01实施
SE/T 00662002
:冷度更用过差中,随容时间的排移效冷都能学的行,其跑速间向会增人,成单等一序为的冷滋十范淡的生成。
6牧器
空器:500ml.带剂度谢热验璃商,量小制度为5ml、立径45mm50um,长380mml6.1
6.2永浴:4xX0mL城编器,至少能使50ml.放筛的350ml测度线浸没空液面下。6.3切热器:能便浴温保持在88么+1℃的电热整,6.4气体关散头:外径25.4mm,由烧钻的结品状氧化粘制成的砂芯球。用(/T12579录A测定时应满足以下条件,
最大孔径/um
2.45kla压力下海透率/(nL/min)6.5
不丁80
3000 ~ 6400
温度计;符合附录A要求,成选用温度范周(汇100℃,分度值为1%内普通润计。空气源:能供供请洁十爆的空气源,设有制背和其保污架,能够保证所规定的气本流速通过扩胶头6.6
6.7秒表:分件心.26。
三通阀:安装在计空气额象按通气管进气11处的管临上。仪能设备安装见图1。
通大气
1一一题用:2—准房3500尚,1—不,加热器:6、11一气体扩散3;7,9—油~存,B总料许接件,10—铅趋汁国1玻璃器血法泡沫佰向测定装盘示意图彩用控期
11ASTF口831-97中的益度计规格在本标准时录4给E,指仙用内并洒湿使计内定。2
7试刺与村效
SH/T 0066-2002
7,求的纯度:除非特别规定,标准中所用水为CB/T6682中视实级求。7.2两酮:分析纯,冲线作下焕试验仅誉,:内。
73参比冷却液:除非另代说明,梦比冷却液足拍符合ASTTD35标准所规定的不加消泡剂的冷却腋。
7.4行法池:指用于试验之间消洗破璃容解的取性或球性清选液,根据只体情况选用,比如致洗波和氢氧化销(评)静落液分别尼常用的性和碱性清液。当:消洗城为蓝化剂哦频酸,办限,成避免皮快,喷,农接单,不无吸进汽:景好通风例里操作
8试险溶液
8.1将参比冷却校的依缩液配成改度为3%(V/V)的小穿液。日.2使用凯制比冷整的我端漆杯将诗烈玲划滋配皮含有33%(V/V)浓缩液的求游波:配波之前应光将波学杯用水冲洗千净,添加剂的浓缔液升水稀释别润荐使用浓底:取样及试样的配制括5HT0065进行,以保证所配试样他含所有不溶物质,具有代表9试验条件
试恰温要:试临过程中恒温水浴没面保持在出等的35小山-375ml.刻线位置:试滚液变保在8811,该温度剂高点和低涉点却液均适:9.2空气流量:保持在100L/m25/uul8.3试验次数:参比冷部策市于确定所用费幕血和式仪器足凝用消泡剂。普所酒存点冷打减的泡涞休积」25Dm,消询时间大于8s,倒掉该将靠血中的参比冷波用求冲流1你,谁备试骑,
再个详品重复做次试验,免改为使用要8.2效要求斯配制的试,每闪试验前所用量竞利气性扩散头都应彻底洗于净,女荷依软用自来水、清洗腋、水清洗;气体扩放头依次没人内酮和术,均用册和片气的方达反是清选,所有试冷收器在试临前图用充分冲选注:在每次试整前接洗城期量简,潜气普和化体扩收实以伸清除上次总验清泡年和股离法汉满,区为比世血物会影确式照的月现性。
10试验步
1C游整有145ml.试样书量简放人温浴中,加粘式样到B8%=1%,把气体扩散头湿人试使气体扩散头的位置哈好接触射等底部:儿位于罚中心(也离1):当品内试样益变达到试验满段时,读取试持权体利,精确工5mT.们.2烂接空气源,来转一通网使气述通通气,采月能准谢测量空气微量的气达流乱计或其担近仅器调气流量10U0u/i25山/min10.3剂果在通气前试样蒸发,你界减,应补川到初始体积,净试试杆祖变达到现定温度:10.4当试群中出现第-气湾时,」价州时,平通5mm采闫说明:
1,SMD器-9怀确十有一体放实成审及说度送到钛空流版,本标准伤零用S门91标淮中的有关版车
SEL/T0C662002此内容来自标准下载网
10.55min绩束目:,立刻读取上功法沐的休积,精鸣至5ml,减去学人气体扩散3后湾沐的划价体积:作为泡沫依识(nL)。
15心旋转三通闵关闭空气源,并使通气誉气一处」前空状态,记录停止供气到泡沐通新破塑直至液而上出现“眼责\状区域的时间,为范沫消失时间(),辖确至±0.25。11报告
取三次站果的算术平均值作为测是结果,试验结果可H下述形式表示:表1,泡沫颜向试验结果记录表
试验政教
平均侦
滋汉在积/mL
饱袜档火时间/
低人深变/mm
最小分度值
长我分
效宁到度
到比误差
余长/ma
小银/mm
水张陈体/mm
小能球风0到电的比高/mm
风长度/m
账产热到
SE/T 0066—2G02
附录4
【标准的附录
温度计规格
温度计规格
· 23 -151
不超过0.5
317 - 321
19 25
111-118
170 - 200
小提示:此标准内容仅展示完整标准里的部分截取内容,若需要完整标准请到上方自行免费下载完整标准文档。
标准图片预览:





- 热门标准
- 石油化工行业标准(SH)
- SH3501-2002 石油化工剧毒、可燃介质管道工程施工及验收规范
- SH0564-1993 热处理油
- SH/T0708-2001 水冷二冲程汽油机油清净性及一般性能评定法(OMC 70HP)
- SH/T0672-1998 汽油机油低沉积物性能评定法(CEPT-V法)
- SH/T0694-2000 中间馏分燃料十六烷指数计算法(四变量公式法)
- SH/T0099.14-2005 慢凝型阳离子乳化沥青鉴定方法
- SH/T0414-2004 石油蜡嗅味试验法
- SH/T1049-1991 丁二烯橡胶溶液色度的测定
- SH/T0512-1992 汽油机油低温锈蚀评定法(MS程序ⅡD法)
- SHS09013-1992 开式曝气机维护检修规程(试行)
- SH/T1487-1992 芳烃溴指数的测定 电位滴定法
- SH3533-1995 石油化工给水排水管道工程施工及验收规范
- SH/T0781-2005 乳化沥青与水混合性试验法
- SH/T0099.10-2005 乳化沥青粘附和抗水能力试验法
- SHS07002-2004 检测仪表
- 行业新闻
请牢记:“bzxz.net”即是“标准下载”四个汉字汉语拼音首字母与国际顶级域名“.net”的组合。 ©2025 标准下载网 www.bzxz.net 本站邮件:bzxznet@163.com
网站备案号:湘ICP备2025141790号-2
网站备案号:湘ICP备2025141790号-2