- 您的位置:
- 标准下载网 >>
- 标准分类 >>
- 国家标准(GB) >>
- GB/T 745-2003 纸浆多戊糖的测定
标准号:
GB/T 745-2003
标准名称:
纸浆多戊糖的测定
标准类别:
国家标准(GB)
标准状态:
现行-
发布日期:
2003-08-02 -
实施日期:
2003-12-01 出版语种:
简体中文下载格式:
.rar.pdf下载大小:
188.56 KB
标准ICS号:
造纸技术>>85.040纸浆中标分类号:
轻工、文化与生活用品>>造纸>>Y31纸浆与纸板
替代情况:
GB/T 745-1989

点击下载
标准简介:
标准下载解压密码:www.bzxz.net
本标准规定了纸浆多戊糖的测定方法,适用于各种纸浆多戊糖含量的测定。 GB/T 745-2003 纸浆多戊糖的测定 GB/T745-2003

部分标准内容:
ICS85.040
中华人民共和国国家标准
GB/T745-—2003
代替GB/T745--1989
多戊糖的测定
Pulps-Determination of pentosan content2003-08-25发布
中华人民共和国
国家质量监督检验检疫总局
2003-12-01实施
本标准代替GB/T745—1989《纸浆多戊糖的测定法》。本标准与GB/T745—1989相比主要变化如下:将引用标准改为规范性引用文件(见第2章);-增加了术语和定义(见第3章);增加了反应方程式(见第5章);修改了仪器内容;
增加了试验报告(见第11章);增加了质量控制(见第12章);增加了附录A。
本标准的附录A为规范性附录。
本标准由中国轻工业联合会提出。本标准由全国造纸工业标准化技术委员会归口。本标准起草单位:中国制浆造纸研究院。本标准主要起草人:薛崇哟、龚凌、潘苏阳。GB/T745—2003
本标准所代替标准的历次版本发布情况为:GB745—1965、GB745-1979、GB/T745—1989。本标准由全国造纸工业标准化技术委员会负责解释。1范围
本标准规定了纸浆多戊糖的测定方法。多戊糖的测定
本标准适用于各种纸浆多戊糖含量的测定。2规范性引用文件
GB/T745-2003
下列文件中的条款通过本标准的引用而成为本标准的条款。凡是注日期的引用文件,其随后所有的修改单(不包括勘误的内容)或修订版均不适用于本标准,然而,鼓励根据本标准达成协议的各方研究是否可使用这些文件的最新版本。凡是不注日期的引用文件,其最新版本适用于本标准。GB/T740纸浆试样的采取(GB/T740—2003,ISO7213:1981,IDT)GB/T741纸浆分析试样水分的测定(GB/T741—2003,ISO638:1978,MOD)3术语和定义
下列术语和定义适用于本标准。3.1
四漠化法tetrabrominated
含糠醛的溶液在室温下与过量漠作用1h,则1mol糠醛可与4.05mol溴原子化合,称为四漠化法。
二漠化法dibrominated
含糖醛的溶液在0℃~2℃下作用5min,则1mol糠醛可与2mol溴原子化合,称为二溴化法。4原理
本测定方法是将纸浆与12%盐酸共同加热,使纸浆中的多戊糖转化为糠醛,并用容量法测定蒸馅出来的糠醛。
5反应式
5.1试样与盐酸共同加热,试样中的聚戊糖水解成多戊糖,进而脱去3分子水,转化成糠醛。(C,H,O),+nH,ONC,HO,
5.2蒸馏完成后的试验反应方程式:3H20
+NCH,O
5KBr+KBrO,+6HCI-3Br+6KCI+3H20C,H,O+2Brz-→C,H,O,Br.
C,H, O,+Brz-CH,O,Brz
3Br2+6K1-31.+6KBr
3I2+6NaSO6Nal+3NazSO
6试剂
除非另有说明,分析时只使用确认为分析纯的试剂和蒸馏水或去离子水或相当纯度的水。1
GB/T745—2003
6.1溴化钠-溴酸钠(NaBr-NaBrO)混合液的制备:称取NaBrO,2.5g及NaBr12g(或称取KBrO2.8g及KBr15g)溶解于水中,然后移人1000mL容量瓶中,用水稀释至刻度。6.212%盐酸(HCI):量取HClpzo=1.19g/mL)307mL.于水中,并稀释至1000mL,然后加酸或水,当调节温度为20℃时,p20=1.057g/mL。6.310%碘化钾(KI)溶液:溶解碘化钾10g于100mL水中。6.41mol/L氢氧化钠(NaOH)溶液:溶解氢氧化钠2g于水中,加水稀释至50mL。6.5硫代硫酸钠标准溶液(NazS,O,·5H2O):0.1mol/L(见附录A)。6.6氯化钠(NaCI)。
乙酸苯胺溶液:量取新蒸馏的苯胺1mL于小烧杯中,加人冰乙酸9ml搅拌均匀。6.80.5%淀粉溶液:称取0.5g可溶性淀粉,溶于100mL水中煮沸,冷却后备用。6.90.1%献指示剂:称取0.1g酚溶于100mL乙醇(50%)中。7仪器
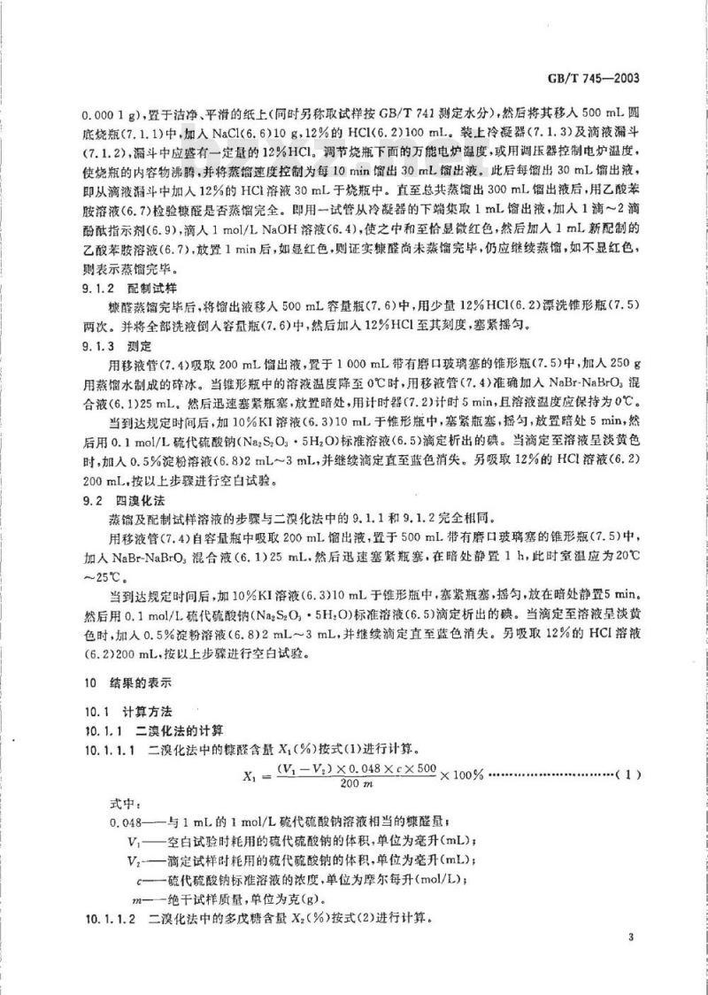
糠醛蒸馏装置(如图1),其组成如下:7.1
圆底烧瓶:500ml.。
滴液漏斗:具有30mL间隔刻度。7.1.2
蛇形冷凝器。
7.1.4锥形瓶:500mL,有刻度。
7.2计时器。
7.3滴定管:50mL。
7.4移液管:100mL及25mL。
7.5锥形瓶:500ml.及1000ml,具磨口玻璃塞。7.6容量瓶:500mL。
270mm~280m
t412mmwwW.bzxz.Net
$24/29
8取样及处理
按GB/T740的规定取样及处理。
9试验步骤
9.1二溴化法
9.1.1蒸馏
$19/26
精确称取一定量(多戊精含量高于10%的纸浆称取0.5g,低于10%的纸浆称取1g)试样(称准至2
GB/T745—2003
0.0001g),置于洁净、平滑的纸上(同时另称取试样按GB/T741测定水分),然后将其移人500mL圆底烧瓶(7.1.1)中,加入NaCl(6.6)10g,12%的HCl(6.2)100mL。装上冷凝器(7.1.3)及滴液漏斗(7.1.2),漏斗中应盛有一定量的12%HCl。调节烧瓶下面的万能电炉温度,或用调压器控制电炉温度,使烧瓶的内容物沸腾,并将蒸馅速度控制为每10min馏出30mL馏出液。此后每馏出30mL馏出液,即从滴液漏斗中加人12%的HCI溶液30mL于烧瓶中。直至总共蒸馏出300mL馏出液后,用乙酸苯胺溶液(6.7)检验糠醛是否蒸馏完全。即用试管从冷凝器的下端集取1mL馏出液,加人1滴~2滴酚酰指示剂(6.9),滴人1mol/LNaOH溶液(6.4),使之中和至恰显微红色,然后加入1mL新配制的乙酸苯胺溶液(6.7),放置1min后,如显红色,则证实糠醛尚未蒸馏完毕,仍应继续蒸馏,如不显红色:则表示蒸馏完毕。
9.1.2配制试样
糠醛蒸馅完毕后,将馏出液移人500mL容量瓶(7.6)中,用少量12%HCI(6.2)漂洗锥形瓶(7.5)两次。并将全部洗液倒人容量瓶(7.6)中,然后加人12%HCI至其刻度,塞紧摇匀。9.1.3测定
用移液管(7.4)吸取200mL馏出液,置于1000mL带有磨口玻璃塞的锥形瓶(7.5)中,加人250g用蒸馏水制成的碎冰。当锥形瓶中的溶液温度降至0℃时,用移液管(7.4)准确加入NaBr-NaBrO混合液(6.1)25mL。然后迅速塞紧瓶塞,放置暗处,用计时器(7.2)计时5min,且溶液溢度应保持为0℃。当到达规定时间后,加10%KI溶液(6.3)10mL于锥形瓶中,塞紧瓶塞,摇勾,放置暗处5min,然后用0.1mo1/L硫代硫酸钠(Na2S,O·5H,O)标准溶液(6.5)滴定析出的碘。当滴定至溶液呈淡黄色时,加人0.5%淀粉溶液(6.8)2mL~3mL,并继续滴定直至蓝色消失。另吸取12%的HCI溶液(6.2)200mL,按以上步骤进行空白试验。9.2四溴化法
蒸馏及配制试样溶液的步骤与二漠化法中的9.1.1和9.1.2完全相同。用移液管(7.4)自容量瓶中吸取200mL馏出液,置于500mL带有磨口玻璃塞的锥形瓶(7.5)中,加人NaBr-NaBrO,混合液(6.1)25mL,然后迅速塞紧瓶塞,在暗处静置1h,此时室温应为20℃~25℃。
当到达规定时间后,加10%KI溶液(6.3)10mL于锥形瓶中,塞紧瓶塞,摇匀,放在暗处静置5min。然后用0.1mol/L硫代硫酸钠(Na2S2O·5HO)标准溶液(6.5)滴定析出的碘。当滴定至溶液呈淡黄色时,加人0.5%淀粉溶液(6.8)2mL3mL,并继续滴定直至蓝色消失。另吸取12%的HCI溶液(6.2)200mL,按以上步骤进行空白试验。10结果的表示
10.1计算方法
10.1.1二溴化法的计算
10.1.1.1二溴化法中的糠醛含量X,(%)按式(1)进行计算。X=(Vi-V)x0.048xc×500
式中:
0.048一一与1mL的1mol/L硫代硫酸钠溶液相当的糠醛量;V,一一空白试验时耗用的硫代硫酸钠的体积,单位为毫升(mL);V,-—滴定试样时耗用的硫代硫酸钠的体积,单位为毫升(mL);c—一硫代硫酸钠标准溶液的浓度,单位为摩尔每升(mol/L);m-—绝干试样质量,单位为克(g)。10.1.1.2二漠化法中的多戊糖含量X2(%)按式(2)进行计算。(1)
GB/T745—2003
式中:
Xz = 1. 375X
糖醛换算为多戊糖的理论换算因数。10.1.2四溴化法的计算
10.1.2.1四溴化法中的糠醛含量X,(%)按式(3)进行计算。X(V-V)×0.024×c×500
式中:
0.024—与1mL的1mol/L硫代硫酸钠溶液相当的糠醛量;V.一-空白试验时耗用的硫代硫酸钠的体积,单位为毫升(mL);V,一滴定试样时耗用的硫代硫酸钠的体积,单位为毫升(mL);硫代硫酸钠标准溶液的浓度,单位为摩尔每升(mol/L);m
绝干试样质量,单位为克(g)。10.1.2.2四化法中的多戊糖含量X(%)按式(4)进行计算。X,=1.375X
式中:
1.375-—
醛换算为多戊糖的理论换算因数。10.2结果的表示
(2)
(3)
(4)
两种方法均应同时进行两次测定,取其算术平均值作为测定结果,且测定结果应修约至小数点后两位。如果两次测定结果的绝对误差超过0.1,应重新进行测定。11
试验报告
试验报告应包括下列项目:
样品鉴定材料:
b)本标准编号;
如果测试次数多于两次,说明测定次数测试结果;
试验中所观察到的任何异常现象;本标准或规范性引用文件中未规定的并可能影响结果的任何操作。12质盘控制
当安装蒸馏装置时,应特别注意滴液漏斗与圆底烧瓶和冷凝管的接口。在确保接口密闭后,方可12.1
进行试验,以防气体溢出,影响测定结果。12.2严格控制蒸馏速度,及时补充HCl。A.1溶液的配制
附录A
(规范性附录)
硫代硫酸钠标准溶液
GB/T745-2003
称取5个结晶水的硫代硫酸钠(Na2S.O,·5H.O)25g及无水碳酸钠(NaCO.)0.1g,溶解于1000mL水中,并慢慢煮沸10min。冷却后,将溶液保存于有玻璃塞的棕色试剂瓶中,放置数日后过滤备用。
A.2溶液的标定
将已在120℃干燥至恒重的基准碘酸钾0.2g(称准至0.0001g),置于500mL碘量瓶中,加入200mL水使之溶解,然后加人1.5mL分析纯盐酸(密度1.19g/mL),再加入10%碘化钾溶液10mL。摇匀后塞紧瓶塞,静置5min,用0.1mol/L待标定的硫代硫酸钠溶液滴定。在接近滴定终点时,加人新配制的0.5%淀粉溶液3mL,然后继续滴定至蓝色刚好消失。A.3结果计算
硫代硫酸钠标准溶液的浓度按式(A,1)计算。m
CNe,5,o,
式中:
CNaso,
硫代硫酸钠标准溶液的浓度,单位为摩尔每升(mol/L);基准碘酸钾的质量,单位为克(g),一硫代硫酸钠(NazS,O,·5H,0)溶液的用量,单位为毫升(mL),碘酸钾的毫克当量,单位为毫克每摩尔(mg/mol)。.(A.1)
GB/T745-2003
中华人民共和国
国家标准
纸浆多戊糖的测定
GB/T745—2003
中国标准出版社出版
北京复兴门外三里河北街16号
邮政编码:100045
电话:6852394668517548
中国标准出版社案皇岛印刷厂印制新华书店北京发行所发行各地新华书店经售开本880×12301/16印张3/4:字数13千字2004年1月第一版2004年1月第一次印刷印数1-1500
书号:155066:1-20153
网址bzcbs.com
版权专有
侵权必究
举报电话:(010)68533533
小提示:此标准内容仅展示完整标准里的部分截取内容,若需要完整标准请到上方自行免费下载完整标准文档。
中华人民共和国国家标准
GB/T745-—2003
代替GB/T745--1989
多戊糖的测定
Pulps-Determination of pentosan content2003-08-25发布
中华人民共和国
国家质量监督检验检疫总局
2003-12-01实施
本标准代替GB/T745—1989《纸浆多戊糖的测定法》。本标准与GB/T745—1989相比主要变化如下:将引用标准改为规范性引用文件(见第2章);-增加了术语和定义(见第3章);增加了反应方程式(见第5章);修改了仪器内容;
增加了试验报告(见第11章);增加了质量控制(见第12章);增加了附录A。
本标准的附录A为规范性附录。
本标准由中国轻工业联合会提出。本标准由全国造纸工业标准化技术委员会归口。本标准起草单位:中国制浆造纸研究院。本标准主要起草人:薛崇哟、龚凌、潘苏阳。GB/T745—2003
本标准所代替标准的历次版本发布情况为:GB745—1965、GB745-1979、GB/T745—1989。本标准由全国造纸工业标准化技术委员会负责解释。1范围
本标准规定了纸浆多戊糖的测定方法。多戊糖的测定
本标准适用于各种纸浆多戊糖含量的测定。2规范性引用文件
GB/T745-2003
下列文件中的条款通过本标准的引用而成为本标准的条款。凡是注日期的引用文件,其随后所有的修改单(不包括勘误的内容)或修订版均不适用于本标准,然而,鼓励根据本标准达成协议的各方研究是否可使用这些文件的最新版本。凡是不注日期的引用文件,其最新版本适用于本标准。GB/T740纸浆试样的采取(GB/T740—2003,ISO7213:1981,IDT)GB/T741纸浆分析试样水分的测定(GB/T741—2003,ISO638:1978,MOD)3术语和定义
下列术语和定义适用于本标准。3.1
四漠化法tetrabrominated
含糠醛的溶液在室温下与过量漠作用1h,则1mol糠醛可与4.05mol溴原子化合,称为四漠化法。
二漠化法dibrominated
含糖醛的溶液在0℃~2℃下作用5min,则1mol糠醛可与2mol溴原子化合,称为二溴化法。4原理
本测定方法是将纸浆与12%盐酸共同加热,使纸浆中的多戊糖转化为糠醛,并用容量法测定蒸馅出来的糠醛。
5反应式
5.1试样与盐酸共同加热,试样中的聚戊糖水解成多戊糖,进而脱去3分子水,转化成糠醛。(C,H,O),+nH,ONC,HO,
5.2蒸馏完成后的试验反应方程式:3H20
+NCH,O
5KBr+KBrO,+6HCI-3Br+6KCI+3H20C,H,O+2Brz-→C,H,O,Br.
C,H, O,+Brz-CH,O,Brz
3Br2+6K1-31.+6KBr
3I2+6NaSO6Nal+3NazSO
6试剂
除非另有说明,分析时只使用确认为分析纯的试剂和蒸馏水或去离子水或相当纯度的水。1
GB/T745—2003
6.1溴化钠-溴酸钠(NaBr-NaBrO)混合液的制备:称取NaBrO,2.5g及NaBr12g(或称取KBrO2.8g及KBr15g)溶解于水中,然后移人1000mL容量瓶中,用水稀释至刻度。6.212%盐酸(HCI):量取HClpzo=1.19g/mL)307mL.于水中,并稀释至1000mL,然后加酸或水,当调节温度为20℃时,p20=1.057g/mL。6.310%碘化钾(KI)溶液:溶解碘化钾10g于100mL水中。6.41mol/L氢氧化钠(NaOH)溶液:溶解氢氧化钠2g于水中,加水稀释至50mL。6.5硫代硫酸钠标准溶液(NazS,O,·5H2O):0.1mol/L(见附录A)。6.6氯化钠(NaCI)。
乙酸苯胺溶液:量取新蒸馏的苯胺1mL于小烧杯中,加人冰乙酸9ml搅拌均匀。6.80.5%淀粉溶液:称取0.5g可溶性淀粉,溶于100mL水中煮沸,冷却后备用。6.90.1%献指示剂:称取0.1g酚溶于100mL乙醇(50%)中。7仪器
糠醛蒸馏装置(如图1),其组成如下:7.1
圆底烧瓶:500ml.。
滴液漏斗:具有30mL间隔刻度。7.1.2
蛇形冷凝器。
7.1.4锥形瓶:500mL,有刻度。
7.2计时器。
7.3滴定管:50mL。
7.4移液管:100mL及25mL。
7.5锥形瓶:500ml.及1000ml,具磨口玻璃塞。7.6容量瓶:500mL。
270mm~280m
t412mmwwW.bzxz.Net
$24/29
8取样及处理
按GB/T740的规定取样及处理。
9试验步骤
9.1二溴化法
9.1.1蒸馏
$19/26
精确称取一定量(多戊精含量高于10%的纸浆称取0.5g,低于10%的纸浆称取1g)试样(称准至2
GB/T745—2003
0.0001g),置于洁净、平滑的纸上(同时另称取试样按GB/T741测定水分),然后将其移人500mL圆底烧瓶(7.1.1)中,加入NaCl(6.6)10g,12%的HCl(6.2)100mL。装上冷凝器(7.1.3)及滴液漏斗(7.1.2),漏斗中应盛有一定量的12%HCl。调节烧瓶下面的万能电炉温度,或用调压器控制电炉温度,使烧瓶的内容物沸腾,并将蒸馅速度控制为每10min馏出30mL馏出液。此后每馏出30mL馏出液,即从滴液漏斗中加人12%的HCI溶液30mL于烧瓶中。直至总共蒸馏出300mL馏出液后,用乙酸苯胺溶液(6.7)检验糠醛是否蒸馏完全。即用试管从冷凝器的下端集取1mL馏出液,加人1滴~2滴酚酰指示剂(6.9),滴人1mol/LNaOH溶液(6.4),使之中和至恰显微红色,然后加入1mL新配制的乙酸苯胺溶液(6.7),放置1min后,如显红色,则证实糠醛尚未蒸馏完毕,仍应继续蒸馏,如不显红色:则表示蒸馏完毕。
9.1.2配制试样
糠醛蒸馅完毕后,将馏出液移人500mL容量瓶(7.6)中,用少量12%HCI(6.2)漂洗锥形瓶(7.5)两次。并将全部洗液倒人容量瓶(7.6)中,然后加人12%HCI至其刻度,塞紧摇匀。9.1.3测定
用移液管(7.4)吸取200mL馏出液,置于1000mL带有磨口玻璃塞的锥形瓶(7.5)中,加人250g用蒸馏水制成的碎冰。当锥形瓶中的溶液温度降至0℃时,用移液管(7.4)准确加入NaBr-NaBrO混合液(6.1)25mL。然后迅速塞紧瓶塞,放置暗处,用计时器(7.2)计时5min,且溶液溢度应保持为0℃。当到达规定时间后,加10%KI溶液(6.3)10mL于锥形瓶中,塞紧瓶塞,摇勾,放置暗处5min,然后用0.1mo1/L硫代硫酸钠(Na2S,O·5H,O)标准溶液(6.5)滴定析出的碘。当滴定至溶液呈淡黄色时,加人0.5%淀粉溶液(6.8)2mL~3mL,并继续滴定直至蓝色消失。另吸取12%的HCI溶液(6.2)200mL,按以上步骤进行空白试验。9.2四溴化法
蒸馏及配制试样溶液的步骤与二漠化法中的9.1.1和9.1.2完全相同。用移液管(7.4)自容量瓶中吸取200mL馏出液,置于500mL带有磨口玻璃塞的锥形瓶(7.5)中,加人NaBr-NaBrO,混合液(6.1)25mL,然后迅速塞紧瓶塞,在暗处静置1h,此时室温应为20℃~25℃。
当到达规定时间后,加10%KI溶液(6.3)10mL于锥形瓶中,塞紧瓶塞,摇匀,放在暗处静置5min。然后用0.1mol/L硫代硫酸钠(Na2S2O·5HO)标准溶液(6.5)滴定析出的碘。当滴定至溶液呈淡黄色时,加人0.5%淀粉溶液(6.8)2mL3mL,并继续滴定直至蓝色消失。另吸取12%的HCI溶液(6.2)200mL,按以上步骤进行空白试验。10结果的表示
10.1计算方法
10.1.1二溴化法的计算
10.1.1.1二溴化法中的糠醛含量X,(%)按式(1)进行计算。X=(Vi-V)x0.048xc×500
式中:
0.048一一与1mL的1mol/L硫代硫酸钠溶液相当的糠醛量;V,一一空白试验时耗用的硫代硫酸钠的体积,单位为毫升(mL);V,-—滴定试样时耗用的硫代硫酸钠的体积,单位为毫升(mL);c—一硫代硫酸钠标准溶液的浓度,单位为摩尔每升(mol/L);m-—绝干试样质量,单位为克(g)。10.1.1.2二漠化法中的多戊糖含量X2(%)按式(2)进行计算。(1)
GB/T745—2003
式中:
Xz = 1. 375X
糖醛换算为多戊糖的理论换算因数。10.1.2四溴化法的计算
10.1.2.1四溴化法中的糠醛含量X,(%)按式(3)进行计算。X(V-V)×0.024×c×500
式中:
0.024—与1mL的1mol/L硫代硫酸钠溶液相当的糠醛量;V.一-空白试验时耗用的硫代硫酸钠的体积,单位为毫升(mL);V,一滴定试样时耗用的硫代硫酸钠的体积,单位为毫升(mL);硫代硫酸钠标准溶液的浓度,单位为摩尔每升(mol/L);m
绝干试样质量,单位为克(g)。10.1.2.2四化法中的多戊糖含量X(%)按式(4)进行计算。X,=1.375X
式中:
1.375-—
醛换算为多戊糖的理论换算因数。10.2结果的表示
(2)
(3)
(4)
两种方法均应同时进行两次测定,取其算术平均值作为测定结果,且测定结果应修约至小数点后两位。如果两次测定结果的绝对误差超过0.1,应重新进行测定。11
试验报告
试验报告应包括下列项目:
样品鉴定材料:
b)本标准编号;
如果测试次数多于两次,说明测定次数测试结果;
试验中所观察到的任何异常现象;本标准或规范性引用文件中未规定的并可能影响结果的任何操作。12质盘控制
当安装蒸馏装置时,应特别注意滴液漏斗与圆底烧瓶和冷凝管的接口。在确保接口密闭后,方可12.1
进行试验,以防气体溢出,影响测定结果。12.2严格控制蒸馏速度,及时补充HCl。A.1溶液的配制
附录A
(规范性附录)
硫代硫酸钠标准溶液
GB/T745-2003
称取5个结晶水的硫代硫酸钠(Na2S.O,·5H.O)25g及无水碳酸钠(NaCO.)0.1g,溶解于1000mL水中,并慢慢煮沸10min。冷却后,将溶液保存于有玻璃塞的棕色试剂瓶中,放置数日后过滤备用。
A.2溶液的标定
将已在120℃干燥至恒重的基准碘酸钾0.2g(称准至0.0001g),置于500mL碘量瓶中,加入200mL水使之溶解,然后加人1.5mL分析纯盐酸(密度1.19g/mL),再加入10%碘化钾溶液10mL。摇匀后塞紧瓶塞,静置5min,用0.1mol/L待标定的硫代硫酸钠溶液滴定。在接近滴定终点时,加人新配制的0.5%淀粉溶液3mL,然后继续滴定至蓝色刚好消失。A.3结果计算
硫代硫酸钠标准溶液的浓度按式(A,1)计算。m
CNe,5,o,
式中:
CNaso,
硫代硫酸钠标准溶液的浓度,单位为摩尔每升(mol/L);基准碘酸钾的质量,单位为克(g),一硫代硫酸钠(NazS,O,·5H,0)溶液的用量,单位为毫升(mL),碘酸钾的毫克当量,单位为毫克每摩尔(mg/mol)。.(A.1)
GB/T745-2003
中华人民共和国
国家标准
纸浆多戊糖的测定
GB/T745—2003
中国标准出版社出版
北京复兴门外三里河北街16号
邮政编码:100045
电话:6852394668517548
中国标准出版社案皇岛印刷厂印制新华书店北京发行所发行各地新华书店经售开本880×12301/16印张3/4:字数13千字2004年1月第一版2004年1月第一次印刷印数1-1500
书号:155066:1-20153
网址bzcbs.com
版权专有
侵权必究
举报电话:(010)68533533
小提示:此标准内容仅展示完整标准里的部分截取内容,若需要完整标准请到上方自行免费下载完整标准文档。

标准图片预览:





- 其它标准
- 热门标准
- 国家标准(GB)
- GB/T20808-2006 纸巾纸(含湿巾)
- GB/T2828.1-2012 计数抽样检验程序 第1部分:按接收质量限(AQL)检索的逐批检验抽样计划
- GB/T7964-2020 烧结金属材料(不包括硬质合金) 室温拉伸试验
- GB/T228.1-2010 金属材料 拉伸试验 第1部分:室温试验方法
- GB/T22807-2008 皮革和毛皮 化学试验 六价铬含量的测定
- GB/T33049-2016 偏光片用光学薄膜 涂层附着力的测定方法
- GB/T21666-2008 尿吸收辅助器具 评价的一般指南
- GB/T31732-2015 测土配方施肥配肥服务点技术规范
- GB4623-1994 环形预应力混凝土电杆
- GB/T11982.2-1996 聚氯乙烯卷材地板 第2部分:有基材有背涂层聚氯乙烯卷材地板
- GB/T35608-2024 绿色产品评价 绝热材料
- GB50194-2014 建设工程施工现场供用电安全规范
- GB10133-2014 食品安全国家标准 水产调味品
- GB/T20616—2006 烟花爆竹烟火药中铋含量的测定
- GB/T923-2009 六角盖形螺母
- 行业新闻
请牢记:“bzxz.net”即是“标准下载”四个汉字汉语拼音首字母与国际顶级域名“.net”的组合。 ©2025 标准下载网 www.bzxz.net 本站邮件:bzxznet@163.com
网站备案号:湘ICP备2025141790号-2
网站备案号:湘ICP备2025141790号-2