- 您的位置:
- 标准下载网 >>
- 标准分类 >>
- 电子行业标准(SJ) >>
- SJ 50681/84-2002 2.92系列(接软电缆)插针接触件2级射频同轴插头连接器详细规范
【电子行业标准(SJ)】 2.92系列(接软电缆)插针接触件2级射频同轴插头连接器详细规范
本网站 发布时间:
2024-09-21 09:39:41
- SJ50681/84-2002
- 现行
- 点击下载此标准
标准号:
SJ 50681/84-2002
标准名称:
2.92系列(接软电缆)插针接触件2级射频同轴插头连接器详细规范
标准类别:
电子行业标准(SJ)
标准状态:
现行-
发布日期:
2002-10-30 -
实施日期:
2003-03-01 出版语种:
简体中文下载格式:
.rar.pdf下载大小:
788.27 KB
中标分类号:
电子元器件与信息技术>>电子元件>>L23连接器
点击下载
标准简介:
标准下载解压密码:www.bzxz.net
本系列规范规定了2.92系列射频同轴连接器的详细要求。本系列规范适用于2.92系列射频同轴连接器。 SJ 50681/84-2002 2.92系列(接软电缆)插针接触件2级射频同轴插头连接器详细规范 SJ50681/84-2002
部分标准内容:
中华人民共和国电子行业军用标准2.92系列(接软电缆)插针接触件2级射频同轴插头连接器详细规范
Connectors,plug,coaxial,radiofrequencySeries 2.92,pin contact,for flexible cable,class 2,detail specification forSJ50681/84--2002
本规范所规定的2.92系列(接软电缆)插针接触件2级射频同轴插头连接器,其全部要求由本规范和GJB681A~2002《射频同轴连接器总规范》作出规定。1范围
1.1主题内容
本规范规定了2.92系列(接软电缆)插针接触件2级射频同轴插头连接器的详细要求。1.2适用范围
本规范适用于2.92系列(接软电缆)插针接触件2级射频同轴插头连接器(以下简称连接器)。1.3分类
1.3.1型号
连接器的型号为2.92322其中2.92表系2.92系列连接器,J表示插针接触件,322表示接322号软电缆(毫米波电缆型号SUF-50-2-51)。2引用文件
GJB681A一2002射频同轴连接器总规范3要求
3.1设计和结构
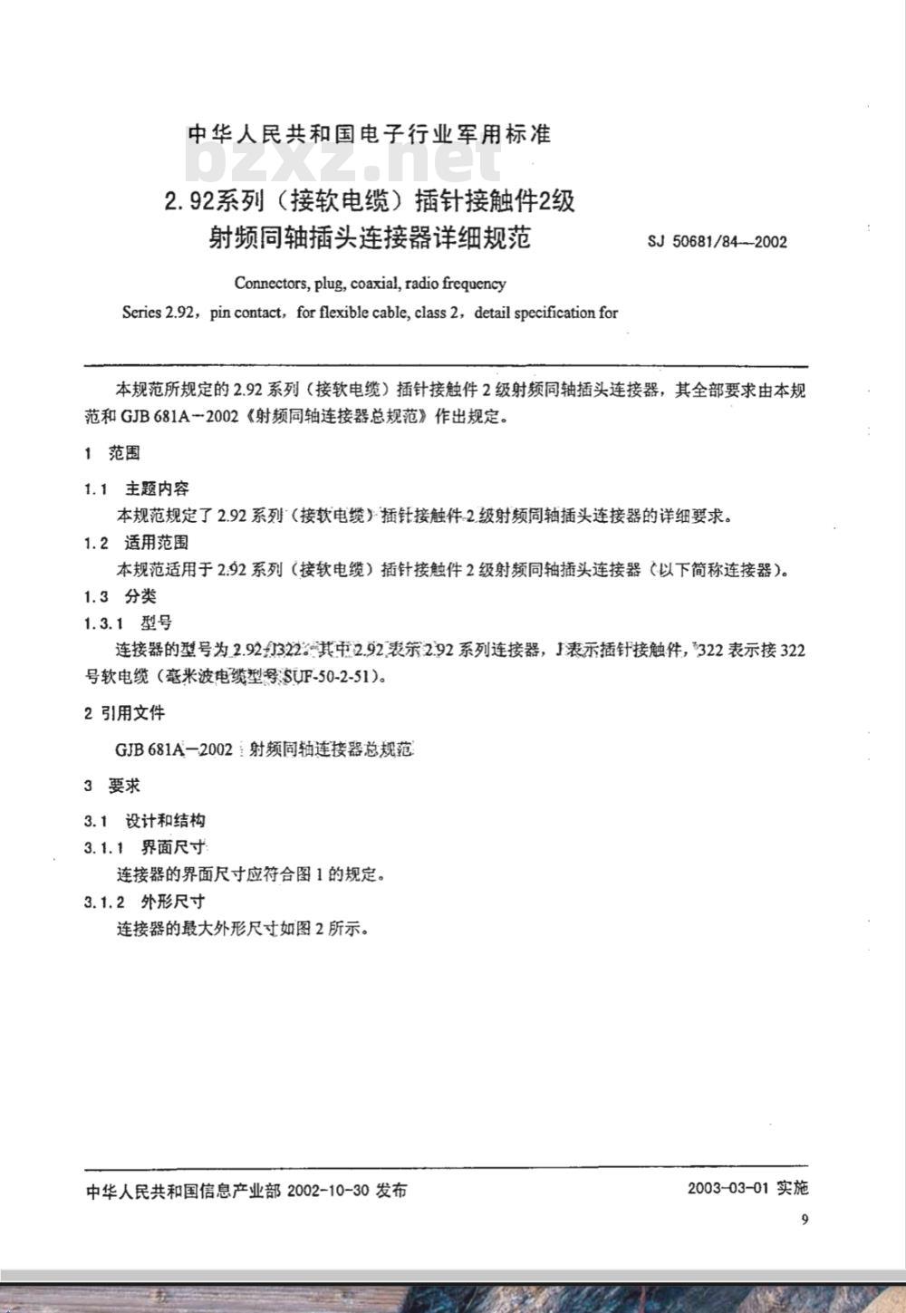
3.1.1界面尺寸
连接器的界面尺寸应符合图1的规定。3.1.2外形尺寸
连接器的最大外形尺寸如图2所示。中华人民共和国信息产业部2002-10-30发布2003-03-01实施
0.3max x45
1.52~1.68
0. 38~1. 14
SJ50681/84—2002
62~163
0.25-36UNS-2B
机械和电气基准面
t6~160
图12.92-J322型连接器的界面尺寸6
图22.92-J322型连接器的最大外形尺寸3.2额定值
标称阻抗:502;
频率范围:0GHz~40GHz;
电压额定值:在海平面处的最高工作电压为480V(有效值),海拔高度21000m处最高工作电压为85V(有效值)。
温度范围:-55℃~125℃。
3.3性能要求
除3.3.1和3.3.2外,如需插合成对进行试验时,拧紧连接螺母的力矩为0.79Nm~1.13N-m。3.3.1啮合力和分离力
力矩:0.23Nmmax;
轴向力:不适用。
3.3.2连接机构的耐力矩
1.69N·mmin;
3.3.3插合特性
连接器的界面尺寸见图1。
3.3.4非磁性材料的导磁率
2.0max。
3.3.5绝缘电阻
5000MQmin。
3.3.6中心接触件的固定性
22Nmin。
3.3.7盐雾
适用,试验条件B。
3.3.8电压驻波比
1.10+0.01fmax(f单位为GHz)。3.3.9连接器的耐久性
500次。
3.3.10接触电阻
SJ50681/84—2002
接触件的接触电阻应不大于表1规定的值。表1接触电阻
中心接触件
外接触件
3.3.11介质耐电压
1000Vr.m.s.
3.3.12高频振动
适用,试验条件D。
3.3.13冲击(规定脉冲)
适用,试验条件C。
3.3.14温度冲击
适用,试验条件B。
3.3.15耐湿
初始值
适用,试验后绝缘电阻:200MQmin。3.3.16电晕电平
250Vmin。
3.3.17耐射频高电位电压
5MHz~7.5MHz,670Vr.m.s.mine
3.3.18电缆保持力
轴向力:134Nmin。bZxz.net
力矩:0.39N·mmin。
3.3.19连接机构的保持力
保持力:266.9Nmin。
3.3.20射频泄漏
在频率为2GHz3.0GHz内测量时,应优于-60dB。阻
环境试验后
射频插入损耗
0.06厂dBmax(f单位为GHz)。
附加说明:
SJ50681/84-2002
本规范由信息产业部电子第四研究所归口。本规范由信息产业部电子第四研究所负责起草。本规范主要起草人:吴正平、钟宝红、王夫。计划项目代号:B02020。
小提示:此标准内容仅展示完整标准里的部分截取内容,若需要完整标准请到上方自行免费下载完整标准文档。
Connectors,plug,coaxial,radiofrequencySeries 2.92,pin contact,for flexible cable,class 2,detail specification forSJ50681/84--2002
本规范所规定的2.92系列(接软电缆)插针接触件2级射频同轴插头连接器,其全部要求由本规范和GJB681A~2002《射频同轴连接器总规范》作出规定。1范围
1.1主题内容
本规范规定了2.92系列(接软电缆)插针接触件2级射频同轴插头连接器的详细要求。1.2适用范围
本规范适用于2.92系列(接软电缆)插针接触件2级射频同轴插头连接器(以下简称连接器)。1.3分类
1.3.1型号
连接器的型号为2.92322其中2.92表系2.92系列连接器,J表示插针接触件,322表示接322号软电缆(毫米波电缆型号SUF-50-2-51)。2引用文件
GJB681A一2002射频同轴连接器总规范3要求
3.1设计和结构
3.1.1界面尺寸
连接器的界面尺寸应符合图1的规定。3.1.2外形尺寸
连接器的最大外形尺寸如图2所示。中华人民共和国信息产业部2002-10-30发布2003-03-01实施
0.3max x45
1.52~1.68
0. 38~1. 14
SJ50681/84—2002
62~163
0.25-36UNS-2B
机械和电气基准面
t6~160
图12.92-J322型连接器的界面尺寸6
图22.92-J322型连接器的最大外形尺寸3.2额定值
标称阻抗:502;
频率范围:0GHz~40GHz;
电压额定值:在海平面处的最高工作电压为480V(有效值),海拔高度21000m处最高工作电压为85V(有效值)。
温度范围:-55℃~125℃。
3.3性能要求
除3.3.1和3.3.2外,如需插合成对进行试验时,拧紧连接螺母的力矩为0.79Nm~1.13N-m。3.3.1啮合力和分离力
力矩:0.23Nmmax;
轴向力:不适用。
3.3.2连接机构的耐力矩
1.69N·mmin;
3.3.3插合特性
连接器的界面尺寸见图1。
3.3.4非磁性材料的导磁率
2.0max。
3.3.5绝缘电阻
5000MQmin。
3.3.6中心接触件的固定性
22Nmin。
3.3.7盐雾
适用,试验条件B。
3.3.8电压驻波比
1.10+0.01fmax(f单位为GHz)。3.3.9连接器的耐久性
500次。
3.3.10接触电阻
SJ50681/84—2002
接触件的接触电阻应不大于表1规定的值。表1接触电阻
中心接触件
外接触件
3.3.11介质耐电压
1000Vr.m.s.
3.3.12高频振动
适用,试验条件D。
3.3.13冲击(规定脉冲)
适用,试验条件C。
3.3.14温度冲击
适用,试验条件B。
3.3.15耐湿
初始值
适用,试验后绝缘电阻:200MQmin。3.3.16电晕电平
250Vmin。
3.3.17耐射频高电位电压
5MHz~7.5MHz,670Vr.m.s.mine
3.3.18电缆保持力
轴向力:134Nmin。bZxz.net
力矩:0.39N·mmin。
3.3.19连接机构的保持力
保持力:266.9Nmin。
3.3.20射频泄漏
在频率为2GHz3.0GHz内测量时,应优于-60dB。阻
环境试验后
射频插入损耗
0.06厂dBmax(f单位为GHz)。
附加说明:
SJ50681/84-2002
本规范由信息产业部电子第四研究所归口。本规范由信息产业部电子第四研究所负责起草。本规范主要起草人:吴正平、钟宝红、王夫。计划项目代号:B02020。
小提示:此标准内容仅展示完整标准里的部分截取内容,若需要完整标准请到上方自行免费下载完整标准文档。
标准图片预览:




- 热门标准
- 电子行业标准(SJ)
- SJ50681.65-1994 TNC系列(接半硬电缆)插孔接触件法兰安装2级射频同轴插座连接器详细规范
- SJ/T11247-2001 永磁铁氧体瓦形磁体公差及外形缺陷
- SJ995-75 双动冲床引伸模 落料凹模 引伸凹模
- SJ50599/10-2006 系列Ⅰ JY27466卡口连接压接式接触件墙式法兰安装固定电连接器(T类)详细规范
- SJ20792-2000 微通道板光电倍增管测试方法
- SJ1807-1981 2CC120(122、124)~2CC420(422、424)型硅调谐变容二极管
- SJ1736-1981 通信用送话器电声试验方法
- SJ20398-1994 机载雷达用栅控行波管钛泵电源通用规范
- SJ/T10586.3-1994 DW-217型电子玻璃技术数据
- SJ/T10783-1996 电子器件详细规范 半导体集成电路CD7176CP伴音中频放大电路(可供认证用)
- SJ1553-1980 测温型负温度系数热敏电阻器总技术条件
- SJ1805-1981 2CC126型硅调频变容二极管
- SJ3004.7-1988 组合冲模 异形刃口
- SJ3234-1989 电子材料真空放气性能的动态测试方法
- SJ/T1146-1993 电容器用有机薄膜体积电阻率试验方法
- 行业新闻
请牢记:“bzxz.net”即是“标准下载”四个汉字汉语拼音首字母与国际顶级域名“.net”的组合。 ©2025 标准下载网 www.bzxz.net 本站邮件:bzxznet@163.com
网站备案号:湘ICP备2025141790号-2
网站备案号:湘ICP备2025141790号-2