- 您的位置:
- 标准下载网 >>
- 标准分类 >>
- 轻工行业标准(QB) >>
- QB/T 1941.3-1994 烟花爆竹药剂摩擦感度测定
标准号:
QB/T 1941.3-1994
标准名称:
烟花爆竹药剂摩擦感度测定
标准类别:
轻工行业标准(QB)
标准状态:
现行-
发布日期:
1994-04-23 -
实施日期:
1994-12-01 出版语种:
简体中文下载格式:
.rar.pdf下载大小:
94.49 KB
点击下载
标准简介:
标准下载解压密码:www.bzxz.net
本标准规定了烟花爆竹药剂摩擦感度的测定方法。本标准适用于烟花爆竹药剂摩擦感度的测定。 QB/T 1941.3-1994 烟花爆竹药剂摩擦感度测定 QB/T1941.3-1994
部分标准内容:
生题内容与适用范围
中华人民共和国行业标准
烟花爆竹药剂
摩擦感度测定
本标准规定了烟花爆竹药剂靡擦感度的测定方法。本标准适用于烟花爆竹药剂摩擦感度的测定。2基本原理
QB/T1941.3—94
烟花爆竹药剂受机械摩擦作用而发火,发火的难易程度称为摩擦感度。本标准在规定的测试仪器和条件下,以发火百分率表示药剂的摩擦感度。3仪器设备及材料
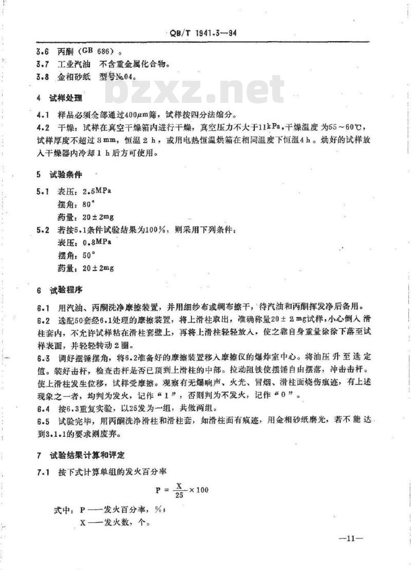
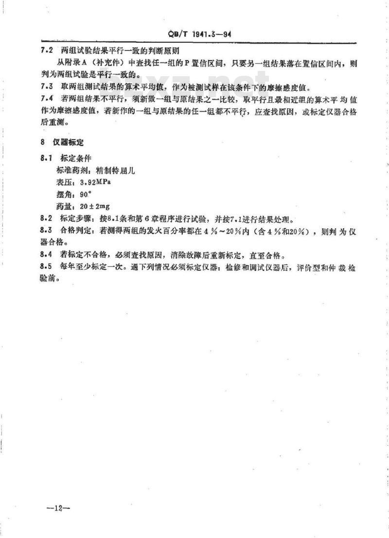
3.1MGY1型摆式摩擦仪,符合仪器的技术条件要求。也可以使用与之相当的其他型号的仪器:但必须经过主管部门批准。3.1.1摩擦装置符合图1、图2要求,每进一批新的摩擦装置,应按标定方法进行检验。10*
材料:T10A
火硬度:HRC60~65
表面粗糙度未注明处均为
图1滑柱套
10-:02
材料GCr1.5
火硬度HRC60~65
表面粗糙度
倒棱角不许有毛刺,倒角不超过R0.1图2滑柱
3.1.2压力表精度不低于0.5级,量程6MPa。3.2电热恒温烘箱或真空干燥箱。3.3天平感量为1mg。
3.4试验筛400um。
3.5特屈儿。
中华人民共和国轻工业部1994-—04—23批准10-
1994—12—01实施
3.6丙酮(GB686)。Www.bzxZ.net
QB/T1941.394
3.7工业汽油不含重金属化合物。3.8金相砂纸型号N.04。
4试样处理
4.1样品必须全部通过400μm筛,试样按四分法缩分4.2于燥:试样在真空干燥箱内进行干燥,真空压力不大于11kPa,干燥温度为55~60℃,试样厚度不超过8mm,恒温2h,或用电热恒温烘箱在相同温度下恒温4h。烘好的试样放入干燥器内冷却1后方可使用。
试验条件
5.1表压:2.5MPa
摆角:80°
药量:20±2mg
5.2若按5.1条件试验结果为100%,则采用下列条件:表压:0.8MPa
摆角:50°
药量:20±2mg
6试验程序
6.1用汽油、丙酮洗净摩擦装置,并用细纱布或绸布擦于,待汽油和丙酮挥发净后备用。6.2选配50套经6.1处理的摩擦装置,将上滑柱取出,准确称量20±2mg试样,小心倒入滑柱套内,不允许试样粘在滑柱套壁上,再将上滑柱轻轻放入,使之靠自身重量徐徐下落至试样表面,并轻轻转动2圈。
6.3调好摆锤摆角,将6.2准备好的摩擦装置移入摩擦仪的爆炸室中心。将油压升至选定值。装好击杆,检查击杆是否已顶到上滑柱的中部。拉动阻铁使摆锤自由摆落,冲击击杆。使上滑柱发生位移,试样受靡擦。观察有无爆响声、火光、冒烟、滑柱面烧伤痕迹,有上述现象之一者,均判为发火,记作“1”,否则判为不发火,记作“0”6.4按6.3重复实验,以25发为一组,共做两组。6.5试验完毕,用丙酮洗净滑柱和滑柱套,如滑柱面有痕迹,用金相砂纸磨光,若不能达到3.1.1的要求则废弃。
7试验结果计算和评定
7.1按下式计算单组的发火百分率P=
式中:P—发火百分率,%,
X——发火数,个。
QB/T1941.3--94
7.2两组试验结果平行一致的判断原则从附录A(补充件)中查找任一组的P置信区间,只要另一组结果落在置信区间内,则判为两组试验是平行一致的。
7.3取两组测试结果的算术平均值,作为被测试样在该条件下的摩擦感度值。7.4若两组结果不平行,须新做一组与原结果之一比较,取平行且最相近组的算术平均值作为摩擦感度值,若新作的一组与原结果的任一组都不平行,应查找原因,或标定仪器合格后重测。
8仪器标定
8.1标定条件
标准药剂:精制特届儿
表压:3.92MPa
摆角:90°
药量:20±2mg
8.2标定步骤:按8.1条和第6章程序进行试验,并按7.1进行结果处理。8.3合格判定:若测得两组的发火百分率都在4%~20%内(含4%和20%),则判为仪器合格。
8.4若标定不合格,必须查找原因,消除故障后重新标定,直至合格。8.5每年至少标定一次。遇下列情况必须标定仪器:检修和调试仪器后,评价型和仲裁检验前。
-12—
置信度为95%
附加说明:
QB/T1941.3—94
附录A
置信区间表
(补充件)
本标准由轻工业部质量标准司提出。本标准由全国烟花爆竹标准化中心归口。P(%)
本标准由全国烟花爆竹安全质量监督检测中心负责起章。本标准主要起草人:刘东辉、欧代红、黄若岩、胡祥钰、黎越常。n=25
小提示:此标准内容仅展示完整标准里的部分截取内容,若需要完整标准请到上方自行免费下载完整标准文档。
中华人民共和国行业标准
烟花爆竹药剂
摩擦感度测定
本标准规定了烟花爆竹药剂靡擦感度的测定方法。本标准适用于烟花爆竹药剂摩擦感度的测定。2基本原理
QB/T1941.3—94
烟花爆竹药剂受机械摩擦作用而发火,发火的难易程度称为摩擦感度。本标准在规定的测试仪器和条件下,以发火百分率表示药剂的摩擦感度。3仪器设备及材料
3.1MGY1型摆式摩擦仪,符合仪器的技术条件要求。也可以使用与之相当的其他型号的仪器:但必须经过主管部门批准。3.1.1摩擦装置符合图1、图2要求,每进一批新的摩擦装置,应按标定方法进行检验。10*
材料:T10A
火硬度:HRC60~65
表面粗糙度未注明处均为
图1滑柱套
10-:02
材料GCr1.5
火硬度HRC60~65
表面粗糙度
倒棱角不许有毛刺,倒角不超过R0.1图2滑柱
3.1.2压力表精度不低于0.5级,量程6MPa。3.2电热恒温烘箱或真空干燥箱。3.3天平感量为1mg。
3.4试验筛400um。
3.5特屈儿。
中华人民共和国轻工业部1994-—04—23批准10-
1994—12—01实施
3.6丙酮(GB686)。Www.bzxZ.net
QB/T1941.394
3.7工业汽油不含重金属化合物。3.8金相砂纸型号N.04。
4试样处理
4.1样品必须全部通过400μm筛,试样按四分法缩分4.2于燥:试样在真空干燥箱内进行干燥,真空压力不大于11kPa,干燥温度为55~60℃,试样厚度不超过8mm,恒温2h,或用电热恒温烘箱在相同温度下恒温4h。烘好的试样放入干燥器内冷却1后方可使用。
试验条件
5.1表压:2.5MPa
摆角:80°
药量:20±2mg
5.2若按5.1条件试验结果为100%,则采用下列条件:表压:0.8MPa
摆角:50°
药量:20±2mg
6试验程序
6.1用汽油、丙酮洗净摩擦装置,并用细纱布或绸布擦于,待汽油和丙酮挥发净后备用。6.2选配50套经6.1处理的摩擦装置,将上滑柱取出,准确称量20±2mg试样,小心倒入滑柱套内,不允许试样粘在滑柱套壁上,再将上滑柱轻轻放入,使之靠自身重量徐徐下落至试样表面,并轻轻转动2圈。
6.3调好摆锤摆角,将6.2准备好的摩擦装置移入摩擦仪的爆炸室中心。将油压升至选定值。装好击杆,检查击杆是否已顶到上滑柱的中部。拉动阻铁使摆锤自由摆落,冲击击杆。使上滑柱发生位移,试样受靡擦。观察有无爆响声、火光、冒烟、滑柱面烧伤痕迹,有上述现象之一者,均判为发火,记作“1”,否则判为不发火,记作“0”6.4按6.3重复实验,以25发为一组,共做两组。6.5试验完毕,用丙酮洗净滑柱和滑柱套,如滑柱面有痕迹,用金相砂纸磨光,若不能达到3.1.1的要求则废弃。
7试验结果计算和评定
7.1按下式计算单组的发火百分率P=
式中:P—发火百分率,%,
X——发火数,个。
QB/T1941.3--94
7.2两组试验结果平行一致的判断原则从附录A(补充件)中查找任一组的P置信区间,只要另一组结果落在置信区间内,则判为两组试验是平行一致的。
7.3取两组测试结果的算术平均值,作为被测试样在该条件下的摩擦感度值。7.4若两组结果不平行,须新做一组与原结果之一比较,取平行且最相近组的算术平均值作为摩擦感度值,若新作的一组与原结果的任一组都不平行,应查找原因,或标定仪器合格后重测。
8仪器标定
8.1标定条件
标准药剂:精制特届儿
表压:3.92MPa
摆角:90°
药量:20±2mg
8.2标定步骤:按8.1条和第6章程序进行试验,并按7.1进行结果处理。8.3合格判定:若测得两组的发火百分率都在4%~20%内(含4%和20%),则判为仪器合格。
8.4若标定不合格,必须查找原因,消除故障后重新标定,直至合格。8.5每年至少标定一次。遇下列情况必须标定仪器:检修和调试仪器后,评价型和仲裁检验前。
-12—
置信度为95%
附加说明:
QB/T1941.3—94
附录A
置信区间表
(补充件)
本标准由轻工业部质量标准司提出。本标准由全国烟花爆竹标准化中心归口。P(%)
本标准由全国烟花爆竹安全质量监督检测中心负责起章。本标准主要起草人:刘东辉、欧代红、黄若岩、胡祥钰、黎越常。n=25
小提示:此标准内容仅展示完整标准里的部分截取内容,若需要完整标准请到上方自行免费下载完整标准文档。
标准图片预览:




- 其它标准
- 热门标准
- 轻工行业标准(QB)
- QB/T5247-2018 箱包配件塑料插扣耐 用性能试验方法
- QB/T2518—2001 地毯用毛纱
- QB/T2856-2007 毛革服装
- QB/T3520-1999 500kV油纸套管绝缘纸
- QB/T2711-2005 皮革 物理和机械试验 撕裂力的测定:双边撕裂
- QB/T1584-2005 日用皮手套
- QB/T1873-2004 鞋面用皮革
- QB/T2192—1996 卷缠绝缘纸
- QB/T1286-1991 羊剪绒毛皮
- QB/T4292-2012 多用组合文具
- QB/T3812.5-1999 皮革 抗张强度和伸长率的测定
- QB/T3712-1999 家用缝纫机卷边压脚
- QB/T2025-1994 平版印铁油墨
- QB/T1939-1994 电风扇用机械式定时器
- QB/T3607-1999 油浸鲅鱼罐头
- 行业新闻
请牢记:“bzxz.net”即是“标准下载”四个汉字汉语拼音首字母与国际顶级域名“.net”的组合。 ©2025 标准下载网 www.bzxz.net 本站邮件:bzxznet@163.com
网站备案号:湘ICP备2025141790号-2
网站备案号:湘ICP备2025141790号-2