- 您的位置:
- 标准下载网 >>
- 标准分类 >>
- 国家标准(GB) >>
- GB 13015-1991 含多氯联苯废物污染控制标准
标准号:
GB 13015-1991
标准名称:
含多氯联苯废物污染控制标准
标准类别:
国家标准(GB)
英文名称:
Pollution Control Standard for Waste Containing Polychlorinated Biphenyls标准状态:
现行-
发布日期:
1991-06-27 -
实施日期:
1992-03-01 出版语种:
简体中文下载格式:
.rar.pdf下载大小:
263.25 KB
标准ICS号:
环保、保健与安全>>13.020环境保护中标分类号:
环境保护>>污染物排放标准>>Z70有毒害固体废弃物控制标准
点击下载
标准简介:
标准下载解压密码:www.bzxz.net
本标准规定了含多氯联苯废物污染控制标准值以及含多氯联苯废物的处置方法。本标准适用于含多氯联苯废物的收集、贮存、运输、回收、处理和处置等。 GB 13015-1991 含多氯联苯废物污染控制标准 GB13015-1991
部分标准内容:
中华人民共和国国家标准
含多氯联苯废物污染控制标准
Control standard on poly chlorinatedbiphenyls for wastes
GB13015—91
为加强对含多氯联苯废物的管理及治理,保护环境,保障人体健康,特制定本标准。1主题内容与适用范围
1.1主题内容
本标准规定了含多氯联苯废物污染控制标准值以及含多氯联苯废物的处置方法,1.2适用范围
本标准适用于含多氯联苯废物的收集、贮存、运输、回收、处理和处置等。2术语
2.1含有害多氯联苯废物是指等于或大于污染控制标准值的含多氯联苯废物及废电力电容器中用作浸渍剂的多氯联苯。
2.2一般含多氯联苯废物是指小于污染控制标准值的含多氯联苯废物。3标准值
含多氯联苯废物污染控制标准值项
多氯联苯含量
4含多氯联苯废物的处置
标准值,mg/kg
4.1一般含多氯联苯废物,应按地方人民政府环境保护行政主管部门指定的场地堆放。4.2含有害多氯联苯废物的处置:4.2.1多氯联苯含量≥50~≤500mg/kg的有害废物允许采用安全士地填理技术处置,或采用高温樊烧技术处置。wwW.bzxz.Net
4.2.2多氯联苯含量>500mg/kg的有害废物及废电力电容器中用作浸渍剂的多氯联苯必须采用高温焚烧技术处置。
4.2.3含有害多氯联苯废物的暂:含有害多氯联苯废物暂时无条件处理、处置时,应集中暂贮或封存;集中暂贮或封存库的建设,应符合人民政府环境保护行政主管部门的有关规定。5标准实施
5.1本标准由人民政府环境保护行政主管部门负贵监督与实施,国家环境保护局1991-06-27批准1992-03-01实施
GB13015-91
5.2本标准不能满足地方环境保护要求时,省、自治区、直辖市人民政府可按国家有关规定制定严于本标准的地方标准,并报国务院环境保护部门备案6
监测方法
见附录A(参考件)。
GB13015-91
附录A
废物中多氟联苯(PCB)的测定
(参考件)
多氟联苯是全球性环境污染物,它是各种氯化联苯的混合物,国内生产使用的多氯联苯大部分为“三氯联苯”(PCB),作电力电容器的浸溃剂。多氯联苯的物理化学性质与有机氟农药相似,在气相色谱测定时互相干扰,因此,采用气相色谱法定量,薄层色谱法进行确证试验。A1气相色谱法
A1.1本方法采用碱解破坏有机氯农药六六六,水蒸气蒸馏-液液萃取(必要时硫酸净化),然后用电子捕获检测器气相色谱法测定。
A1.2试剂
A1.2.1正已烷(或石油醚):全玻璃蒸馏器蒸馏,收集68~70C馏分,色谱进样应无干扰峰,如不纯,再次重蒸馏或用中性三氧化二铝层析柱纯化。A1.2.2硫酸:一级纯。
A1.2.3氢氧化钾:一级纯。
A1.2.4无水硫酸钠;取100g加入50mL正已烷,振摇过滤,再加入25mL正已烷,振播过滤,风干,置150℃烘15h。
A1.2.5脱脂棉:用丙酮提取处理后备用。A1.2.6有机氟农药标准溶液:P,P\-DDE,配成1.00PPm,其他有机氯农药配成适宜浓度。A1.2.7多氯联萍标准溶液:中国科学院环境科学委员会环境分析标准品三氯联苯(PCB.)(中国科学院环境化学研究所研制品),配成5mg/mL贮备液,稀释成不同浓度标准溶液。或用PCB:正已烷溶液标准物质(200PPm)(中国科学院生态环境研究中心研制品),稀释成不同浓度标准溶液。A1.3仪器
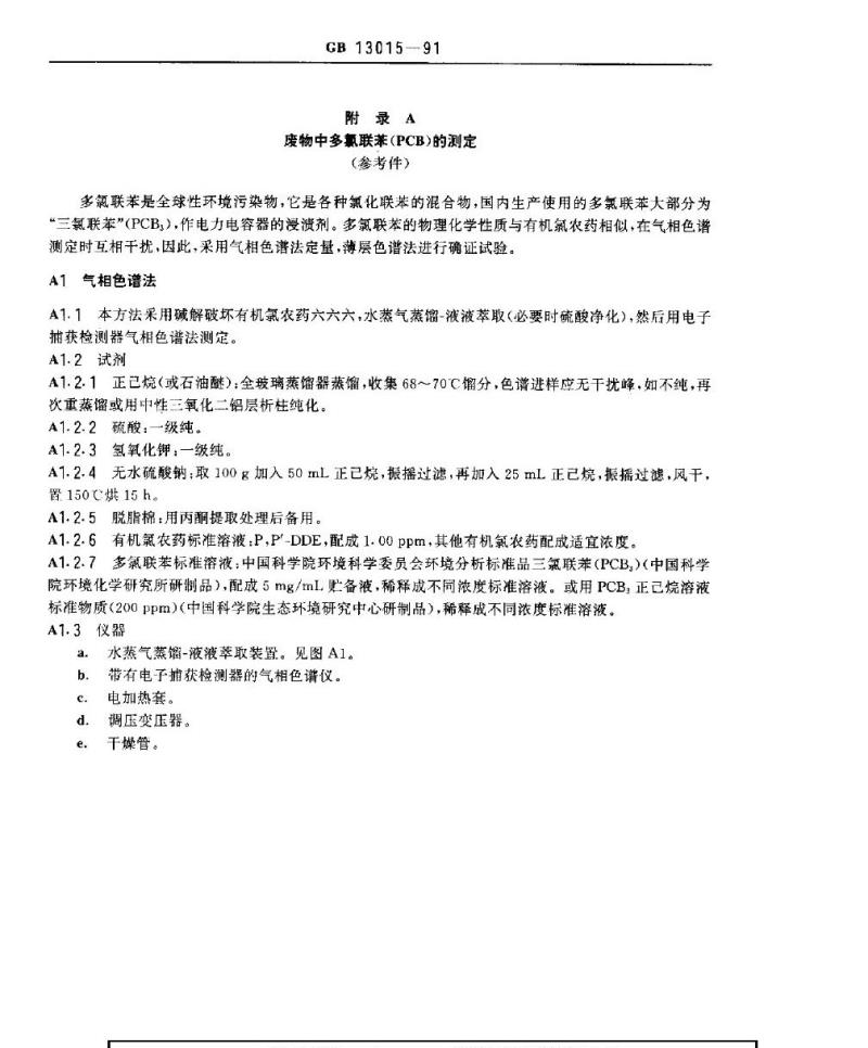
水蒸气蒸馏-液液萃取装罩。见图A1。b.
带有电子捕获检测器的气相色谱仪。c.
电加热套。
调压变压器。
干燥管。
GB13015
5—91
图A1水蒸气蒸馏-液液萃取装置
试样(样品)的采集和制备按国家环保局86)环监字114号颁发《工业固体废物有害特性试验与监测方法》(试行)第一章第兰节规定进行A1.5分析步骤
A1.5.1碱解与蒸馏
准确称取10~40g风干废物试样,(同时另称取约20g于60℃下烘干24h,测水分含量),放入10.00mL圆底烧瓶中,加入250mL1mol/L氢氧化钾溶液,加少量沸石,按图A1将A与B安装连接,加热回流1h(用加热套加热,调压变压器控制温度)。冷至室温,取下B部,在C中加人5mL正已烷,将A,C、D部连接,加热蒸馏90min,每分钟流速80~100滴(加热和控制温度方法同上)蒸馏完毕,冷至室温,将C中液体移入分液漏斗中,再将A,C、D部连接,自冷凝管上部加入10mL蒸馏水冲洗,再将C中洗涤液并入分液漏斗中,充分振摇,弃去水层,再加入少量正已烷洗涤C2次,合并正已烷层(杂质多时,再用硫酸净化,加入与正已烷提取液等体积的硫酸,振摇1min,静置分层后,弃去硫酸层,净化次数视提取液中杂质多少而定,一般1~3次,然后加入与正已烷等体积的0.1mol/L氢氧化钠溶液,振摇1min,静置分层后,弃去下部水层),将分液漏斗中的正已烷提取液通过底部塞有脱脂棉的5cm高无水硫酸钠脱水柱,分液漏斗用少量正已烷洗3次,每次均通过脱水柱,收集于5或10mL容量瓶中,定容,供色谱测定。
A1.5.2色谱条件
固定相:5%SE-30/ChromosorbW(AW.DMCS),80~100耳。色谱柱:长2m,内径3mm玻璃柱。b.
柱温195℃。
d气化温度:250℃。
检测温度:240℃。
载气:高纯氮,流速为70mL/min。A1.5.3定量测定
将PCB标准溶液稀释不同浓度,定量进样以确定电子捕获检测器的线性范围。试样测定时,定量进样所得峰高(应在线性范围内)与相近浓度标准溶液的峰高比较,求出PCB含。
A1.6计算
GB13015-91
多氯联苯含量(mg/kg)=N称×Vz×hm×VhsXV#XW
式中:N标-标准溶液浓度tg/mL
V标——标准溶液色谱进样体积,uL:h择试样萃取液峰高,mm;
V-萃取液浓缩后的体积,mL
h标---标准溶液峰高,mm;
V样——试样萃取液色谱进样体积,uL;W--一试样重量,g(以换算成60℃烘干试样重量计算)。A1.7准确度与精密度
本方法的回收率101%~116%,变异系数4.9%。注:关于多氯联苯定量计算方法,因其是混合物故有多种表示方法,鉴于国内废物主要受“三氧联苯\(PCB)污染,若试样和标准物质(PCB,)峰形没有大的差异,可来用特定峰高,以P,P\DDE的保留值为100,选取相对保留值为38\的峰或以全峰高或者选择儿个峰高和计算含量。A2薄层色谱法
A2.1多氯联苯的物化性质与有机氯农药类似,因此在分析测定时,确证试验是不可缺少的。同气相色谱法采用碱解破坏有机氯农药、水蒸气蒸馏-液液萃取,硫酸净化,然后采用吸附薄层和反相分配薄层色谱相结合的方法与标准品比较,进行确证实验。A2.2试剂
A2.2.1正己烷:全玻璃蒸馏器重蒸馏,收集68~70C馏分。A2.2.2甲醇:分析纯。
腋体石蜡:二级。
硅胶G:青岛海洋化工厂。
硅胶GFas:E.Merck。
显色剂:取硝酸银2g·溶于10mL蒸馏水中,加甲醇适量至100mL,混匀即得。A2.2.7
多氯联苯标准溶液:同气相色谱法的多氯联苯标准溶液。A2.2.8薄层板的制备:
吸附硅胶薄层板:称取15g硅胶G或GF254加约40ml.蒸馏水,按常规方法铺成(200tmm×200mm)厚度为0.25mm的薄层板,105℃加热活化1h,置于无水氯化钙下燥器中贮存备用。b.反相分配硅胶薄层板:称取27g硅胶G或GF254具塞三角瓶中,加3液体石蜡和60mL=氯甲烷,振摇,铺成(200mm×200mm)厚度为0.25mm的薄层板,在室温下风干,暨密闭器中贮存备用。
A2.3仪器
紫外灯:波长254~360nm。
微量注射器。
铺板仪。
d.喷雾器。
e.展开缸:200mm×190mm×100mm。A2.4
A2.4.1吸附薄层色谱定性试验
CB13015--91
将供气相色谱法测定用的试样溶液与标准溶液,分别各点不同量置于硅胶G或GF254薄层板上,用正已烷为展开剂,上升法展开10~12cm后,取出薄层板,室温风十后,将硅胶G板置紫外灯下,距离10cm照射约30min,然后用硝酸银甲醇溶液喷雾显色,如法再置紫外灯下,照射1min,取出观察斑点展开后的R位置,将试样与标准溶液对照比较予以定性,或将硅胶GF254板,在紫外灯下,观察斑点展开后的R:值位置,将试样与标准溶液对照比较予以定性。A2.4.2反相分配薄层色谱确证试验用反相分配薄层板,展开剂用甲醇:水=9:1,其他操作步骤与吸附薄层相同(必要时,可进行:次,三次展开)。观察斑点展开后的R,值位置,将试样与标准溶液比较予以确证。各种多氟联苯经吸附薄层展开后,其R值接近,呈现一个圆形斑点。当试样中含有P,P'-DDE时,它的R值与多氮联苯接近,干扰多氯联苯(见图A2),因此,不能单靠吸附薄层色谱R值确证多氯联苯,还要结合反相分配薄层色谱特征进行确证。0.8
图A2PCB与DDE等在硅胶G上的
吸附薄层色谱
1—P,P-DDT:2O.P-DDT;3-P,P'-DDE,4-Aroclor1242;5-PCBs;6—Aroclor1254;7—PC13g各种多氯联苯经反相分配薄层色谱展开后,呈现数个彼此成串且重叠的圆形斑点,(斑点R,值位暂与多氮联苯含氯数目的不同而有差异见图A3),这是多氣联苯具有的色谱行为特征,利用这种特征可作确证试验,而P,P\-DDE等有机氯农药,只量现-·个斑点,不干扰多氟联苯的确证。-1.0
GB13015-91
fo123+6+#90n
图A3PCB与DDE等在反相分配硅胶GF254上的薄层色谱
1—P,P'-DDT;2--O,P-DDT;3-P,P'-DDE;4Aroclor1232,5--Aroclor1242;6—PCBs;7—KC-400;8—Aroclor1254;9-PCBs;10—Aroclor1260;11十氯联苯
注:R值与最小检出量受实验条件等因素影响而有所差异,故定性,确证时应采用标准溶液对照。此处给出的R:值和最小检出基的实验数据(见表A1、表A2)仅供参考。表A1PCB与DDE等吸附薄层R,值及最小检出量Ri值
硅胶G
P,P-DDT
O,P'-DDT
P,P'-DDE
P,P\-DDD
Aroclor1232
Araclor1242
KC-400
Aroclor1254
硅胶GF914
最小检出量,g
硅胶G
0.05~~0.1
0.15~0.30
0.15~0.30
硅胶GF254
Aroclor126c
十氰联苯
硅胶G
GB13015—91
续表A1
硅胶GF2s4
注:a系照射后放置8h显斑点,b系即时可见斑点。硅胶G
最小检出量期
硅胶GF254
0. 2~0. 4
表A2PCB与DDE等反相分配薄层R值及最小检出量Rr值
硅胶G
P,P'-DDT
P'-DDT
P,P'-DDE
Aroclor1242
Aroclor1254
0.27~0.69
0.25~0.70
0.13~0.47
0.15~0.48
注:c距斑点下端的R值,d距斑点上端的R值。附加说明:
本标准由国家环境保护局提出。硅胶GFi34
0.23~0.52
0.18~0.35
0.19~0.38
本标准由中国科学院生态环境研究中心负责起草。本标准由国家环境保护局负责解释。本标准主要起草人王极德、庄水辉。最小检出量,μg
硅胶GF254
硅胶G
小提示:此标准内容仅展示完整标准里的部分截取内容,若需要完整标准请到上方自行免费下载完整标准文档。
含多氯联苯废物污染控制标准
Control standard on poly chlorinatedbiphenyls for wastes
GB13015—91
为加强对含多氯联苯废物的管理及治理,保护环境,保障人体健康,特制定本标准。1主题内容与适用范围
1.1主题内容
本标准规定了含多氯联苯废物污染控制标准值以及含多氯联苯废物的处置方法,1.2适用范围
本标准适用于含多氯联苯废物的收集、贮存、运输、回收、处理和处置等。2术语
2.1含有害多氯联苯废物是指等于或大于污染控制标准值的含多氯联苯废物及废电力电容器中用作浸渍剂的多氯联苯。
2.2一般含多氯联苯废物是指小于污染控制标准值的含多氯联苯废物。3标准值
含多氯联苯废物污染控制标准值项
多氯联苯含量
4含多氯联苯废物的处置
标准值,mg/kg
4.1一般含多氯联苯废物,应按地方人民政府环境保护行政主管部门指定的场地堆放。4.2含有害多氯联苯废物的处置:4.2.1多氯联苯含量≥50~≤500mg/kg的有害废物允许采用安全士地填理技术处置,或采用高温樊烧技术处置。wwW.bzxz.Net
4.2.2多氯联苯含量>500mg/kg的有害废物及废电力电容器中用作浸渍剂的多氯联苯必须采用高温焚烧技术处置。
4.2.3含有害多氯联苯废物的暂:含有害多氯联苯废物暂时无条件处理、处置时,应集中暂贮或封存;集中暂贮或封存库的建设,应符合人民政府环境保护行政主管部门的有关规定。5标准实施
5.1本标准由人民政府环境保护行政主管部门负贵监督与实施,国家环境保护局1991-06-27批准1992-03-01实施
GB13015-91
5.2本标准不能满足地方环境保护要求时,省、自治区、直辖市人民政府可按国家有关规定制定严于本标准的地方标准,并报国务院环境保护部门备案6
监测方法
见附录A(参考件)。
GB13015-91
附录A
废物中多氟联苯(PCB)的测定
(参考件)
多氟联苯是全球性环境污染物,它是各种氯化联苯的混合物,国内生产使用的多氯联苯大部分为“三氯联苯”(PCB),作电力电容器的浸溃剂。多氯联苯的物理化学性质与有机氟农药相似,在气相色谱测定时互相干扰,因此,采用气相色谱法定量,薄层色谱法进行确证试验。A1气相色谱法
A1.1本方法采用碱解破坏有机氯农药六六六,水蒸气蒸馏-液液萃取(必要时硫酸净化),然后用电子捕获检测器气相色谱法测定。
A1.2试剂
A1.2.1正已烷(或石油醚):全玻璃蒸馏器蒸馏,收集68~70C馏分,色谱进样应无干扰峰,如不纯,再次重蒸馏或用中性三氧化二铝层析柱纯化。A1.2.2硫酸:一级纯。
A1.2.3氢氧化钾:一级纯。
A1.2.4无水硫酸钠;取100g加入50mL正已烷,振摇过滤,再加入25mL正已烷,振播过滤,风干,置150℃烘15h。
A1.2.5脱脂棉:用丙酮提取处理后备用。A1.2.6有机氟农药标准溶液:P,P\-DDE,配成1.00PPm,其他有机氯农药配成适宜浓度。A1.2.7多氯联萍标准溶液:中国科学院环境科学委员会环境分析标准品三氯联苯(PCB.)(中国科学院环境化学研究所研制品),配成5mg/mL贮备液,稀释成不同浓度标准溶液。或用PCB:正已烷溶液标准物质(200PPm)(中国科学院生态环境研究中心研制品),稀释成不同浓度标准溶液。A1.3仪器
水蒸气蒸馏-液液萃取装罩。见图A1。b.
带有电子捕获检测器的气相色谱仪。c.
电加热套。
调压变压器。
干燥管。
GB13015
5—91
图A1水蒸气蒸馏-液液萃取装置
试样(样品)的采集和制备按国家环保局86)环监字114号颁发《工业固体废物有害特性试验与监测方法》(试行)第一章第兰节规定进行A1.5分析步骤
A1.5.1碱解与蒸馏
准确称取10~40g风干废物试样,(同时另称取约20g于60℃下烘干24h,测水分含量),放入10.00mL圆底烧瓶中,加入250mL1mol/L氢氧化钾溶液,加少量沸石,按图A1将A与B安装连接,加热回流1h(用加热套加热,调压变压器控制温度)。冷至室温,取下B部,在C中加人5mL正已烷,将A,C、D部连接,加热蒸馏90min,每分钟流速80~100滴(加热和控制温度方法同上)蒸馏完毕,冷至室温,将C中液体移入分液漏斗中,再将A,C、D部连接,自冷凝管上部加入10mL蒸馏水冲洗,再将C中洗涤液并入分液漏斗中,充分振摇,弃去水层,再加入少量正已烷洗涤C2次,合并正已烷层(杂质多时,再用硫酸净化,加入与正已烷提取液等体积的硫酸,振摇1min,静置分层后,弃去硫酸层,净化次数视提取液中杂质多少而定,一般1~3次,然后加入与正已烷等体积的0.1mol/L氢氧化钠溶液,振摇1min,静置分层后,弃去下部水层),将分液漏斗中的正已烷提取液通过底部塞有脱脂棉的5cm高无水硫酸钠脱水柱,分液漏斗用少量正已烷洗3次,每次均通过脱水柱,收集于5或10mL容量瓶中,定容,供色谱测定。
A1.5.2色谱条件
固定相:5%SE-30/ChromosorbW(AW.DMCS),80~100耳。色谱柱:长2m,内径3mm玻璃柱。b.
柱温195℃。
d气化温度:250℃。
检测温度:240℃。
载气:高纯氮,流速为70mL/min。A1.5.3定量测定
将PCB标准溶液稀释不同浓度,定量进样以确定电子捕获检测器的线性范围。试样测定时,定量进样所得峰高(应在线性范围内)与相近浓度标准溶液的峰高比较,求出PCB含。
A1.6计算
GB13015-91
多氯联苯含量(mg/kg)=N称×Vz×hm×VhsXV#XW
式中:N标-标准溶液浓度tg/mL
V标——标准溶液色谱进样体积,uL:h择试样萃取液峰高,mm;
V-萃取液浓缩后的体积,mL
h标---标准溶液峰高,mm;
V样——试样萃取液色谱进样体积,uL;W--一试样重量,g(以换算成60℃烘干试样重量计算)。A1.7准确度与精密度
本方法的回收率101%~116%,变异系数4.9%。注:关于多氯联苯定量计算方法,因其是混合物故有多种表示方法,鉴于国内废物主要受“三氧联苯\(PCB)污染,若试样和标准物质(PCB,)峰形没有大的差异,可来用特定峰高,以P,P\DDE的保留值为100,选取相对保留值为38\的峰或以全峰高或者选择儿个峰高和计算含量。A2薄层色谱法
A2.1多氯联苯的物化性质与有机氯农药类似,因此在分析测定时,确证试验是不可缺少的。同气相色谱法采用碱解破坏有机氯农药、水蒸气蒸馏-液液萃取,硫酸净化,然后采用吸附薄层和反相分配薄层色谱相结合的方法与标准品比较,进行确证实验。A2.2试剂
A2.2.1正己烷:全玻璃蒸馏器重蒸馏,收集68~70C馏分。A2.2.2甲醇:分析纯。
腋体石蜡:二级。
硅胶G:青岛海洋化工厂。
硅胶GFas:E.Merck。
显色剂:取硝酸银2g·溶于10mL蒸馏水中,加甲醇适量至100mL,混匀即得。A2.2.7
多氯联苯标准溶液:同气相色谱法的多氯联苯标准溶液。A2.2.8薄层板的制备:
吸附硅胶薄层板:称取15g硅胶G或GF254加约40ml.蒸馏水,按常规方法铺成(200tmm×200mm)厚度为0.25mm的薄层板,105℃加热活化1h,置于无水氯化钙下燥器中贮存备用。b.反相分配硅胶薄层板:称取27g硅胶G或GF254具塞三角瓶中,加3液体石蜡和60mL=氯甲烷,振摇,铺成(200mm×200mm)厚度为0.25mm的薄层板,在室温下风干,暨密闭器中贮存备用。
A2.3仪器
紫外灯:波长254~360nm。
微量注射器。
铺板仪。
d.喷雾器。
e.展开缸:200mm×190mm×100mm。A2.4
A2.4.1吸附薄层色谱定性试验
CB13015--91
将供气相色谱法测定用的试样溶液与标准溶液,分别各点不同量置于硅胶G或GF254薄层板上,用正已烷为展开剂,上升法展开10~12cm后,取出薄层板,室温风十后,将硅胶G板置紫外灯下,距离10cm照射约30min,然后用硝酸银甲醇溶液喷雾显色,如法再置紫外灯下,照射1min,取出观察斑点展开后的R位置,将试样与标准溶液对照比较予以定性,或将硅胶GF254板,在紫外灯下,观察斑点展开后的R:值位置,将试样与标准溶液对照比较予以定性。A2.4.2反相分配薄层色谱确证试验用反相分配薄层板,展开剂用甲醇:水=9:1,其他操作步骤与吸附薄层相同(必要时,可进行:次,三次展开)。观察斑点展开后的R,值位置,将试样与标准溶液比较予以确证。各种多氟联苯经吸附薄层展开后,其R值接近,呈现一个圆形斑点。当试样中含有P,P'-DDE时,它的R值与多氮联苯接近,干扰多氯联苯(见图A2),因此,不能单靠吸附薄层色谱R值确证多氯联苯,还要结合反相分配薄层色谱特征进行确证。0.8
图A2PCB与DDE等在硅胶G上的
吸附薄层色谱
1—P,P-DDT:2O.P-DDT;3-P,P'-DDE,4-Aroclor1242;5-PCBs;6—Aroclor1254;7—PC13g各种多氯联苯经反相分配薄层色谱展开后,呈现数个彼此成串且重叠的圆形斑点,(斑点R,值位暂与多氮联苯含氯数目的不同而有差异见图A3),这是多氣联苯具有的色谱行为特征,利用这种特征可作确证试验,而P,P\-DDE等有机氯农药,只量现-·个斑点,不干扰多氟联苯的确证。-1.0
GB13015-91
fo123+6+#90n
图A3PCB与DDE等在反相分配硅胶GF254上的薄层色谱
1—P,P'-DDT;2--O,P-DDT;3-P,P'-DDE;4Aroclor1232,5--Aroclor1242;6—PCBs;7—KC-400;8—Aroclor1254;9-PCBs;10—Aroclor1260;11十氯联苯
注:R值与最小检出量受实验条件等因素影响而有所差异,故定性,确证时应采用标准溶液对照。此处给出的R:值和最小检出基的实验数据(见表A1、表A2)仅供参考。表A1PCB与DDE等吸附薄层R,值及最小检出量Ri值
硅胶G
P,P-DDT
O,P'-DDT
P,P'-DDE
P,P\-DDD
Aroclor1232
Araclor1242
KC-400
Aroclor1254
硅胶GF914
最小检出量,g
硅胶G
0.05~~0.1
0.15~0.30
0.15~0.30
硅胶GF254
Aroclor126c
十氰联苯
硅胶G
GB13015—91
续表A1
硅胶GF2s4
注:a系照射后放置8h显斑点,b系即时可见斑点。硅胶G
最小检出量期
硅胶GF254
0. 2~0. 4
表A2PCB与DDE等反相分配薄层R值及最小检出量Rr值
硅胶G
P,P'-DDT
P'-DDT
P,P'-DDE
Aroclor1242
Aroclor1254
0.27~0.69
0.25~0.70
0.13~0.47
0.15~0.48
注:c距斑点下端的R值,d距斑点上端的R值。附加说明:
本标准由国家环境保护局提出。硅胶GFi34
0.23~0.52
0.18~0.35
0.19~0.38
本标准由中国科学院生态环境研究中心负责起草。本标准由国家环境保护局负责解释。本标准主要起草人王极德、庄水辉。最小检出量,μg
硅胶GF254
硅胶G
小提示:此标准内容仅展示完整标准里的部分截取内容,若需要完整标准请到上方自行免费下载完整标准文档。
标准图片预览:





- 其它标准
- 热门标准
- 国家标准(GB)
- GB/T2828.1-2012 计数抽样检验程序 第1部分:按接收质量限(AQL)检索的逐批检验抽样计划
- GB/T228.1-2021 金属材料 拉伸试验 第1部分:室温试验方法
- GB/T7534-1987 工业用挥发性有机液体沸程的测定
- GB/T3836.1-2021 爆炸性环境 第1部分:设备 通用要求
- GB/T4100-2015 陶瓷砖
- GB/T10125-2021 人造气氛腐蚀试验 盐雾试验
- GB/T50772-2012 木结构工程施工规范
- GB/T30835-2014 锂离子电池用炭复合磷酸铁锂正极材料
- GB5226.1-2019 机械电气安全 机械电气设备 第1部分:通用技术条件
- GB50666-2011 混凝土结构工程施工规范
- GB/T15449-1995 管壳额定开关用场效应晶体管空白详细规范
- GB/T18204.4-2000 公共场所毛巾、床上卧具微生物检验方法细菌总数测定
- GB8552-1987 电子器件详细规范 低功率非线绕固定电阻器 RJ13型金属膜固定电阻器评定水平E(可供认证用)
- GB/T11379-2008 金属覆盖层 工程用铬电镀层
- GB50303-2015 建筑电气工程施工质量验收规范
- 行业新闻
请牢记:“bzxz.net”即是“标准下载”四个汉字汉语拼音首字母与国际顶级域名“.net”的组合。 ©2025 标准下载网 www.bzxz.net 本站邮件:bzxznet@163.com
网站备案号:湘ICP备2025141790号-2
网站备案号:湘ICP备2025141790号-2