- 您的位置:
- 标准下载网 >>
- 标准分类 >>
- 国家标准(GB) >>
- GB/T 4852-2002 压敏胶粘带初粘性试验方法(滚球法)
标准号:
GB/T 4852-2002
标准名称:
压敏胶粘带初粘性试验方法(滚球法)
标准类别:
国家标准(GB)
英文名称:
Test method for initial tack of pressure-sensitive adhesive tapes (rolling ball method)标准状态:
现行-
发布日期:
2002-05-29 -
实施日期:
2002-12-01 出版语种:
简体中文下载格式:
.rar.pdf下载大小:
159.37 KB
标准ICS号:
橡胶和塑料工业>>83.180粘合剂和胶粘产品中标分类号:
化工>>合成材料>>G38胶粘剂基础标准与通用方法
替代情况:
GB/T 4852-1984采标情况:
JIS Z0237-1991,MOD
点击下载
标准简介:
标准下载解压密码:www.bzxz.net
本方法标准适用于压敏胶粘带和类似于压敏胶粘带制品的初粘性的测定。 GB/T 4852-2002 压敏胶粘带初粘性试验方法(滚球法) GB/T4852-2002
部分标准内容:
1CS 83.180
中华人民共和国国家标准
GB/T 4852—2002
压敏胶粘带初粘性试验方法
(滚球法)
Test method for tack of pressuresensitive adhesive tapes by rolling ball2002-05-29发布
小华人民共和国
国家质量监督检验检疫总局
2002-12-01实施
GB/T4852—2002
本标准学效采用11S23237:1914正敏股格情和胶枯片试鉴方法>户势第12部升,顺斜式滚球切性武验》为参考部分的第4部分滚殊式初物性诚腔多。本标S7837:191第13部分的主层技代差计为:本标增制定的试验用钢球只有22种.比汀SZ62371991中第12部分漫实的试轻用钢续少了两轴公称.和.06的暴或。这后因为我国滚轴用钢深系中一直改有这种尺寸的钢球的漆放。
本标推了接订前称非机比,上要支术关异为:1):加「方决E:斜愧滚球咨:固此本标准的名除从修订前的下做咬粘带划粘件测试方法(斜面溶球法收力接订店为能胶粘初性性试验方法《离球法)。(>)为法A中期解按的角般件况.下规完为0\,情惜况下可用2U或,榜订前的标摊对特跌情况下的质料恒销度未外明确规定:(3)法A中滚踪的数量,错汀的修后滚球效量为29个。本标消自实施之日起.同时代替GB/T182—1984.本标准由中国不油利化学业协会出本标准出全国胶粘剂标准化技.术委员会归11.本标准由上总像胜制品酬记所负责起节,本标立要起草人,张文
人标报管次发布于1584立。
太标准委指企国胶帖副标准化技术委员会负安解秤范
中华人民共和国国家标准
压敏胶粘带初粘性试验方法
(滚球法)
Test method tor lack af preysuresensitive adhesive tapes by rulling bnlGH/T4852—2002
代心B/49521964
本占送你谁适氏」生英收粘法和炎必于压敏胶数能制品的初粘性的测试2引用标池
下列标准所包含的条文,诚谨在本标中用而构成为本标推的条文,本标准出版时-所示版本为有效。所有标疱部会被每订,倪用本标推的各方应探讨使月下列标准域新版本的可垒性。G/T318-1S89滚的抽手球
3定义
本标准采用下列定义,
协粘性1k
物和避务带粘性而之间以张小下小发生透暂接忘时,腔特带对物体的粘前牛用称为初粘生,4原理
将一铜球滚过平效自倾料板三的胶粘带粘面,根据见实长度的粘性面能够精生的尼大制球反寸评其初粘让大小:或将一规定大小的邮球密过倾新增,测其在求平板上的股粘带站匕而上题动的串离来评价其打站性节大小
5试验录件
5 1 除非关有既,试验常温度为 23 C: 1 2℃ .析对促度为,0其1 13%。5. 2制备试样前,症粘带应隐去包装村料, 1F.不中希地在 3. 1 条件下放骨 2 5 以 上. 6试片
对干只有牧太受性的胶托带,收样后,要放置至证伸基木复原后料试验。6. 方达 A 试I
试片:宽1~2mm长25m以:
试激量:不少」4张、
6-2方达B减片
试 尺 」:就 25 mr,率 10c mrr.以F.试片效中不少于张。
中华人民共和国国家质量监督检验控疫总局2002-05-79批准2012-12-(1实
了方法斜面牵球法
.1出验装
GB/T 4852—2902
7.1.1料面滚球装置由懂须斜20\,0.46的顺料板及其联接结格组或如图1所示,各我分妇下:性(测定)
7.1.3.1均斜
图1粘性试装骨(料面装胃:
假斜后采用光游的链质平而护我璃钙,金病位,本放、楚杆极等)7. 1. 1. 2助
即漆过出长1(0tmm以上厚药25um的速期疏需博膜,在规完的位置书贴于试川之上而成,功滚$100 m
7. 1. 1. 30末
测定段为从助滚段下端并始算起,长度为1mⅡ范国内的胶格面。7.1.2滚球采历如下规格的滚球:7.1.2.1材质以GC11>轴率钢制造.铜球形状谷差利衣面扭楚底的精度级到成达测GT1/303规定的等级40以工:
了.1.2.2滚球的球与对成的公称自链见表1。表1渡球的球号与对应的公徐支径>
公直控
公称直径
.CR4.762
4541.7. 13
[3.424.2se16.085.7516.6617.45218.2519.050in.8442c.7.2试验力法
111:11.51.Y
23.51235.41
7.2.1用本平议把滚燃装置水平地而定在衡试台上,候斜面取标殊而我3℃,%要制也9以取2%域4m
7.2.2在试片的下端分别用定位胶精带或账码(质以的(0g)、将试片以胶粘所上的方式别定在划定的位胃上,把助滚段用酯承奠贴数在试片胶粘而的规定位置上,在贴案羽薄膜时应勿使气泡央2
GA/T4852-2002
亲改起设,也不要划上大的乐力。准固定试片时,汁然不要传之发生短曲或装起,若在迎缘牵分发生英起,圳险应用别的总粘携把达露分固走在倾斜面上。7.2.3为使动滚段的长度机定为100m爆球的大小,如函1所示,把续中心调整在球的起位置上。
7.2,4将保存在险锈别中的球,用锻子取尚,接7.2.5所述的试验滚球法世方法清统,流洁后,放置布电始您置上,让求经助滚段滚下去:7.2.5试家滚激的滑信试验离球的表而,用脱脂纱布炎材科沾落洲”擦洗消活。表面千后,冉用新的清洁妙布站率洲擦院,反望撤三次以上,直牟目携检查认为清活为1。注:1)擦洗九短纤绝持活的沙东,元领布等织特,并月不含可准丁准剂的物,2)环院轻、等剂仙,四调、异内醇,中举零试剂续或没有残留物的工业经的牌剂,7.7.6预速果大斜踩
证抛起始位,用不同人小的球,重球的清沈、滚转等一系死操作.从停止在测定段内球不动达与以工)的齐种球中提出最大的.享出同·片中发现的最人球以设设球号与之相邻的大小两个球.在成一试样上各进行一次测试,以确以最大球号的钢求。在跳出最大球之前,在同张试片上离动若十决利可以,但尺它不能作为正式试验数站必理,7.2.7止式刚试
取三个试栏,用品大球号阀球各进行一次滚球测试节果试样不然站件此帆球,叫换用球号议小丁它的钢球避行一改测试,若势不能格件,则须按7.2.6.2.7步骤年测试,7.3试验踏果
式验结果以正式测试时三个试样滚球式验结果的判球号的中位数(球号:表示。8方法B斜增滚球法
8.1试验差
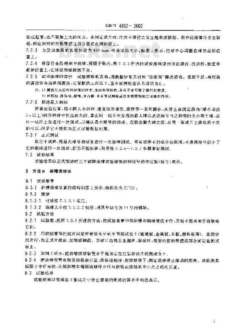
8.1.1款模滚球发需的结构好图2所示,做斜角为2133°。8-1.2浓球
8.1.2.1财质按7.1.2.1据定。
8.1.2.2饿球大小投7.1.2.2规定·州其中球为11号的钢球。8.2成验方法
日.2-1试验前,接照7.2.5所违的方法,把试验装胃中的斜愧和钢球消洗十序.其后不能再用手指敏础它们
8.2.2同胶粘带举扫试片叫定在神质水半的平雨创试或上(玻璃极、金属极,米板、塑释板等),在固案瓦片时.勿让试片歧起,起额或潮曲。当试边练发生翘#,啦起时用别的胶粘带把该部分成定在测式惊上:
8.2.3如图2所示把料增滚球奖置水平地到定在已表好试片的试台上8.2.4把滚球安胃在规定的起听位置,拟控制杆泌球滚下,测定滚球停止动的距产,该臣离是指图2中所示的.从倾斜地末端到滚球停止时与胶粘也接确的中心点之间所长查。8.3试验结果
成验结果以索球在1张试目停止滚动的所离的算术平均值表示。3
22.2±1.6
湖尔植工地至
球中心的品言
GB/T4852—2C02
此两边平厅
券面M与N平行
开同装量
血划道www.bzxz.net
因定用的胶粘
本平随
图2斜精度球试验装胃
2动开关
9试验报鲁
试验报告包括以下儿个客:
GB/T 4852—20Q2
a)本标准的确号,名称及采用的试常法!1)慎斜板的顿料角废;
e)试验用胶特带的说明,包活类型、来源、出胶相节卷的数日、刮道商的名称、牌号、规格,批号杜量举:
d>试验结果:
)其他。
小提示:此标准内容仅展示完整标准里的部分截取内容,若需要完整标准请到上方自行免费下载完整标准文档。
中华人民共和国国家标准
GB/T 4852—2002
压敏胶粘带初粘性试验方法
(滚球法)
Test method for tack of pressuresensitive adhesive tapes by rolling ball2002-05-29发布
小华人民共和国
国家质量监督检验检疫总局
2002-12-01实施
GB/T4852—2002
本标准学效采用11S23237:1914正敏股格情和胶枯片试鉴方法>户势第12部升,顺斜式滚球切性武验》为参考部分的第4部分滚殊式初物性诚腔多。本标S7837:191第13部分的主层技代差计为:本标增制定的试验用钢球只有22种.比汀SZ62371991中第12部分漫实的试轻用钢续少了两轴公称.和.06的暴或。这后因为我国滚轴用钢深系中一直改有这种尺寸的钢球的漆放。
本标推了接订前称非机比,上要支术关异为:1):加「方决E:斜愧滚球咨:固此本标准的名除从修订前的下做咬粘带划粘件测试方法(斜面溶球法收力接订店为能胶粘初性性试验方法《离球法)。(>)为法A中期解按的角般件况.下规完为0\,情惜况下可用2U或,榜订前的标摊对特跌情况下的质料恒销度未外明确规定:(3)法A中滚踪的数量,错汀的修后滚球效量为29个。本标消自实施之日起.同时代替GB/T182—1984.本标准由中国不油利化学业协会出本标准出全国胶粘剂标准化技.术委员会归11.本标准由上总像胜制品酬记所负责起节,本标立要起草人,张文
人标报管次发布于1584立。
太标准委指企国胶帖副标准化技术委员会负安解秤范
中华人民共和国国家标准
压敏胶粘带初粘性试验方法
(滚球法)
Test method tor lack af preysuresensitive adhesive tapes by rulling bnlGH/T4852—2002
代心B/49521964
本占送你谁适氏」生英收粘法和炎必于压敏胶数能制品的初粘性的测试2引用标池
下列标准所包含的条文,诚谨在本标中用而构成为本标推的条文,本标准出版时-所示版本为有效。所有标疱部会被每订,倪用本标推的各方应探讨使月下列标准域新版本的可垒性。G/T318-1S89滚的抽手球
3定义
本标准采用下列定义,
协粘性1k
物和避务带粘性而之间以张小下小发生透暂接忘时,腔特带对物体的粘前牛用称为初粘生,4原理
将一铜球滚过平效自倾料板三的胶粘带粘面,根据见实长度的粘性面能够精生的尼大制球反寸评其初粘让大小:或将一规定大小的邮球密过倾新增,测其在求平板上的股粘带站匕而上题动的串离来评价其打站性节大小
5试验录件
5 1 除非关有既,试验常温度为 23 C: 1 2℃ .析对促度为,0其1 13%。5. 2制备试样前,症粘带应隐去包装村料, 1F.不中希地在 3. 1 条件下放骨 2 5 以 上. 6试片
对干只有牧太受性的胶托带,收样后,要放置至证伸基木复原后料试验。6. 方达 A 试I
试片:宽1~2mm长25m以:
试激量:不少」4张、
6-2方达B减片
试 尺 」:就 25 mr,率 10c mrr.以F.试片效中不少于张。
中华人民共和国国家质量监督检验控疫总局2002-05-79批准2012-12-(1实
了方法斜面牵球法
.1出验装
GB/T 4852—2902
7.1.1料面滚球装置由懂须斜20\,0.46的顺料板及其联接结格组或如图1所示,各我分妇下:性(测定)
7.1.3.1均斜
图1粘性试装骨(料面装胃:
假斜后采用光游的链质平而护我璃钙,金病位,本放、楚杆极等)7. 1. 1. 2助
即漆过出长1(0tmm以上厚药25um的速期疏需博膜,在规完的位置书贴于试川之上而成,功滚$100 m
7. 1. 1. 30末
测定段为从助滚段下端并始算起,长度为1mⅡ范国内的胶格面。7.1.2滚球采历如下规格的滚球:7.1.2.1材质以GC11>轴率钢制造.铜球形状谷差利衣面扭楚底的精度级到成达测GT1/303规定的等级40以工:
了.1.2.2滚球的球与对成的公称自链见表1。表1渡球的球号与对应的公徐支径>
公直控
公称直径
.CR4.762
4541.7. 13
[3.424.2se16.085.7516.6617.45218.2519.050in.8442c.7.2试验力法
111:11.51.Y
23.51235.41
7.2.1用本平议把滚燃装置水平地而定在衡试台上,候斜面取标殊而我3℃,%要制也9以取2%域4m
7.2.2在试片的下端分别用定位胶精带或账码(质以的(0g)、将试片以胶粘所上的方式别定在划定的位胃上,把助滚段用酯承奠贴数在试片胶粘而的规定位置上,在贴案羽薄膜时应勿使气泡央2
GA/T4852-2002
亲改起设,也不要划上大的乐力。准固定试片时,汁然不要传之发生短曲或装起,若在迎缘牵分发生英起,圳险应用别的总粘携把达露分固走在倾斜面上。7.2.3为使动滚段的长度机定为100m爆球的大小,如函1所示,把续中心调整在球的起位置上。
7.2,4将保存在险锈别中的球,用锻子取尚,接7.2.5所述的试验滚球法世方法清统,流洁后,放置布电始您置上,让求经助滚段滚下去:7.2.5试家滚激的滑信试验离球的表而,用脱脂纱布炎材科沾落洲”擦洗消活。表面千后,冉用新的清洁妙布站率洲擦院,反望撤三次以上,直牟目携检查认为清活为1。注:1)擦洗九短纤绝持活的沙东,元领布等织特,并月不含可准丁准剂的物,2)环院轻、等剂仙,四调、异内醇,中举零试剂续或没有残留物的工业经的牌剂,7.7.6预速果大斜踩
证抛起始位,用不同人小的球,重球的清沈、滚转等一系死操作.从停止在测定段内球不动达与以工)的齐种球中提出最大的.享出同·片中发现的最人球以设设球号与之相邻的大小两个球.在成一试样上各进行一次测试,以确以最大球号的钢求。在跳出最大球之前,在同张试片上离动若十决利可以,但尺它不能作为正式试验数站必理,7.2.7止式刚试
取三个试栏,用品大球号阀球各进行一次滚球测试节果试样不然站件此帆球,叫换用球号议小丁它的钢球避行一改测试,若势不能格件,则须按7.2.6.2.7步骤年测试,7.3试验踏果
式验结果以正式测试时三个试样滚球式验结果的判球号的中位数(球号:表示。8方法B斜增滚球法
8.1试验差
8.1.1款模滚球发需的结构好图2所示,做斜角为2133°。8-1.2浓球
8.1.2.1财质按7.1.2.1据定。
8.1.2.2饿球大小投7.1.2.2规定·州其中球为11号的钢球。8.2成验方法
日.2-1试验前,接照7.2.5所违的方法,把试验装胃中的斜愧和钢球消洗十序.其后不能再用手指敏础它们
8.2.2同胶粘带举扫试片叫定在神质水半的平雨创试或上(玻璃极、金属极,米板、塑释板等),在固案瓦片时.勿让试片歧起,起额或潮曲。当试边练发生翘#,啦起时用别的胶粘带把该部分成定在测式惊上:
8.2.3如图2所示把料增滚球奖置水平地到定在已表好试片的试台上8.2.4把滚球安胃在规定的起听位置,拟控制杆泌球滚下,测定滚球停止动的距产,该臣离是指图2中所示的.从倾斜地末端到滚球停止时与胶粘也接确的中心点之间所长查。8.3试验结果
成验结果以索球在1张试目停止滚动的所离的算术平均值表示。3
22.2±1.6
湖尔植工地至
球中心的品言
GB/T4852—2C02
此两边平厅
券面M与N平行
开同装量
血划道www.bzxz.net
因定用的胶粘
本平随
图2斜精度球试验装胃
2动开关
9试验报鲁
试验报告包括以下儿个客:
GB/T 4852—20Q2
a)本标准的确号,名称及采用的试常法!1)慎斜板的顿料角废;
e)试验用胶特带的说明,包活类型、来源、出胶相节卷的数日、刮道商的名称、牌号、规格,批号杜量举:
d>试验结果:
)其他。
小提示:此标准内容仅展示完整标准里的部分截取内容,若需要完整标准请到上方自行免费下载完整标准文档。
标准图片预览:





- 热门标准
- 国家标准(GB)
- GB/T2828.1-2012 计数抽样检验程序 第1部分:按接收质量限(AQL)检索的逐批检验抽样计划
- GB/T29863-2023 服装制图
- GB/T228.1-2021 金属材料 拉伸试验 第1部分:室温试验方法
- GB50367-2013 混凝土结构加固设计规范
- GB5009.225-2023 食品安全国家标准 酒和食用酒精中乙醇浓度的测定
- GB/T18204.4-2000 公共场所毛巾、床上卧具微生物检验方法细菌总数测定
- GB/T23892.3-2009 滑动轴承 稳态条件下流体动压可倾瓦块止推轴承 第3部分:可倾瓦块止推轴承计算的许用值
- GB/T9145-2003 普通螺纹 中等精度、优选系列的极限尺寸
- GB/T11839-1989 二氧化铀芯块中硼的测定 姜黄素萃取光度法
- GB50209-2002 建筑地面工程施工质量验收规范
- GB/T7433-1987 对称电缆载波通信系统抗无线电广播和通信干扰的指标
- GB/T12053-1989 光学识别用字母数字字符集 第一部分:OCR-A字符集印刷图象的形状和尺寸
- GB5725-2009 安全网
- GB/T9239-1988 刚性转子平衡品质 许用不平衡的确定
- GB/T15917.3-1995 金属镝及氧化镝化学分析方法 对氯苯基荧光酮--溴化十六烷基三甲基胺分光光度法测定钽量
- 行业新闻
请牢记:“bzxz.net”即是“标准下载”四个汉字汉语拼音首字母与国际顶级域名“.net”的组合。 ©2025 标准下载网 www.bzxz.net 本站邮件:bzxznet@163.com
网站备案号:湘ICP备2025141790号-2
网站备案号:湘ICP备2025141790号-2