- 您的位置:
- 标准下载网 >>
- 标准分类 >>
- 电子行业标准(SJ) >>
- SJ 20723-1998 GG6001型脉冲信号光电隔离组件详细规范
标准号:
SJ 20723-1998
标准名称:
GG6001型脉冲信号光电隔离组件详细规范
标准类别:
电子行业标准(SJ)
英文名称:
Detailed specification for GG6001 pulse signal photoelectric isolation assembly标准状态:
现行-
发布日期:
1998-03-18 -
实施日期:
1998-05-01 出版语种:
简体中文下载格式:
.rar.pdf下载大小:
678.30 KB
点击下载
标准简介:
标准下载解压密码:www.bzxz.net
本规范规定了GG6001型脉冲信号光电隔离组件(以下简称“组件”)的技术要求、质量保证规定、检验和试验方法、交货准备等要求。 本规范适用于组件的研制、生产和采购。 SJ 20723-1998 GG6001型脉冲信号光电隔离组件详细规范 SJ20723-1998
部分标准内容:
中华人民共和国电子行业军用标准FL5980
SJ20723—1998
GG6001型脉冲信号
光电隔离组件详细规范
Detail specification for type GG6001optoelectromic isolator assembly for pulse signal1998-03-18发布
1998-05-01实施
中华人民共和国电子工业部批准中华人民共和国电子行业军用标准GC6001型脉冲信号
光电隔离组件详细规范
Detaill specification for type GG6001optoelectronic isolator assenbly for pulse signal1范围
1.1主题内容
SI 20723 - 1998
本规范规定了GG600I型脉冲信号光电隔离组件(以下简称“组件\)的技术要求,质量保证规定、检验和试验方法、交货准备等要求。1.2适用范围免费标准bzxz.net
本规范适用于组件的研制、生产和采购。2引用文件
GB 3431.1 — 82
GB 5232 — 85
GB 7408 - 87
GB 11315 --- 89
GB 11499 89
GB 12507 — 90
GB/T 15651 95
GJB 150 - 86
GJB 179A — 96
GJB 360A --- 96
GJB 548A — 96
GJB 1427 — 92
GJB 2835 — 97
半导体集成电路文字符号电参数文字符号加工黄铜一化学成分和产品形状星期编号
BNC型射频同轴连接器
半导体分立器件文字符号
光纤光缆连接器总规范
半导体器件分立器件和集成电路第5部分光电子器件军用设备环境试验方法
计数抽样检查程序及表
电子及电气元件试验方法
微电子器件试验方法和程序
光纤总规范
微电路包装规范
中华人民共和国电子工业部1998-03-18发布1998-05~ 01实施
KAoNrKAca-
3要求
3.1总则
SI 20723 1998
按本规范规定供货的组件承制方,应具备并采用足以保证符合本规范规定的生产和试验用设备和仪器要求,并制定相应组件的质量保证计划。组件承制方是否满足本规范要求应所鉴定机构确定。只有经检验并满足本规范全部要求的组件,才能标上军用标志或认证标志。3.1.1优先顺序
当本规范的要求与有关文件的要求不一致时,应按下列优先顺序来确定要求,息.本规范;
b,第2章中所引用文件。
3.2合格鉴定
按本规范提交的组件应是经过鉴定合格的产品。鉴定机构应对承制方的产品质量(可靠性)保证大纲进行审查,以确定其是否具备鉴定合格资格。
3.3产品保证要求
按本规范提交的组件应遵守第4章的质量保证规定,并按第5章规定交货。3.3.1按本规范供货的组件,在取得鉴定合格资格之前,必须具备完整的设计文件、工艺文件、检验文件、捡验和试验记录。3.3.2组件在研制、生产中必须建立一整套质堂保证、管理和控制制度,其中至少应包括:
8.将用户要求转变为承制方内部规程;b.工作人员的培训与考核;
c,来料及加工件的进厂检验;
d.质量控制工作;
e.质量保证工作;
f.设计、工艺、返工、工具和材料的标准及规程;g.工作区的净化与环境控制;
h.技术文件的管理和设计、材料及工艺的更改控制;i.工具、量具、仪器及设备的维修与计量检定;j.失效与不合格品的分析及数据反馈;k.纠正措施及其评价;
1.售后服务制度。
上述制度应以文件形式频布实施,并记录实施情况。3.4设计、结构和材料
按本规范供货的组件,其设计、结构、材料和外形尺寸应符合本规范的规定。3.4.1 设计
产品设计时,应考患以下要求:H、本规范;
b,用户实际使用要求;
SJ 20723 -- 1998
c.承制方生产同类组件的使用方质量信息反馈资料。3.4.2结构
组件的总体布局除满足抗震、抗于扰、散热等工作环境要求外,还应便于使用、维修;组件的结构为单向式,收、发部分各自独立,光发射采用红外发射二极管峰值波长0.85rm,光接收采用PIN光电二极管加FET前放组件。3.4.3封装
按本规范供货的组件,采用金属框架,上,“下底盖螺钉固定封装,电连接器采用BNC一(9型,应符合GB11315的规定,光纤连接器采用FC/PC型,应符合CB12507的规定,光纤应符合GJB1427的规定。
3.4.4材料
a.金属材料
组件外部金属采用加工黄铜,应符合GB5232的规定,金属表面应经过镀铬处理。b.其它材料应是按有关文件规定经过检验合格的,且在规定的贮存和工作环境下不应产生有害影响。
3.4.5元器件
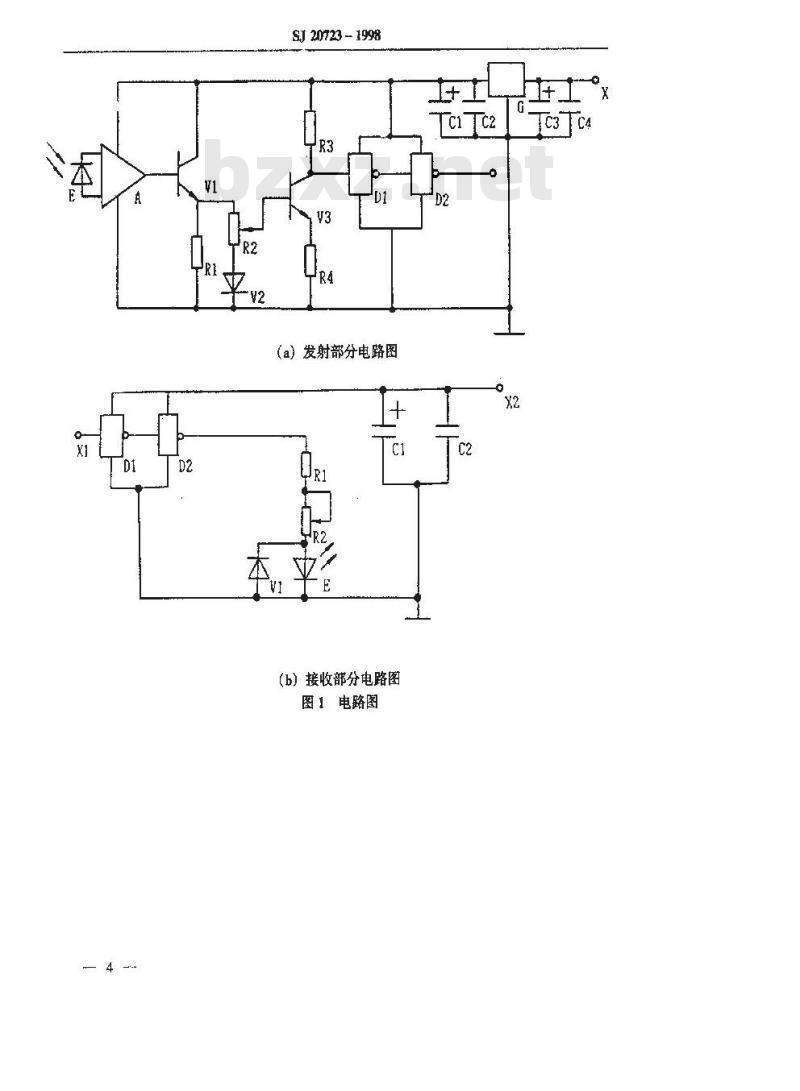
按本规范供货的组件,所用元器件均应符合本规范和有关详细规范的要求,且应优先选用按相应国军标检验合格的产品。组件组装前,所使用的元器件应按4.9条规定对元器件进行评价。3.4.6电路图
组件的电路图见图1。
3.4.7外形尺寸
外形尺寸(光发射部份和光接收部份的外形尺寸相同)应符合图2的规定。3.4.8引出端排列
发射部分的引出端排列应符合图3(a)的规定,接收部分的引出端排列应符合图3(b)的规定。
3.4.9外观质量
组件的外观应平整光洁,无凹坑和毛刺,镀铬层应无气泡、裂纹、锈蚀,固定螺钉应无松动,沉头螺钉不得高出沉孔表面;标示应清晰,易识别。3
TTTKAONrKAca-
SJ 20723 -- 1998
(a)发射部分电路图
(b)接收部分电路图
图1电路图
TciTC2
尺寸符号
最小值
最大值
电输入
3.4.10重量
(a)光发射
组件的重量应不大于0.3kg。
3.5最大额定值和主要光电特性
3.5.1最大额定值
40 ~ 70
- 40 ~ 70
SJ 20723 1998
图2外形尺寸
光输出
光输入「
图3引出端排列
发射部分
主要光电特性(-40℃≤T≤70℃)Put
(b)光接收
电箍山
接收部分
KAorKAca-
输出高电平
输出低电平
脉冲上升时间
脉冲下降时间
延遇时间
输出值光功率
最小可接收光功率
光接收动态范围
SJ 20723 - 1998
测试条件
Val=5V,Vez=12V,输人脉宽66ms的单脉冲,TIL电平
Vcl= 5V, 辅人脉宽 66ns 的单脉冲,TEL电平
Val = 5V, Ve2 = 12V, 轴人脉宽 66ns的单脉冲,TIL电平
注:1)光功率测试方法按 GB/T15651规定,3.6标志
极限值
组件上应有符合本规范规定的标志,标志应清楚明显,经试验后,标志仍清晰,因机械试验夹具引起的标志损坏,不应作为拒收的依据,但应重新打印标志,以保证交货时标志完整和清晰。除另有规定外,辑个组件上应包括以下标志:8.组件识别号(见3.6.1条):
b.检验批识别代码(见3.6.2条);c.组件序列号(见3.6.3条);
d.承制方名称和商标(见3.6.4条);e.各接口标志(见3.6.5条)。
3.6.1组件识别号
每个组件应按以下示例标出识别号。J或J
GG6001
军用标志或认证标志组件型号
3.6.1.1军用标志或认证标志
军用标志或认证标志(按军用元器件质量认证章程规定)表示按本规范要求生产的军用产品或认证合格产品。
3.6.2检验批识别代码
组件应标有检验批识别代码。识别代码由4位阿拉伯数字组成,前面2位数字为年份的最后2位数字,后2位数字为该批组件提交检验的星期编号。星期的编号应符合GB7408的规定。
3.6.3组件序列号
序列号用于区别检验批中的组件,为便于追溯。序列号应紧接检验批识别代码之后。
3.6.4承制方名称和商标
应按本规范规定标出承制方名称和商标。6
3.6.5各接口的标志
SJ 20723 - 1998
应按3.4.8条规定,用文字标出各接口的功能,如电源、电输人、光输出,光输人、电输出。
3.6.6包装上的标志
除3.6.3和3.6.5条外,3.6条规定的所有标志及本规范号均应标在交货用的包装上。4质最保证规定
4.1检验职责
除另有规定外,承制方应履行本规范规定的全部检验。有关主管部门有权进行本规范规定的任何检验,其中包括性能的检验和对产品质量保证大纲执行情况的检查,以便确保组件符合规范要求。
4.2组件存放超过第个的程好
通过了鉴定检验或质量一致性检验并在承制方存放时间超过36个月的组件,在交货之前应由承制方按A组检验的全部检验要求对准备交货的检验批进行重新检验。重新检验时不合格,则全部组件应100%地经受不合格分组的所有检验,不满足其中任何一项要求的组件,都应从批中剔除并予以拒收。4.3检验分类
本规范规定的检验分为:
8,元器件评价(见4.9条);
b.筛选(见4.10条);
c,鉴定检验(见4.11条):
d.质量一致性检验(见4.12条)。4.4批的组成
4.4.1生产批
组件应分成可识别的生产批,以满足生产控制的要求。一个生产批应由同一生产线上,采用相尚材料和元器件,在相同的制造技术和控制下生产的同一型号组件组成。4.4.2检验批
组件应组成检验批以满足本规范质量保证检验和试验要求。每个检验批的所有组件应在不超过13周的商一周期内完成。检验批从形成起到接收应能跟踪识别,并且其可追溯性应从生产批形成时开始。
4.5样品的处理
凡经受过破坏性试验或在任一项试验中不合格的产品,均不得作为合格品交货。妞果鉴定或质量一致性检验合格,检验中经受了4.5.2条规定的非破坏性试验和其它经试验证明为非破坏性的试验,而且试验后的特性符合A组合格判据的样品,可作为合格品交货。4.5.1破坏性试验
机械和气候试验开始时应当作破坏性试验处理。只有当随后积累的数据足以说明该项试验为非破坏性试验时,才可作为非破坏性试验。如果某项试验对间一组样品重复进行5次,而没有累积退化或通不过该项试验的迹象,则可以认为此项试验为非破坏性试验。TKANiKAca-
4.5.2非破坏性试验
下列试验为非破环性试验:
外部目检
高温工作试验
低温工作试验
高温贮存试验
低温好存试验
SJ 20723 - 1998
本规范规定作为筛选和A组检验的项目,也应认为是非被坏性的。4.6试验设备故障或操作人员差错引起的失效当确定某一失效是由设备故障或操作人员差错引起的,应将失效情况记人试验记录,该记录应与确认这种失效不应判定该组件不合格的全部资料一起保存备查,此时,应重新抽取样品进行该试验分组的全部试验。4.7重新提交的批
当提交鉴定或质量一致性检验的任一检验批不符合A组、B组或C组检验中任一分组要求时,承制方应向鉴定机构和有关部门报告失效情况,并应根据不合格的原因,采取纠正措施。在采取了使鉴定机构认可的纠正措施后,对不合格的检验分组重新提交检验。A组重新检验应100%进行,B组、C组重新检验除C5分组外应加倍抽样(允许失效数为0)进行。C5分组不合格可按原抽样方案重新进行一次试验。若重新抽样检验仍有失效,承制方应将失效和所采取的纠正措施的资料提供给鉴定机构和有关主管部门,以供裁决。
4.B检验和试验方法
检验和试验方法应符合本规范表1~表6的规定及以下的规定。4.6.1试验条件和方法
a.试验条件和方法应按本规范规定。如承制方能向鉴定机构证明,用其它试验方法替代标准中规定的试验方法雨未放松对本规范的要求时,经鉴定机构同意,可以使用替代的试验方法。
h.除非另有规定,试验和测试时应在正常的环境条件下进行。正常的试验大气条件为:
温度:15%℃~35%
相对湿度:20%~80%
气压:试验场所气压
4.8.2外形尺寸、外观质量与重量检查用月测和满足精度要求的量具和衡具对组件进行检查,以证明其外形尺寸,外观质量与重量是否满足要求(见3.4.7、3.4.9和3.4.10条)。4.8.3电老炼和稳态寿命试验
组件加上规定的电源电压(Vcel=5V,Ve2=12V),TA=70℃电老炼连续工作96h,稳态寿命连续工作500h,试验结束,在正常大气条件下恢复4h后,测试组件的主要光电特性应符合3.5.2条的规定。
4.9元器件评价
4.9.1 一般要求
4.9.1.1试验顺序
SJ 20723 - 1998
表1和表2中各分组试验可以按任何顺序进行,但在一个分组里的各项试验应按规定的顺序完成。
4.9.1.2样品
样品应随机抽取。表1和表2样本栏中给出了评价用的最小数量,括号中是相应的失效接收数。
4.9.1.3评价场所
评价可以在元器件承制方完成,也可在光电组件承制方完成。4.9.1.4特性
被检查的特性应是那些元器件规范和组装工序均需要的特性,至少应是组装后不能检查但又可能引起功能失效的特性。4.9.1.5(光)电试验要求
光电试验参数、数值、极限值(当适用时包括△值)和条件应符合有关详细规范或采购文件的规定。
4.9.2半导体器件
半导体器件包括分立器件,集成电路器件、光电子器件,均应按表1的要求评价。表1半导体器件评价要求
试验项目
器件(光)电参数测试
外部目检
稳定性烘烤
温度循环
机械冲击
或恒定加速度
中间(光)电测试
稳态寿命
终点(光)电测试
可焊性
尾纤张力负荷
引线牢固性
1010Al
1005A'
GJB548A
B,YI方向
B,Y1方向
焊接温度245℃±5℃
CJB915
引线10(0)
引用章节
注:1)对于带光纤(缆)的光电器件,有关试验温度按下列数值规定,高温70°℃,低温~40℃。4.9.2.11分组
每个半导体器件均应按采购文件的规定在25℃下进行(光)电测试。4.9.2.22分组
应对每个半导体器件进行目检,并应符合GJB548A方法2009A的适用要求和有关详细规范的要求。
KAoNrKAca-
4.9.2.33分组
SJ 20723 1998
半导体器件的试验样品在进行机械试验时,可只选择其中的一项试验,也可把样品等分成两组,组进行机械冲击试验,一组进行恒定如速度试验。4.9.2.4(光)电测试
半导体器件中间(光)电测试,稳态寿命试验后终点(光)电测试最低要求应包括下述三种温度下的静态测试。
b.125℃[带光纤(缆)的器件70℃1;c.-55℃【带光纤(缆)的器件-40℃]。4.9.2.54分组
可焊性试验的要求是10根管脚,至少应对2个样品进行试验。4.9.2.65分组
尾纤张力负荷只对带尾纤(缴)的光电器件进行。4.9.3无源元件
无源元件应按表2的规定进行评价,当元件按相应的军用规范采购并具有合格证时,不要求评价。
表2无源元件评价要求
试验项目
电测试
外部目检
稳定性烘烤
温度循环
机械冲击
或慎定加速度
电压处理
或老炼(电容器)
电测试
可焊性
引线牵固性
4.9.3.11分组
GIB 548A
B,YI方向
A,Y1方向
焊接温度245%±5°℃
引线10(0)
每个无源元件应按元件采购文件的规定在25%下进行电测试。引用童节
4.9.3.22分组
应对无源元件月检,并应符合GJB548A方法2009A的适用要求和有关详细规范的要求。4.9.3.33分组
无源元件的试验样品在进行机械试验时,可只选择其中的-项进行试验,也可把样品等分成两组,分别进行试验。
4.9.3.4自检
S3 20723 1998
元件应目检,检查是否存在出于试验及工艺所引起的腐蚀或损坏。4.9.3.5电测试
元件样品至少应在25℃下进行下列电特性测试:电阻器:直流电阻。
电容器:陶瓷电容器一介质耐压、绝缘电、电容量和损耗因子。铝电介电容器直流电流、电容量及损耗因子。4.9.3.64分组
可焊性试验的要求是10根引线数。4.10筛选
在握交鉴定或质量一致性检验前,全部组件应按表3列出的项目、顺序和要求的规定进行筛选试验,不符合本规范要求的应剔除。除的样品不能作为合格品交货。老炼筛选的PDA不允许超过10%或3个,以大者为准。若不合格率在10%20%时,批可以重新提交一次,但 PDA 不充许超过了%。PDA超过 20%时,不能接收该批组件。4.11鉴定检验
鉴定检验应在认证机构认可的试验室中按4.10条要求筛选过的组件进行包括表4、表5和表6中的规定的检验。
4.11.1提交鉴定检验的样品数量提交鉴定检验的样品数量由承制方确定,但至少应是B组、C组检验所需样品数量的2借。
4.11,2鉴定合格资格的保持
为了保持鉴定合格资格,承制方应每隔12个月向鉴定机构提交一份报告,报告应包括下列内容:
.已进行的所有A组检验结果摘要,其中至少应表明批次的合格率;h.B组、C组检验结果摘要,其中包括失效的数量和失效模式。该摘要包括在12个月内所进行和完成的全部B组和C组检验的结果,如果该试验结果摘要表明不符合规范要求,并且亦未采取便鉴定机构认可的纠正措施,则应取消该组件的鉴定合格资格。如果在报告有效期内停产,承制方应提交一份报告,说明承制方仍保持生产这种组件所必须的能力。
如果连续三个报告期内未生产,承制方在提供认证标志组件之前,需重新进行鉴定试验
4.12质量一致性检验
质量一致性检验包括逐批进行的A组检验,B组检验和周期进行的C组检验。在C组检验的合格周期内,A组、B组检验均合格的批可以交货。4.12.1A组检验
A组检验应由表4中规定的各项检验和试验组成。4.12.2B组检验
B组检验应由表5中规定的各项检验和试验组成。B组检验的样品应从已通过A组检验的检验批中随机抽取。4.12.3C组检验
TKANiKAca-
小提示:此标准内容仅展示完整标准里的部分截取内容,若需要完整标准请到上方自行免费下载完整标准文档。
SJ20723—1998
GG6001型脉冲信号
光电隔离组件详细规范
Detail specification for type GG6001optoelectromic isolator assembly for pulse signal1998-03-18发布
1998-05-01实施
中华人民共和国电子工业部批准中华人民共和国电子行业军用标准GC6001型脉冲信号
光电隔离组件详细规范
Detaill specification for type GG6001optoelectronic isolator assenbly for pulse signal1范围
1.1主题内容
SI 20723 - 1998
本规范规定了GG600I型脉冲信号光电隔离组件(以下简称“组件\)的技术要求,质量保证规定、检验和试验方法、交货准备等要求。1.2适用范围免费标准bzxz.net
本规范适用于组件的研制、生产和采购。2引用文件
GB 3431.1 — 82
GB 5232 — 85
GB 7408 - 87
GB 11315 --- 89
GB 11499 89
GB 12507 — 90
GB/T 15651 95
GJB 150 - 86
GJB 179A — 96
GJB 360A --- 96
GJB 548A — 96
GJB 1427 — 92
GJB 2835 — 97
半导体集成电路文字符号电参数文字符号加工黄铜一化学成分和产品形状星期编号
BNC型射频同轴连接器
半导体分立器件文字符号
光纤光缆连接器总规范
半导体器件分立器件和集成电路第5部分光电子器件军用设备环境试验方法
计数抽样检查程序及表
电子及电气元件试验方法
微电子器件试验方法和程序
光纤总规范
微电路包装规范
中华人民共和国电子工业部1998-03-18发布1998-05~ 01实施
KAoNrKAca-
3要求
3.1总则
SI 20723 1998
按本规范规定供货的组件承制方,应具备并采用足以保证符合本规范规定的生产和试验用设备和仪器要求,并制定相应组件的质量保证计划。组件承制方是否满足本规范要求应所鉴定机构确定。只有经检验并满足本规范全部要求的组件,才能标上军用标志或认证标志。3.1.1优先顺序
当本规范的要求与有关文件的要求不一致时,应按下列优先顺序来确定要求,息.本规范;
b,第2章中所引用文件。
3.2合格鉴定
按本规范提交的组件应是经过鉴定合格的产品。鉴定机构应对承制方的产品质量(可靠性)保证大纲进行审查,以确定其是否具备鉴定合格资格。
3.3产品保证要求
按本规范提交的组件应遵守第4章的质量保证规定,并按第5章规定交货。3.3.1按本规范供货的组件,在取得鉴定合格资格之前,必须具备完整的设计文件、工艺文件、检验文件、捡验和试验记录。3.3.2组件在研制、生产中必须建立一整套质堂保证、管理和控制制度,其中至少应包括:
8.将用户要求转变为承制方内部规程;b.工作人员的培训与考核;
c,来料及加工件的进厂检验;
d.质量控制工作;
e.质量保证工作;
f.设计、工艺、返工、工具和材料的标准及规程;g.工作区的净化与环境控制;
h.技术文件的管理和设计、材料及工艺的更改控制;i.工具、量具、仪器及设备的维修与计量检定;j.失效与不合格品的分析及数据反馈;k.纠正措施及其评价;
1.售后服务制度。
上述制度应以文件形式频布实施,并记录实施情况。3.4设计、结构和材料
按本规范供货的组件,其设计、结构、材料和外形尺寸应符合本规范的规定。3.4.1 设计
产品设计时,应考患以下要求:H、本规范;
b,用户实际使用要求;
SJ 20723 -- 1998
c.承制方生产同类组件的使用方质量信息反馈资料。3.4.2结构
组件的总体布局除满足抗震、抗于扰、散热等工作环境要求外,还应便于使用、维修;组件的结构为单向式,收、发部分各自独立,光发射采用红外发射二极管峰值波长0.85rm,光接收采用PIN光电二极管加FET前放组件。3.4.3封装
按本规范供货的组件,采用金属框架,上,“下底盖螺钉固定封装,电连接器采用BNC一(9型,应符合GB11315的规定,光纤连接器采用FC/PC型,应符合CB12507的规定,光纤应符合GJB1427的规定。
3.4.4材料
a.金属材料
组件外部金属采用加工黄铜,应符合GB5232的规定,金属表面应经过镀铬处理。b.其它材料应是按有关文件规定经过检验合格的,且在规定的贮存和工作环境下不应产生有害影响。
3.4.5元器件
按本规范供货的组件,所用元器件均应符合本规范和有关详细规范的要求,且应优先选用按相应国军标检验合格的产品。组件组装前,所使用的元器件应按4.9条规定对元器件进行评价。3.4.6电路图
组件的电路图见图1。
3.4.7外形尺寸
外形尺寸(光发射部份和光接收部份的外形尺寸相同)应符合图2的规定。3.4.8引出端排列
发射部分的引出端排列应符合图3(a)的规定,接收部分的引出端排列应符合图3(b)的规定。
3.4.9外观质量
组件的外观应平整光洁,无凹坑和毛刺,镀铬层应无气泡、裂纹、锈蚀,固定螺钉应无松动,沉头螺钉不得高出沉孔表面;标示应清晰,易识别。3
TTTKAONrKAca-
SJ 20723 -- 1998
(a)发射部分电路图
(b)接收部分电路图
图1电路图
TciTC2
尺寸符号
最小值
最大值
电输入
3.4.10重量
(a)光发射
组件的重量应不大于0.3kg。
3.5最大额定值和主要光电特性
3.5.1最大额定值
40 ~ 70
- 40 ~ 70
SJ 20723 1998
图2外形尺寸
光输出
光输入「
图3引出端排列
发射部分
主要光电特性(-40℃≤T≤70℃)Put
(b)光接收
电箍山
接收部分
KAorKAca-
输出高电平
输出低电平
脉冲上升时间
脉冲下降时间
延遇时间
输出值光功率
最小可接收光功率
光接收动态范围
SJ 20723 - 1998
测试条件
Val=5V,Vez=12V,输人脉宽66ms的单脉冲,TIL电平
Vcl= 5V, 辅人脉宽 66ns 的单脉冲,TEL电平
Val = 5V, Ve2 = 12V, 轴人脉宽 66ns的单脉冲,TIL电平
注:1)光功率测试方法按 GB/T15651规定,3.6标志
极限值
组件上应有符合本规范规定的标志,标志应清楚明显,经试验后,标志仍清晰,因机械试验夹具引起的标志损坏,不应作为拒收的依据,但应重新打印标志,以保证交货时标志完整和清晰。除另有规定外,辑个组件上应包括以下标志:8.组件识别号(见3.6.1条):
b.检验批识别代码(见3.6.2条);c.组件序列号(见3.6.3条);
d.承制方名称和商标(见3.6.4条);e.各接口标志(见3.6.5条)。
3.6.1组件识别号
每个组件应按以下示例标出识别号。J或J
GG6001
军用标志或认证标志组件型号
3.6.1.1军用标志或认证标志
军用标志或认证标志(按军用元器件质量认证章程规定)表示按本规范要求生产的军用产品或认证合格产品。
3.6.2检验批识别代码
组件应标有检验批识别代码。识别代码由4位阿拉伯数字组成,前面2位数字为年份的最后2位数字,后2位数字为该批组件提交检验的星期编号。星期的编号应符合GB7408的规定。
3.6.3组件序列号
序列号用于区别检验批中的组件,为便于追溯。序列号应紧接检验批识别代码之后。
3.6.4承制方名称和商标
应按本规范规定标出承制方名称和商标。6
3.6.5各接口的标志
SJ 20723 - 1998
应按3.4.8条规定,用文字标出各接口的功能,如电源、电输人、光输出,光输人、电输出。
3.6.6包装上的标志
除3.6.3和3.6.5条外,3.6条规定的所有标志及本规范号均应标在交货用的包装上。4质最保证规定
4.1检验职责
除另有规定外,承制方应履行本规范规定的全部检验。有关主管部门有权进行本规范规定的任何检验,其中包括性能的检验和对产品质量保证大纲执行情况的检查,以便确保组件符合规范要求。
4.2组件存放超过第个的程好
通过了鉴定检验或质量一致性检验并在承制方存放时间超过36个月的组件,在交货之前应由承制方按A组检验的全部检验要求对准备交货的检验批进行重新检验。重新检验时不合格,则全部组件应100%地经受不合格分组的所有检验,不满足其中任何一项要求的组件,都应从批中剔除并予以拒收。4.3检验分类
本规范规定的检验分为:
8,元器件评价(见4.9条);
b.筛选(见4.10条);
c,鉴定检验(见4.11条):
d.质量一致性检验(见4.12条)。4.4批的组成
4.4.1生产批
组件应分成可识别的生产批,以满足生产控制的要求。一个生产批应由同一生产线上,采用相尚材料和元器件,在相同的制造技术和控制下生产的同一型号组件组成。4.4.2检验批
组件应组成检验批以满足本规范质量保证检验和试验要求。每个检验批的所有组件应在不超过13周的商一周期内完成。检验批从形成起到接收应能跟踪识别,并且其可追溯性应从生产批形成时开始。
4.5样品的处理
凡经受过破坏性试验或在任一项试验中不合格的产品,均不得作为合格品交货。妞果鉴定或质量一致性检验合格,检验中经受了4.5.2条规定的非破坏性试验和其它经试验证明为非破坏性的试验,而且试验后的特性符合A组合格判据的样品,可作为合格品交货。4.5.1破坏性试验
机械和气候试验开始时应当作破坏性试验处理。只有当随后积累的数据足以说明该项试验为非破坏性试验时,才可作为非破坏性试验。如果某项试验对间一组样品重复进行5次,而没有累积退化或通不过该项试验的迹象,则可以认为此项试验为非破坏性试验。TKANiKAca-
4.5.2非破坏性试验
下列试验为非破环性试验:
外部目检
高温工作试验
低温工作试验
高温贮存试验
低温好存试验
SJ 20723 - 1998
本规范规定作为筛选和A组检验的项目,也应认为是非被坏性的。4.6试验设备故障或操作人员差错引起的失效当确定某一失效是由设备故障或操作人员差错引起的,应将失效情况记人试验记录,该记录应与确认这种失效不应判定该组件不合格的全部资料一起保存备查,此时,应重新抽取样品进行该试验分组的全部试验。4.7重新提交的批
当提交鉴定或质量一致性检验的任一检验批不符合A组、B组或C组检验中任一分组要求时,承制方应向鉴定机构和有关部门报告失效情况,并应根据不合格的原因,采取纠正措施。在采取了使鉴定机构认可的纠正措施后,对不合格的检验分组重新提交检验。A组重新检验应100%进行,B组、C组重新检验除C5分组外应加倍抽样(允许失效数为0)进行。C5分组不合格可按原抽样方案重新进行一次试验。若重新抽样检验仍有失效,承制方应将失效和所采取的纠正措施的资料提供给鉴定机构和有关主管部门,以供裁决。
4.B检验和试验方法
检验和试验方法应符合本规范表1~表6的规定及以下的规定。4.6.1试验条件和方法
a.试验条件和方法应按本规范规定。如承制方能向鉴定机构证明,用其它试验方法替代标准中规定的试验方法雨未放松对本规范的要求时,经鉴定机构同意,可以使用替代的试验方法。
h.除非另有规定,试验和测试时应在正常的环境条件下进行。正常的试验大气条件为:
温度:15%℃~35%
相对湿度:20%~80%
气压:试验场所气压
4.8.2外形尺寸、外观质量与重量检查用月测和满足精度要求的量具和衡具对组件进行检查,以证明其外形尺寸,外观质量与重量是否满足要求(见3.4.7、3.4.9和3.4.10条)。4.8.3电老炼和稳态寿命试验
组件加上规定的电源电压(Vcel=5V,Ve2=12V),TA=70℃电老炼连续工作96h,稳态寿命连续工作500h,试验结束,在正常大气条件下恢复4h后,测试组件的主要光电特性应符合3.5.2条的规定。
4.9元器件评价
4.9.1 一般要求
4.9.1.1试验顺序
SJ 20723 - 1998
表1和表2中各分组试验可以按任何顺序进行,但在一个分组里的各项试验应按规定的顺序完成。
4.9.1.2样品
样品应随机抽取。表1和表2样本栏中给出了评价用的最小数量,括号中是相应的失效接收数。
4.9.1.3评价场所
评价可以在元器件承制方完成,也可在光电组件承制方完成。4.9.1.4特性
被检查的特性应是那些元器件规范和组装工序均需要的特性,至少应是组装后不能检查但又可能引起功能失效的特性。4.9.1.5(光)电试验要求
光电试验参数、数值、极限值(当适用时包括△值)和条件应符合有关详细规范或采购文件的规定。
4.9.2半导体器件
半导体器件包括分立器件,集成电路器件、光电子器件,均应按表1的要求评价。表1半导体器件评价要求
试验项目
器件(光)电参数测试
外部目检
稳定性烘烤
温度循环
机械冲击
或恒定加速度
中间(光)电测试
稳态寿命
终点(光)电测试
可焊性
尾纤张力负荷
引线牢固性
1010Al
1005A'
GJB548A
B,YI方向
B,Y1方向
焊接温度245℃±5℃
CJB915
引线10(0)
引用章节
注:1)对于带光纤(缆)的光电器件,有关试验温度按下列数值规定,高温70°℃,低温~40℃。4.9.2.11分组
每个半导体器件均应按采购文件的规定在25℃下进行(光)电测试。4.9.2.22分组
应对每个半导体器件进行目检,并应符合GJB548A方法2009A的适用要求和有关详细规范的要求。
KAoNrKAca-
4.9.2.33分组
SJ 20723 1998
半导体器件的试验样品在进行机械试验时,可只选择其中的一项试验,也可把样品等分成两组,组进行机械冲击试验,一组进行恒定如速度试验。4.9.2.4(光)电测试
半导体器件中间(光)电测试,稳态寿命试验后终点(光)电测试最低要求应包括下述三种温度下的静态测试。
b.125℃[带光纤(缆)的器件70℃1;c.-55℃【带光纤(缆)的器件-40℃]。4.9.2.54分组
可焊性试验的要求是10根管脚,至少应对2个样品进行试验。4.9.2.65分组
尾纤张力负荷只对带尾纤(缴)的光电器件进行。4.9.3无源元件
无源元件应按表2的规定进行评价,当元件按相应的军用规范采购并具有合格证时,不要求评价。
表2无源元件评价要求
试验项目
电测试
外部目检
稳定性烘烤
温度循环
机械冲击
或慎定加速度
电压处理
或老炼(电容器)
电测试
可焊性
引线牵固性
4.9.3.11分组
GIB 548A
B,YI方向
A,Y1方向
焊接温度245%±5°℃
引线10(0)
每个无源元件应按元件采购文件的规定在25%下进行电测试。引用童节
4.9.3.22分组
应对无源元件月检,并应符合GJB548A方法2009A的适用要求和有关详细规范的要求。4.9.3.33分组
无源元件的试验样品在进行机械试验时,可只选择其中的-项进行试验,也可把样品等分成两组,分别进行试验。
4.9.3.4自检
S3 20723 1998
元件应目检,检查是否存在出于试验及工艺所引起的腐蚀或损坏。4.9.3.5电测试
元件样品至少应在25℃下进行下列电特性测试:电阻器:直流电阻。
电容器:陶瓷电容器一介质耐压、绝缘电、电容量和损耗因子。铝电介电容器直流电流、电容量及损耗因子。4.9.3.64分组
可焊性试验的要求是10根引线数。4.10筛选
在握交鉴定或质量一致性检验前,全部组件应按表3列出的项目、顺序和要求的规定进行筛选试验,不符合本规范要求的应剔除。除的样品不能作为合格品交货。老炼筛选的PDA不允许超过10%或3个,以大者为准。若不合格率在10%20%时,批可以重新提交一次,但 PDA 不充许超过了%。PDA超过 20%时,不能接收该批组件。4.11鉴定检验
鉴定检验应在认证机构认可的试验室中按4.10条要求筛选过的组件进行包括表4、表5和表6中的规定的检验。
4.11.1提交鉴定检验的样品数量提交鉴定检验的样品数量由承制方确定,但至少应是B组、C组检验所需样品数量的2借。
4.11,2鉴定合格资格的保持
为了保持鉴定合格资格,承制方应每隔12个月向鉴定机构提交一份报告,报告应包括下列内容:
.已进行的所有A组检验结果摘要,其中至少应表明批次的合格率;h.B组、C组检验结果摘要,其中包括失效的数量和失效模式。该摘要包括在12个月内所进行和完成的全部B组和C组检验的结果,如果该试验结果摘要表明不符合规范要求,并且亦未采取便鉴定机构认可的纠正措施,则应取消该组件的鉴定合格资格。如果在报告有效期内停产,承制方应提交一份报告,说明承制方仍保持生产这种组件所必须的能力。
如果连续三个报告期内未生产,承制方在提供认证标志组件之前,需重新进行鉴定试验
4.12质量一致性检验
质量一致性检验包括逐批进行的A组检验,B组检验和周期进行的C组检验。在C组检验的合格周期内,A组、B组检验均合格的批可以交货。4.12.1A组检验
A组检验应由表4中规定的各项检验和试验组成。4.12.2B组检验
B组检验应由表5中规定的各项检验和试验组成。B组检验的样品应从已通过A组检验的检验批中随机抽取。4.12.3C组检验
TKANiKAca-
小提示:此标准内容仅展示完整标准里的部分截取内容,若需要完整标准请到上方自行免费下载完整标准文档。
标准图片预览:





- 热门标准
- 电子行业标准(SJ)
- SJ20794/2-2007 RNK5085型有可靠性指标的表面安装膜固定电阻网络详细规范
- SJ/T11396-2009 氮化镓基发光二极管蓝宝石衬底片
- SJ/T31421-1994 双推板式电热隧道窑完好要求和检查评定方法
- SJ50065/12-2004 JRW-220M型有可靠性指标的TO-5密封直流电磁继电器详细规范
- SJ/T31424-1994 室式淬火热处理炉完好要求和检查评定方法
- SJ/T31422-1994 可控气氛炉完好要求和检查评定方法
- SJ1185-1977 彩色电视测量测试卡(CT752卡)
- SJ/T31127-1994 MP010型多功能可焊性测试设备完好要求和检查评定方法
- SJ905-1974 RX70型精密线绕电阻器
- SJ/T10608-1994 电子设备用机电开关 第五部分:按钮开关分规范 第一篇 空白详细规范
- SJ/T31129-1994 高低温测试设备完好要求和检查评定方法
- SJ50600.1-1994 JY3452型后松压接接触件盒式安装螺纹连接圆形固定电连接器详细规
- SJ1522-1979 KN1型钮子开关
- SJ1382-1978 FU-822F金属陶瓷发射四极管
- SJ1383-1978 FU-104金属陶瓷发射四极管
- 行业新闻
请牢记:“bzxz.net”即是“标准下载”四个汉字汉语拼音首字母与国际顶级域名“.net”的组合。 ©2025 标准下载网 www.bzxz.net 本站邮件:bzxznet@163.com
网站备案号:湘ICP备2025141790号-2
网站备案号:湘ICP备2025141790号-2