- 您的位置:
- 标准下载网 >>
- 标准分类 >>
- 其他行业标准 >>
- FZ/T 52039-2014再生聚苯硫醚短纤维
标准号:
FZ/T 52039-2014
标准名称:
再生聚苯硫醚短纤维
标准类别:
其他行业标准
英文名称:
Recycled polyphenylene sulfide staple fiber标准状态:
现行-
发布日期:
2014-12-24 -
实施日期:
2015-06-01 出版语种:
简体中文下载格式:
.pdf .zip
点击下载
标准简介:
本标准规定了再生聚苯硫醚短纤维产品的术语和定义、分类和标识、技术要求、试验方法、检验规则和标志、包装、运输、贮存的要求。
本标准适用于名义线密度为1.33 dtex~6.67 dtex 纱用和无纺用再生聚苯硫醚短纤维。其它类型的再生聚苯硫醚短纤维可参照使用。
本标准按照 GB/T1.1—2009给出的规则起草。
本标准由中国纺织工业联合会提出。
本标准由上海市纺织工业技术监督所归口。
本标准起草单位:张家港保税区炬德化纤有限公司、常熟市金泉化纤织造有限责任公司、上海市纺织工业技术监督所、中国化学纤维工业协会。
本标准主要起草人:陈炳根、樊海彬、周祯德、林世东、蔡国民。
下列文件对于本文件的应用是必不可少的。凡是注日期的引用文件,仅注日期的版本适用于本文件。凡是不注日期的引用文件,其最新版本(包括所有的修改单)适用于本文件。
GB/T3291.1 纺织 纺织材料性能和试验术语 第1部分:纤维和纱线
GB/T3291.3 纺织 纺织材料性能和试验术语 第3部分:通用
GB/T4146.1 纺织品 化学纤维 第1部分:属名
GB/T4146.3 纺织品 化学纤维 第3部分:检验术语
GB/T6503 化学纤维 回潮率试验方法
GB/T8170 数值修约规则与极限数值的表示和判定
GB/T14334 化学纤维 短纤维取样方法
GB/T14335 化学纤维 短纤维线密度试验方法
GB/T14336 化学纤维 短纤维长度试验方法
GB/T14337 化学纤维 短纤维拉伸性能试验方法
GB/T14338 化学纤维 短纤维卷曲性能试验方法
GB/T14339 化学纤维 短纤维疵点试验方法
GB/T14342 合成短纤维比电阻试险方法
FZ/T50004 涤纶短纤维干热收缩率试验方法
FZ/T50026 聚苯硫醚纤维耐酸、耐碱、耐高温性能试验方法
部分标准内容:
中华人民共和国纺织行业标准
FZ/T52039—2014
再生聚苯硫醚短纤维
Recycledpolyphenylene sulfide staplefiber2014-12-24发布
中华人民共和国工业和信息化部发布
2015-06-01实施
本标准按照GB/T1.1一2009给出的规则起草。本标准由中国纺织工业联合会提出。本标准由上海市纺织工业技术监督所归口。FZ/T52039—2014
本标准起草单位:张家港保税区炬德化纤有限公司、常熟市金泉化纤织造有限责任公司、上海市纺织工业技术监督所、中国化学纤维工业协会。本标准主要起草人:陈炳根、樊海彬、周祯德、林世东、蔡国民。1范围
再生聚苯硫醚短纤维
FZ/T52039—2014
本标准规定了再生聚苯硫醚短纤维产品的术语和定义、分类和标识、技术要求、试验方法、检验规则和标志、包装、运输、贮存的要求。本标准适用于名义线密度为1.33dtex~6.67dtex纱用和无纺用再生聚苯硫醚短纤维。其他类型的再生聚苯硫醚短纤维可参照使用。2规范性引用文件
下列文件对于本文件的应用是必不可少的。凡是注日期的引用文件,仅注日期的版本适用于本文件。凡是不注日期的引用文件,其最新版本(包括所有的修改单)适用于本文件。GB/T3291.1
GB/T3291.3
GB/T4146.1
GB/T4146.3
GB/T6503
GB/T8170
GB/T14334
GB/T14335
GB/T14336
GB/T14337
GB/T14338
GB/T14339
GB/T14342
FZ/T50004
FZ/T50026
3术语和定义
纺织纺织材料性能和试验术语第1部分:纤维和纱线纺织纺织材料性能和试验术语第3部分:通用化学纤维第1部分:属名
纺织品
纺织品
化学纤维
化学纤维第3部分:检验术语
回潮率试验方法
数值修约规则与极限数值的表示和判定化学纤维
化学纤维
化学纤维
化学纤维
化学纤维
短纤维取样方法
短纤维线密度试验方法
短纤维长度试验方法
短纤维拉伸性能试验方法
短纤维卷曲性能试验方法
化学纤维短纤维疵点试验方法
合成短纤维比电阻试险方法
涤纶短纤维干热收缩率试验方法聚苯硫醚纤维耐酸、耐碱、耐高温性能试验方法GB/T3291.1、GB/T3291.3、GB/T4146.1和GB/T4146.3界定的以及下列术语和定义适用本文件。
再生聚苯硫醚短纤维
recycledpolyphenylenesulfidestaplefiber以回收聚苯硫醚(PPS)为原料,经熔融纺丝生产的聚苯硫醚短纤维。1
FZ/T52039—2014
分类和标识
产品分类
再生聚苯硫醚短纤维产品按用途分为纱用再生聚苯硫醚短纤维、无纺用再生聚苯硫醚短纤维两类。产品标识
4.2.1产品规格以纤维的名义线密度和名义切断长度表示。线密度单位为分特(dtex);切断长度单位为毫米(mm)。
示例:2.22dtex×51mm,其中2.22dtex表示线密度,51mm表示切断长度。4.2.2产品按产品规格和原料来标识。示例:2.22dtexX51mm再生聚苯硫醚短纤维。5
技术要求
产品分等
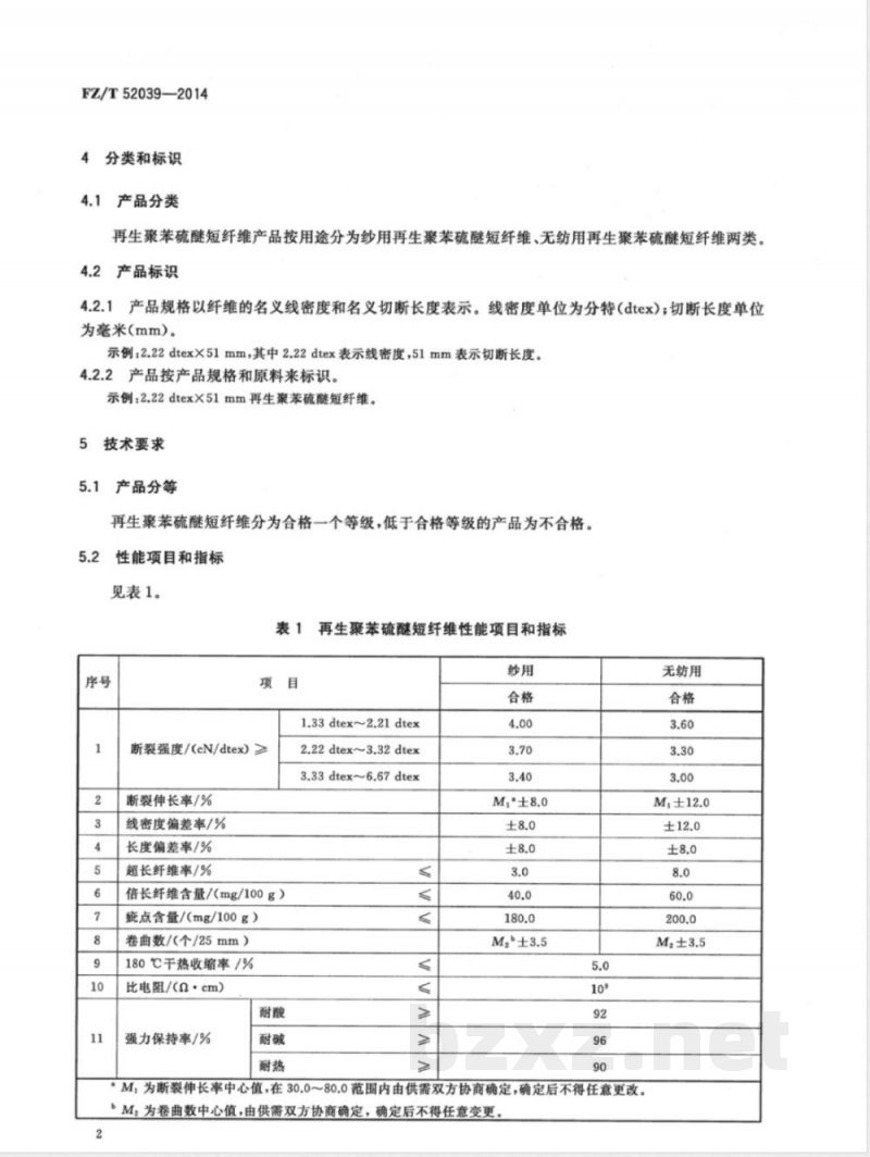
再生聚苯硫醚短纤维分为合格一个等级,低于合格等级的产品为不合格。性能项目和指标
见表1。
表1再生聚苯硫醚短纤维性能项目和指标序号
断裂强度/(cN/dtex)》
断裂伸长率/%
线密度偏差率/%
长度偏差率/%
超长纤维率/%
1.33dtex~2.21 dtex
2.22dtex~3.32 dtex
3.33dtex~6.67dtex
倍长纤维含量/(mg/100g)
点含量/(mg/100g)
卷曲数/(个/25mm)
180℃干热收缩率/%
比电阻/(a·cm)
强力保持率/%
M,为断裂伸长率中心值,在30.0~80.0范围内由供需双方协商确定,确定后不得任意更改。“M,为卷曲数中心值,由供需双方协商确定,确定后不得任意变更2
无纺用
质量差异
包装件名义质量与公定质量的偏差率不超过士0.5%,非定重产品可参照使用。6
试验方法
断裂强度、断裂伸长率
按GB/T14337规定执行,预加张力按照涤纶规定执行。线密度偏差率
按GB/T14335规定执行。
长度偏差率、超长纤维率、倍长纤维含量按GB/T14336规定执行。
症点含量
按GB/T14339规定执行。
卷曲数
按GB/T14338规定执行,轻负荷、重负荷按照涤纶规定执行。6.6
180℃干热收缩率
按FZ/T50004规定执行。
比电阻
按GB/T14342规定执行,标准填充度值按涤纶规定执行。6.8
强力保持率
按FZ/T50026规定执行。
质量差异的测定
将批样品按GB/T14334规定得到包装件的净质量。FZ/T52039—2014
将实验室样品按GB/T6503规定得到实测回潮率,烘燥温度和时间按照涤纶规定执行。对N个包装件质量差异的计算公式见式(1)~式(3):m=
1+R。
式中:
包装件平均净质量,单位为千克(kg);×100%
(2)
(3)
FZ/T52039—2014
每个包装件净质量,单位为千克(kg);m
包装件数量;
包装件公定质量,单位为千克(kg);再生聚苯硫醚短纤维的标准回潮率,其值为0.3%;R
实测回潮率,%;
包装件名义净质量和公定质量的偏差率,%;包装件名义质量,单位为千克(kg)。7检验规则
7.1检验类型
检验类型分为型式检验和出厂检验。当下列情况之一时,应进行型式检验:规定的周期性检验时;
工艺、原料有较大改变,可能影响产品性能时;产品长期停产后,恢复生产时;出厂检验结果与上次型式检验结果有较大差异时;用户提出进行型式检验要求时。7.2
检验项目
表1中所有项目均为型式检验项目。除强力保持率外,表1中其他项目均为出厂检验项目。7.3组批规则
在一定范围内采用周期性取样组成检验批。一个生产批可由一个检验批组成,也可由若干检验批组成。
7.4取样规定
性能项目的取样按GB/T14334中产品取样方法规定进行。7.5综合评定
各性能项目的测定值或计算值按GB/T8170中修约值比较法与表1中规定项目指标的极限值比较,逐项判定等级,以各项性能项目中最低的等级定为该批产品的等级。7.6复验规则
7.6.1通则
批产品到需方时应及时检查包装件的外包装、件数、质量与货单是否相符,如因运输、保管等原因影响品质时,应查明责任,由责任方负责。一批产品到收货方三个月内,对产品品质有异议时可提交复验。若该批产品的数量使用了三分之一以上时,不应申请复验。复验可在双方同意的任何一方进行,必要时可请仲裁检验机构按本标准要求取样、检验、仲裁。由于该批产品品质影响了后加工产品品质,并造成严重损失时,供需双方应分析原因、明确责任、协商处理。4
2检验项目
同7.2。
3取样规定
FZ/T52039-2014
7.6.3.1性能项目试验按GB/T14334中包装件取样方法规定抽样检验,不得抽取在运输途中意外受潮、污染、擦伤或包装已经打开的包装件。7.6.3.2倍长纤维含量、症点含量的试样量增加一倍。7.6.4组批规定
按原生产批组批。
5复验评定
按7.5评定,高于或等于原等级则判为符合,低于原等级则判为不符合。7.6.5.1
包装件名义质量与公定质量的偏差率超过士0.5%,由供需双方协商。标志、包装、运输、贮存
8.1标志
8.1.1包装件上应按规定的分类和命名标明产品名称、规格、等级、批号、净重、毛重、包装日期、商标、产品标准编号、生产企业名称、详细地址等相关信息以及产品防护、搬运等警示标志。8.1.2产品印刷标志应明显且不褪色,防止油、色渗人包内污染纤维。8.2包装
产品包装保持包型完整,纤维不外露。包装的质量应保证纤维不受损伤。8.2.1
不同规格、批号、类别的再生聚苯硫醚短纤维应分别包装。产品包应用塑料带、钢带或其他具有一定强度的打包带紧固。8.2.4非定重产品每包装件质量与同批定重产品名义质量的差异建议不超过士5%。8.3运输
运输和装卸时应按产品警示标志规定执行,采取相应防范措施,防止产品受潮、曝晒、污染和受损,严禁抛掷。
8.4购存
包装件按批存放,贮存在通风、干燥、清洁的仓库内,不应靠近火源、热源,避免阳光直射。5
FZ/T52039-2014
中华人民共和国纺织
行业标
再生聚苯硫醚短纤维
FZ/T52039—2014
中国标准出版社出版发行
北京市朝阳区和平里西街甲2号(100029)北京市西城区三里河北街16号(100045)网址www.spc.net.cn
总编室:(010)64275323发行中心:(010)51780235读者服务部:(010)68523946
中国标准出版社秦皇岛印刷厂印刷各地新华书店经销
开本880×12301/16
印张0.75字数13千字
2015年3月第一次印刷
2015年3月第一版
书号:155066·2-28374定价
如有印装差错免费标准下载网bzxz
由本社发行中心调换
版权专有
侵权必究
举报电话:(010)68510107
小提示:此标准内容仅展示完整标准里的部分截取内容,若需要完整标准请到上方自行免费下载完整标准文档。
标准图片预览:





- 其它标准
- 热门标准
- 其他行业标准
- DGJ32J16-2014 住宅工程质量通病控制标准
- JB/T8974-2011 TAW系列增安型无刷励磁同步电动机技术条件
- QB/T2164-2013 家用和类似用途风扇型PTCR发热器
- JB/T11127-2010 印刷机械 光敏光聚合型直接制版冲版机
- JB/T9986-2013 工具热处理金相检验
- QB/T4639-2014 δ-十二内酯
- FZ/T74006-2017 自行车骑行服
- YB/T190.12-2014 连铸保护渣 三氧化二硼含量的测定 电感耦合等离子体原子发射光谱法
- YS/T832-2012 丁辛醇废催化剂化学分析方法 铑量的测定 电感耦合等离子体原子发射光谱法
- CECS:7094 建筑安装工程金属熔化焊焊缝射线照相检测标准CECS70:94
- HG/T4544-2013 对苯二酚生产废液回收再利用生产碳酸锰的方法
- TB/T2689.4-2018 铁路货物集装化运输 第4部分:一次性集装箱液体集装袋
- QB/T4549-2013 滑板鞋
- JB/T12150-2015 家用和类似用途电容性负载的电源开关
- FZ/T81004-2012 连衣裙、裙套
- 行业新闻
网站备案号:湘ICP备2025141790号-2