- 您的位置:
- 标准下载网 >>
- 标准分类 >>
- 其他行业标准 >>
- FZ/T 52036-2014有色缝纫线用涤纶短纤维
标准号:
FZ/T 52036-2014
标准名称:
有色缝纫线用涤纶短纤维
标准类别:
其他行业标准
英文名称:
Spun-dyed polyester staple fiber for sewing thread标准状态:
现行-
发布日期:
2014-12-24 -
实施日期:
2015-06-01 出版语种:
简体中文下载格式:
.pdf .zip
点击下载
标准简介:
本标准规定了有色缝纫线用涤纶短纤维产品的术语和定义、分类和标识、技术要求、试验方法、检验规则和标志、包装、运输、贮存的要求。
本标准适用于名义线密度 1.2 dtex~1.4 dtex,圆形截面,采用纺前着色技术生产的有光、半消光的有色缝纫线用涤纶短纤维。其它类型的有色缝纫线用涤纶短纤维可参照使用。
本标准按照 GB/T1.1—2009给出的规则起草。
本标准由中国纺织工业联合会提出。
本标准由上海市纺织工业技术监督所归口。
本标准起草单位:滁州安兴环保彩纤有限公司、江苏华西村股份有限公司特种化纤厂、中国石化仪征化纤股份有限公司、江阴市华宏化纤有限公司、上海市纺织工业技术监督所。
本标准主要起草人:张玉梅、张文强、赵建化、管晓燕、张江波、王丽莉、曹春安。
下列文件对于本文件的应用是必不可少的。凡是注日期的引用文件,仅注日期的版本适用于本文件。凡是不注日期的引用文件,其最新版本(包括所有的修改单)适用于本文件。
GB/T3291.1 纺织 纺织材料性能和试验术语 第1部分:纤维和纱线
GB/T3291.3 纺织 纺织材料性能和试验术语 第3部分:通用
GB/T3921—2008 纺织品 色牢度试验 耐皂洗色牢度
GB/T4146.1 纺织品 化学纤维 第1部分:属名
GB/T4146.3 纺织品 化学纤维 第3部分:检验术语
GB/T6152—1997 纺织品 色牢度试验 耐热压色牢度
GB/T6503 化学纤维 回潮率试验方法
GB/T6504 化学纤维 含油率试验方法
GB/T8170 数值修约规则与极限数值的表示和判定
GB/T14190 纤维级聚酯切片(PET)试验方法
GB/T14334 化学纤维 短纤维取样方法
GB/T14335 化学纤维 短纤维线密度试验方法
GB/T14336 化学纤维 短纤维长度试验方法
GB/T14337 化学纤维 短纤维拉伸性能试验方法
GB/T14338 化学纤维 短纤维卷曲性能试验方法
GB/T14339 化学纤维 短纤维疵点试验方法
GB/T14342 化学纤维 短纤维比电阻试验方法
FZ/T50004 涤纶短纤维干热收缩率试验方法
部分标准内容:
中华人民共和国纺织行业标准
FZ/T52036—2014
有色缝纫线用涤纶短纤维
Spun-dyed polyester staple fiber for sewing thread2014-12-24发布
中华人民共和国工业和信息化部2015-06-01实施
本标准按照GB/T1.1一2009给出的规则起草。本标准由中国纺织工业联合会提出。本标准由上海市纺织工业技术监督所归口。FZ/T52036—2014
本标准起草单位:滁州安兴环保彩纤有限公司、江苏华西村股份有限公司特种化纤厂、中国石化仪征化纤股份有限公司、江阴市华宏化纤有限公司、上海市纺织工业技术监督所。本标准主要起草人:张玉梅、张文强、赵建化、管晓燕、张江波、王丽莉、曹春安1范围
有色缝纫线用涤纶短纤维
FZ/T52036—2014
本标准规定了有色缝纫线用涤纶短纤维产品的术语和定义、分类和标识、技术要求、试验方法、检验规则和标志、包装、运输、贮存的要求。本标准适用于名义线密度1.2dtex~1.4dtex,圆形截面,采用纺前着色技术生产的有光、半消光的有色缝纫线用涤纶短纤维。其他类型的有色缝纫线用涤纶短纤维可参照使用。2规范性引用文件
下列文件对于本文件的应用是必不可少的。凡是注日期的引用文件,仅注日期的版本适用于本文件。凡是不注日期的引用文件,其最新版本(包括所有的修改单)适用于本文件。GB/T3291.1纺织纺织材料性能和试验术语第1部分:纤维和纱线GB/T3291.3纺织纺织材料性能和试验术语第3部分:通用GB/T3921一2CC8纺织品色牢度试验耐皂洗色牢度GB/T4146.1
GB/T4146.3
纺织品化学纤维第1部分:属名
纺织品化学纤维第3部分:检验术语GB/T6152-1997纺织品色牢度试验耐热压色牢度GB/T6503
GB/T6504
GB/T8170
GB/T14190
GB/T14334
GB/T14335
GB/T14336
GB/T14337
GB/T14338
GB/T14339
GB/T14342
FZ/T50004
3术语和定义
化学纤维
化学纤维
回潮率试验方法
含油率试验方法
数值修约规则与极限数值的表示和判定纤维级聚酯切片(PET)试验方法
化学纤维
化学纤维
化学纤维
化学纤维
化学纤维
化学纤维
化学纤维
短纤维取样方法
短纤维线密度试验方法
短纤维长度试验方法
短纤维拉伸性能试验方法
短纤维卷曲性能试验方法
短纤维疵点试验方法
短纤维比电阻试验方法
涤纶短纤维干热收缩率试验方法GB/T3291.1、GB/T3291.3、GB/T4146.1和GB/T4146.3界定的以及下列术语和定义适用于本文件。
纺前着色spun-dyed
在纺丝前加入着色剂或色母粒纺制有色化学纤维的工艺方法。1
FZ/T52036—2014
分类和标识
4.1产品分类
产品根据其所含的二氧化钛含量,分成两类:有光有色缝纫线用涤纶短纤维和半消光有色缝纫线用涤纶短纤维。
4.2产品标识
4.2.1产品规格以纤维的名义线密度、名义切断长度表示。线密度单位为分特(dtex);切断长度单位为毫米(mm)。
示例:1.33dtex×38mm,其中1.33dtex表示名义线密度、38mm表示名义切断长度。4.2.2产品按产品规格、光泽、色泽来标识。示例:1.33dtex×38mm半消光红色缝纫线用涤纶短纤维。也可表示为:R001-1.33dtex×38mm半消光缝纫线用涤纶短纤维,R001代表各生产厂家自定的色系和色号。色系和代号,可以如表1所示,也可由各生产厂家自行确定。表1
5技术要求
(蓝色)
产品分等
(黑色)
[褐色
(棕色))
色系、代号字母对照表
(灰色)
(绿色)
Orange
[橙色
(柑色)
Purple
(紫色)
(红色)
产品分为优等品、一等品、合格品三个等级,低于合格品等级的产品为等外品。5.2
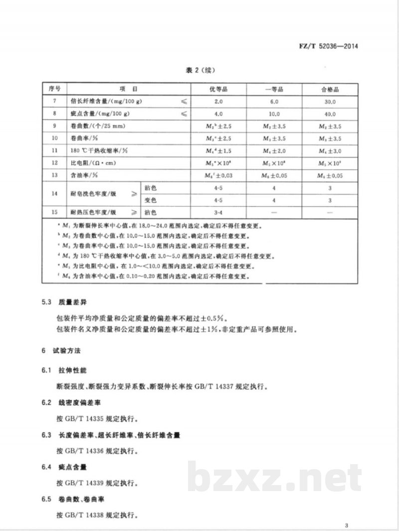
性能项目和指标
见表2。
2有色缝纫线用涤纶短纤维性能项目和指标表2
断裂强度/(eN/dtex)
非黑色
断裂强力变异系数(CV)/%
断裂伸长率/%
线密度偏差率/%
长度偏差率/%
超长纤维率/%
优等品
一等品
(白色)
Yellow
(黄色)
合格品
倍长纤维含量/(mg/100g)
症点含量/(mg/100g)
卷曲数/(个/25mm)
卷曲率/%
180℃干热收缩率/%
比电阻/(a·cm)
含油率/%
耐皂洗色牢度/级
耐热压色牢度/级
表2(续)
优等品
Msx10°
M。±0.03
一等品
Ms×10
·M,为断裂伸长率中心值,在18.0~24.0范围内选定,确定后不得任意变更。\Mz为卷曲数中心值,在10.0~15.0范围内选定,确定后不得任意变更。M,为卷曲率中心值,在10.0~15.0范围内选定,确定后不得任意变更。dM。为180℃干热收缩率中心值,在3.0~5.0范围内选定,确定后不得任意变更。:M,为比电阻中心值,在1.0~<10.0范围内选定,确定后不得任意变更。↑M。为含油率中心值,在0.10~0.20范围内选定,确定后不得任意变更。5.3
质量差异
包装件平均净质量和公定质量的偏差率不超过土0.5%。包装件名义净质量和公定质量的偏差率不超过土1%,非定重产品可参照使用。试验方法
拉伸性能
断裂强度、断裂强力变异系数、断裂伸长率按GB/T14337规定执行。线密度偏差率
按GB/T14335规定执行。
长度偏差率、超长纤维率、倍长纤维含量按GB/T14336规定执行。
症点含量
按GB/T14339规定执行。
卷曲数、卷曲率
按GB/T14338规定执行。
FZ/T52036—2014
合格品
Ms×10%
FZ/T52036—2014
180℃干热收缩率
按FZ/T50004规定执行。
6.7比电阻
按GB/T14342规定执行。
6.8含油率
按GB/T6504规定执行。
耐皂洗色牢度
按GB/T3921一2008规定执行,试验条件按7.2C3)方法。耐热压色牢度
按GB/T6152—1997规定执行,温度按6.1.1中200℃土2℃,操作程序按6.2干压。6.11
二氧化钛含量试验
按GB/T14190规定执行。
质量差异的测定
6.12.1将批样品按GB/T14334规定得到包装件的净质量。6.12.2将实验室样品按GB/T6503规定得到实测回潮率。6.12.3对N个包装件质量差异的计算公式见式(1)~式(4):m=
1+R。
×100%
式中:
包装件平均净质量,单位为千克(kg);每个包装件净质量,单位为千克(kg);包装件数量;
包装件公定质量,单位为千克(kg);涤纶短纤维的公定回潮率,其值为0.4%;实测回潮率,%;
×100%
包装件平均净质量和公定质量的偏差率,%;包装件名义净质量和公定质量的偏差率,%;包装件名义质量,单位为千克(kg)。(1)
(4))
7检验规则
7.1检验类型
检验类型分为型式检验和出厂检验。下列情况下应进行型式检验:
a)规定的周期性检验时;
当生产设计、工艺、原料有变化,可能影响产品品质时;出厂检验的结果与上次型式检验有较大差异时;c)
国家检验机构要求进行型式检验时。7.2检验项目
表2中的各项性能项目均为型式检验项目。除耐皂洗色牢度和耐热压色牢度之外,表2中其他项目均为出厂检验项目。7.3
组批规则
FZ/T52036-—2014
在一定范围内采用周期性取样组成检验批。一个生产批可由一个检验批或由若干个检验批组成。7.4取样规定
性能项目的取样按GB/T14334中产品取样方法规定进行。7.5综合评定
各性能项目的测定值或计算值按GB/T8170中修约值比较法与表2中规定项目指标的极限值比较,逐项判定等级,以各项性能指标中最低的等级定为该批产品的等级。7.6复验规则wwW.bzxz.Net
7.6.1通则
批产品到需方时应及时检查包装件的外包装、件数、质量与货单是否相符,如因运输、保管等原因影响品质时,应查明责任,由责任方负责。一批产品到收货方三个月内,对产品品质有异议时可提交复验。若该批产品的数量使用了三分之一以上时,不应申请复验。复验可在双方同意的任何一方进行,必要时可请仲裁检验机构按本标准要求取样、检验、仲裁。由于该批产品品质影响了后加工产品品质,并造成严重损失时,供需双方应分析原因、明确责任、协商处理。7.6.2
2复验项目
同7.2。
3复验取样规定
7.6.3.1性能项目试验按GB/T14334中包装件取样方法规定抽样检验,不得抽取在运输途中意外受潮、污染、擦伤或包装已经打开的包装件7.6.3.2倍长纤维含量、疵点含量的试样量增加一倍。7.6.4组批规定
按原生产批组批。
FZ/T52036—2014
复验评定
按7.5进行等级评定,高于或等于原等级则判为符合,低于原等级则判为不符合。7.6.5.2
包装件平均净质量与公定质量的偏差率超过士0.5%,由供需双方协商确定。包装件名义质量与公定质量的偏差率超过士1%,由供需双方协商确定。标志、包装、运输、购存
8.1标志
8.1.1包装件上应按规定的分类和命名标明产品名称、规格、等级、批号、净重、毛重、生产日期、商标、产品标准编号、生产企业名称、详细地址等相关信息以及产品防护、搬运等警示标志。8.1.2产品印刷标志应明显且不褪色,防止油、色渗人包内污染纤维。8.2包装
产品包装应保持包型完整,纤维不外露。包装应保证纤维不受损伤。8.2.2
不同规格、批号、等级的有色缝纫线用涤纶短纤维应分别包装。8.2.3
产品包装应用塑料带、钢带或其他具有一定强度的打包带紧間,非定重产品每包装件质量与同批定重产品名义质量的差异建议不过士5%。8.2.4
3运输
运输和装卸时应按产品警示标志规定执行,采取相应防范措施.止产品受潮、曝晒、污染和受损,严禁抛掷。
8.4购存
包装件按批存放,贮存在通风、干燥、清洁的仓库内,不应靠近火源、热源,避免阳光直射。6
FZ/T52036-2014
中华人民共和国纺织
行业标准
有色缝纫线用涤纶短纤维
FZ/T52036—2014
中国标准出版社出版发行
北京市朝阳区和平里西街甲2号(100029)北京市西城区三里河北街16号(100045)网址www.spc.net.cn
总编室:(010)64275323发行中心:(010)51780235读者服务部:(010)68523946
中国标准出版社秦皇岛印刷厂印刷各地新华书店经销
开本880×12301/16
2015年3月第一版
印张0.75字数14千字
2015年3月第一次印刷
书号:155066·2-28319
如有印装差错
由本社发行中心调换
版权专有侵权必究
举报电话:(010)68510107
小提示:此标准内容仅展示完整标准里的部分截取内容,若需要完整标准请到上方自行免费下载完整标准文档。
标准图片预览:





- 其它标准
- 热门标准
- 其他行业标准
- DGJ32J16-2014 住宅工程质量通病控制标准
- JB/T8974-2011 TAW系列增安型无刷励磁同步电动机技术条件
- QB/T2164-2013 家用和类似用途风扇型PTCR发热器
- JB/T11127-2010 印刷机械 光敏光聚合型直接制版冲版机
- JB/T9986-2013 工具热处理金相检验
- QB/T4639-2014 δ-十二内酯
- FZ/T74006-2017 自行车骑行服
- YB/T190.12-2014 连铸保护渣 三氧化二硼含量的测定 电感耦合等离子体原子发射光谱法
- YS/T832-2012 丁辛醇废催化剂化学分析方法 铑量的测定 电感耦合等离子体原子发射光谱法
- CECS:7094 建筑安装工程金属熔化焊焊缝射线照相检测标准CECS70:94
- HG/T4544-2013 对苯二酚生产废液回收再利用生产碳酸锰的方法
- TB/T2689.4-2018 铁路货物集装化运输 第4部分:一次性集装箱液体集装袋
- QB/T4549-2013 滑板鞋
- JB/T12150-2015 家用和类似用途电容性负载的电源开关
- FZ/T81004-2012 连衣裙、裙套
- 行业新闻
网站备案号:湘ICP备2025141790号-2