- 您的位置:
- 标准下载网 >>
- 标准分类 >>
- 其他行业标准 >>
- YB/T 4530-2016氮化锰铁 氮含量的测定 蒸馏-中和滴定法
标准号:
YB/T 4530-2016
标准名称:
氮化锰铁 氮含量的测定 蒸馏-中和滴定法
标准类别:
其他行业标准
英文名称:
Nitrogen-bearing ferromanganese—Determination of nitrogen content—The distillation-neutralization titration method标准状态:
现行-
发布日期:
2016-04-05 -
实施日期:
2016-09-01 出版语种:
简体中文下载格式:
.pdf .zip
标准ICS号:
冶金>>77.100铁合金中标分类号:
冶金>>金属化学分析方法>>H11钢铁与铁合金分析方法
点击下载
标准简介:
本标准规定了蒸馏-中和滴定法测定氮化锰铁中的氮含量。
本标准适用于氮化锰铁中氮含量的测定。测定范围(质量分数):2.00%~9.00%。
本标准按照GB/T 1.1-2009给出的规则起草。
本标准由中国钢铁工业协会提出。
本标准由全国生铁及铁合金标准化技术委员会(SAC/TC 318)归口。
本标准起草单位:吉林铁合金股份有限公司。
本标准主要起草人:袁冬雪、刘冰、郑海东、吴丽玉。
下列文件对于本文件的应用是必不可少的。凡是注日期的引用文件,仅注日期的版本适用于本文件。凡是不注日期的引用文件,其最新版本(包括所有的修改单)适用于本文件。
GB/T 4010 铁合金化学分析用试样的采取和制备
GB/T 6682 分析实验室用水规格和试验方法
部分标准内容:
ICS 77. 100
中华人民共和国黑色冶金行业标准YB/T 4530—2016
氮化锰铁
氮含量的测定
蒸馏-中和滴定法
Nitrogen-bearing ferromanganese-Determination of nitrogen content--The distillation-neutralization titration method2016-04-05发布
中华人民共和国工业和信息化部2016-09-01实施
本标准按照GB/T1.1一2009给出的规则起草。本标准由中国钢铁工业协会提出。本标准由全国生铁及铁合金标准化技术委员会(SAC/TC318)归口。本标准起草单位:吉林铁合金股份有限公司。本标准主要起草人:袁冬雪、刘冰、郑海东、吴丽玉。YB/T4530—2016
氮化锰铁氮含量的测定蒸馏-中和滴定法YB/T4530—2016
警告一一使用本标准的人员应有正规实验室工作的实践经验。本标准并未指出所有可能的安全问题。使用者有责任采取适当的安全和健康措施,并保证符合国家有关法规规定的条件。1范围
本标准规定了蒸馏-中和滴定法测定氮化锰铁中的氮含量。本标准适用于氮化锰铁中氮含量的测定。测定范围(质量分数):2.00%9.00%。2规范性引用文件
下列文件对于本文件的应用是必不可少的。凡是注目期的引用文件,仅注日期的版本适用于本文件。凡是不注日期的引用文件,其最新版本(包括所有的修改单)适用于本文件,GB/T4010铁合金化学分析用试样的采取和制备GB/T6682分析实验室用水规格和试验方法3原理
试料用硫酸、过氧化氢分解,其中氮转化成氨盐,在过量碱的作用下,水蒸气蒸馏分离氨,以硼酸溶液吸收馏出液,以甲基红-次甲基蓝为指示剂,用氨基磺酸标准滴定溶液滴定。4试剂
分析中除另有说明外,仅使用确认的分析纯试剂和符合GB/T6682规格的三级以上蒸馏水或与其纯度相当的水。
4.1硫酸,pl.84g/mL。
4.2过氧化氢,pl.10g/mL。
4.3氢氧化钠溶液,500g/L。
4.4硼酸溶液,25g/L。
4.5氨基磺酸标准滴定溶液,约0.05mol/L。4.5.1配制
称取9.7g氨基磺酸,置于500mL烧杯中,加水溶解,移人2000mL容量瓶中,以水稀释至刻度,混匀。
4.5.2标定
称取2.6497g预先于270℃灼烧至恒重并在干燥器中冷却至室温的基准无水碳酸钠,置于100mL烧杯中,加水溶解后,移人1000mL容量瓶中,稀释至刻度,混匀。此溶液(1/2Na2CO3)浓度为0.05000mol/L。www.bzxz.net
分取20.00mL该溶液3份分别于250mL锥形瓶中,加水约40mL,滴加4滴甲基红-次甲基蓝混合指示剂溶液(见4.6),用氨基磺酸标准滴定溶液滴定至接近终点时剧烈摇动,继续滴定至溶液由绿色刚好变为玫瑰红色为终点。3份被滴定溶液所消耗的氨基磺酸标准滴定溶液体积的极差不大于0.05mL时,取其平均值,否则,应重新标定,按式(1)计算氨基磺酸标准滴定溶液的浓度。1
YB/T4530—2016
式中:
氨基磺酸标准滴定溶液的浓度,单位为摩尔每升(mol/L);滴定时消耗的氨基磺酸标准滴定溶液的体积,单位为毫升(mL);碳酸钠溶液的浓度,单位为摩尔每升(mol/L);分取碳酸钠溶液的体积,单位为毫升(mL)。(1)
4.6甲基红-次甲基蓝混合指示剂溶液:称取0.125g甲基红和0.083g次甲基蓝,溶于100mL乙醇中,混匀,贮于棕色瓶内。
5仪器及设备
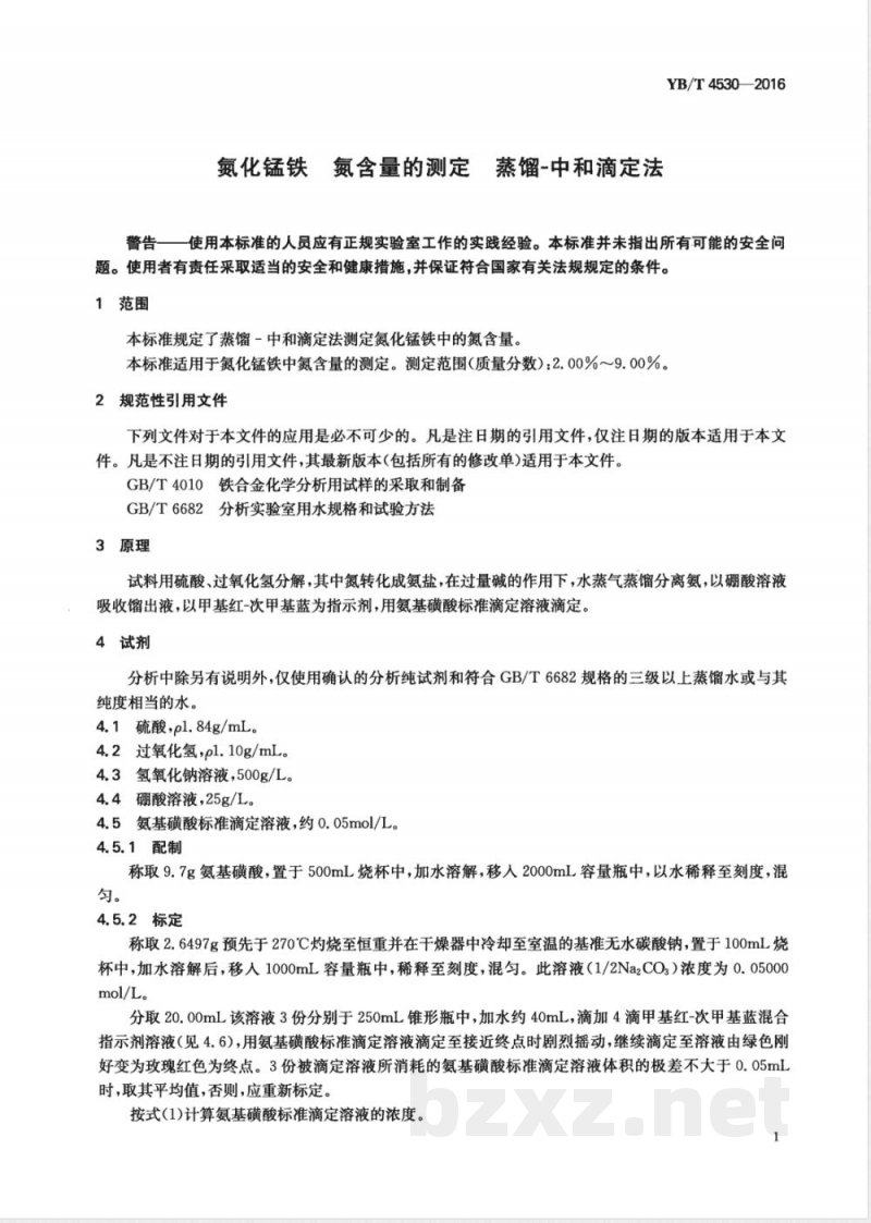
蒸馏装置示意图见图1。
说明:
调节器;
加热装置;
橡皮塞;
水蒸气发生器;
废液瓶(500mL);
蒸馏瓶(500mL);
漏斗;
磨口罩;
双球分馏器;
冷凝管;
吸收瓶(250mL);
弹簧夹。
图1蒸馏装置示意图
6取制样
按照GB/T4010的规定进行取制样,试样粒度应小于0.125mm。2
7分析步骤
7.1试料
称取0.20g试料,精确至0.0001g。7.2空白试验
随同试料做空白试验。
7.3测定
7.3.1试料的分解
YB/T45302016
将试料(见7.1)置于250mL锥形瓶中,加人20mL水和10mL硫酸(见4.1),再加人3mL~4mL过氧化氢(见4.2),低温加热溶解至刚冒烟,取下冷却。加人约50mL水,加热煮沸,取下冷却至室温,备蒸馏。
7.3.2蒸馏
7.3.2.1蒸馏仪的准备:蒸馏试液前,必须用水蒸气充分清洗仪器并检查仪器是否漏气,以免造成氨的损失。然后加入50mL氢氧化钠溶液(见4.3)及30mL水进行蒸馏,至馏出液达80mL左右,滴定空白值,消耗氨基磺酸标准滴定溶液(见4.5)的体积不应超过0.50mL,仪器方可使用。7.3.2.2于250mL吸收瓶(见图1中11)中加入20mL硼酸溶液(见4.4),将吸收瓶置于冷凝管(见图1中10)下端,使冷凝管下端置于吸收液中。7.3.2.3将试液(见7.3.1)经漏斗(见图1中7)缓慢倒人蒸馏瓶(见图1中6)中,用水冲洗锥形瓶3次~5次,然后经漏斗缓慢向蒸馏瓶(见图1中6)中加人50mL氢氧化钠溶液(见4.3),并用水冲洗漏斗。7.3.2.4立即盖上磨口罩(见图1中8),夹紧弹簧夹(见图1中12),加热蒸馏,调节温度,控制适宜的蒸馏速度(以产生的蒸汽不会把磨口罩吹起为宜),待馏出液达约110mL左右,降低吸收瓶,使冷凝管下端离开液面,再继续蒸馏30s,使冷凝管中残留的液体自动流出,用少量水冲洗冷凝管下端,取下吸收瓶。
7.3.2.5断电,停止蒸馏。此时,蒸馏瓶中废液自动回吸到废液瓶中(见图1中5),打开磨口罩(见图1中8)和弹簧夹(见图1中12),放出废液。7.4滴定
向吸收瓶中滴加4滴甲基红-次甲基蓝混合指示剂溶液(见4.6),用氨基磺酸标准滴定溶液(见4.5)滴定,溶液由绿色刚好变为玫瑰红色,即为终点。8结果计算
按式(2)计算氮的含量(质量分数)w,数值以%表示。w = =×(VY)X 14. 00 × 100
m×1000
式中:
V3——滴定试料溶液消耗氨基磺酸标准滴定溶液的体积,单位为毫升(mL);V。—一滴定空白溶液消耗氨基磺酸标准滴定溶液的体积,单位为毫升(mL);c3
氨基磺酸标准滴定溶液的浓度,单位为摩尔每升(mol/L):m—试料量,单位为克(g);
14.00—氮的摩尔质量,单位为克每摩尔(g/mol)。9允许差
两次分析结果的差值应不大于表1所列充许差。(2)
YB/T4530—2016
试验报告
氮含量
2.00~4.00
>4. 00~9. 00
试验报告应包括下列内容:
表1允许差
鉴别试料、实验室和分析日期等资料;遵守本标准规定的程度;
分析结果及其表示;
测定中观察到的异常现象;
允许差
对分析结果可能有影响而本标准未包括的操作,或者任选的操作;测试实验室名称和地址;
本标准的编号。
%(质量分数)
155024·0834
9715502\408346\>
中华人民共和国黑色冶金
行业标准
氨化锰铁氮含量的测定
蒸馏-中和滴定法
YB/T4530-2016
冶金工业出版社出版发行
北京北河沿大街嵩祝院北巷39号邮政编码:100009
固安华明印业有限公司印刷
各地新华书店经销
开本880×12301/16印张0.75字数14千字2016年8月第一版
2016年8月第一次印刷
统书号:155024·0834
定价:25.00元
小提示:此标准内容仅展示完整标准里的部分截取内容,若需要完整标准请到上方自行免费下载完整标准文档。
中华人民共和国黑色冶金行业标准YB/T 4530—2016
氮化锰铁
氮含量的测定
蒸馏-中和滴定法
Nitrogen-bearing ferromanganese-Determination of nitrogen content--The distillation-neutralization titration method2016-04-05发布
中华人民共和国工业和信息化部2016-09-01实施
本标准按照GB/T1.1一2009给出的规则起草。本标准由中国钢铁工业协会提出。本标准由全国生铁及铁合金标准化技术委员会(SAC/TC318)归口。本标准起草单位:吉林铁合金股份有限公司。本标准主要起草人:袁冬雪、刘冰、郑海东、吴丽玉。YB/T4530—2016
氮化锰铁氮含量的测定蒸馏-中和滴定法YB/T4530—2016
警告一一使用本标准的人员应有正规实验室工作的实践经验。本标准并未指出所有可能的安全问题。使用者有责任采取适当的安全和健康措施,并保证符合国家有关法规规定的条件。1范围
本标准规定了蒸馏-中和滴定法测定氮化锰铁中的氮含量。本标准适用于氮化锰铁中氮含量的测定。测定范围(质量分数):2.00%9.00%。2规范性引用文件
下列文件对于本文件的应用是必不可少的。凡是注目期的引用文件,仅注日期的版本适用于本文件。凡是不注日期的引用文件,其最新版本(包括所有的修改单)适用于本文件,GB/T4010铁合金化学分析用试样的采取和制备GB/T6682分析实验室用水规格和试验方法3原理
试料用硫酸、过氧化氢分解,其中氮转化成氨盐,在过量碱的作用下,水蒸气蒸馏分离氨,以硼酸溶液吸收馏出液,以甲基红-次甲基蓝为指示剂,用氨基磺酸标准滴定溶液滴定。4试剂
分析中除另有说明外,仅使用确认的分析纯试剂和符合GB/T6682规格的三级以上蒸馏水或与其纯度相当的水。
4.1硫酸,pl.84g/mL。
4.2过氧化氢,pl.10g/mL。
4.3氢氧化钠溶液,500g/L。
4.4硼酸溶液,25g/L。
4.5氨基磺酸标准滴定溶液,约0.05mol/L。4.5.1配制
称取9.7g氨基磺酸,置于500mL烧杯中,加水溶解,移人2000mL容量瓶中,以水稀释至刻度,混匀。
4.5.2标定
称取2.6497g预先于270℃灼烧至恒重并在干燥器中冷却至室温的基准无水碳酸钠,置于100mL烧杯中,加水溶解后,移人1000mL容量瓶中,稀释至刻度,混匀。此溶液(1/2Na2CO3)浓度为0.05000mol/L。www.bzxz.net
分取20.00mL该溶液3份分别于250mL锥形瓶中,加水约40mL,滴加4滴甲基红-次甲基蓝混合指示剂溶液(见4.6),用氨基磺酸标准滴定溶液滴定至接近终点时剧烈摇动,继续滴定至溶液由绿色刚好变为玫瑰红色为终点。3份被滴定溶液所消耗的氨基磺酸标准滴定溶液体积的极差不大于0.05mL时,取其平均值,否则,应重新标定,按式(1)计算氨基磺酸标准滴定溶液的浓度。1
YB/T4530—2016
式中:
氨基磺酸标准滴定溶液的浓度,单位为摩尔每升(mol/L);滴定时消耗的氨基磺酸标准滴定溶液的体积,单位为毫升(mL);碳酸钠溶液的浓度,单位为摩尔每升(mol/L);分取碳酸钠溶液的体积,单位为毫升(mL)。(1)
4.6甲基红-次甲基蓝混合指示剂溶液:称取0.125g甲基红和0.083g次甲基蓝,溶于100mL乙醇中,混匀,贮于棕色瓶内。
5仪器及设备
蒸馏装置示意图见图1。
说明:
调节器;
加热装置;
橡皮塞;
水蒸气发生器;
废液瓶(500mL);
蒸馏瓶(500mL);
漏斗;
磨口罩;
双球分馏器;
冷凝管;
吸收瓶(250mL);
弹簧夹。
图1蒸馏装置示意图
6取制样
按照GB/T4010的规定进行取制样,试样粒度应小于0.125mm。2
7分析步骤
7.1试料
称取0.20g试料,精确至0.0001g。7.2空白试验
随同试料做空白试验。
7.3测定
7.3.1试料的分解
YB/T45302016
将试料(见7.1)置于250mL锥形瓶中,加人20mL水和10mL硫酸(见4.1),再加人3mL~4mL过氧化氢(见4.2),低温加热溶解至刚冒烟,取下冷却。加人约50mL水,加热煮沸,取下冷却至室温,备蒸馏。
7.3.2蒸馏
7.3.2.1蒸馏仪的准备:蒸馏试液前,必须用水蒸气充分清洗仪器并检查仪器是否漏气,以免造成氨的损失。然后加入50mL氢氧化钠溶液(见4.3)及30mL水进行蒸馏,至馏出液达80mL左右,滴定空白值,消耗氨基磺酸标准滴定溶液(见4.5)的体积不应超过0.50mL,仪器方可使用。7.3.2.2于250mL吸收瓶(见图1中11)中加入20mL硼酸溶液(见4.4),将吸收瓶置于冷凝管(见图1中10)下端,使冷凝管下端置于吸收液中。7.3.2.3将试液(见7.3.1)经漏斗(见图1中7)缓慢倒人蒸馏瓶(见图1中6)中,用水冲洗锥形瓶3次~5次,然后经漏斗缓慢向蒸馏瓶(见图1中6)中加人50mL氢氧化钠溶液(见4.3),并用水冲洗漏斗。7.3.2.4立即盖上磨口罩(见图1中8),夹紧弹簧夹(见图1中12),加热蒸馏,调节温度,控制适宜的蒸馏速度(以产生的蒸汽不会把磨口罩吹起为宜),待馏出液达约110mL左右,降低吸收瓶,使冷凝管下端离开液面,再继续蒸馏30s,使冷凝管中残留的液体自动流出,用少量水冲洗冷凝管下端,取下吸收瓶。
7.3.2.5断电,停止蒸馏。此时,蒸馏瓶中废液自动回吸到废液瓶中(见图1中5),打开磨口罩(见图1中8)和弹簧夹(见图1中12),放出废液。7.4滴定
向吸收瓶中滴加4滴甲基红-次甲基蓝混合指示剂溶液(见4.6),用氨基磺酸标准滴定溶液(见4.5)滴定,溶液由绿色刚好变为玫瑰红色,即为终点。8结果计算
按式(2)计算氮的含量(质量分数)w,数值以%表示。w = =×(VY)X 14. 00 × 100
m×1000
式中:
V3——滴定试料溶液消耗氨基磺酸标准滴定溶液的体积,单位为毫升(mL);V。—一滴定空白溶液消耗氨基磺酸标准滴定溶液的体积,单位为毫升(mL);c3
氨基磺酸标准滴定溶液的浓度,单位为摩尔每升(mol/L):m—试料量,单位为克(g);
14.00—氮的摩尔质量,单位为克每摩尔(g/mol)。9允许差
两次分析结果的差值应不大于表1所列充许差。(2)
YB/T4530—2016
试验报告
氮含量
2.00~4.00
>4. 00~9. 00
试验报告应包括下列内容:
表1允许差
鉴别试料、实验室和分析日期等资料;遵守本标准规定的程度;
分析结果及其表示;
测定中观察到的异常现象;
允许差
对分析结果可能有影响而本标准未包括的操作,或者任选的操作;测试实验室名称和地址;
本标准的编号。
%(质量分数)
155024·0834
9715502\408346\>
中华人民共和国黑色冶金
行业标准
氨化锰铁氮含量的测定
蒸馏-中和滴定法
YB/T4530-2016
冶金工业出版社出版发行
北京北河沿大街嵩祝院北巷39号邮政编码:100009
固安华明印业有限公司印刷
各地新华书店经销
开本880×12301/16印张0.75字数14千字2016年8月第一版
2016年8月第一次印刷
统书号:155024·0834
定价:25.00元
小提示:此标准内容仅展示完整标准里的部分截取内容,若需要完整标准请到上方自行免费下载完整标准文档。
标准图片预览:





- 其它标准
- 热门标准
- 其他行业标准
- YS/T891-2013 高纯钛化学分析方法 痕量杂质元素的测定 辉光放电质谱法
- QX/T365-2016 气象卫星接收时间表格式
- YS/T515-2012 钨丝下垂试验方法
- YS/T940-2013 柠檬酸金钾
- FZ/T01084-2017 粘合衬水洗后的外观及尺寸变化试验方法
- RB/T151-2016 食品微生物定量检测的测量不确定度评估指南
- QX/T409-2017 农业气象观测规范 番茄
- JB/T1308.5-2011 PN2500超高压阀门和管件 第5部分:凹穴接头
- YS/T3044-2022 铜冶炼侧吹炉协同处置氰渣技术规范
- HG/T4628-2014 工业用偏二氯乙烯
- NB/T33006-2013 电动汽车电池箱更换设备通用技术要求
- HG/T4268-2011 纺织染整助剂 棉用固色剂 固色效果的测定
- DGJ08-2077-2010 危险性较大的分部分项工程安全管理规范
- FZ/T24033-2022 全成型无缝毛针织服装
- HDB/HJ002-2005 铂金首饰、铂金镶嵌首饰加工贸易单耗标准
- 行业新闻
请牢记:“bzxz.net”即是“标准下载”四个汉字汉语拼音首字母与国际顶级域名“.net”的组合。 ©2025 标准下载网 www.bzxz.net 本站邮件:bzxznet@163.com
网站备案号:湘ICP备2025141790号-2
网站备案号:湘ICP备2025141790号-2