- 您的位置:
- 标准下载网 >>
- 标准分类 >>
- 其他行业标准 >>
- FZ/T 14024-2022棉与粘胶纤维混纺印染布
标准号:
FZ/T 14024-2022
标准名称:
棉与粘胶纤维混纺印染布
标准类别:
其他行业标准
英文名称:
Printed and dyed cotton and viscose blended fabric标准状态:
现行-
发布日期:
2022-04-08 -
实施日期:
2022-10-01 出版语种:
简体中文下载格式:
.pdf .zip
标准ICS号:
纺织和皮革技术>>纺织产品>>59.080.30纺织物中标分类号:
纺织>>印染制品>>W71棉与棉混纺织物印染品
替代情况:
替代FZ/T 14024-2012
起草人:
牛书野、杨艳勤、蔡辉满、张建祥、杨玉华、于滨、刘太东、刘瑞宁、王晓珂、杨明建、刘添涛、左舒文起草单位:
卓尚服饰(杭州)有限公司、杭州天瑞印染有限公司、山东鲁联新材料有限公司、华纺股份有限公司、鲁丰织染有限公司、四川意龙科纺集团有限公司、河北宁纺集团有限责任公司、常州新光印染有限公司、绍兴市上虞区宇翔贸易有限公司、中国印染行业协会、上海市纺织工业技术监督所归口单位:
全国纺织品标准化技术委员会印染制品分技术委员会(SAC/TC 209/SC 11)提出单位:
中国纺织工业联合会发布部门:
中华人民共和国工业和信息化部主管部门:
全国纺织品标准化技术委员会印染制品分技术委员会(SAC/TC 209/SC 11)相关标签:
粘胶纤维 混纺 印染布
点击下载
标准简介:
本文件规定了棉与粘胶纤维混纺印染布的术语和定义、分类、要求、试验和检验方法、检验规则、标志和包装。
本文件适用于机织生产的各类漂白、染色和印花棉与粘胶纤维混纺印染布。
部分标准内容:
ICS59.080.30
cCsW71
中华人民共和国纺织行业标准
FZ/T14024—2022
代替FZ/T14024-2012
棉与粘胶纤维混纺印染布
Printed and dyed cotton and viscose blended fabric2022-04-08发布
中华人民共和国工业和信息化部中国标准出版社
2022-10-01实施
FZ/T14024-2022
本文件按照GB/T1.1一2020《标准化工作导则第1部分:标准化文件的结构和起草规则》的规定起草。
本文件代替FZ/T14024—2012《棉粘混纺印染布》,与FZ/T14024—2012相比,主要技术变化如下:
文件名称调整为《棉与粘胶纤维混纺印染布》;调整了适用范围;
增加单位面积质量偏差率、耐热压色牢度考核项目,调整了纬密偏差率、断裂强力、水洗尺寸变化率考核指标(见表1);
外观质量按照幅宽偏差、色差、歪斜、局部性疵点、散布性疵点编写;幅宽偏差考核分3档考核,歪斜考核项目按花斜或纬斜、条格花斜或条格纬斜分开考核(见表2,2012年版的表4);
局部性疵点允许评分规定调整为分每百平方米,并提升考核指标(见表2);删除了局部性疵点评分规定、局部性疵点评分说明,优等品的规定(见2012年版的5.4.2、5.4.3、5.4.5);
删除了外观质量检验条件和方法内容(见2012年版的6.2);附录A调整为资料性附录,加工系数按照织物组织进行分类(见表A.1)。请注意本文件的某些内容可能涉及专利。本文件的发布机构不承担识别专利的责任。本文件由中国纺织工业联合会提出。本文件由全国纺织品标准化技术委员会印染制品分技术委员会(SAC/TC209/SC11)归口。本文件起草单位:卓尚服饰(杭州)有限公司、杭州天瑞印染有限公司、山东鲁联新材料有限公司、华纺股份有限公司、鲁丰织染有限公司、四川意龙科纺集团有限公司、河北宁纺集团有限责任公司、常州新光印染有限公司、绍兴市上虞区宇翔贸易有限公司、中国印染行业协会、上海市纺织工业技术监督所。本文件主要起草人:牛书野、杨艳勤、蔡辉满、张建祥、杨玉华、于滨、刘太东、刘瑞宁、王晓珂、杨明建、刘添涛、左舒文。
本文件所代替文件的历次版本发布情况为:-FZ/T14024—2012。
1范围
棉与粘胶纤维混纺印染布
FZ/T14024—2022
本文件规定了棉与粘胶纤维混纺印染布的术语和定义、分类、要求、试验和检验方法、检验规则、标志和包装。
本文件适用于机织生产的各类漂白、染色和印花棉与粘胶纤维混纺印染布。2规范性引用文件
下列文件中的内容通过文中的规范性引用而构成本文件必不可少的条款。其中,注日期的引用文件,仅该日期对应的版本适用于本文件;不注日期的引用文件,其最新版本(包括所有的修改单适用于本文件。
GB/T250纺织品色牢度试验评定变色用灰色样卡GB/T411棉印染布
GB/T2910.6纺织品定量化学分析第6部分:粘胶纤维、某些铜氨纤维、莫代尔纤维或莱赛尔纤维与棉的混合物(甲酸/氯化锌法)GB/T3917.1纺织品织物撕破性能第1部分:冲击摆锤法撕破强力的测定GB/T3920
纺织品色牢度试验耐摩擦色牢度GB/T3921一2008纺织品色牢度试验耐皂洗色牢度GB/T3922—2013纺织品色牢度试验耐汗渍色牢度GB/T3923.1纺织品织物拉伸性能第1部分:断裂强力和断裂伸长率的测定(条样法)GB/T4666纺织品织物长度和幅宽的测定GB/T4668
机织物密度的测定
GB/T4669—2008纺织品机织物单位长度质量和单位面积质量的测定GB/T4841.3染料染色标准深度色卡2/1、1/3、1/6、1/12、1/25GB/T5296.4
消费品使用说明第4部分:纺织品和服装GB/T6152一1997纺织品色牢度试验耐热压色牢度GB/T8170
数值修约规则与极限数值的表示和判定GB/T8427一2019纺织品色牢度试验耐人造光色牢度:氙弧GB/T8628
纺织品测定尺寸变化的试验中织物试样和服装的准备、标记及测量GB/T8629—2017纺织品试验用家庭洗涤和干燥程序GB/T8630
GB/T14801
纺织品洗涤和干燥后尺寸变化的测定机织物与针织物纬斜和弓纬试验方法印染布布面疵点检验方法
GB/T17760
GB18401国家纺织产品基本安全技术规范GB/T29862纺织品纤维含量的标识GB31701婴幼儿及儿童纺织产品安全技术规范FZ/T10005棉及化纤纯纺、混纺印染布检验规则FZ/T10010棉及化纤纯纺、混纺印染布标志与包装FZ/T14024—2022
3术语和定义
GB/T411中界定的及以下术语和定义适用于本文件。3.1
棉与粘胶纤维混纺印染布printedanddyedcottonandviscoseblendedfabric使用棉、粘胶纤维混纺纱线为原料织造,经染整加工的机织物。4分类
棉与粘胶纤维混纺印染布按品种、规格分类,各类产品的品种和规格根据客户合同或用户需要确定。棉与粘胶纤维混纺印染布的加工系数参照附录A执行。5要求
5.1项目
棉与粘胶纤维混纺印染布分内在质量和外观质量。内在质量包括纬密偏差率、单位面积质量偏差率、纤维含量偏差、断裂强力、撕破强力、水洗尺寸变化率、色牢度和安全性能8项;外观质量包括幅宽偏差、色差、歪斜、局部性疵点和散布性疵点5项。5.2分等规定
5.2.1产品的品等分为优等品、一等品、二等品,低于二等品的为等外品。5.2.2棉与粘胶纤维混纺印染布的评等,内在质量按批评等,外观质量按匹(段)评等,以内在质量和外观质量中最低一项品等作为该匹(段)布的品等。5.2.3在同一匹(段)布内,局部性疵点采用每百平方米允许评分的办法评定等级,散布性疵点按严重一项评等。
5.3内在质量
5.3.1产品安全性能指标应符合GB18401或GB31701的要求。5.3.2内在质量评等规定按表1。表1F
内在质量评等规定
考核项目
纬密偏差率/%
单位面积质量偏差率/%
纤维含量偏差/%
断裂强力/N
撕破强力/N
优等品
-2.0~+2.0
一等品
-3.0~+3.0
-5.0~+5.0
按照GB/T29862执行
二等品
-4.0~+4.0
水洗尺寸变化率/%
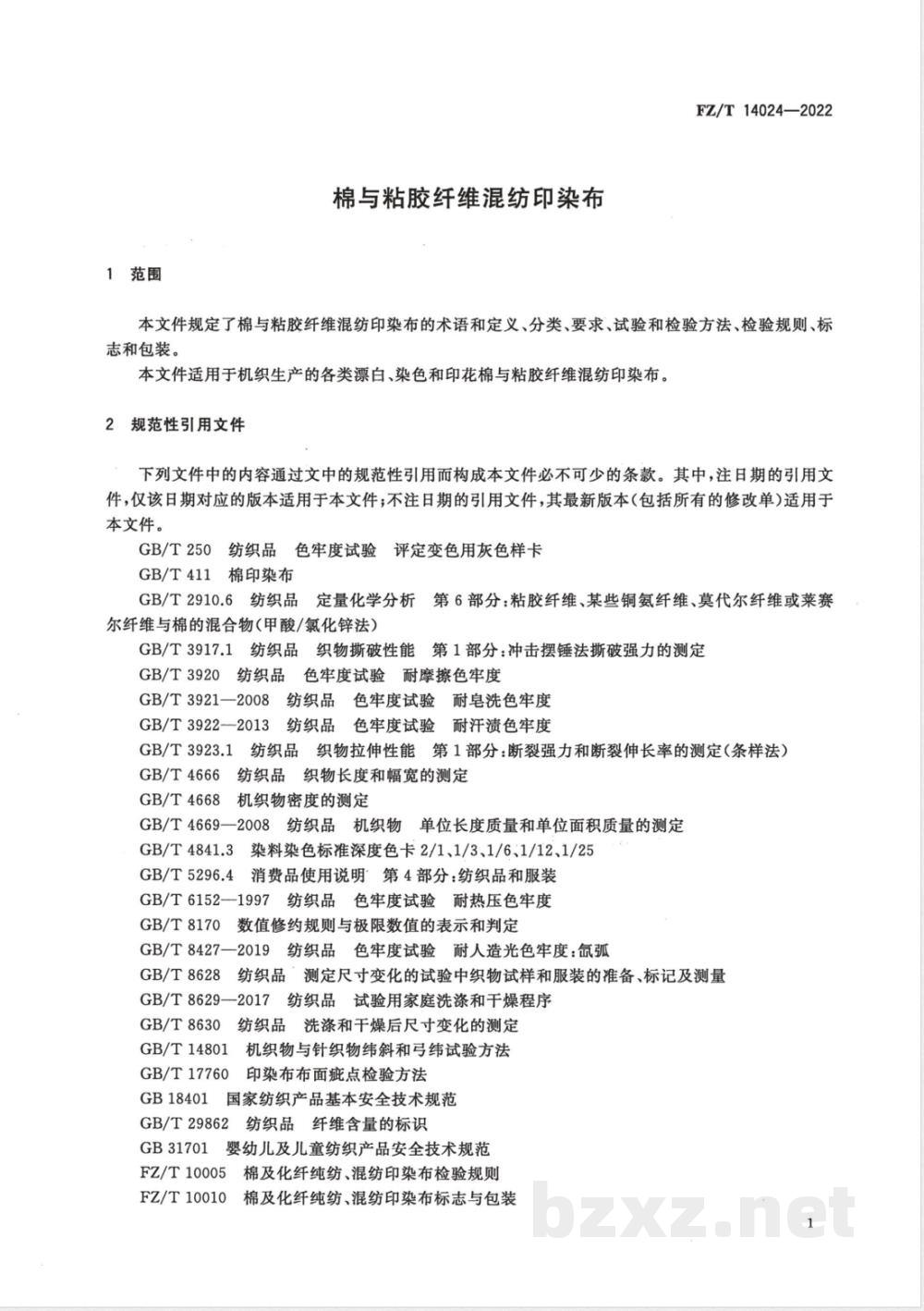
色牢度/级
考核项目
耐皂洗
耐摩擦
耐汗渍
耐热压
内在质量评等规定(续)
优等品
棉纤维含量≥60%
棉纤维含量<60%
-3.0~+1.0
-3.0~+1.0
一等品
FZ/T14024—2022
二等品
-4.0~+1.5
—5.0~+1.5
注1:单位面积质量在100g/m2及以下的断裂强力、撕破强力按供需双方协商确定。注2:耐光色牢度有特殊要求时,按供需双方协商确定。耐湿摩色牢度一等品深色可降半级。-5.0~+1.5
b深、浅色程度按照GB/T4841.3规定,颜色深于1/12染料染色标准深度为深色,颜色浅于等于1/12染料染色标准深度为浅色,介于两者之间为中色。5.4
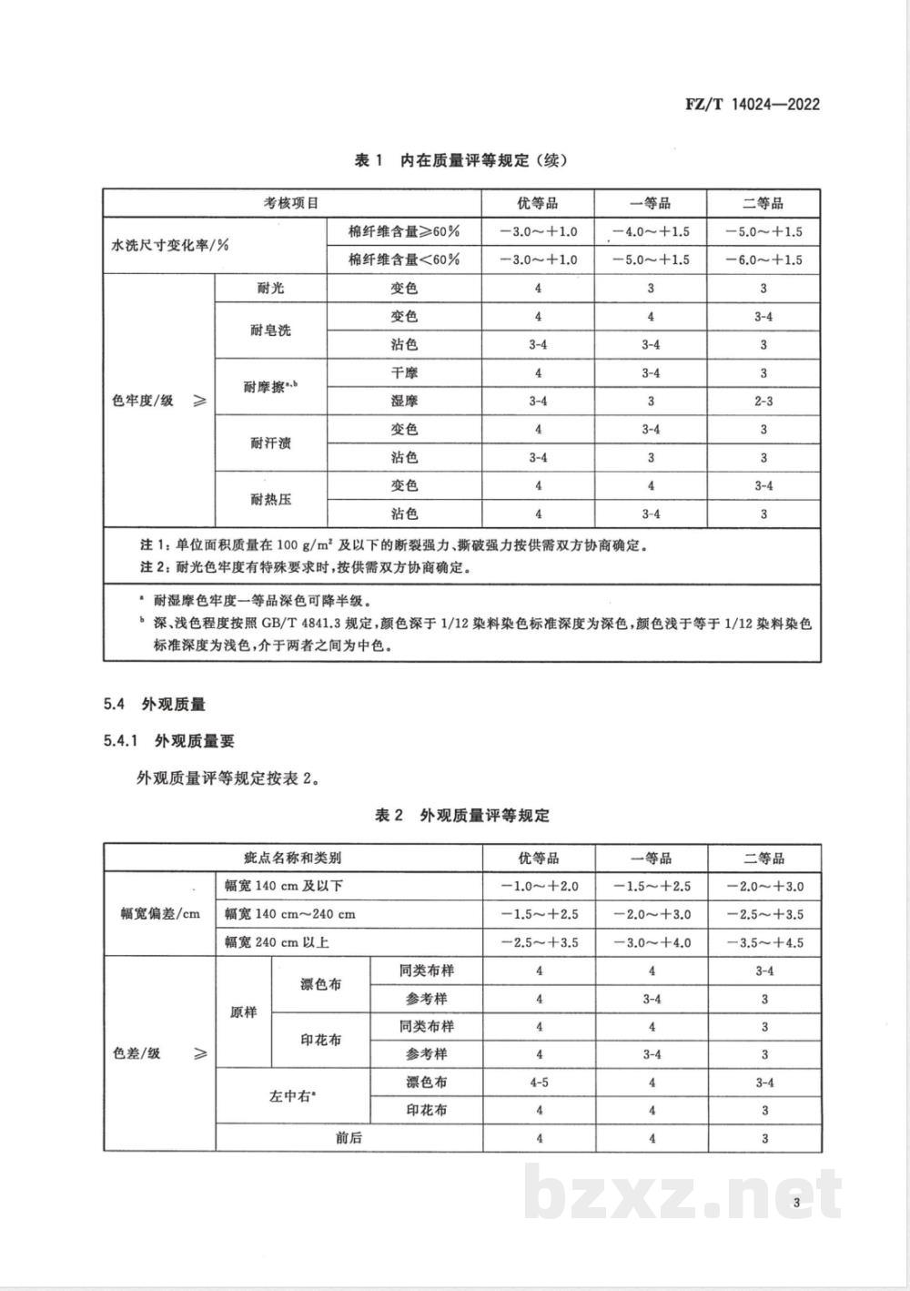
外观质量
外观质量要
外观质量评等规定按表2。
外观质量评等规定
疵点名称和类别
幅宽140cm及以下
幅宽偏差/cm
色差/级
幅宽140cm~240cm
幅宽240cm以上
漂色布
印花布
左中右”Www.bzxZ.net
同类布样
参考样
同类布样
参考样
漂色布
印花布
优等品
-1.0~+2.0
-1.5~+2.5
-2.5~+3.5
一等品
-1.5~+2.5
-2.0~+3.0
-3.0~+4.0
二等品
-2.0~+3.0
-2.5~+3.5
-3.5~+4.5
FZ/T14024—2022
歪斜/%
疵点名称和类别
表2外观质量评等规定(续)
优等品
花斜或纬斜
条格花斜或条格纬斜
局部性疵点/(分/100m2)
花纹不符、染色不匀
散布性疵点
棉结杂质、深浅细点
注1:花纹不符、染色不匀按用户确认样为准。2.5
不影响外观
不影响外观
不影响外观
注2:印花布的布面疵点应根据对总体效果的影响程度评定。:幅宽240cm以上品种左中右色差允许放宽半级。一等品
不影响外观
不影响外观
不影响外观
b歪斜以花斜或纬斜、条格花斜或纬斜中严重的一项考核;幅宽240cm以上的歪斜可放宽0.5%。5.4.2
每匹(段)布的局部性疵点允许总评分每匹(段)布的局部性疵点允许总评分按公式(1)计算,按GB/T8170修约至个位数。A=aXLXW/100
式中:
每匹(段)布的局部性症点允许总评分,单位为分;每百平方米允许评分数,单位为分每百平方米(分/100m\);匹(段)长,单位为米(m);
标准幅宽,单位为米(m)。
假开剪和拼件的规定
在优等品中不允许假开剪。
二等品
影响外观
影响外观
影响外观
·(1)
假开剪的疵点应是评为4分的疵点或评为3分的严重疵点,假开剪后各段布都应是一等品。凡用户允许假开剪或拼件的,可实行假开剪和拼件。距布端5m以内及长度在30m以下不允许假开剪;最低拼件长度不低于10m;假开剪按60m不允许超过2处,长度每增加30m,假开剪可相应增加1处。
5.4.3.4假开剪和拼件率合计不允许超过20%,其中拼件率不得超过10%。5.4.3.5
假开剪位置应作明显标记,附假开剪段长记录单。6试验和检验方法
6.1密度检验方法按GB/T4668执行,纬密偏差率按公式(2)计算,按GB/T8170修约至小数点后一位。
式中:
-纬密偏差率,%;
Di-D×100
FZ/T14024—2022
D,—棉与粘胶纤维混纺印染布实测纬纱密度,单位为根每十厘米(根/10cm);Dw—棉与粘胶纤维混纺印染布标准纬纱密度,单位为根每十厘米(根/10cm)。6.2单位面积质量试验方法按GB/T4669一2008中方法6执行,单位面积质量偏差率按公式(3)计算,按GB/T8170修约至小数点后一位。m1-m×100
式中:
单位面积质量偏差率,%;
棉与粘胶纤维混纺印染布单位面积质量实测值,单位为克每平方米(g/m\);-棉与粘胶纤维混纺印染布单位面积质量标称值,单位为克每平方米(g/m2)。注:单位面积质量标称值为客户要求或面料设计目标值,按供需双方协议商定。·(3)
6.3纤维含量试验方法按GB/T2910.6执行。纤维含量结果以净干质量结合公定回潮率计算的公定质量百分率表示。
6.4断裂强力试验方法按GB/T3923.1执行。6.5撕破强力试验方法按GB/T3917.1执行。6.6水洗尺寸变化率试验方法按GB/T8628、GB/T8629—2017(采用A型洗衣机。棉纤维含量60%及以上,洗涤程序4N,干燥程序F;棉纤维含量60%以下,洗涤程序4G,干燥程序A)和GB/T8630执行。
6.7耐光色牢度试验方法按GB/T8427—2019中方法3执行。6.8
耐皂洗色牢度试验方法按GB/T3921一2008中A(1)单纤维贴衬执行。6.9
耐摩擦色牢度试验方法按GB/T3920执行。耐汗渍色牢度试验方法按GB/T3922一2013中单纤维贴衬执行。6.10
耐热压色牢度试验方法按GB/T6152一1997潮压法,温度为110℃士2℃执行。6.12
幅宽检验方法按GB/T4666执行。色差按GB/T250评定。
歪斜(花斜或纬斜、条格花斜或条格纬斜)检验方法按GB/T14801执行。6.15
局部性疵点和散布性疵点检验方法按GB/T17760执行。7检验规则
检验规则按FZ/T10005执行。
8标志与包装
标志与包装按FZ/T10010执行,内包装的标志按GB/T5296.4执行。9其他
特殊品种及用户对产品有特殊要求的,由供需双方另订协议。5
FZ/T14024—2022
A.1幅宽、密度的加工系数
加工系数见表A.1。
产品类别
附录A
(资料性)
棉与粘胶纤维混纺印染布加工系数表A.1加工系数
幅宽加工系数
注:提花织物按基础组织要求执行。A.2计算方法
密度加工系数
标准幅宽按公式(A.1)计算,按GB/T8170修约至小数点后二位。A.2.1
W-WiX6
式中:
棉与粘胶纤维混纺印染布标准幅宽,单位为米(m));W,棉与粘胶纤维混纺本色布标准幅宽,单位为米(m);6
棉与粘胶纤维混纺印染布幅宽加工系数。A.2.2标准(经、纬纱)密度按公式(A.2)计算,按GB/T8170修约至个位数。Dt.w=dt.wXct.w
式中:
....(A..1 )
Dt.w——棉与粘胶纤维混纺印染布标准(经、纬纱)密度,单位为根每十厘米(根/10cm);dt.——棉与粘胶纤维混纺本色布标准(经、纬纱)密度,单位为根每十厘米(根/10cm);Ct.w
棉与粘胶纤维混纺印染布(经、纬纱)密度加工系数。FZ/T14024-2022
码上扫一扫正版服务到
中华人民共和国纺织
行业标准
棉与粘胶纤维混纺印染布
FZ/T14024—2022
中国标准出版社出版发行
北京市朝阳区和平里西街甲2号(100029)北京市西城区三里河北街16号(100045)网址www.spc.net.cn
总编室:(010)68533533发行中心:(010)51780238读者服务部:(010)68523946
中国标准出版社秦皇岛印刷厂印刷各地新华书店经销
开本880×12301/16印张0.75字数18千字2022年10月第一次印刷
2022年10月第一版
2定价20.00元
书号:155066·2-36952
由本社发行中心调换
如有印装差错
版权专有1
侵权必究
举报电话:(010)68510107
小提示:此标准内容仅展示完整标准里的部分截取内容,若需要完整标准请到上方自行免费下载完整标准文档。
cCsW71
中华人民共和国纺织行业标准
FZ/T14024—2022
代替FZ/T14024-2012
棉与粘胶纤维混纺印染布
Printed and dyed cotton and viscose blended fabric2022-04-08发布
中华人民共和国工业和信息化部中国标准出版社
2022-10-01实施
FZ/T14024-2022
本文件按照GB/T1.1一2020《标准化工作导则第1部分:标准化文件的结构和起草规则》的规定起草。
本文件代替FZ/T14024—2012《棉粘混纺印染布》,与FZ/T14024—2012相比,主要技术变化如下:
文件名称调整为《棉与粘胶纤维混纺印染布》;调整了适用范围;
增加单位面积质量偏差率、耐热压色牢度考核项目,调整了纬密偏差率、断裂强力、水洗尺寸变化率考核指标(见表1);
外观质量按照幅宽偏差、色差、歪斜、局部性疵点、散布性疵点编写;幅宽偏差考核分3档考核,歪斜考核项目按花斜或纬斜、条格花斜或条格纬斜分开考核(见表2,2012年版的表4);
局部性疵点允许评分规定调整为分每百平方米,并提升考核指标(见表2);删除了局部性疵点评分规定、局部性疵点评分说明,优等品的规定(见2012年版的5.4.2、5.4.3、5.4.5);
删除了外观质量检验条件和方法内容(见2012年版的6.2);附录A调整为资料性附录,加工系数按照织物组织进行分类(见表A.1)。请注意本文件的某些内容可能涉及专利。本文件的发布机构不承担识别专利的责任。本文件由中国纺织工业联合会提出。本文件由全国纺织品标准化技术委员会印染制品分技术委员会(SAC/TC209/SC11)归口。本文件起草单位:卓尚服饰(杭州)有限公司、杭州天瑞印染有限公司、山东鲁联新材料有限公司、华纺股份有限公司、鲁丰织染有限公司、四川意龙科纺集团有限公司、河北宁纺集团有限责任公司、常州新光印染有限公司、绍兴市上虞区宇翔贸易有限公司、中国印染行业协会、上海市纺织工业技术监督所。本文件主要起草人:牛书野、杨艳勤、蔡辉满、张建祥、杨玉华、于滨、刘太东、刘瑞宁、王晓珂、杨明建、刘添涛、左舒文。
本文件所代替文件的历次版本发布情况为:-FZ/T14024—2012。
1范围
棉与粘胶纤维混纺印染布
FZ/T14024—2022
本文件规定了棉与粘胶纤维混纺印染布的术语和定义、分类、要求、试验和检验方法、检验规则、标志和包装。
本文件适用于机织生产的各类漂白、染色和印花棉与粘胶纤维混纺印染布。2规范性引用文件
下列文件中的内容通过文中的规范性引用而构成本文件必不可少的条款。其中,注日期的引用文件,仅该日期对应的版本适用于本文件;不注日期的引用文件,其最新版本(包括所有的修改单适用于本文件。
GB/T250纺织品色牢度试验评定变色用灰色样卡GB/T411棉印染布
GB/T2910.6纺织品定量化学分析第6部分:粘胶纤维、某些铜氨纤维、莫代尔纤维或莱赛尔纤维与棉的混合物(甲酸/氯化锌法)GB/T3917.1纺织品织物撕破性能第1部分:冲击摆锤法撕破强力的测定GB/T3920
纺织品色牢度试验耐摩擦色牢度GB/T3921一2008纺织品色牢度试验耐皂洗色牢度GB/T3922—2013纺织品色牢度试验耐汗渍色牢度GB/T3923.1纺织品织物拉伸性能第1部分:断裂强力和断裂伸长率的测定(条样法)GB/T4666纺织品织物长度和幅宽的测定GB/T4668
机织物密度的测定
GB/T4669—2008纺织品机织物单位长度质量和单位面积质量的测定GB/T4841.3染料染色标准深度色卡2/1、1/3、1/6、1/12、1/25GB/T5296.4
消费品使用说明第4部分:纺织品和服装GB/T6152一1997纺织品色牢度试验耐热压色牢度GB/T8170
数值修约规则与极限数值的表示和判定GB/T8427一2019纺织品色牢度试验耐人造光色牢度:氙弧GB/T8628
纺织品测定尺寸变化的试验中织物试样和服装的准备、标记及测量GB/T8629—2017纺织品试验用家庭洗涤和干燥程序GB/T8630
GB/T14801
纺织品洗涤和干燥后尺寸变化的测定机织物与针织物纬斜和弓纬试验方法印染布布面疵点检验方法
GB/T17760
GB18401国家纺织产品基本安全技术规范GB/T29862纺织品纤维含量的标识GB31701婴幼儿及儿童纺织产品安全技术规范FZ/T10005棉及化纤纯纺、混纺印染布检验规则FZ/T10010棉及化纤纯纺、混纺印染布标志与包装FZ/T14024—2022
3术语和定义
GB/T411中界定的及以下术语和定义适用于本文件。3.1
棉与粘胶纤维混纺印染布printedanddyedcottonandviscoseblendedfabric使用棉、粘胶纤维混纺纱线为原料织造,经染整加工的机织物。4分类
棉与粘胶纤维混纺印染布按品种、规格分类,各类产品的品种和规格根据客户合同或用户需要确定。棉与粘胶纤维混纺印染布的加工系数参照附录A执行。5要求
5.1项目
棉与粘胶纤维混纺印染布分内在质量和外观质量。内在质量包括纬密偏差率、单位面积质量偏差率、纤维含量偏差、断裂强力、撕破强力、水洗尺寸变化率、色牢度和安全性能8项;外观质量包括幅宽偏差、色差、歪斜、局部性疵点和散布性疵点5项。5.2分等规定
5.2.1产品的品等分为优等品、一等品、二等品,低于二等品的为等外品。5.2.2棉与粘胶纤维混纺印染布的评等,内在质量按批评等,外观质量按匹(段)评等,以内在质量和外观质量中最低一项品等作为该匹(段)布的品等。5.2.3在同一匹(段)布内,局部性疵点采用每百平方米允许评分的办法评定等级,散布性疵点按严重一项评等。
5.3内在质量
5.3.1产品安全性能指标应符合GB18401或GB31701的要求。5.3.2内在质量评等规定按表1。表1F
内在质量评等规定
考核项目
纬密偏差率/%
单位面积质量偏差率/%
纤维含量偏差/%
断裂强力/N
撕破强力/N
优等品
-2.0~+2.0
一等品
-3.0~+3.0
-5.0~+5.0
按照GB/T29862执行
二等品
-4.0~+4.0
水洗尺寸变化率/%
色牢度/级
考核项目
耐皂洗
耐摩擦
耐汗渍
耐热压
内在质量评等规定(续)
优等品
棉纤维含量≥60%
棉纤维含量<60%
-3.0~+1.0
-3.0~+1.0
一等品
FZ/T14024—2022
二等品
-4.0~+1.5
—5.0~+1.5
注1:单位面积质量在100g/m2及以下的断裂强力、撕破强力按供需双方协商确定。注2:耐光色牢度有特殊要求时,按供需双方协商确定。耐湿摩色牢度一等品深色可降半级。-5.0~+1.5
b深、浅色程度按照GB/T4841.3规定,颜色深于1/12染料染色标准深度为深色,颜色浅于等于1/12染料染色标准深度为浅色,介于两者之间为中色。5.4
外观质量
外观质量要
外观质量评等规定按表2。
外观质量评等规定
疵点名称和类别
幅宽140cm及以下
幅宽偏差/cm
色差/级
幅宽140cm~240cm
幅宽240cm以上
漂色布
印花布
左中右”Www.bzxZ.net
同类布样
参考样
同类布样
参考样
漂色布
印花布
优等品
-1.0~+2.0
-1.5~+2.5
-2.5~+3.5
一等品
-1.5~+2.5
-2.0~+3.0
-3.0~+4.0
二等品
-2.0~+3.0
-2.5~+3.5
-3.5~+4.5
FZ/T14024—2022
歪斜/%
疵点名称和类别
表2外观质量评等规定(续)
优等品
花斜或纬斜
条格花斜或条格纬斜
局部性疵点/(分/100m2)
花纹不符、染色不匀
散布性疵点
棉结杂质、深浅细点
注1:花纹不符、染色不匀按用户确认样为准。2.5
不影响外观
不影响外观
不影响外观
注2:印花布的布面疵点应根据对总体效果的影响程度评定。:幅宽240cm以上品种左中右色差允许放宽半级。一等品
不影响外观
不影响外观
不影响外观
b歪斜以花斜或纬斜、条格花斜或纬斜中严重的一项考核;幅宽240cm以上的歪斜可放宽0.5%。5.4.2
每匹(段)布的局部性疵点允许总评分每匹(段)布的局部性疵点允许总评分按公式(1)计算,按GB/T8170修约至个位数。A=aXLXW/100
式中:
每匹(段)布的局部性症点允许总评分,单位为分;每百平方米允许评分数,单位为分每百平方米(分/100m\);匹(段)长,单位为米(m);
标准幅宽,单位为米(m)。
假开剪和拼件的规定
在优等品中不允许假开剪。
二等品
影响外观
影响外观
影响外观
·(1)
假开剪的疵点应是评为4分的疵点或评为3分的严重疵点,假开剪后各段布都应是一等品。凡用户允许假开剪或拼件的,可实行假开剪和拼件。距布端5m以内及长度在30m以下不允许假开剪;最低拼件长度不低于10m;假开剪按60m不允许超过2处,长度每增加30m,假开剪可相应增加1处。
5.4.3.4假开剪和拼件率合计不允许超过20%,其中拼件率不得超过10%。5.4.3.5
假开剪位置应作明显标记,附假开剪段长记录单。6试验和检验方法
6.1密度检验方法按GB/T4668执行,纬密偏差率按公式(2)计算,按GB/T8170修约至小数点后一位。
式中:
-纬密偏差率,%;
Di-D×100
FZ/T14024—2022
D,—棉与粘胶纤维混纺印染布实测纬纱密度,单位为根每十厘米(根/10cm);Dw—棉与粘胶纤维混纺印染布标准纬纱密度,单位为根每十厘米(根/10cm)。6.2单位面积质量试验方法按GB/T4669一2008中方法6执行,单位面积质量偏差率按公式(3)计算,按GB/T8170修约至小数点后一位。m1-m×100
式中:
单位面积质量偏差率,%;
棉与粘胶纤维混纺印染布单位面积质量实测值,单位为克每平方米(g/m\);-棉与粘胶纤维混纺印染布单位面积质量标称值,单位为克每平方米(g/m2)。注:单位面积质量标称值为客户要求或面料设计目标值,按供需双方协议商定。·(3)
6.3纤维含量试验方法按GB/T2910.6执行。纤维含量结果以净干质量结合公定回潮率计算的公定质量百分率表示。
6.4断裂强力试验方法按GB/T3923.1执行。6.5撕破强力试验方法按GB/T3917.1执行。6.6水洗尺寸变化率试验方法按GB/T8628、GB/T8629—2017(采用A型洗衣机。棉纤维含量60%及以上,洗涤程序4N,干燥程序F;棉纤维含量60%以下,洗涤程序4G,干燥程序A)和GB/T8630执行。
6.7耐光色牢度试验方法按GB/T8427—2019中方法3执行。6.8
耐皂洗色牢度试验方法按GB/T3921一2008中A(1)单纤维贴衬执行。6.9
耐摩擦色牢度试验方法按GB/T3920执行。耐汗渍色牢度试验方法按GB/T3922一2013中单纤维贴衬执行。6.10
耐热压色牢度试验方法按GB/T6152一1997潮压法,温度为110℃士2℃执行。6.12
幅宽检验方法按GB/T4666执行。色差按GB/T250评定。
歪斜(花斜或纬斜、条格花斜或条格纬斜)检验方法按GB/T14801执行。6.15
局部性疵点和散布性疵点检验方法按GB/T17760执行。7检验规则
检验规则按FZ/T10005执行。
8标志与包装
标志与包装按FZ/T10010执行,内包装的标志按GB/T5296.4执行。9其他
特殊品种及用户对产品有特殊要求的,由供需双方另订协议。5
FZ/T14024—2022
A.1幅宽、密度的加工系数
加工系数见表A.1。
产品类别
附录A
(资料性)
棉与粘胶纤维混纺印染布加工系数表A.1加工系数
幅宽加工系数
注:提花织物按基础组织要求执行。A.2计算方法
密度加工系数
标准幅宽按公式(A.1)计算,按GB/T8170修约至小数点后二位。A.2.1
W-WiX6
式中:
棉与粘胶纤维混纺印染布标准幅宽,单位为米(m));W,棉与粘胶纤维混纺本色布标准幅宽,单位为米(m);6
棉与粘胶纤维混纺印染布幅宽加工系数。A.2.2标准(经、纬纱)密度按公式(A.2)计算,按GB/T8170修约至个位数。Dt.w=dt.wXct.w
式中:
....(A..1 )
Dt.w——棉与粘胶纤维混纺印染布标准(经、纬纱)密度,单位为根每十厘米(根/10cm);dt.——棉与粘胶纤维混纺本色布标准(经、纬纱)密度,单位为根每十厘米(根/10cm);Ct.w
棉与粘胶纤维混纺印染布(经、纬纱)密度加工系数。FZ/T14024-2022
码上扫一扫正版服务到
中华人民共和国纺织
行业标准
棉与粘胶纤维混纺印染布
FZ/T14024—2022
中国标准出版社出版发行
北京市朝阳区和平里西街甲2号(100029)北京市西城区三里河北街16号(100045)网址www.spc.net.cn
总编室:(010)68533533发行中心:(010)51780238读者服务部:(010)68523946
中国标准出版社秦皇岛印刷厂印刷各地新华书店经销
开本880×12301/16印张0.75字数18千字2022年10月第一次印刷
2022年10月第一版
2定价20.00元
书号:155066·2-36952
由本社发行中心调换
如有印装差错
版权专有1
侵权必究
举报电话:(010)68510107
小提示:此标准内容仅展示完整标准里的部分截取内容,若需要完整标准请到上方自行免费下载完整标准文档。
标准图片预览:





- 其它标准
- 热门标准
- 其他行业标准
- YS/T227.7-2010 碲化学分析方法 第7部分:硫量的测定 电感耦合等离子体原子发射光谱法
- YS/T990.17-2015 冰铜化学分析方法 第17部分:钴量的测定 原子吸收光谱法
- JB/T11120-2010 印刷机械 网版印刷紫外线光固机
- FZ/T01125-2014 纺织品 定量化学分析 壳聚糖纤维与某些其他纤维的混合物(胶体滴定法)
- QB/T4762-2014 铅酸蓄电池护板用纸
- FZ/T72020-2014 针织横机领
- JB/T1308.19-2011 PN2500超高压阀门和管件 第19部分:等径三通、等径四通
- QX/T332-2016 气象服务公众满意度
- CNCA-C11-11:2014 强制性产品认证实施规则 汽车燃油箱
- FZ/T98009-2011 电子单纤维强力仪
- FZ/T12024-2021 靛蓝染色棉纱线
- QB/T4766-2014 家具用双包镶板技术要求
- JB/T11313-2012 电袋复合除尘器用旁路阀
- YS/T5424-2014 有色金属工业炉窑砌筑工程质量检验评定标准
- FZ/T01153-2019 非织造布 疵点的描述 术语
- 行业新闻
请牢记:“bzxz.net”即是“标准下载”四个汉字汉语拼音首字母与国际顶级域名“.net”的组合。 ©2025 标准下载网 www.bzxz.net 本站邮件:bzxznet@163.com
网站备案号:湘ICP备2025141790号-2
网站备案号:湘ICP备2025141790号-2