- 您的位置:
- 标准下载网 >>
- 标准分类 >>
- 国家标准(GB) >>
- GB/T 21098-2007 灯头、灯座及检验其安全性和互换性的量规第4部分:导则及一般信息
标准号:
GB/T 21098-2007
标准名称:
灯头、灯座及检验其安全性和互换性的量规第4部分:导则及一般信息
标准类别:
国家标准(GB)
标准状态:
现行出版语种:
简体中文下载格式:
.zip .pdf下载大小:
2.17 MB

点击下载
标准简介:
GB/T 21098-2007.
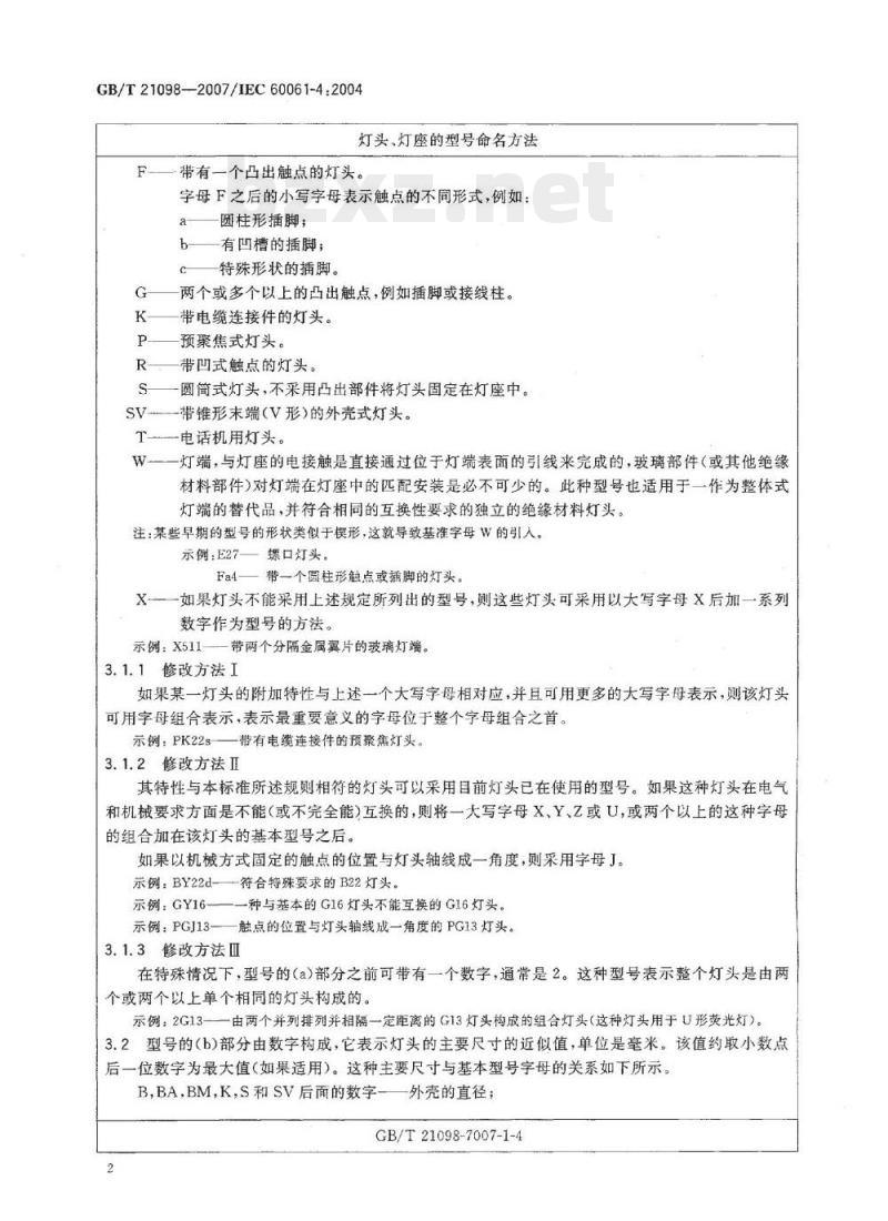
1灯头、灯座的型号命名方法
灯头,灯座的型号命名方法
1引言
现行的符号系统是将灯头灯座规定为各种型号。这种型号由字母,数字和符号构成,并具有指定的意义。
很显然,某一-灯头与其所适用的灯座之间存在一定的关系。这种关系会反映在相应的型号上,即该型号的某一部分可共同用于灯头和灯座。
由于有了这种型号系统,便能够对来自不同制造商的灯头和灯座进行比较,如果它们是可以互换的,则可用同一型号为它们命名。该型号系统也是一控制过多使用型号的有效手段。对新型灯头和灯座的型号的命名应按照IEC的规定。
2型号系统
本型号系统的目的之一是要使每一个指定的型号简短﹑易读,从而有助于其实际应用。
本型号系统由字母,数字和符号这几部分构成,每一部分各有自己的含义。对于某一特定的灯头和灯座,只应用--个型号来命名。本型号系统不能用来识别灯头灯座所用材料。某一型号系统的几部分应直接连在--起,不应有空隙或其他分隔符号。
灯头灯座的一个完整型号采用下述形式:
灯头型号:(a)(b)(c--(d)/(e)×(f;灯座型号:(a)(b)(c)—(d)。
注:允许采用缩写的灯头型号,但这种缩写型号不应引起误解。
斜线之前的那部分型号是表示对于装有特定灯头的灯与相应灯座的互换性的十分重要的数据。该型号中的这一特定部分对于灯头及其相关灯座是相同的。灯头型号中位于斜线之后的那一部分(如果有此部分的话)表示灯头的某些重要的而又不是灯在灯座中的互换性要求所必需的尺寸。但是,这种尺寸对于同一类型的灯上不同来源的灯头的共同互换性是十分重要的。
注:与北美洲的术语相反,IEC只把无灯头的灯的接触部件和固定部位叫做“灯端”。
3基本型号字母
3.1一-个型号的(a部分由一个或多个以上的表示灯头的类型的大写字母组成。虽然下述字母指的是灯头,但是这些字母对于灯座也具有类似的意义。

部分标准内容:
中华人民共和国国家标准
GB/T21098--2007/IEC60061-4:2004灯头、灯座及检验其安全性和互换性的量规第4部分:导则及一般信息
Lamp caps and holders together with gauges for the control ofsafety and interchangeability-Part 4:Guidelines and general information(IEC60061-42004,IDT)
2007-09-05发布
中华人民共和国国家质量监督检验检疫总局数码防伪
中国国家标准化管理委员会
2008-05-01实施
GB/T21098—2007/IEC60061-4:2004前言
1灯头、灯座的型号命名方法
新型同型号灯头(灯端)/灯座的附加安全要求2
同型号的灯头/灯座的不扩大原则成品灯上灯头的爬电距离和电气间4
多功能转接器
灯头在灯座中的固定方法
灯座/连接件
IEC60061中的量规
IEC60061中量规的推荐公差
10灯头参数表中的术语“焊料”11
带E27和E14灯头的灯的匹配/安全系统E14的匹配中标称直径小于22mm的灯玻颈带G5和G13灯头的管型荧光灯的尺寸系统组合式荧光灯座和启动器座
-KAoNKAca
GB/T21098-2007/IEC60061-4:2004本标准等同采用IEC60061-4:2004《灯头、灯座及检验其互换性和安全性的量规第4部分:导则及一般信息》(英文版)。
本标准等同翻译IEC60061-4:2004。为便于使用,本标准做了下列编辑性修改:a)“本国际标准”一词改为“本标准”;用小数点“”代替作为小数点的“,”;b)
删除IEC60061-4:2004的前言;增加了章标题。
本标准自实施之日起,QB2218一1996《灯头、灯座的型号命名方法》同时废止。本标准由中国轻工业联合会提出。本标准由全国照明电器标准化技术委员会(SAC/TC224)归口。本标准起草单位:浙江晨辉照明有限公司、北京电光源研究所。本标准主要起草人:赵国松、陆光明、赵秀荣、杨小平、江姗。本标准首次发布。
iiKAoNiKAca
GB/T21098--2007/IEC60061-4:2004灯头、灯座及检验其安全性和互换性的量规第4部分:导则及一般信息
1灯头、灯座的型号命名方法
灯头、灯座的型号命名方法
1引言
现行的符号系统是将灯头灯座规定为各种型号。这种型号由字母、数字和符号构成,并具有指定的意义。
很显然,某一灯头与其所适用的灯座之间存在一定的关系。这种关系会反映在相应的型号上,即该型号的某一部分可共同用于灯头和灯座。由于有了这种型号系统,便能够对来自不同制造商的灯头和灯座进行比较,如果它们是可以互换的,则可用同一型号为它们命名。该型号系统也是一控制过多使用型号的有效手段。对新型灯头和灯座的型号的命名应按照IEC的规定。型号系统
本型号系统的目的之一是要使每一个指定的型号简短、易读,从而有助于其实际应用。本型号系统由字母、数字和符号这几部分构成.每一部分各有自己的含义。对于某一特定的灯头和灯座,只应用个型号来命名。本型号系统不能用来识别灯头灯座所用材料。某一型号系统的几部分应直接连在一起,不应有空隙或其他分隔符号。灯头灯座的一个完整型号采用下述形式:灯头型号:(a)(b)(c)-(d)/(e)×(I);灯座型号:(a)(b)(c)(d)。
注:允许采用缩写的灯头型号,但这种缩写型号不应引起误解。斜线之前的那部分型号是表示对于装有特定灯头的灯与相应灯座的互换性的十分重要的数据。该型号中的这一特定部分对于灯头及其相关灯座是相同的。灯头型号中位于斜线之后的那一部分(如果有此部分的话)表示灯头的某些重要的而又不是灯在灯座中的互换性要求所必需的尺寸。但是,这种尺寸对于同一类型的灯上不同来源的灯头的共同互换性是十分重要的。注:与北美洲的术语相反,IEC只把无灯头的灯的接触部件和固定部位叫做“灯端”3基本型号字母
3.1一个型号的(a)部分由一个或多个以上的表示灯头的类型的大写字母组成。虽然下述字母指的是灯头,但是这些字母对于灯座也具有类似的意义。B——卡口灯头。
BA—卡口灯头,最初用于汽车灯。BM-矿灯用卡口灯头。
E一一螺口灯头(爱迪生式)。
GB/T21098-7007-1-4
GB/T21098--2007/IEC60061-4.2004灯头、灯座的型号命名方法
F一带有一个凸出触点的灯头。
字母F之后的小写字母表示触点的不同形式,例如:a
圆柱形插脚;
b—有凹槽的插脚;
一特殊形状的插脚。
两个或多个以上的凸出触点,例如插脚或接线柱。带电缆连接件的灯头。
预聚焦式灯头。
带凹式触点的灯头。
圆筒式灯头,不采用凸出部件将灯头固定在灯座中。带锥形末端(V形)的外壳式灯头。电话机用灯头。
灯端,与灯座的电接触是直接通过位于灯端表面的引线来完成的,玻璃部件(或其他绝缘材料部件)对灯端在灯座中的匹配安装是必不可少的。此种型号也适用于一作为整体式灯端的替代品,并符合相同的互换性要求的独立的绝缘材料灯头。注:某些早期的型号的形状类似于模形,这就导致基准字母W的引入。螺口灯头。
示例:E27—
Fa4一带一个圆柱形触点或插脚的灯头。X一一如果灯头不能采用上述规定所列出的型号,则这些灯头可采用以大写字母X后加一系列数字作为型号的方法。
示例:X511——带两个分隔金属翼片的玻璃灯端。3.1.1修改方法I
如果某一灯头的附加特性与上述一个大写字母相对应,并且可用更多的大写字母表示,则该灯头可用字母组合表示,表示最重要意义的字母位于整个字母组合之首。示例:PK22s带有电缆连接件的预聚焦灯头。3.1.2修改方法Ⅱ
其特性与本标准所述规则相符的灯头可以采用目前灯头已在使用的型号。如果这种灯头在电气和机械要求方面是不能(或不完全能)互换的,则将一大写字母X、Y、Z或U,或两个以上的这种字母的组合加在该灯头的基本型号之后。如果以机械方式固定的触点的位置与灯头轴线成一角度,则采用字母J。示例:BY22d-一-符合特殊要求的B22灯头。示例:GY16一
一种与基本的G16灯头不能互换的G16灯头。一触点的位置与灯头轴线成一角度的PG13灯头。示例:PGJ13—
3.1.3修改方法Ⅲ
在特殊情况下,型号的(a)部分之前可带有一个数字,通常是2。这种型号表示整个灯头是由两个或两个以上单个相同的灯头构成的。示例:2G13-一由两个并列排列并相隔一定距离的G13灯头构成的组合灯头(这种灯头用于U形荧光灯)。3.2型号的(b)部分由数字构成,它表示灯头的主要尺寸的近似值,单位是毫米。该值约取小数点后一位数字为最大值(如果适用)。这种主要尺寸与基本型号字母的关系如下所示,B,BA,BM,K,S和SV后面的数字一外壳的直径;GB/T21098-7007-1-4
E后面的数字
F后面的数字
G后面的数字
P后面的数字
R后面的数字bzxz.net
T后面的数字
W后面的数字
示例:BA15d-
示例:G13
-TKAONrKAca-
GB/T21098--2007/IEC60061-4:2004灯头、灯座的型号命名方法
螺纹的牙顶项直径;
触点的直径或其他类似尺寸;
对于两个插脚,表示两插脚中心之间的距离;对于两个以上的插脚表示各插脚中心所圈定圆周的直径;
灯借以横向定位的那个部件的最重要的尺寸;对灯头在灯座中的匹配安装来说是必不可少的绝缘部件的最大横向尺寸;测得的触片间的外部宽度;
玻璃部件(或其他绝缘材料部件)与一根引线的总厚度×灯端宽度。-外壳直径约为15mm的汽车灯用卡口灯头。两个插脚的间隔约为13mm的双插脚灯头。3.3型号的(c)部分由小写字母构成,它们表示触点、触片、插脚或挠性连接件的数量。下述字母便是这种用法。
一个触点;
d—-两个触点;
三个触点;
一四个触点;
一五个触点。
灯头的外壳不管其是否是带电部件均不应视为是触点。触点不必全是同样的形状。示例:E26d—具有两个底部触点的E26灯头。示例,G10g——具有四个触点式插脚的灯头。3.4型号的(d)部分(如果需要的话)由前面带有连字符的符号构成,它们表示对互换性来说十分重要的辅助部件(例如,数字3表示带3个销钉的卡口灯头或表示灯头栓销的相对位置)。示例:B22d-3—具有三个定位销钉的B22灯头。示例:PG22-6.35-
其聚焦盘直径约为22mm,两个触点式插脚的间隔约为6.35mm的预聚焦灯头。3.5:型号的(e)部分由前面直接带有斜线的数字构成,它们表尔灯头总长度的近似值,单位为毫米,此长度包括凸出的绝缘材料,但不包括触点或插脚的高度。示例:B15d/19总长度约为19mm的B15d灯头:3.5.1SV型(灯彩用)灯头的长度在外壳的开口端与圆锥形上直径为3.5mm的圆周之间进行测量。
为了避免误解,该长度标在所采用的连字符之后,斜线之前。3.6型号的(f)部分由数字构成,它表示带有裙边或旋制外壳的灯头。符号中(f)处的数字之前标有乘号(×)。这种数字表示裙边(不包括喇叭口)的外径的近似值或开口端的内径,单位为毫米。示例:B22d/25×26—一总长度约为25mm、裙边外径约为26mm的B22灯头。4型号的其他示例及说明
EP10/14×11-螺纹牙项直径约为10mm,总长度约为14mm,裙边直径约为11mm的预聚焦螺口灯头。
B22d-3(90°/135)/25×26—-直径约为22mm,带有两个触片,三个径向角度排列为90°135%和135°的定位卡销总长度约为25mm,裙边直径约为26mm的卡口灯头。BAY15d/19-—带有偏置定位卡销、两个触片,直径约为15mm,总长度约为19mm的(汽车灯GB/T21098-7007-1-4
GB/T21098--2007/1IEC60061-4:2004灯头、灯座的型号命名方法
用)卡口灯头。
K59d/80×63-具有两个挠性连接件,外壳直径约为59mm,外壳长度约为80mm以及裙边直径约为63mm的灯头。
R17d/10×35—其绝缘体的最大横向尺寸约为17mm(对灯头在灯座中的安装是必不可少的),外壳高度约为10mm,外壳直径约为35mm的凹式双触点灯头。一其圆锥形末端的直径约为8.5mm,外壳长度约为8mm的圆筒式灯头,外壳的长SV8.5-8-
度在圆锥形上直径为3.5mm的圆周和外壳的开口末端之间进行测量。T6.8两个触片的外端之间的宽度约为6.8mm的电话机用灯头。EX10/13——其螺纹的牙项直径约为10mm,总长度约为13mm,并且对爬电距离有附加要求的螺口灯头。
GB/T21098-7007-1-4
2新型同型号灯头(灯端)/灯座的附加安全要求TTKAONiKAca-
GB/T21098—2007/1EC60061-4:2004新型同型号灯头(灯端)/灯座的附加安全要求引言
每隔一定时间就会产生一些具有传统的普通照明用的同型号灯头/灯座,这些灯座在拔出灯时触及不到带电部件。
使用具有传统的同型号(灯头/灯座),但在拔出灯时触及不到带电部件的灯座与使用现行灯座相比会产生较大的安全方面的间题,因为在若干年后,这种灯座会诱导非专业人员期望一种普遍安全的局面,事实上,鉴于现有的设备,目前暂时尚不存在这种局面。本标准包括对IEC60061-1,IEC60061-2和IEC60061-3的内容的总说明及使用方法。在讨论期间,建议将来再研究以全新的方法解决这一问题的可能性。例如,这种全新的方法包括完全新型且十分安全的同型号灯头/灯座,附加安全性能的灯具或在电源线路中强追使用残余电流断路器。
注:这种新型同型号(灯头/灯座)经过改进的安全性未涉及玻壳破裂造成的影响。对新型同型号(灯头/灯座)的要求:1)灯座/灯在下述情况下应能提供防止意外接触带电部件的保护措施:一在灯插入灯座期间;
一在将灯从灯座中拔出期间;
在灯工作期间。
即使在将灯从灯座中拔出时,灯座也应符合IEC60529所述试验指的要求。2)新型同型号灯头/灯座在外形上应与传统同型号灯头/灯座明显的有所不同(例如E27,B22等)。
3)在未采取辅助措施的情况下不能将带新型灯头的灯插入“传统”灯座中(在拔出灯时,该类灯座有带电部件露出)。
注:早期对具有“附加”安全性能的灯座的讨论主要基于相反的假设而进行的,也就是不采取辅助的措施,也能将相应的新型灯插入现行的灯座。但是,在这种范围内这不是达到一般附加安全水平的最佳方法,因为,现行大部分灯很可能仍旧保持原样不变。4)新型同型号灯头/灯座应符合有关耐热、机械强度等方面的所有现行质量要求。5)这种新方法在推广之前应得到国际上的一致认可。GB/T21098-7007-4-1
GB/T21098-2007/IEC60061-4:2004新型同型号灯头(灯端)/灯座的附加安全要求新型同型号灯头(灯端)/灯座的附加特性:1)在将灯插入灯座时不需要做旋入动作。新型同型号灯头(灯端)/灯座与现行的螺口灯头相比更能防止灯头由于振动而在灯座中产2)
生松动。
新型同型号灯头(灯端)/灯座在合理的范围内不应增加灯泡产品的成本[至少新型同型号灯3)
头(灯端)/灯座要以普通照明灯的现特性为基准]。带新型灯头的灯应能借助一转接器(半灯具)直接使用,这种转接器能匹配安装在传统灯座4)
中(例如:E27,B22等)。
但是,使用此类半灯具时不应影响灯具内(部)的温度条件,致使温度超过该类型的灯具所适用的温度极限值。
5)在新型同型号灯头(灯端)/灯座研制期间所申请的专利不应对有关各方造成经济上的困难GB/T21098-7007-4-1
3同型号的灯头/灯座的不扩大原则TTKAONiKAca-
GB/T21098—2007/IEC60061-4:2004同型号的灯头/灯座的不扩大原则前言
IEC60061中包括有大量的同型号的灯头/灯座。由于灯的新型产品在技术上的发展与进步,出现了对新型同型号的灯头/灯座的持续的需求。无限制地推广这种新型同型号的灯头/灯座会导致:产品不必要的迅速扩大(产品的不合理的多样化与混乱);一市场的混乱(消费者不满意);物流问题(贮存、管理);
小批量生产价格昂贵(由于规模小而不能获利)。2范围
本标准规定了IEC关于同型号的灯头/灯座的标准化方面的原则,给出了指导新型同型号的灯头/灯座合理实行标准化方面的原则。3标准化原则说明
将新型同型号的灯头/灯座的数量限制在最小的合理范围是IEC的原则,就是说在这-领域内积极实行不扩大原则。
一般说明及导则
关于不扩大同型号的灯头/灯座的标准化原则的说明,应考虑下述判断新型同型号的灯头/灯座的合理性的指导原则:
当采用一个或一个以上的下述准则时,推广使用新型同型号的灯头/灯座被视为是合理的:确立危险防护措施。
例如,在可能使用错误类型的灯的情况下对危险的防护1。b)灯的技术特性是最新的和/或经过改进的,目前存在的同型号的灯头/灯座均不适用于这种灯。
一例如,新型灯的研制与/或应用均要求改进预聚焦部件和定位部位。c)现行的政府法规。
例如,ECE法规(道路机动车用照明法规)。注:在研究新型匹配的灯头/灯座时,应注意:整个匹配的标准化是必不可少的,包括灯头灯座和量规。一通常,性能问题不能证明新型匹配研制是合理的。这类问题一般可通过使用说明书或作标志加以解决。1)关于危险等级和可能的发生概率,见ISO/IEC导则51《关于在标准中加人安全要求的指导准则》GB/T21098-7007-5-1
GB/T21098—2007/IEC60061-4:20044成品灯上灯头的爬电距离和电气间隙成品灯上灯头的爬电距离和电气间隙1概述
1.1前言
随着GB/T6935.1一1997的发行,为了评估它们对IEC第34技术委员会(灯及相关设备)的现行标准的影响作用,已开始了调查研究工作。按照IEC104导则中将IEC的报告转变成基础安全标准的决定,GB7000.1一2002第11章中给出了“爬电距离和电气间隙”的要求。基础安全标准GB/T6935.1一1997在基本原理上与以前的IEC报告相一致,但进行了编辑加工。1.2规范性引用文件
GB1312—2002管形荧光灯灯座和启动器座(idt1EC60400:1999)固体绝缘材料在潮湿条件下相比电痕化指数和耐电痕化指数的测定方法GB/T4207
(GB/T4207--2003.IEC60112:1979,IDT)GB/T6935.1-1997低压系统内设备的绝缘配合(idtIEC60664-1:1992)
第1部分:原理、要求和试验
GB7000.1—2002灯具第1部分:一般要求和试验(idtIEC60598-1:1999)GB15092.1一2003器具开关第1部分:通用要求(IEC61058-1:2001IDT)GB17935—1999螺口灯座(idtIEC60238:1996)GB17936-1999
卡口灯座(idtIEC61184:1997)GB19510.2一2005灯的控制装置第2部分:启动装置(辉光启动器除外)的特殊要求(IEC61347-2-1:2000,IDT)
GB19651.1—2005杂类灯座第1部分:-般要求和试验(IEC60838-1:1997,IDT)IEC60061-1:1969灯头灯座及检验其互换性和安全性的量规第1部分:灯头IEC60061-2:1969灯头灯座及检验其互换性和安全性的量规第2部分:灯座IEC导则104:1984安全标准起草指南以及负责安全指导及安全分类的委员会的作用2灯座
GB7000.1-2002的修订本在TC34内被视为是某种指导性标准,随后对GB17935-1999,GB1312—2002,GB19651.1—2005和GB17936—1999做出了相应的修改。为了使灯具标准的关系清晰,已对同样额定电压的分类做出了选择。例如,GB19651.1—2005的第14章(爬电距离和电气间隙)指出:带电部件与临近的金属部件应相隔足够的距离。爬电距离和电气间隙应不小于表1所示之值。该表基于下述参数制定(见GB/T6935.1-1997):1)安装类型II;2>
1)为了使数据完善,本注释在编辑上对GB19651.12005中的相应注释进行了修订。2)这是一类应由固定设备供电的装置。在GB/T6935.1—1997(该标准代替IEC60664和IEC60664A)采用术语“过电压范畴”。
GB/T21098-7007-6-2
污染等级2;3
非均勾区域;
基本绝缘;
海拨2000m以下;
空气中的距离。
TKAoNiKAca-
GB/T21098--2007/IEC60061-4:2004成品灯上灯头的爬电距离和电气间隙目前尚在考虑扩大该表,以便包括其他安装类型或更高的污染等级。表150Hz或60Hz的正弦交流电压的最小距离工作电压(r.m.s.)/V
肥电距高/mm
PTI≥600的材料°
PT<600的材料。
电气间隙/mm
(含50)
8PTI(耐起痕指数)应符合GB/T420750150
(含150)
150~250
(含250)
250500
(含500)
500~750
(含750)
750~1000
(含1000)
注:对于工作电压的中间值,可通过在表中所列数值之间实施线性插值法来求出爬电距离和电气间隙值。不带电或不接地,并且不可能产生漏电起痕的部件的爬电距离,为PTI≥600的材料规定的值适用于所有材料(不考虑其实际的PTI值)。承受工作电压的持续时间不足60s的爬电距离,为PTI≥600的材料所规定的值适用于所有的材料。
不易受到灰尘污染或潮湿影响的爬电距离,采用为PTI≥600的材料规定的爬电距离值(与实际的PTI值无关)。
但是,带电触点与灯座正面(基准面)之间的距离应与IEC60061-2中相应灯座参数表所示值相符,如果有此要求的话。
非正弦脉冲电压,电气间隙值应不小于表2所示之值。表2
额定脉冲电压(峰值)/kV
最小间/mm
表2所示电气间隙值根据GB/T6935.1—1997中3.1.2.1(非均匀区域条件)。对于既承受正弦电压又承受非正弦波脉冲电压的部件,所需要的最小距离不应低于任一表中所示最高值。爬电距离不应低于规定的最小电气间隙值。3灯头/灯端
成品灯上的灯头/灯端的爬电距离和电气间隙通常在IEC60061-1中给出,这是因为在使用灯头/灯端的特定条件下会使灯具以及灯座所要求的距离较小。注:为了对灯在生产期间受到的影响进行补偿,例如爬电距离内的焊锡的影响,需要加大未组装的灯头上的爬电距离。
3)通常,只有非导电污染发生,但是有时也会由于冷凝作用产生暂时的导电。GB/T21098-7007-6-2
小提示:此标准内容仅展示完整标准里的部分截取内容,若需要完整标准请到上方自行免费下载完整标准文档。

标准图片预览:





- 其它标准
- 热门标准
- GB国家标准
- GB4623-1994 环形预应力混凝土电杆
- GB16853-1997 结核病监测标准
- GB/T19250-2013 聚氨酯防水涂料
- GB/T17972-2000 信息处理系统 数据通信 局域网中使用X.25包级协议
- GB/T43772-2024 电子气体 二氧化碳
- GB29987-2014 食品安全国家标准 食品添加剂 胶基及其配料
- GB/T42403-2023 激光器和激光相关设备 激光光谱特性测量方法
- GB/T23344-2009 纺织品 4-氨基偶氮苯的测定
- GB/T37319-2019 电梯节能逆变电源装置
- GB50071-2014 小型水力发电站设计规范
- GB/T43762-2024 航空航天 卡箍术语
- GB14918-1994 信号枪通用技术条件
- GB/T38142-2019 ISO 4918:2016 弹性、纺织和层压铺地物脚轮椅测试
- GB∕T4937.20-2018 半导体器件 机械和气候试验方法 第20部分:塑封表面安装器件耐潮湿和焊接热综合影响
- GB/T39351-2020 空间数据与信息传输系统 遥测空间数据链路协议
- 行业新闻
网站备案号:湘ICP备2023016450号-1