- 您的位置:
- 标准下载网 >>
- 标准分类 >>
- 轻工行业标准(QB) >>
- QB/T 2289.4—2001 园艺工具剪枝剪
标准号:
QB/T 2289.4—2001
标准名称:
园艺工具剪枝剪
标准类别:
轻工行业标准(QB)
标准状态:
现行出版语种:
简体中文下载格式:
.zip .pdf下载大小:
654.49 KB
相关标签:
园艺工具
点击下载
标准简介:
QB/T 2289.4—2001.
4.2.3大剪片的刃口应锋利,刃线整齐,无崩刃、卷刃现象,剪刃闭合后应不过刃。
4.2.4.剪枝剪应顺利地剪切拷贝纸、活树枝。
4.3表面质量
4.3.1剪枝剪的外表应光滑,无裂纹、毛刺、氧化皮等缺陷。
4.3.2剪头和剪柄的加工面粗糙度Ra值分别不大于12.5um和 25um.
4.3.3剪枝剪表面应进行抛光、发黑或其他表面处理,经表面处理的剪枝剪,其表面应具有均匀的保护层,不应有露底现象。
4.3.4―剪柄用塑料或有机涂料装饰时,其表面应色泽均匀、光亮,无粘连、滴挂,无明显流痕,不褪色,不粘手,并有足够的强度。
5试验方法
5.1硬度试验
硬度试验按GB/T230中的规定,在剪刃中间、前后各距5mm~10mm的范围内进行。
5.2锋利度试验
5.2.1用全剪刃垂直剪切GB/T 1911规定的C级拷贝纸,其切面应光滑整齐,不应有拉毛、撕裂现象。
5.2.2按表3的规定,用单手剪切活树枝。
5.2.3 在同一刃口部位上连续10次剪切后,刃口应不出现崩刃、卷刃现象。
5.3尺寸和表面质量检验
5.3.1剪枝剪的尺寸用专用卡板或通用量具测量。
5.3.2剪枝剪的表面粗糙度用标准样板比较检验。
5.3.3剪枝剪的外观质量用目测检验。
5.3.4组合式剪枝剪在置于距地面1m 的高处,自由跌落于水泥地面二次后,应无松动、开裂、变形等现象,涂料无片状脱落。
5.4剪簧试验
剪簧弹力用弹簧拉压试验机进行试验。
部分标准内容:
剪枝剪
QB/T 2289.4—2001
本标准是根据国家技术监督局对国家标准进行消理整顿的要求,原国家标准GB6868一1986《剪枝剪》转化为行业标准的(该标准曾由国轻行[1999]112号文发布转化标准号为0B门3854一1999,内尚前)。
本标准非等效采德国标准DIN32610一1976“前枝剪的尺寸和材料》制定的,取消了剪簧疲劳独度压缩试验..
本标准白中国轻工业联合会综合业务部提山。本标准由全国工真万金标准化中心归口。本标准由上海市具I业研究所负贵起草,江苏金鹿集团有限公司、山东省园艺工具总!、张家港市富菜园林工具有限公司、」东揭西力剪厂等参加起草。本标准主要起草人:林美德、邵学海、孟祥团、季健荣、吕锡葵。白本标准实施之日起,原国家轻T业局发布的行业标准QB/T3854一1999《剪枝剪》废止,
中华人民共和国轻工行业标准
园艺工具
剪枝剪
QB/T 2289. 4—2001
代替 QB/T 3854—j999
本标准规定了剪枝剪的产品分类、技术要求、试验方法、检验规则、标志与包装。本标准适用于剪枝剪。当产品有特殊要求时,可不受本标准限制。2引用标准
下列标准所包含的条文,通过在本标准中引用而构成为本标准的条文。本标准出版时,所示版本均为有效。所有标准都会被修订,使用本标准的各方应操讨使用下列标准最新版本的可能性。
金属洛氏硬度试验方法
GB/T 230--1991
GB/T 1911-1991
拷坝纸
GB/T 6867—1986
园艺上具
3产品分类
3.1型式免费标准bzxz.net
检验规测、标志与包装
剪枝剪的型式如图 1~图 4 所示。3.2基本尺寸
剪枝剪的基本尺寸按表1的规定。表1
基本尺寸
极限偏差
注:用户对尺寸另有要束时,可协议决定,3.3标记示例
基本尺寸
产品的标记由产品名称、规格和标准号组成。150mm的剪枝剪标记示例:
剪技剪150rmmQB/T2289.4—2001中国轻工业联合会2001-07-16批准1
rKAONrKAca
极限偏差
基本尺寸
极限偏楚
2001-11-01 实施
QB/T2289.4—2001
1-大剪片:2-小穿片:3-离轴螺栓:4羊角簧;5-钢扣图
1-片:2-小片:3-对轴螺栓:4-剪黄:5-:6-塑概图2
4技术要求
4.1短变
QB/T 2289.4-2001
1-大剪片:2-小则片:3-前剪轴螺峰:4-时黄:5钩扫:6-军榜图3
1-人剪片:2-小曾片:3-剪轴螺栓:4-剪策:5-钢扣:6-型柄4
剪枝尊的人剪片划口便度应不低下48HRC:小尊片刃1硬度成人低于45HRC4.2性能
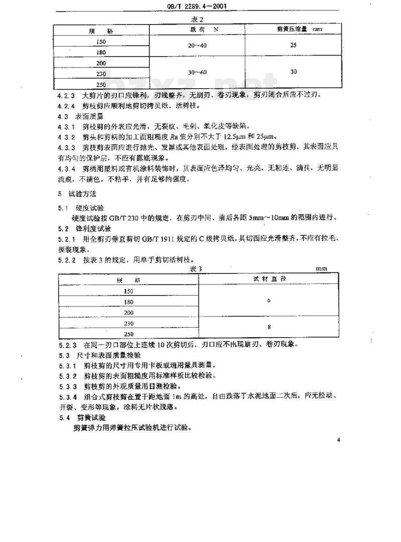
4.2.1剪头应开闭灵活,弹簧弹力应均台,不心有卡紧现象。剪簧的弹力应符合表2规定。
KAoNrKAca
QB/T 2289. 4—2001
载荷N
剪發压缩盘
4.2.3大剪片的刃口应锋利,刃线整齐,无崩刃,卷刃现象,剪刃闭合后应不过刃。4.2.4剪枝剪成顺利地剪切拷贝纸、活树枝。4.3表面质量
4.3.1剪枝剪的外表应光滑,无裂纹、毛刺、氧化皮等缺降。4.3.2剪头和剪柄的加工面粗槛度 Ra 值分别不大丁12.5um和25um4.3.3剪技剪表面应进行抛光、发黑或其他表而处理,经表面处理的剪枝剪,其表面应具有均勾的保护层,不应有露底现象。4.3.4剪柄用塑料或有机涂料装饰时,其表面应色泽均匀、光亮,无粘连、滴挂,无明显流痕,不色,不粘手,并有足够的强度。5试验方法
5.1硬度试验
硬度试验按GB/T230中的规定,在剪刃中间、前后各距5mm~10mm的范围内进行。5.2锋利度试验
5.2.1用全剪刃垂直剪切GB/T1911规定的C级拷贝纸,其切面应光滑整齐,不应有拉毛,撕裂现象。
5.2.2按表3的规定,用单于剪切活树技。表3
试材直径
5.2.3在同一刃口部位上连续10次剪切后,刃口应不出现崩刃、卷刃现象。5.3尺寸利表面质量检验
5.3.1剪枝剪的尺寸用专用卡板或通弟量具测量。5.3.2剪枝剪的表面粗糙度用标准样板比较检验。5.3.3剪枝剪的外观质量用目测检验。mm
5.3.4组合式剪枝剪在置于距地面1m的高处,自由跌落丁水泥地面二次后,应无松动、并裂、变形等现象,涂料无片状脱落。5.4剪簧试验
剪黄弹力用弹簧拉压试验机进行试验。4
检验规则、标志与包装
QB/T 2289. 4 -~2001
剪枝剪的检验规则,标志与包装按GB/T6867的规定5
KAoNrKAca
小提示:此标准内容仅展示完整标准里的部分截取内容,若需要完整标准请到上方自行免费下载完整标准文档。
标准图片预览:





- 其它标准
- 热门标准
- QB轻工标准
- QB/T5302-2018 生活用干纸巾流延聚乙烯(CPE) 包装膜
- QB/T2833-2006 运动营养食品 能量控制食品
- QB/T1949-2004 扬琴
- QB/T2173-2001 尼龙拉链
- QB/T2421-1998 铝及铝合金不粘锅
- QB/T4701-2014 毛发护理器具环境意识设计导则
- QB/T2094.5-1995 鸡尾锯
- QB/T1272-2012 毛皮 化学试验样品的准备
- QB/T1753.3-1993 轻机产品图样及设计文件规定格式及填写要求
- QB/T1819-1993 R6纸板电池生产线
- QB/T2058-1994 照相灯泡
- QB/T2956-2008 皮鞋外底
- QB/T1334-2013 水嘴通用技术条件
- QB/T4427-2012 芸香浸膏 枫香树脂提取物
- QB6005-1992 麦芽厂设计规范
- 行业新闻
网站备案号:湘ICP备2025141790号-2