- 您的位置:
- 标准下载网 >>
- 标准分类 >>
- 国家标准(GB) >>
- GB 16152-1996 职业性噪声聋诊断标准及处理原则
标准号:
GB 16152-1996
标准名称:
职业性噪声聋诊断标准及处理原则
标准类别:
国家标准(GB)
英文名称:
Occupational noise-induced hearing loss diagnostic criteria and treatment principles标准状态:
已作废-
发布日期:
1996-01-29 -
实施日期:
1996-09-01 出版语种:
简体中文下载格式:
.rar.pdf下载大小:
155.91 KB
标准ICS号:
医药卫生技术>>11.020医学科学和保健装置综合中标分类号:
医药、卫生、劳动保护>>卫生>>C60职业病诊断标准
点击下载
标准简介:
标准下载解压密码:www.bzxz.net
本标准规定了职业性噪声聋的诊断标准及处理原则。适用于接触职业噪声所致的各种程度听力下降的诊断及处理。 GB 16152-1996 职业性噪声聋诊断标准及处理原则 GB16152-1996
部分标准内容:
中华人民共和国国家标准
职业性噪声聋诊断标准及处理原则Diagnostic criteria and principles of management ofoccupational noise-induced hearing lossGB16152-1996
职业性噪声聋是人们在工作过程中,由于长期接触噪声而发生的一种进行性的感音性听觉损伤。1主题内容与适用范围
本标准规定了职业性噪声聋的诊断标准及处理原则。适用于接触职业噪声所致的各种程度听力下降的诊断及处理。
2 引用标准
GB4854
校准纯音听力计用的标准零级
GB7341
听力计
GB7582声学耳科正常人的气导听阈与年龄和性别的关系GB7583声学纯音气导听测定听力保护用3诊断原则
根据明确的职业噪声接触史,有自觉的听力损失或耳鸣的症状,纯音测听为感音性聋,结合动态观察资料现场卫生学调查,并排除其他原因所致的听力损失,即可诊断。4诊断及分级标准
正常:按附录A的A1章在N,、N2区即各题率听力损失均<25dB。4.2观察对象:按附录A的A1章听力损失分1~V级。a
I级.N,+A
1级,Ni+B或D+A
I级.Ni+C或D+B
N级:D+C
V级:E+B或E+C
4.3任一耳听力损失达V级者,按附录A的A2章计算双耳平均听阈,评定听力损伤及噪声聋。4.4如不具备条件,凡高频(3000,40006000Hz)任一率听力下降≥30dB,可按附录A的A2章直接计算双耳平均听阀,评定听力损伤及噪声聋。a.
轻度听力损伤
中度听力损伤
重度听力损伤
噪声聋
国家技术监督局1996-01-29批准26~40dB
41~55 dB
56~70 dB
71~90 dB
1996-09-01实施
5治疗原则
GB16152-1996
5.1观察对象、听力损伤及噪声聋者,应加强个人听力防护。其他症状者可进行对症治疗。5.2对重度听力损伤及噪声聋者,应配戴助听器。6劳动能力鉴定
6.1对观察对象和轻度听力损伤者,应加强防护措施,一般不需要调离噪声作业环境。对中度听力损伤者,可考虑安排对听力要求不高的工作,对重度听力损伤及躁声聋者应调离噪声环境。6.2对噪声敏感者(即在噪声环境下作业一年内)观察对象达1及级以上者应该考虑调离噪声作业环境。
7健康检查的要求
7.1噪声环境下作业工人均应进行就业前体检。体检项目重点包括耳鼻咽喉科、纯音测听、内科和神经科。工人一进厂必须有个人听力防护措施,应在职业档案内设有听力记录。7.2在噪声环境下作业起始一年内体检一次。若听力正常则以后每两年体检一次,已达观察对象1级及1级以上、听力损伤及噪声聋者应每一年体检一次。体检项目同7.1。7.3退休时要进行最后体检。
8职业禁忌证
各种病因引起的永久性感音神经性听力损失(500、1000和2000Hz中任一频率的纯音气导a.
听阀)>25 dB。
b.各种能引起内耳听觉神经系统功能障碍的疾病。260
GB 16152-1996
职业性噪声听力损失分级、听力损伤程度及噪声聋计算(补充件)
A1使用听力损失分级图表时,语频(500,1000,2000Hz)和高频(3000,4000,6000Hz)是指一耳任一频率听力损失达到的范围,非指一组频率的平均值。以“十”示语频和高频的组合。500
职业性噪声听力损失分级图
6000Hz
>25dBHL
≥45dBHL
>65dBHL
职业性噪声听力损失分级表
注:划斜线的组合应排除其他耳聋。A2职业性噪声听力损伤及噪声聋双耳听阈计算方法如下(在计算听阀均值时,小数点后的尾数系取四舍五入法进为整数)。
第一步,将各频率的听阙值进行年龄修正,参见附录B的B3章。第二步,计算单耳平均听阀:
单耳平均听阐(dB)一
HLs00 + HL1 00 H + HL2 000 Hh3
第三步,计算双耳平均听阙:
双耳平均听阙(dB)=较好耳平均听(dB)×4+较差耳平均听圆(dB)×15
.(A1)
...... ( A2 )
GB 16152-1996
附录B
正确使用标准的说明
:(参考件)
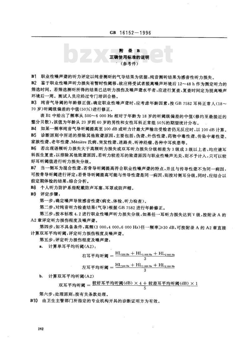
B1职业性噪声聋的听力评定以纯音测听的气导结果为依据,纯音测听结果为感音性听力损失。B2鉴于职业性噪声听力损失有暂时性阀移,故应将受试者脱离噪声环境后12~~48h作为测定听力的筛选时间。若筛选测听所得的结果已达听力损伤及噪声聋水平者,应进行复查,复查时间定为脱离噪声环境后一周。测试人员应经过专门培训合格。B3纯音气导阀的年龄修正值:确定职业性噪声聋时,应考虑年龄因素,按GB7582耳科正常人(18~70岁)听阀级偏差的中值(50%)进行修正。表B1中给出了频率从500~6000Hz相对于年龄为18岁的听阙级偏差的中值(修约至最接近的整分贝数),该值为年龄从20岁到60岁的男性和女性耳科正常组50%的期望统计分布。B4如某一频率纯音气导听阈提高至100dB或听力计最大声输出受检者仍无反应时,以100dB计算。B5诊断原则中所述的排除其他致聋原因,主要包括:伪聋、外伤性聋、药物中毒性聋、传染中毒性聋、家族性聋、老年性聋、Meniere氏病、突发性聋、迷路炎、听神经瘤、各种中耳疾患等。B6若出现语频听力损失大于高频听力损失或双耳听力损失分级相差为3级或3级以上者,均应请耳科医生复查,以排除其他致聋原因。若听力较差耳的致聋原因与职业性噪声无关,则不予计入,只可以较好耳听阀值进行听力损失分级。B7当一侧耳为混合性聋,若骨导听阈提高符合职业性噪声聋的特点,并且与传导性聋不为同一病因,可按骨导听阈进行评定;若骨导听阙提高可能与传导性聋是同一病因,则按对侧耳分级。同时,应结合以前定期体检的结果,综合分析。B8个人听力防护系指配戴防声耳塞、耳罩或防声帽。B9评定步骤:
第一步:确定噪声导致感音性聋(病史、体检、听力检查)。第二步:对纯音听力检查结果(气导)根据GB7582进行年龄修正。第三步:按本标准4.2进行职业性噪声听力损失分级,如果任一耳听力损失达到V级,按附录A的A2章评定听力损伤程度及噪声聋。第四步:如不具备条件,高频(3000,4000,6000Hz)任一频率≥30dB,可按附录A的A2章直接计算双耳平均听阈,评定听力损伤程度及噪声聋。第五步:评定听力损伤程度及噪声聋:a。计算单耳平均听阀(A2):
HLs00 Ht + HL: 000 H + HL2 00 h右耳平均听阀二
HL500 Ht + HL1 00 ht + HL2 00 H左耳平均听阈
b。计算双耳平均听阀(A2)
较好耳平均听阈(dB)×4+较差耳平均听阙(dB)×1双耳平均听阙=至
第六步:处理原则:按有关条款处理。B10由卫生主管部门所指定的专业机构开具的诊断证明方为有效。262
频率,Hz
偏差值,dB
GB16152-1996
500~~6000Hz频率相对于年龄为18岁的听网级偏差的中值500
20~28
29~~37免费标准下载网bzxz
52~54
20~~25 20~~2420~25 20~2320~24 20~2227~3327~3226~3125~2926~3024~2725~2923~2634~3833~3632~3630~3231~3428~3030~3227~2939~4137~4037~3933~3535~3731~3233~3430~3142-4541-43|40~4236-3738-4033~3435--37323346~4844~4543~4438~3941~4235~3638~3934~3549~5046~48|45~4740~4143~4437~3840~4151~5349-5048~4942~43|45-46
54~5551~52505144~4547~48
56~5753~5452~53
49~5041~4245~46
58~5955~5654~5547~4851~52
575856~57
59~6051~52
57~58 47~48
37~38
41~42
54~55
類率,Hz
偏差值,dB
附加说明:
16152-1996
续表 B1
本标准由中华人民共和国卫生部提出。女
本标准由北京市耳鼻咽喉科研究所负贵起草,由上海市劳动卫生职业病研究所、华西医科大学附属职业病防治院、北京医院参加起草。本标准主要起草人:孟曦曦、黄魏宁。本标准由卫生部委托技术归口单位中国预防医学科学院劳动卫生与职业病研究所负责解释。264
小提示:此标准内容仅展示完整标准里的部分截取内容,若需要完整标准请到上方自行免费下载完整标准文档。
职业性噪声聋诊断标准及处理原则Diagnostic criteria and principles of management ofoccupational noise-induced hearing lossGB16152-1996
职业性噪声聋是人们在工作过程中,由于长期接触噪声而发生的一种进行性的感音性听觉损伤。1主题内容与适用范围
本标准规定了职业性噪声聋的诊断标准及处理原则。适用于接触职业噪声所致的各种程度听力下降的诊断及处理。
2 引用标准
GB4854
校准纯音听力计用的标准零级
GB7341
听力计
GB7582声学耳科正常人的气导听阈与年龄和性别的关系GB7583声学纯音气导听测定听力保护用3诊断原则
根据明确的职业噪声接触史,有自觉的听力损失或耳鸣的症状,纯音测听为感音性聋,结合动态观察资料现场卫生学调查,并排除其他原因所致的听力损失,即可诊断。4诊断及分级标准
正常:按附录A的A1章在N,、N2区即各题率听力损失均<25dB。4.2观察对象:按附录A的A1章听力损失分1~V级。a
I级.N,+A
1级,Ni+B或D+A
I级.Ni+C或D+B
N级:D+C
V级:E+B或E+C
4.3任一耳听力损失达V级者,按附录A的A2章计算双耳平均听阈,评定听力损伤及噪声聋。4.4如不具备条件,凡高频(3000,40006000Hz)任一率听力下降≥30dB,可按附录A的A2章直接计算双耳平均听阀,评定听力损伤及噪声聋。a.
轻度听力损伤
中度听力损伤
重度听力损伤
噪声聋
国家技术监督局1996-01-29批准26~40dB
41~55 dB
56~70 dB
71~90 dB
1996-09-01实施
5治疗原则
GB16152-1996
5.1观察对象、听力损伤及噪声聋者,应加强个人听力防护。其他症状者可进行对症治疗。5.2对重度听力损伤及噪声聋者,应配戴助听器。6劳动能力鉴定
6.1对观察对象和轻度听力损伤者,应加强防护措施,一般不需要调离噪声作业环境。对中度听力损伤者,可考虑安排对听力要求不高的工作,对重度听力损伤及躁声聋者应调离噪声环境。6.2对噪声敏感者(即在噪声环境下作业一年内)观察对象达1及级以上者应该考虑调离噪声作业环境。
7健康检查的要求
7.1噪声环境下作业工人均应进行就业前体检。体检项目重点包括耳鼻咽喉科、纯音测听、内科和神经科。工人一进厂必须有个人听力防护措施,应在职业档案内设有听力记录。7.2在噪声环境下作业起始一年内体检一次。若听力正常则以后每两年体检一次,已达观察对象1级及1级以上、听力损伤及噪声聋者应每一年体检一次。体检项目同7.1。7.3退休时要进行最后体检。
8职业禁忌证
各种病因引起的永久性感音神经性听力损失(500、1000和2000Hz中任一频率的纯音气导a.
听阀)>25 dB。
b.各种能引起内耳听觉神经系统功能障碍的疾病。260
GB 16152-1996
职业性噪声听力损失分级、听力损伤程度及噪声聋计算(补充件)
A1使用听力损失分级图表时,语频(500,1000,2000Hz)和高频(3000,4000,6000Hz)是指一耳任一频率听力损失达到的范围,非指一组频率的平均值。以“十”示语频和高频的组合。500
职业性噪声听力损失分级图
6000Hz
>25dBHL
≥45dBHL
>65dBHL
职业性噪声听力损失分级表
注:划斜线的组合应排除其他耳聋。A2职业性噪声听力损伤及噪声聋双耳听阈计算方法如下(在计算听阀均值时,小数点后的尾数系取四舍五入法进为整数)。
第一步,将各频率的听阙值进行年龄修正,参见附录B的B3章。第二步,计算单耳平均听阀:
单耳平均听阐(dB)一
HLs00 + HL1 00 H + HL2 000 Hh3
第三步,计算双耳平均听阙:
双耳平均听阙(dB)=较好耳平均听(dB)×4+较差耳平均听圆(dB)×15
.(A1)
...... ( A2 )
GB 16152-1996
附录B
正确使用标准的说明
:(参考件)
B1职业性噪声聋的听力评定以纯音测听的气导结果为依据,纯音测听结果为感音性听力损失。B2鉴于职业性噪声听力损失有暂时性阀移,故应将受试者脱离噪声环境后12~~48h作为测定听力的筛选时间。若筛选测听所得的结果已达听力损伤及噪声聋水平者,应进行复查,复查时间定为脱离噪声环境后一周。测试人员应经过专门培训合格。B3纯音气导阀的年龄修正值:确定职业性噪声聋时,应考虑年龄因素,按GB7582耳科正常人(18~70岁)听阀级偏差的中值(50%)进行修正。表B1中给出了频率从500~6000Hz相对于年龄为18岁的听阙级偏差的中值(修约至最接近的整分贝数),该值为年龄从20岁到60岁的男性和女性耳科正常组50%的期望统计分布。B4如某一频率纯音气导听阈提高至100dB或听力计最大声输出受检者仍无反应时,以100dB计算。B5诊断原则中所述的排除其他致聋原因,主要包括:伪聋、外伤性聋、药物中毒性聋、传染中毒性聋、家族性聋、老年性聋、Meniere氏病、突发性聋、迷路炎、听神经瘤、各种中耳疾患等。B6若出现语频听力损失大于高频听力损失或双耳听力损失分级相差为3级或3级以上者,均应请耳科医生复查,以排除其他致聋原因。若听力较差耳的致聋原因与职业性噪声无关,则不予计入,只可以较好耳听阀值进行听力损失分级。B7当一侧耳为混合性聋,若骨导听阈提高符合职业性噪声聋的特点,并且与传导性聋不为同一病因,可按骨导听阈进行评定;若骨导听阙提高可能与传导性聋是同一病因,则按对侧耳分级。同时,应结合以前定期体检的结果,综合分析。B8个人听力防护系指配戴防声耳塞、耳罩或防声帽。B9评定步骤:
第一步:确定噪声导致感音性聋(病史、体检、听力检查)。第二步:对纯音听力检查结果(气导)根据GB7582进行年龄修正。第三步:按本标准4.2进行职业性噪声听力损失分级,如果任一耳听力损失达到V级,按附录A的A2章评定听力损伤程度及噪声聋。第四步:如不具备条件,高频(3000,4000,6000Hz)任一频率≥30dB,可按附录A的A2章直接计算双耳平均听阈,评定听力损伤程度及噪声聋。第五步:评定听力损伤程度及噪声聋:a。计算单耳平均听阀(A2):
HLs00 Ht + HL: 000 H + HL2 00 h右耳平均听阀二
HL500 Ht + HL1 00 ht + HL2 00 H左耳平均听阈
b。计算双耳平均听阀(A2)
较好耳平均听阈(dB)×4+较差耳平均听阙(dB)×1双耳平均听阙=至
第六步:处理原则:按有关条款处理。B10由卫生主管部门所指定的专业机构开具的诊断证明方为有效。262
频率,Hz
偏差值,dB
GB16152-1996
500~~6000Hz频率相对于年龄为18岁的听网级偏差的中值500
20~28
29~~37免费标准下载网bzxz
52~54
20~~25 20~~2420~25 20~2320~24 20~2227~3327~3226~3125~2926~3024~2725~2923~2634~3833~3632~3630~3231~3428~3030~3227~2939~4137~4037~3933~3535~3731~3233~3430~3142-4541-43|40~4236-3738-4033~3435--37323346~4844~4543~4438~3941~4235~3638~3934~3549~5046~48|45~4740~4143~4437~3840~4151~5349-5048~4942~43|45-46
54~5551~52505144~4547~48
56~5753~5452~53
49~5041~4245~46
58~5955~5654~5547~4851~52
575856~57
59~6051~52
57~58 47~48
37~38
41~42
54~55
類率,Hz
偏差值,dB
附加说明:
16152-1996
续表 B1
本标准由中华人民共和国卫生部提出。女
本标准由北京市耳鼻咽喉科研究所负贵起草,由上海市劳动卫生职业病研究所、华西医科大学附属职业病防治院、北京医院参加起草。本标准主要起草人:孟曦曦、黄魏宁。本标准由卫生部委托技术归口单位中国预防医学科学院劳动卫生与职业病研究所负责解释。264
小提示:此标准内容仅展示完整标准里的部分截取内容,若需要完整标准请到上方自行免费下载完整标准文档。
标准图片预览:





- 其它标准
- 热门标准
- 国家标准(GB)
- GB/T2828.1-2012 计数抽样检验程序 第1部分:按接收质量限(AQL)检索的逐批检验抽样计划
- GB/T8566-2022 系统与软件工程 软件生存周期过程
- GB175-2023 通用硅酸盐水泥
- GB/T30917—2014 /ISo 29941:2010 天然胶乳橡胶避孕套中可迁移亚硝胺的测定
- GB/T9124.1-2019 钢制管法兰 第1部分:PN 系列
- GB/T1182-2018 产品几何技术规范(GPS) 几何公差 形状、方向、位置和跳动公差标注
- GB/T12777-1999 金属波纹管膨胀节通用技术条件
- GB/T29633.4-2020 南极地名 第4部分:罗马字母拼写
- GB/T30544.5-2014 纳米科技 术语 第5部分纳米/生物界面
- GB15985-1995 丝虫病诊断标准及处理原则
- GB16844-1997 普通照明用自镇流灯的安全要求
- GB/T7407-1997 中国及世界主要海运贸易港口代码
- GB/T6113.104-2008 无线电骚扰和抗扰度测量设备和测量方法规范 第1-4部分: 无线电骚扰和抗扰度测量设备 辅助设备 辐射骚扰
- GB/T50062-2008 电力装置的继电保护和自动装置设计规范
- GB50116-2013 火灾自动报警系统设计规范
- 行业新闻
请牢记:“bzxz.net”即是“标准下载”四个汉字汉语拼音首字母与国际顶级域名“.net”的组合。 ©2025 标准下载网 www.bzxz.net 本站邮件:bzxznet@163.com
网站备案号:湘ICP备2025141790号-2
网站备案号:湘ICP备2025141790号-2