- 您的位置:
- 标准下载网 >>
- 标准分类 >>
- 国家标准(GB) >>
- GB/T 10343-2023食用酒精质量要求
标准号:
GB/T 10343-2023
标准名称:
食用酒精质量要求
标准类别:
国家标准(GB)
英文名称:
Quality requirements for edible alcohol标准状态:
现行-
发布日期:
2023-03-17 -
实施日期:
2024-04-01 出版语种:
简体中文下载格式:
.pdf .zip下载大小:
849.18 KB
替代情况:
替代GB 10343-2008
部分标准内容:
ICS。67.160.10
CCSX63
中华人民共和国国家标准
10343—2023
代替GB10343—2008
食用酒精质量要求
Quality requirements for edible alcohol2023-03-17发布
国家市场监督管理总局
国家标准化管理委员会
2024-04-01实施
10343-—2023
本文件按照GB/T1.1一2020《标准化工作导则第1部分:标准化文件的结构和起草规则》的规定起草。本文件规定了食品质量相关技术要求,食品安全相关要求见有关法律法规、政策和食品安全标准等文件
本文件代替GB10343—2008《食用酒精》。与GB10343—2008主要技术变化如下:
更改了食用酒精的定义(见3.1,2008年版的3.1):增加了超级中性的术语和定义(见3.2):增加了产品分类(见第4章):
更改了感官要求(见5.1,2008年版的4.1);更改了理化要求(见5.2,2008年版的4.2);更改了试验方法(见第6章,2008年版的第5章):相比,除结构调整和编辑性改动外更改了检验规则和标志(见第7章、第8章,2008年版的第6章、第7章)。请注意本文件的某些内容可能涉及专利。本文件的发布机构不承担识别专利的责任。本文件由中国轻工业联合会提出。471)归口。
本文件由全国酿酒标准化技术委员会(SAC/TC本文件起草单位:中国酒业协会、安徽安特食品股份有限公司、中国食品发酵工业研究院有限公司、国投生物吉林有限公司、河南天冠企业集团有限公司、太仓新太酒精有限公司、广东中科天元新能源科技有限公司、江苏花厅生物科技有限公司、广东省生物工程研究所(广州甘蔗糖业研究所)。本文件主要起草人:张国红、谢林、孟镇、贾丹、杜风光、茅伟刚、姜新春、庄志国、郭剑雄。本文件所代替文件的历次版本发布情况为:1989年首次发布为GBbZxz.net
10343一1989,2002年第一次修订,2008年第二次修订:一一本次为第三次修订。
1范围
食用酒精质量要求
本文件规定了食用酒精的产品分类、要求、试验方法、检验规则和标志。本文件适用于食用酒精的生产、检验与销售。2规范性引用文件
10343—2023
下列文件中的内容通过文中的规范性引用而构成本文件必不可少的条款。其中,注日期的引用文件,仅该日期对应的版本适用于本文件:不注日期的引用文件,其最新版本(包括所有的修改单)适用于本文件。
危险货物包装标志
包装储运图示标志
GB5009.225
JJF1070
酒精通用分析方法
食品安全国家标准
酒中乙醇浓度的测定
定量包装商品净含量计量检验规则定量包装商品计量监督管理办法(国家质量监督检验检疫总局(2005)第75号令)术语和定义
下列术语和定义适用于本文件。3.1
食用酒精ediblealcohol
食用酿造酒精
以谷物、薯类、糖蜜或其他可食用农作物为主要原料,经发酵、蒸馏精制而成的,供食品工业使用的含水酒精。
[来源:GB/T
超级中性
17204—2021,3.2]
superneutralalcohol;extraneutralalcohol产品理化指标特性优手特级的级别。4产品分类
按原料分为:
一一谷物食用酒精(谷物食用酿造酒精):一薯类食用酒精(薯类食用酿造酒精):糖蜜食用酒精(糖蜜食用酿造酒精)GB/T
10343—2023
其他食用酒精(其他食用酿造酒精)。注:谷物主要包括玉米、小麦等,薯类主要包括木薯、甘薯等,糖蜜主要包括甘蔗糖蜜、甜菜糖蜜等。5要求
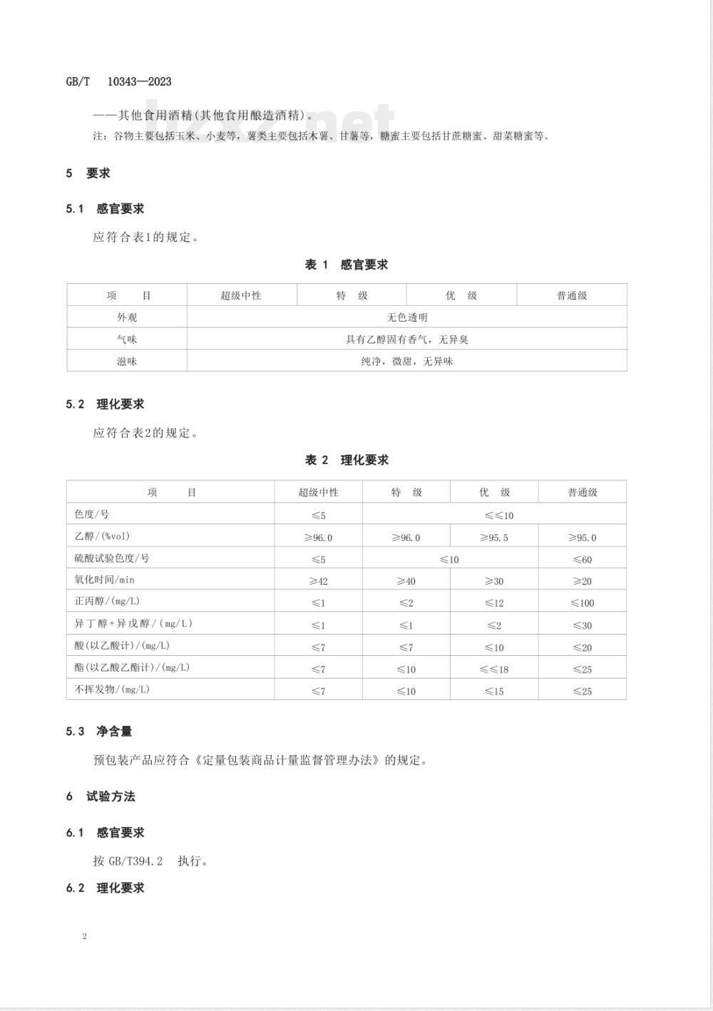
感官要求
应符合表1的规定。
表1感官要求
理化要求
应符合表2的规定。
色度/号
乙醇/(%vo1)
硫酸试验色度/号
氧化时间/min
正丙醇/(mg/L)
异丁醇+异戊醇/(mg/L)
酸(以乙酸计)/(mg/L)
酯(以乙酸乙酯计)/(mg/L)
不挥发物/(mg/L)
5.3净含量
超级中性
无色透明
具有乙醇固有香气,无异臭
纯净,微甜,无异味
表2理化要求
超级中性
预包装产品应符合《定量包装商品计量监督管理办法》的规定。6
试验方法
感官要求
按GB/T394.2
理化要求
执行。
普通级
普通级
乙醇(酒精度)
按GB5009.225执行。
6.2.2色度、硫酸试验色度、氧化时间、正丙醇、异丁醇+异戊醇、酸、酯、不挥发物按GB/T394.2执行。
6.3净含量
按JJF1070执行。
7检验规则
7.1组批
每班或每天生产的、同一类别、同一品质、规格相同的产品为一批。7.1.1
7.1.2罐车或槽车装的产品,以每一罐车或槽车为一批。7.2抽样
取样方法如下:
以罐车或槽车为单位包装的产品,每一罐车或槽车为一个样本,取一个样;以桶装、瓶装的产品按表3抽取样本。表3抽样表
批量范围
≤150
1513200
3201~35000
≥35001
样本数量
10343-—2023
单位为桶(瓶)
7.2.2从罐内酒精上、中、下三个部位,立式罐按体积2:3:2比例、卧式罐按体积1:3:1比例取样。槽车、桶装样品从中间位置取样。7.2.3每批取样2L,混匀,装入两个棕色细口试剂瓶中,立即贴上标签,注明:样品名称、批号(罐、槽车、桶编号)、等级、取样时间与地点、采样人。7.3检验分类
出厂检验
一瓶检验,另一瓶加贴封条后保存两个月备查。7.3.1.1产品出厂前,应由生产厂的检验部门按本文件规定逐批进行检验,检验结果符合本文件,方可出厂。
净含量。
检验项目包括感官要求、色度、乙醇、硫酸试验色度、氧化时间、酸、正丙醇、异丁醇+异戊醇和3
10343—2023
型式检验
检验项目包括本文件要求的全部项目。一般情况下,同一类产品的型式检验每半年进行一次,有下列情况之一者,亦应进行原辅材料有较大变化时;
更改关键工艺或设备时:
新试制的产品或正常生产的产品停产三个月后,重新恢复生产时:出厂检验与上次型式检验结果有较大差异时:国家监管机构按有关规定需要抽检时。7.4判定规则
检验结果有一项或一项以上指标不符合本文件要求时,应重新自同批产品中抽取两倍量样品进7.4.1
行复检,以复检结果为准。
7.4.2若复检结果中仍有一项或一项以上指标不符合本文件要求时,则判整批产品不符合本文件。8标志
预包装产品应标注产品分类、乙醇含量和净含量。8.1
8.2装运食用酒精的罐、槽车上应标注:“食用酿造酒精”或“食用酒精”,随车附有“出厂产品检验质量符合性证明书”,证明书应包括但不限于以下内容:食品生产许可证编号、原料、产品分类、等级等。8.3包装储运图示标志应符合GB1904
和GB/T191
的要求。
GB/T17204—2021
参考文
饮料酒术语和分类
10343—2023
小提示:此标准内容仅展示完整标准里的部分截取内容,若需要完整标准请到上方自行免费下载完整标准文档。
CCSX63
中华人民共和国国家标准
10343—2023
代替GB10343—2008
食用酒精质量要求
Quality requirements for edible alcohol2023-03-17发布
国家市场监督管理总局
国家标准化管理委员会
2024-04-01实施
10343-—2023
本文件按照GB/T1.1一2020《标准化工作导则第1部分:标准化文件的结构和起草规则》的规定起草。本文件规定了食品质量相关技术要求,食品安全相关要求见有关法律法规、政策和食品安全标准等文件
本文件代替GB10343—2008《食用酒精》。与GB10343—2008主要技术变化如下:
更改了食用酒精的定义(见3.1,2008年版的3.1):增加了超级中性的术语和定义(见3.2):增加了产品分类(见第4章):
更改了感官要求(见5.1,2008年版的4.1);更改了理化要求(见5.2,2008年版的4.2);更改了试验方法(见第6章,2008年版的第5章):相比,除结构调整和编辑性改动外更改了检验规则和标志(见第7章、第8章,2008年版的第6章、第7章)。请注意本文件的某些内容可能涉及专利。本文件的发布机构不承担识别专利的责任。本文件由中国轻工业联合会提出。471)归口。
本文件由全国酿酒标准化技术委员会(SAC/TC本文件起草单位:中国酒业协会、安徽安特食品股份有限公司、中国食品发酵工业研究院有限公司、国投生物吉林有限公司、河南天冠企业集团有限公司、太仓新太酒精有限公司、广东中科天元新能源科技有限公司、江苏花厅生物科技有限公司、广东省生物工程研究所(广州甘蔗糖业研究所)。本文件主要起草人:张国红、谢林、孟镇、贾丹、杜风光、茅伟刚、姜新春、庄志国、郭剑雄。本文件所代替文件的历次版本发布情况为:1989年首次发布为GBbZxz.net
10343一1989,2002年第一次修订,2008年第二次修订:一一本次为第三次修订。
1范围
食用酒精质量要求
本文件规定了食用酒精的产品分类、要求、试验方法、检验规则和标志。本文件适用于食用酒精的生产、检验与销售。2规范性引用文件
10343—2023
下列文件中的内容通过文中的规范性引用而构成本文件必不可少的条款。其中,注日期的引用文件,仅该日期对应的版本适用于本文件:不注日期的引用文件,其最新版本(包括所有的修改单)适用于本文件。
危险货物包装标志
包装储运图示标志
GB5009.225
JJF1070
酒精通用分析方法
食品安全国家标准
酒中乙醇浓度的测定
定量包装商品净含量计量检验规则定量包装商品计量监督管理办法(国家质量监督检验检疫总局(2005)第75号令)术语和定义
下列术语和定义适用于本文件。3.1
食用酒精ediblealcohol
食用酿造酒精
以谷物、薯类、糖蜜或其他可食用农作物为主要原料,经发酵、蒸馏精制而成的,供食品工业使用的含水酒精。
[来源:GB/T
超级中性
17204—2021,3.2]
superneutralalcohol;extraneutralalcohol产品理化指标特性优手特级的级别。4产品分类
按原料分为:
一一谷物食用酒精(谷物食用酿造酒精):一薯类食用酒精(薯类食用酿造酒精):糖蜜食用酒精(糖蜜食用酿造酒精)GB/T
10343—2023
其他食用酒精(其他食用酿造酒精)。注:谷物主要包括玉米、小麦等,薯类主要包括木薯、甘薯等,糖蜜主要包括甘蔗糖蜜、甜菜糖蜜等。5要求
感官要求
应符合表1的规定。
表1感官要求
理化要求
应符合表2的规定。
色度/号
乙醇/(%vo1)
硫酸试验色度/号
氧化时间/min
正丙醇/(mg/L)
异丁醇+异戊醇/(mg/L)
酸(以乙酸计)/(mg/L)
酯(以乙酸乙酯计)/(mg/L)
不挥发物/(mg/L)
5.3净含量
超级中性
无色透明
具有乙醇固有香气,无异臭
纯净,微甜,无异味
表2理化要求
超级中性
预包装产品应符合《定量包装商品计量监督管理办法》的规定。6
试验方法
感官要求
按GB/T394.2
理化要求
执行。
普通级
普通级
乙醇(酒精度)
按GB5009.225执行。
6.2.2色度、硫酸试验色度、氧化时间、正丙醇、异丁醇+异戊醇、酸、酯、不挥发物按GB/T394.2执行。
6.3净含量
按JJF1070执行。
7检验规则
7.1组批
每班或每天生产的、同一类别、同一品质、规格相同的产品为一批。7.1.1
7.1.2罐车或槽车装的产品,以每一罐车或槽车为一批。7.2抽样
取样方法如下:
以罐车或槽车为单位包装的产品,每一罐车或槽车为一个样本,取一个样;以桶装、瓶装的产品按表3抽取样本。表3抽样表
批量范围
≤150
1513200
3201~35000
≥35001
样本数量
10343-—2023
单位为桶(瓶)
7.2.2从罐内酒精上、中、下三个部位,立式罐按体积2:3:2比例、卧式罐按体积1:3:1比例取样。槽车、桶装样品从中间位置取样。7.2.3每批取样2L,混匀,装入两个棕色细口试剂瓶中,立即贴上标签,注明:样品名称、批号(罐、槽车、桶编号)、等级、取样时间与地点、采样人。7.3检验分类
出厂检验
一瓶检验,另一瓶加贴封条后保存两个月备查。7.3.1.1产品出厂前,应由生产厂的检验部门按本文件规定逐批进行检验,检验结果符合本文件,方可出厂。
净含量。
检验项目包括感官要求、色度、乙醇、硫酸试验色度、氧化时间、酸、正丙醇、异丁醇+异戊醇和3
10343—2023
型式检验
检验项目包括本文件要求的全部项目。一般情况下,同一类产品的型式检验每半年进行一次,有下列情况之一者,亦应进行原辅材料有较大变化时;
更改关键工艺或设备时:
新试制的产品或正常生产的产品停产三个月后,重新恢复生产时:出厂检验与上次型式检验结果有较大差异时:国家监管机构按有关规定需要抽检时。7.4判定规则
检验结果有一项或一项以上指标不符合本文件要求时,应重新自同批产品中抽取两倍量样品进7.4.1
行复检,以复检结果为准。
7.4.2若复检结果中仍有一项或一项以上指标不符合本文件要求时,则判整批产品不符合本文件。8标志
预包装产品应标注产品分类、乙醇含量和净含量。8.1
8.2装运食用酒精的罐、槽车上应标注:“食用酿造酒精”或“食用酒精”,随车附有“出厂产品检验质量符合性证明书”,证明书应包括但不限于以下内容:食品生产许可证编号、原料、产品分类、等级等。8.3包装储运图示标志应符合GB1904
和GB/T191
的要求。
GB/T17204—2021
参考文
饮料酒术语和分类
10343—2023
小提示:此标准内容仅展示完整标准里的部分截取内容,若需要完整标准请到上方自行免费下载完整标准文档。
标准图片预览:





- 其它标准
- 热门标准
- 国家标准
- GB/T2828.1-2012 计数抽样检验程序 第1部分:按接收质量限(AQL)检索的逐批检验抽样计划
- GB/T8566-2022 系统与软件工程 软件生存周期过程
- GB175-2023 通用硅酸盐水泥
- GB/T30917—2014 /ISo 29941:2010 天然胶乳橡胶避孕套中可迁移亚硝胺的测定
- GB/T9124.1-2019 钢制管法兰 第1部分:PN 系列
- GB/T1182-2018 产品几何技术规范(GPS) 几何公差 形状、方向、位置和跳动公差标注
- GB/T12777-1999 金属波纹管膨胀节通用技术条件
- GB/T29633.4-2020 南极地名 第4部分:罗马字母拼写
- GB/T50062-2008 电力装置的继电保护和自动装置设计规范
- GB/T30544.5-2014 纳米科技 术语 第5部分纳米/生物界面
- GB4706.3-1986 家用和类似用途电器的安全食物搅碎器及类似用途电器的特殊要求
- GB15193.5-2003 骨髓细胞微核试验
- GB15985-1995 丝虫病诊断标准及处理原则
- GB16844-1997 普通照明用自镇流灯的安全要求
- GB/T7407-1997 中国及世界主要海运贸易港口代码
- 行业新闻
请牢记:“bzxz.net”即是“标准下载”四个汉字汉语拼音首字母与国际顶级域名“.net”的组合。 ©2025 标准下载网 www.bzxz.net 本站邮件:bzxznet@163.com
网站备案号:湘ICP备2025141790号-2
网站备案号:湘ICP备2025141790号-2