- 您的位置:
- 标准下载网 >>
- 标准分类 >>
- 国家标准(GB) >>
- GB/T 3729-2023工业用乙酸正丁酯
标准号:
GB/T 3729-2023
标准名称:
工业用乙酸正丁酯
标准类别:
国家标准(GB)
英文名称:
n-Butyl acetate for industrial use标准状态:
现行-
发布日期:
2023-09-07 -
实施日期:
2024-04-01 出版语种:
简体中文下载格式:
.pdf .zip下载大小:
1.82 MB
标准ICS号:
化工技术>>有机化学>>71.080.70脂类中标分类号:
化工>>有机化工原料>>G17一般有机化工原料
替代情况:
替代GB/T 3729-2007
部分标准内容:
ICS.71.080.70
CCSG17
中华人民共和国国家标准
GB/T3729—2023
代替GB/T3729—2007
工业用乙酸正丁酯
n-Butylacetate for industrial use2023-09-07发布
国家市场监督管理总局
国家标准化管理委员会
2024-04-01实施
3729—2023
本文件按照GB/T1.1一2020《标准化工作导则第1部分:标准化文件的结构和起草规则》的规定起草。
本文件代替GB/T3729—2007《工业用乙酸正丁酯》,与GB/T辑性改动外,主要技术变化如下:更改了技术要求(见表1,2007年版的第3章):3729一2007相比,除结构调整和编一删除了气味要求和试验方法(见2007年版的第3章和4.9):一更改了乙酸正丁酯、正丁醇测定的试验方法,增加了苯、甲苯、乙苯、二甲苯测定的试验方法(见5.4,2007年版的4.2和4.3);
二一更改了水分的测定方法(见5.5,2007年版的4.4):一安全部分调整为资料性附录(见附录B,2007年版的第7章)。请注意本文件的某些内容可能涉及专利。本文件的发布机构不承担识别专利的责任。本文件由中国石油和化学工业联合会提出。本文件由全国化学标准化技术委员会(SAC/TC63)归口。
本文件起草单位:南通百川新材料有限公司、泰兴金江化学工业有限公司、临沂市金沂蒙生物科技有限公司、扬子江乙酰化工有限公司、中石化(北京)化工研究院有限公司、珠海谦信新材料有限公司、安徽瑞柏新材料有限公司、广东利而安化工集团有限公司、邢台市茂新化工产品有限公司。本文件主要起草人:吕坚、佟刚、张超、吴晓明、薛建军、黄煜、李成富、张思武、贾叶奎、赵楚榜、王辉、黄志平、郭鼎新、杨玉玲、李耀煜、范林涛、邓焕新、王铎、陈祥能、张海兵。本文件及其所代替文件的历次版本发布情况为:—1983年首次发布为GB/T
3729一1983,1991年第一次修订,2007年第二次修订:一本次为第三次修订。
工业用乙酸正丁酯
GB/T3729—2023
警示一一本文件并未指出所有可能的安全问题。使用者有责任采取适当的安全和健康措施,并保证符合国家有关法规规定的条件。1范围
本文件规定了工业用乙酸正丁酯的技术要求、试验方法、检验规则及标志、包装、运输和贮存本文件适用于由乙酸和正丁醇在催化剂下酯化而制得的工业用乙酸正丁酯。注:乙酸正丁酯分子式为C。H,2O2结构式为CHsCOO(CHz)3CHa、原子质量)。
规范性引用文件
相对分子质量为116.16(按2022年国际相对
下列文件中的内容通过文中的规范性引用而构成本文件必不可少的条款。其中,注日期的引用文件,仅该日期对应的版本适用于本文件:不注日期的引用文件,其最新版本(包括所有的修改单)适用于本文件。
危险货物包装标志
GB/T3143
化学试剂
标准滴定溶液的制备
化学试剂
试验方法中所用制剂及制品的制备液体化学产品颜色测定法(Hazen单位一一铂-钻色号)工业用化学产品采样安全通则
化工产品密度、相对密度的测定化工产品中水分含量的测定卡尔·费休法(通用方法)6324.2
GB/T8170
术语和定义
有机化工产品试验方法第2部分:挥发性有机液体水浴上蒸发后干残渣的测定有机化工产品试验方法
化工产品采样总则
液体化工产品采样通则
第8部分:液体产品水分测定
卡尔·费休库仑电量法
分析实验室用水规格和试验方法数值修约规则与极限数值的表示和判定厂气相色谱法通则
化学试剂
本文件没有需要界定的术语和定义。4技术要求
工业用乙酸正丁酯应符合表1的规定。GB/T
3729—2023
色度(铂-钴色号)/Hazen单位
乙酸正丁酯,W/%
正丁醇,W/%
水分,W/%
酸度(以乙酸计),W/%
密度,pzo/(g/cm)
蒸发残渣,W/%
苯,w/%
甲苯,w/%
乙苯,w/%
二甲苯”,W/%
表1技术要求
透明液体,无悬浮杂质
0.878~0.883
供需双方协商
“二甲苯为对二甲苯、间二甲苯、邻二甲苯3种异构体的质量分数之和。5
试验方法
警示一一试验方法规定的一些试验过程可能导致危险情况,操作者应采取适当的安全和防护措施。5.1一般规定
本文件所用的试剂和水,在没有注明其他要求时,均指分析纯试剂和GB/T6682试验中所用标准滴定溶液、制剂及制品,在没有注明其他要求时,均按GB/T601规定制备。
5.2外观的测定
将适量样品加入具塞比色管中,在自然光或日光灯下目视观察。5.3色度的测定
按GB/T3143中规定的方法进行。5.4乙酸正丁酯、正丁醇、苯、甲苯、乙苯、二甲苯的测定5.4.1方法原理
中规定的三级水。
和GB/T603的
用毛细管柱气相色谱法,在选定的工作条件下,样品经气化后通过色谱柱,使其中各组分得到分离,用氢火焰离子化检测器检测,校正面积归一化法定量。2
5.4.2试剂
5.4.2.1氮气:体积分数不小于99.999%,经硅胶和脱氧管净化。5.4.2.2氢气:体积分数不小于99.999%,经硅胶或分子筛净化。5.4.2.3空气:经硅胶或分子筛净化。5.4.2.4正丁醇、苯、甲苯、乙苯、对二甲苯、邻二甲苯、间二甲苯:色谱纯。5.4.2.5
乙酸正丁酯:用作测定校正因子的基液,质量分数不低于99.5%。5.4.3仪器设备
3729—2023
5.4.3.1气相色谱仪:配有氢火焰离子化检测器、色谱工作站:整机灵敏度和稳定性符合GB/T9722的有关规定。
5.4.3.2进样器:微量进样器,10uL5.4.3.3分析天平:分度值为0.1mg。色谱柱及色谱操作条件
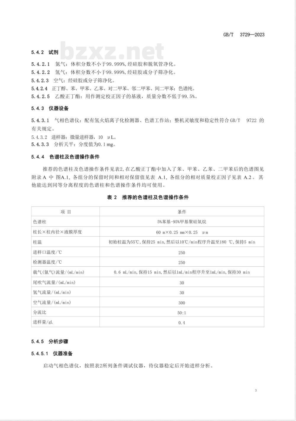
推荐的色谱柱及色谱操作条件见表2,在乙酸正丁酯中加入了苯、甲苯、乙苯、二甲苯后的色谱图见附录A中图A.1,各组分的保留时间和相对保留值见表A.I,各组分的相对质量校正因子见表A.2。其他能达到同等分离程度的色谱柱和色谱操作条件均可使用。表2推荐的色谱柱及色谱操作条件项目
色谱柱
柱长×柱内径×液膜厚度
进样口温度/℃
检测器温度/℃
载气(氮气)流量/(mL/min)
尾吹气流量/(mL/min)
氢气流量/(mL/min)
空气流量/(mL/min)
分流比
进样量/gL
5.4.5分析步骤
仪器准备
5%苯基-95%甲基聚硅氧烷
60m×0.25mmx0.25um
初始柱温为55℃,保持25min,然后以10℃/min程序升温至180℃,保持5min250
0.6mL/min,保持15min,然后以1mL/min程序升至1mL/min,保持30min30
启动气相色谱仪,按照表2所列条件调试仪器,待仪器稳定后开始进样分析。3
GB/T37292023
校正因子的测定
5.4.5.2.1校准用标准样品的配制使用清洁、干燥的磨口瓶,用分析天平准确称量,加入一定量的乙酸正丁酯(5.4.2.5)及被测组分(正丁醇、苯、甲苯、乙苯、对二甲苯、间二甲苯、邻二甲苯等)的色谱纯试剂,校准物质的称量应精确至0.0001g。配制与样品中各组分含量相近的校准用标准样品。5.4.5.2.2校准用标准样品的测定按照与测定样品相同的试验条件,分别进样测定乙酸正丁酯(5.4,2:5)及校准用标准样品(5.4.5.2.1),记录所有峰面积,重复测定2次相对质量校正因子应实际测定,并定期进行校验5.4.5.2.3相对质量校正因子的计算各组分相对乙酸正丁酯的校正因子f,按式(1)计算:A.xm
(A,-A)Xm.
式中:
校准用标准样品中乙酸正丁酯的峰面积:校准用标准样品中组分i的质量的数值,单位为克(g);校准用标准样品中组分的峰面积:乙酸正丁酯(5.4.2.5)本底中组分i的峰面积:一校准用标准样品中乙酸正丁酯的质量的数值,单位为克(g)。取2次测定结果的算术平均值为测定结果,2次测定结果的相对偏差不超过5%。5.4.5.3
样品的测定
用微量进样器准确吸取0.4μL样品注入气相色谱仪,记录所有峰面积,重复测定2次。5.4.5.4
结果计算
各组分的质量分数W:,数值以%表示,分别按式(2)计算:te.
式中:
w(hzo)
X[100-m]
被测组分的校正因子;
被测组分主的峰面积;
各组分的校正峰面积之和:
按5.5测定的水分的数值,以百分数(%)表示。注:正丁醇、苯、甲苯、乙苯、二甲苯之外组分的相对质量校正因子以1计。()
取2次平行测定结果的算术平均值为测定结果。乙酸正丁酯2次平行测定结果的绝对差值不大于0.05%,正丁醇2次平行测定结果的绝对差值不大于0.01%,苯、甲苯、乙苯、二甲苯2次平行测定结果的绝对差值不大于0.001%。
5.5水分的测定
按GB/T
6324.8或GB/T6283
中“直接电量滴定法”进行测定。GBT6324.8为仲裁法
GB/T3729—2023
取2次平行测定结果的算术平均值为测定结果,2次平行测定结果的绝对差值不大于0.01%。5.6酸度的测定
5.6.1方法原理
样品用乙醇溶解,以酚酞为指示剂,用氢氧化钠标准滴定溶液滴定,根据消耗氢氧化钠标准滴定溶液的体积,计算出样品的酸度(以乙酸计)。5.6.2试剂
5.6.2.1乙醇(95%)。
5.6.2.2氢氧化钠标准滴定溶液:c(NaOH)=0.02NaOH标准溶液,用无二氧化碳的水稀释5倍。5.6.2.3酚酰指示液:10g/L。
5.6.3仪器
滴定管:10mL,分刻度为0.05mL。5.6.4分析步骤
mol/L。按照GB/T601的规定配制o.1mol/L的量取20mL乙醇(95%)于形瓶中,加2滴酚酥指示液摇匀,用氢氧化钠标准滴定溶液滴定至溶液呈粉红色。
称取20g样品于上述锥形瓶中,精确至0.01g,摇匀,再用氢氧化钠标准滴定溶液滴定至溶液呈粉红色,保持5s不褪色。记录消耗的氢氧化钠标准滴定溶液的体积V。5.6.5结果计算
酸度,以乙酸的质量分数w计,数值以%表示,按式(3)计算:(V/1000)cM
式中:
V一一样品消耗氢氧化钠标准滴定溶液的体积的数值,单位为毫升(mL);c
氢氧化钠标准滴定溶液的浓度的准确数值,单位为摩尔每升(mol/L);M乙酸的摩尔质量的数值,单位为克每摩尔(g/mol)(M=60.05):m一一样品的质量的数值,单位为克(g)。3
取2次平行测定结果的算术平均值为测定结果,2次平行测定结果的绝对差值不大于0.001%。5.7密度的测定
按GB/T4472
中密度计法进行测定。在0℃~40℃的范围内,样品密度的温度校正系数为0.0010g/(cm3.℃C)
取2次平行测定结果的算术平均值为测定结果,2次平行测定结果的绝对差值不大于0.0005g/cm.
5.8蒸发残渣的测定
按GB/T6324.2规定的方法进行,取样量200g。取2次平行测定结果的算术平均值为测定结果,2次平行测定结果的绝对差值不大手0.0005%。5
GB/T3729—2023
6检验规则
6.1检验分为出厂检验和型式检验。出厂检验项目为外观、色度、乙酸正丁酯、正丁醇、水分和酸度,应逐批进行检验。型式检验项目为表1中所有项目,在正常生产的情况下,6个月应至少进行一次型式检验。有下列情况之一时,也应进行型式检验:a)更新关键生产工艺:
b)主要原料有变化;
停产后,重新恢复生产,
出厂检验结果与上次型式检验结果有较大差异。6.2在原材料、工艺不变的条件下,产品连续生产的实际批为一个组批,但若干个生产批构成一个检验批的时间通常不超过24h。
6.3产品采样按GB/T3723、GB/T6678和GB/T6680的规定进行,所采样品总量应满足分析和留样需要。将样品充分混匀后,分装于2个清洁、干燥、带磨口塞的玻璃瓶中,贴上标签并注明:产品名称、批号、采样日期、采样人姓名。一瓶供分析检验用,另一瓶保存备查。6.4检验结果的判定按GB/T8170中修约值比较法进行。检验结果中如有一项指标不符合要求时,桶装产品应重新从2倍数量的包装单元中采样进行检验,罐装产品应重新双倍量采样进行检验。重新检验的结果即使只有一项指标不符合要求,则整批产品为不合格。7标志、包装、运输和贮存
7.1标志
7.1.1工业用乙酸正丁酯产品包装容器上应有清晰的标志,标明生产厂名称和厂址、产品名称、批号或生产日期、净含量、本文件编号,包装容器上还应有符合GB190规定的“易燃液体”标志。注:本产品安全信息的提示见附录B。7.1.2生产厂应保证每批出厂产品都符合本文件的要求,并附有质量证明书,内容包括:生产厂名称和址、产品名称、生产日期或批号、产品型号和本文件编号等。7.2包装
工业用乙酸正酯应用清洁、干燥的槽罐车或钢桶包装,桶口应加密封圈,工业用乙酸正工酯也可用经国家有关部门认可的,能确保安全的其他容器包装、灌装,并按该容器的有关安全监察、管理规定执行。7.3运输
运输、装卸工作中应按照危险货物运输规定进行。7.4购存
工业用乙酸正丁酯应存放于阴凉、通风、干燥的场所,远离火种、热源,防正日光直射。贮存过程中应防潮,不应与强氧化剂、强碱、强酸存放在一起。6
典型色谱图
附录A
(资料性)
典型色谱图、各组分保留时间和相对保留值、相对质量校正因子乙酸正丁酯中加入了苯、,甲苯、乙苯mV
标引序号说明:
正丁醇:
甲酸丁酯:
乙酸伸工酯:
甲苯:
乙酸异丁酯:
乙酸正工酯:
2-甲基-3-已酮:下载标准就来标准下载网
艺苯:
间(对)二甲苯:
-4-庚酮:
乙酸(2-甲基)丁酯:
正丁醚:
邻二甲苯:
丙酸丁酯:
丙酸叔丁酯:
-3-甲基-4-庚酮:
丙酸(2-甲基)丁酯:
丁酸(2-甲基)丙酯:
丁酸丁酯:
-1,1-二丁氧基丁烷:
1-丁氧基-1-异丁氧基丁烷。
二甲苯后的典型色谱图见图A1。9
图A.1典型色谱图
各组分保留时间和相对保留值
各组分保留时间和相对保留值见表A.1。16
3729—2023
40 min
3729—2023
正丁醇
甲酸丁酯
乙酸仲丁酯
乙酸异丁酯
乙酸正丁酯
2-甲基-3-己酮
间(对)二甲苯
4-庚酮
乙酸(2-甲基)丁酯
正丁醚
邻二甲苯
丙酸丁酯
丙酸叔丁酯
3-甲基-4-庚酮
丙酸(2-甲基)丁酯
丁酸(2-甲基)丙酯
丁酸丁酯
1,1-二丁氧基丁烷
1-丁氧基-1-异丁氧基丁烷
3推荐的各组分相对质量校正因子A.3
各组分保留时间和相对保留值
保留时间/min
14:513
推荐的各组分相对质量校正因子见表A.2。8
相对保留值
正丁醇
间(对)二甲苯
邻二甲苯
推荐的各组分相对质量校正因子相对质量校正因子
注:正丁醇及苯系物之外的组分相对质量校正因子按1计算。GB/T
37292023
3729—2023
B.1危险警告
附录B
(资料性)
乙酸正丁酯属于易燃液体,其闪点(闭杯)为22℃,常压下的沸程为124℃129℃。自燃温度420℃。温度高于22
C时,可能形成爆炸性蒸气/空气混合物,在空气中的爆炸极限为1.2%~7.6%(体积分数)。与强氧化剂、强酸和强碱会发生反应,有着火和爆炸危险。能浸蚀许多塑料和橡胶。
乙酸正丁酯对眼睛、皮肤和呼吸道有刺激作用。吸入乙酸正丁酯可引起咳嗽、咽喉痛、头晕、头痛等,食入会引起恶心。乙酸正丁酯接触皮肤可引起皮肤脱脂、干燥,接触眼睛会引起发红、疼痛。乙酸正丁酯可能对中枢神经系统有影响。B.2安全措施
灭火剂:抗溶性泡沫、二氧化碳、干粉、砂土。个人防护用具:适用于有机气体和蒸气的过滤呼吸器。10
小提示:此标准内容仅展示完整标准里的部分截取内容,若需要完整标准请到上方自行免费下载完整标准文档。
CCSG17
中华人民共和国国家标准
GB/T3729—2023
代替GB/T3729—2007
工业用乙酸正丁酯
n-Butylacetate for industrial use2023-09-07发布
国家市场监督管理总局
国家标准化管理委员会
2024-04-01实施
3729—2023
本文件按照GB/T1.1一2020《标准化工作导则第1部分:标准化文件的结构和起草规则》的规定起草。
本文件代替GB/T3729—2007《工业用乙酸正丁酯》,与GB/T辑性改动外,主要技术变化如下:更改了技术要求(见表1,2007年版的第3章):3729一2007相比,除结构调整和编一删除了气味要求和试验方法(见2007年版的第3章和4.9):一更改了乙酸正丁酯、正丁醇测定的试验方法,增加了苯、甲苯、乙苯、二甲苯测定的试验方法(见5.4,2007年版的4.2和4.3);
二一更改了水分的测定方法(见5.5,2007年版的4.4):一安全部分调整为资料性附录(见附录B,2007年版的第7章)。请注意本文件的某些内容可能涉及专利。本文件的发布机构不承担识别专利的责任。本文件由中国石油和化学工业联合会提出。本文件由全国化学标准化技术委员会(SAC/TC63)归口。
本文件起草单位:南通百川新材料有限公司、泰兴金江化学工业有限公司、临沂市金沂蒙生物科技有限公司、扬子江乙酰化工有限公司、中石化(北京)化工研究院有限公司、珠海谦信新材料有限公司、安徽瑞柏新材料有限公司、广东利而安化工集团有限公司、邢台市茂新化工产品有限公司。本文件主要起草人:吕坚、佟刚、张超、吴晓明、薛建军、黄煜、李成富、张思武、贾叶奎、赵楚榜、王辉、黄志平、郭鼎新、杨玉玲、李耀煜、范林涛、邓焕新、王铎、陈祥能、张海兵。本文件及其所代替文件的历次版本发布情况为:—1983年首次发布为GB/T
3729一1983,1991年第一次修订,2007年第二次修订:一本次为第三次修订。
工业用乙酸正丁酯
GB/T3729—2023
警示一一本文件并未指出所有可能的安全问题。使用者有责任采取适当的安全和健康措施,并保证符合国家有关法规规定的条件。1范围
本文件规定了工业用乙酸正丁酯的技术要求、试验方法、检验规则及标志、包装、运输和贮存本文件适用于由乙酸和正丁醇在催化剂下酯化而制得的工业用乙酸正丁酯。注:乙酸正丁酯分子式为C。H,2O2结构式为CHsCOO(CHz)3CHa、原子质量)。
规范性引用文件
相对分子质量为116.16(按2022年国际相对
下列文件中的内容通过文中的规范性引用而构成本文件必不可少的条款。其中,注日期的引用文件,仅该日期对应的版本适用于本文件:不注日期的引用文件,其最新版本(包括所有的修改单)适用于本文件。
危险货物包装标志
GB/T3143
化学试剂
标准滴定溶液的制备
化学试剂
试验方法中所用制剂及制品的制备液体化学产品颜色测定法(Hazen单位一一铂-钻色号)工业用化学产品采样安全通则
化工产品密度、相对密度的测定化工产品中水分含量的测定卡尔·费休法(通用方法)6324.2
GB/T8170
术语和定义
有机化工产品试验方法第2部分:挥发性有机液体水浴上蒸发后干残渣的测定有机化工产品试验方法
化工产品采样总则
液体化工产品采样通则
第8部分:液体产品水分测定
卡尔·费休库仑电量法
分析实验室用水规格和试验方法数值修约规则与极限数值的表示和判定厂气相色谱法通则
化学试剂
本文件没有需要界定的术语和定义。4技术要求
工业用乙酸正丁酯应符合表1的规定。GB/T
3729—2023
色度(铂-钴色号)/Hazen单位
乙酸正丁酯,W/%
正丁醇,W/%
水分,W/%
酸度(以乙酸计),W/%
密度,pzo/(g/cm)
蒸发残渣,W/%
苯,w/%
甲苯,w/%
乙苯,w/%
二甲苯”,W/%
表1技术要求
透明液体,无悬浮杂质
0.878~0.883
供需双方协商
“二甲苯为对二甲苯、间二甲苯、邻二甲苯3种异构体的质量分数之和。5
试验方法
警示一一试验方法规定的一些试验过程可能导致危险情况,操作者应采取适当的安全和防护措施。5.1一般规定
本文件所用的试剂和水,在没有注明其他要求时,均指分析纯试剂和GB/T6682试验中所用标准滴定溶液、制剂及制品,在没有注明其他要求时,均按GB/T601规定制备。
5.2外观的测定
将适量样品加入具塞比色管中,在自然光或日光灯下目视观察。5.3色度的测定
按GB/T3143中规定的方法进行。5.4乙酸正丁酯、正丁醇、苯、甲苯、乙苯、二甲苯的测定5.4.1方法原理
中规定的三级水。
和GB/T603的
用毛细管柱气相色谱法,在选定的工作条件下,样品经气化后通过色谱柱,使其中各组分得到分离,用氢火焰离子化检测器检测,校正面积归一化法定量。2
5.4.2试剂
5.4.2.1氮气:体积分数不小于99.999%,经硅胶和脱氧管净化。5.4.2.2氢气:体积分数不小于99.999%,经硅胶或分子筛净化。5.4.2.3空气:经硅胶或分子筛净化。5.4.2.4正丁醇、苯、甲苯、乙苯、对二甲苯、邻二甲苯、间二甲苯:色谱纯。5.4.2.5
乙酸正丁酯:用作测定校正因子的基液,质量分数不低于99.5%。5.4.3仪器设备
3729—2023
5.4.3.1气相色谱仪:配有氢火焰离子化检测器、色谱工作站:整机灵敏度和稳定性符合GB/T9722的有关规定。
5.4.3.2进样器:微量进样器,10uL5.4.3.3分析天平:分度值为0.1mg。色谱柱及色谱操作条件
推荐的色谱柱及色谱操作条件见表2,在乙酸正丁酯中加入了苯、甲苯、乙苯、二甲苯后的色谱图见附录A中图A.1,各组分的保留时间和相对保留值见表A.I,各组分的相对质量校正因子见表A.2。其他能达到同等分离程度的色谱柱和色谱操作条件均可使用。表2推荐的色谱柱及色谱操作条件项目
色谱柱
柱长×柱内径×液膜厚度
进样口温度/℃
检测器温度/℃
载气(氮气)流量/(mL/min)
尾吹气流量/(mL/min)
氢气流量/(mL/min)
空气流量/(mL/min)
分流比
进样量/gL
5.4.5分析步骤
仪器准备
5%苯基-95%甲基聚硅氧烷
60m×0.25mmx0.25um
初始柱温为55℃,保持25min,然后以10℃/min程序升温至180℃,保持5min250
0.6mL/min,保持15min,然后以1mL/min程序升至1mL/min,保持30min30
启动气相色谱仪,按照表2所列条件调试仪器,待仪器稳定后开始进样分析。3
GB/T37292023
校正因子的测定
5.4.5.2.1校准用标准样品的配制使用清洁、干燥的磨口瓶,用分析天平准确称量,加入一定量的乙酸正丁酯(5.4.2.5)及被测组分(正丁醇、苯、甲苯、乙苯、对二甲苯、间二甲苯、邻二甲苯等)的色谱纯试剂,校准物质的称量应精确至0.0001g。配制与样品中各组分含量相近的校准用标准样品。5.4.5.2.2校准用标准样品的测定按照与测定样品相同的试验条件,分别进样测定乙酸正丁酯(5.4,2:5)及校准用标准样品(5.4.5.2.1),记录所有峰面积,重复测定2次相对质量校正因子应实际测定,并定期进行校验5.4.5.2.3相对质量校正因子的计算各组分相对乙酸正丁酯的校正因子f,按式(1)计算:A.xm
(A,-A)Xm.
式中:
校准用标准样品中乙酸正丁酯的峰面积:校准用标准样品中组分i的质量的数值,单位为克(g);校准用标准样品中组分的峰面积:乙酸正丁酯(5.4.2.5)本底中组分i的峰面积:一校准用标准样品中乙酸正丁酯的质量的数值,单位为克(g)。取2次测定结果的算术平均值为测定结果,2次测定结果的相对偏差不超过5%。5.4.5.3
样品的测定
用微量进样器准确吸取0.4μL样品注入气相色谱仪,记录所有峰面积,重复测定2次。5.4.5.4
结果计算
各组分的质量分数W:,数值以%表示,分别按式(2)计算:te.
式中:
w(hzo)
X[100-m]
被测组分的校正因子;
被测组分主的峰面积;
各组分的校正峰面积之和:
按5.5测定的水分的数值,以百分数(%)表示。注:正丁醇、苯、甲苯、乙苯、二甲苯之外组分的相对质量校正因子以1计。()
取2次平行测定结果的算术平均值为测定结果。乙酸正丁酯2次平行测定结果的绝对差值不大于0.05%,正丁醇2次平行测定结果的绝对差值不大于0.01%,苯、甲苯、乙苯、二甲苯2次平行测定结果的绝对差值不大于0.001%。
5.5水分的测定
按GB/T
6324.8或GB/T6283
中“直接电量滴定法”进行测定。GBT6324.8为仲裁法
GB/T3729—2023
取2次平行测定结果的算术平均值为测定结果,2次平行测定结果的绝对差值不大于0.01%。5.6酸度的测定
5.6.1方法原理
样品用乙醇溶解,以酚酞为指示剂,用氢氧化钠标准滴定溶液滴定,根据消耗氢氧化钠标准滴定溶液的体积,计算出样品的酸度(以乙酸计)。5.6.2试剂
5.6.2.1乙醇(95%)。
5.6.2.2氢氧化钠标准滴定溶液:c(NaOH)=0.02NaOH标准溶液,用无二氧化碳的水稀释5倍。5.6.2.3酚酰指示液:10g/L。
5.6.3仪器
滴定管:10mL,分刻度为0.05mL。5.6.4分析步骤
mol/L。按照GB/T601的规定配制o.1mol/L的量取20mL乙醇(95%)于形瓶中,加2滴酚酥指示液摇匀,用氢氧化钠标准滴定溶液滴定至溶液呈粉红色。
称取20g样品于上述锥形瓶中,精确至0.01g,摇匀,再用氢氧化钠标准滴定溶液滴定至溶液呈粉红色,保持5s不褪色。记录消耗的氢氧化钠标准滴定溶液的体积V。5.6.5结果计算
酸度,以乙酸的质量分数w计,数值以%表示,按式(3)计算:(V/1000)cM
式中:
V一一样品消耗氢氧化钠标准滴定溶液的体积的数值,单位为毫升(mL);c
氢氧化钠标准滴定溶液的浓度的准确数值,单位为摩尔每升(mol/L);M乙酸的摩尔质量的数值,单位为克每摩尔(g/mol)(M=60.05):m一一样品的质量的数值,单位为克(g)。3
取2次平行测定结果的算术平均值为测定结果,2次平行测定结果的绝对差值不大于0.001%。5.7密度的测定
按GB/T4472
中密度计法进行测定。在0℃~40℃的范围内,样品密度的温度校正系数为0.0010g/(cm3.℃C)
取2次平行测定结果的算术平均值为测定结果,2次平行测定结果的绝对差值不大于0.0005g/cm.
5.8蒸发残渣的测定
按GB/T6324.2规定的方法进行,取样量200g。取2次平行测定结果的算术平均值为测定结果,2次平行测定结果的绝对差值不大手0.0005%。5
GB/T3729—2023
6检验规则
6.1检验分为出厂检验和型式检验。出厂检验项目为外观、色度、乙酸正丁酯、正丁醇、水分和酸度,应逐批进行检验。型式检验项目为表1中所有项目,在正常生产的情况下,6个月应至少进行一次型式检验。有下列情况之一时,也应进行型式检验:a)更新关键生产工艺:
b)主要原料有变化;
停产后,重新恢复生产,
出厂检验结果与上次型式检验结果有较大差异。6.2在原材料、工艺不变的条件下,产品连续生产的实际批为一个组批,但若干个生产批构成一个检验批的时间通常不超过24h。
6.3产品采样按GB/T3723、GB/T6678和GB/T6680的规定进行,所采样品总量应满足分析和留样需要。将样品充分混匀后,分装于2个清洁、干燥、带磨口塞的玻璃瓶中,贴上标签并注明:产品名称、批号、采样日期、采样人姓名。一瓶供分析检验用,另一瓶保存备查。6.4检验结果的判定按GB/T8170中修约值比较法进行。检验结果中如有一项指标不符合要求时,桶装产品应重新从2倍数量的包装单元中采样进行检验,罐装产品应重新双倍量采样进行检验。重新检验的结果即使只有一项指标不符合要求,则整批产品为不合格。7标志、包装、运输和贮存
7.1标志
7.1.1工业用乙酸正丁酯产品包装容器上应有清晰的标志,标明生产厂名称和厂址、产品名称、批号或生产日期、净含量、本文件编号,包装容器上还应有符合GB190规定的“易燃液体”标志。注:本产品安全信息的提示见附录B。7.1.2生产厂应保证每批出厂产品都符合本文件的要求,并附有质量证明书,内容包括:生产厂名称和址、产品名称、生产日期或批号、产品型号和本文件编号等。7.2包装
工业用乙酸正酯应用清洁、干燥的槽罐车或钢桶包装,桶口应加密封圈,工业用乙酸正工酯也可用经国家有关部门认可的,能确保安全的其他容器包装、灌装,并按该容器的有关安全监察、管理规定执行。7.3运输
运输、装卸工作中应按照危险货物运输规定进行。7.4购存
工业用乙酸正丁酯应存放于阴凉、通风、干燥的场所,远离火种、热源,防正日光直射。贮存过程中应防潮,不应与强氧化剂、强碱、强酸存放在一起。6
典型色谱图
附录A
(资料性)
典型色谱图、各组分保留时间和相对保留值、相对质量校正因子乙酸正丁酯中加入了苯、,甲苯、乙苯mV
标引序号说明:
正丁醇:
甲酸丁酯:
乙酸伸工酯:
甲苯:
乙酸异丁酯:
乙酸正工酯:
2-甲基-3-已酮:下载标准就来标准下载网
艺苯:
间(对)二甲苯:
-4-庚酮:
乙酸(2-甲基)丁酯:
正丁醚:
邻二甲苯:
丙酸丁酯:
丙酸叔丁酯:
-3-甲基-4-庚酮:
丙酸(2-甲基)丁酯:
丁酸(2-甲基)丙酯:
丁酸丁酯:
-1,1-二丁氧基丁烷:
1-丁氧基-1-异丁氧基丁烷。
二甲苯后的典型色谱图见图A1。9
图A.1典型色谱图
各组分保留时间和相对保留值
各组分保留时间和相对保留值见表A.1。16
3729—2023
40 min
3729—2023
正丁醇
甲酸丁酯
乙酸仲丁酯
乙酸异丁酯
乙酸正丁酯
2-甲基-3-己酮
间(对)二甲苯
4-庚酮
乙酸(2-甲基)丁酯
正丁醚
邻二甲苯
丙酸丁酯
丙酸叔丁酯
3-甲基-4-庚酮
丙酸(2-甲基)丁酯
丁酸(2-甲基)丙酯
丁酸丁酯
1,1-二丁氧基丁烷
1-丁氧基-1-异丁氧基丁烷
3推荐的各组分相对质量校正因子A.3
各组分保留时间和相对保留值
保留时间/min
14:513
推荐的各组分相对质量校正因子见表A.2。8
相对保留值
正丁醇
间(对)二甲苯
邻二甲苯
推荐的各组分相对质量校正因子相对质量校正因子
注:正丁醇及苯系物之外的组分相对质量校正因子按1计算。GB/T
37292023
3729—2023
B.1危险警告
附录B
(资料性)
乙酸正丁酯属于易燃液体,其闪点(闭杯)为22℃,常压下的沸程为124℃129℃。自燃温度420℃。温度高于22
C时,可能形成爆炸性蒸气/空气混合物,在空气中的爆炸极限为1.2%~7.6%(体积分数)。与强氧化剂、强酸和强碱会发生反应,有着火和爆炸危险。能浸蚀许多塑料和橡胶。
乙酸正丁酯对眼睛、皮肤和呼吸道有刺激作用。吸入乙酸正丁酯可引起咳嗽、咽喉痛、头晕、头痛等,食入会引起恶心。乙酸正丁酯接触皮肤可引起皮肤脱脂、干燥,接触眼睛会引起发红、疼痛。乙酸正丁酯可能对中枢神经系统有影响。B.2安全措施
灭火剂:抗溶性泡沫、二氧化碳、干粉、砂土。个人防护用具:适用于有机气体和蒸气的过滤呼吸器。10
小提示:此标准内容仅展示完整标准里的部分截取内容,若需要完整标准请到上方自行免费下载完整标准文档。
标准图片预览:





- 其它标准
- 上一篇: QC/T 459-2014 随车起重运输车
- 下一篇: GB/T 22620-2023联苯菊酯乳油
- 热门标准
- 国家标准
- GB/T2828.1-2012 计数抽样检验程序 第1部分:按接收质量限(AQL)检索的逐批检验抽样计划
- GB/T14506.25-1993 硅酸盐岩石化学分析方法 硫酸-苯羟乙酸-辛可宁-氯酸钾底液极谱法连续测定钼量和钨量
- GB/T7574-1987 信息处理交换用磁带标号和文卷结构
- GB/T24715-2009 氧源转换器
- GB/T42554-2023 计量器具环境试验的通用要求
- GB/T43266-2023 永磁体磁偏角的测量方法
- GB/T26492.5-2011 变形铝及铝合金铸锭及加工产品缺陷 第5部分:管材、棒材、型材、线材缺陷
- GB/T33224-2016 制冷和供热用机械制冷系统环境影响评价方法
- GB∕T6232-2021 农林拖拉机和机械 车轮在轮毂上安装尺寸
- GB26133-2010 非道路移动机械用小型点燃式发动机排气污染物排放限值与测量方法(中国第一、二阶段)
- GB/T20808-2011 纸巾纸
- GB/T39591-2020 机械产品几何检测质量信息模型通用数据字典
- GB/T19673.2-2013 滚动轴承 套筒型直线球轴承附件第2部分:5系列外形尺寸和公差
- GB/T38811-2020 金属材料 残余应力 声束控制法
- GB/T18090-2023 猪繁殖与呼吸综合征诊断方法
- 行业新闻
请牢记:“bzxz.net”即是“标准下载”四个汉字汉语拼音首字母与国际顶级域名“.net”的组合。 ©2025 标准下载网 www.bzxz.net 本站邮件:bzxznet@163.com
网站备案号:湘ICP备2025141790号-2
网站备案号:湘ICP备2025141790号-2