- 您的位置:
- 标准下载网 >>
- 标准分类 >>
- 国家标准(GB) >>
- GB/T 11060.2-2023天然气 含硫化合物的测定 第2部分:用亚甲蓝法测定硫化氢含量
标准号:
GB/T 11060.2-2023
标准名称:
天然气 含硫化合物的测定 第2部分:用亚甲蓝法测定硫化氢含量
标准类别:
国家标准(GB)
英文名称:
Natural gas—Determination of sulfur compound—Part 2:Determination of hydrogen sulfide content by methylene blue method标准状态:
现行-
发布日期:
2023-05-23 -
实施日期:
2023-09-01 出版语种:
简体中文下载格式:
.pdf .zip下载大小:
2.02 MB
替代情况:
替代GB/T 11060.2-2008
点击下载
标准简介:
本文件规定了用亚甲蓝法测定天然气中硫化氢含量的原理、试剂和材料、仪器、标准曲线的绘制、试验步骤、试验数据处理和精密度。本文件适用于天然气中硫化氢含量的测定,测定范围:0 mg/m3~23 mg/m3。
部分标准内容:
ICS。75.060
CCSE24
中华人民共和国国家标准
11060.2—2023
代替GB/T11060.2—2008
天然气含硫化合物的测定
第2部分:用亚甲蓝法测定硫化氢含量NaturalgasDeterminationofsulfurcompoundPart 2:Determination of hydrogen sulfide content by methylene blue method2023-05-23发布
国家市场监督管理总局
国家标准化管理委员会
2023-09-01实施
GB/T11060.2—2023
本文件按照GB/T1.1一2020《标准化工作导则第1部分:标准化文件的结构和起草规则》的规定起草。
本文件是GB/T11060《天然气含硫化合物的测定》的第2部分。部分:
一第1部分:用碘量法测定硫化氢含量:一一第2部分:用亚甲蓝法测定硫化氢含量:一一第3部分:用乙酸铅反应速率双光路检测法测定硫化氢含量:一一第4部分:用氧化微库仑法测定总硫含量;一第5部分:用氢解-速率计比色法测定总硫含量:第6部分:用电位法测硫化氢、硫醇硫和硫氧化碳含量:第8部分:用紫外荧光光度法测定总硫含量:第9部分:用碘量法测定硫醇型硫含量:第10部分:用气相色谱法测定硫化合物:第11部分:用着色长度检测管法测定硫化氢含量:第12部分:用激光吸收光谱法测定硫化氢含量:一-第13部分:用紫外吸收法测定硫化氢含量。GB/T
11060已经发布以下
本文件代替GB/T11060.2一2008《天然气,含硫化合物的测定第2部分:用亚甲蓝法测定硫化氢含量》,与GB/T11060.2一2008相比,除结构调整和编辑性改动外,主要技术变化如下:a)
更改了重铬酸钾的要求(见5.5,2008年版的4.5);增加了“无水硫代硫酸钠”(见5.7);增加了“氢氧化钠”(见5.16);更改了硫代硫酸钠标准储备溶液的配制方法(见5.28,2008年版的4.25.1):更改了重铬酸钾的称量样品质量(见5.28,2008年版的4.25.2);更改了式(1)中V,和V2的含义(见5.28,2008年版的4.25.2);更改了大气压力计的要求(见6.8,2008年版的5.8):更改了配制硫化钠溶液所称取硫化钠晶体的质量(见7.1.1.1,2008年版的6.1.1.1);增加了方法再现性要求(见10.2)。请注意本文件的某些内容可能涉及专利。本文件的发布机构不承担识别专利的责任。本文件由全国天然气标准化技术委员会(SAC/TC244)归口。
本文件起草单位:中国石油天然气股份有限公司西南油气田分公司天然气研究院、中国石油化工股份有限公司天然气榆济管道分公司、中国石油天然气股份有限公司西南油气田分公司输气管理处、大庆油田设计院有限公司、中国石油天然气股份有限公司塔里木油田分公司、西南石油大学。本文件主要起草人:涂振权、罗鉴生、鲁春、林敏、王小强、谭为群、曾文平、常宏岗、周理、杨倩、姜琛赵玉龙、张思琦、欧阳清华、周盛、图孟格勒。本文件于1989年首次发布,1998年第一次修订,2008年第二次修订,本次为第三次修订。I
11060.2-2023
天然气中硫化合物包括硫化氢、硫醇和其他有机硫化合物。从安全、环保和管线、设备腐蚀的角度出发,硫化合物含量是天然气的重要气质指标。测量硫化合物含量的目的:
一监控气体质量:
一一监控气体处理厂脱除硫化合物的操作。鉴于不同硫化合物性质差异明显、检测准确度和检测目的不同,我国发布了天然气中总硫、单个硫化合物、硫化合物族组成含量的GB/T11060《天然气含硫化合物的测定》,以保证使用者根据自己的要求选用适宜的方法以及在最佳条件下进行测定。GB/T11060《天然气含硫化合物的测定》由以下12个部分构成。第1部分:用碘量法测定硫化氢含量;一第2部分:用亚甲蓝法测定硫化氢含量:第3部分:用乙酸铅反应速率双光路检测法测定硫化氢含量:一第4部分:用氧化微库仑法测定总硫含量;第5部分:用氢解-速率计比色法测定总硫含量:一一第6部分:用电位法测硫化氢、硫醇硫和硫氧化碳含量;一第8部分:用紫外荧光光度法测定总硫含量:一第9部分:用碘量法测定硫醇型硫含量:第10部分:用气相色谱法测定硫化合物:第11部分:用着色长度检测管法测定硫化氢含量:第12部分:用激光吸收光谱法测定硫化氢含量:第13部分:用紫外吸收法测定硫化氢含量。天然气含硫化合物的测定
第2部分:用亚甲蓝法测定硫化氢含量GB/T11060.2—2023
注意:本文件不涉及与其应用有关的所有安全问题。在使用本文件前,使用者有责任制定相应的安全和保护措施,并明确其限定的适用范围。1范围
本文件规定了用亚甲蓝法测定天然气中硫化氢含量的原理、试剂和材料、仪器、标准曲线的绘制、试验步骤、试验数据处理和精密度。本文件适用于天然气中硫化氢含量的测定,测定范围:0mg/m~232规范性引用文件
mg/m。
下列文件中的内容通过文中的规范性引用而构成本文件必不可少的条款。其中,注日期的引用文件,仅该日期对应的版本适用于本文件;不注日期的引用文件,其最新版本(包括所有的修改单适用于本文件。
化学试剂标准滴定溶液的制备
分析实验室用水规格和试验方法13609
3术语和定义
天然气取样导则
天然气词汇
GB/T20604界定的术语和定义适用于本文件。4原理
用乙酸锌溶液吸收天然气样品(以下简称气样)中的硫化氢,生成硫化锌。在酸性介质中和三价铁离子存在下,硫化锌同N,N-二甲基对苯二胺反应,生成亚甲蓝。通过用分光光度计测量溶液吸光度的方法测定生成的亚甲蓝。根据期值一比尔定律由吸光度计算硫化氢含量H2S+Zn(Ac)。→ZnS+2HAc
Zns(固)—→Zn?++S2
S2-+2H+
-→H2S
GB/T11060.2—2023
5试剂和材料
除非另有规定,仅使用分析纯试剂。5.1水:GB/T6682中的三级。
5.2N,N-二甲基对苯二胺盐酸盐:化学纯。5.3三氯化铁。
5.4乙酸锌。
5.5重铬酸钾:基准试剂,推荐使用纯度标准物质。5.6五水合硫代硫酸钠。
5.7无水硫代硫酸钠。
5.8碘。
5.9碘化钾。
5.10无水碳酸钠。
5.11可溶性淀粉。
5.12盐酸。
5.13硫酸。
5.14冰乙酸。
5.15硫化钠。
5.16氢氧化钠。
5.17硫化氢:瓶装气(体积分数不低于99.5%)。在没有瓶装气时,可用含硫化氢的天然气或无干扰成分的硫化氢。
5.18盐酸溶液(1+2)。
5.19盐酸溶液(4+6)。
盐酸溶液(1+11)。
5.21硫酸溶液(1+8)。
乙酸锌溶液(20g/L)。称取23.9g乙酸锌(5.4),溶于500mL水(5.1)中,滴加1滴~2滴冰乙酸(5.14)并搅动使溶液变清亮,稀释至1L。5.23N,N-二甲基对苯二胺盐酸盐溶液(1g/L)。称取0.1gN,N-二甲基对苯二胺盐酸盐(5.2),用盐酸溶液(5.19)溶解并稀释至100mL。用棕色试剂瓶储存,常温下有效期为14d。5.24三氯化铁溶液(27g/L)。称取2.7g三氯化铁(5.3),用盐酸溶液(5.19)溶解并稀释至100mL。5.25碘储备溶液(50g/L)。称取50g碘(5.8)和150g碘化钾(5.9),溶于200mL水(5.1)中,加入1mL盐酸(5.12),加水(5.1)稀释至1L,储存于棕色试剂瓶中。5.26碘溶液(2.5g/L)。取碘储备溶液(5.25)稀释配制。5.27淀粉指示液(5g/L)。称取1g可溶性淀粉(5.11),加入10mL水(5.1),搅拌下注入200mL沸水(5.1)中,再微沸2min,冷却后,将清液倾入试剂瓶中备用。该溶液于使用前制备。5.28硫代硫酸钠标准储备溶液[c(Na2S2O)=0.1mol/L]。有证标准物质或按下列方式配制和标定。a)配制。称取26g五水合硫代硫酸钠(5.6)或16g无水硫代硫酸钠(5.7),加0.2g无水碳酸钠(5.10),溶于1L水(5.1)中。缓缓煮沸10min,冷却,储存于棕色试剂瓶中,放置14d,倾取清
液标定后使用。
b)标定。称取在120℃烘至恒重的重铬酸钾(5.5)0.18g,称准至0.0002g,置于500mL碘量瓶中,加入25mL水(5.1)和2g碘化钾(5.9),摇动,使固体溶解后,加入20mL盐酸溶液(5.18)或硫酸溶液(5.21)。立即盖上瓶塞,轻轻摇动后,置于暗处10min。2
加入150mL水(5.1),用
硫代硫酸钠溶液(0.1mol/L)滴定。近终点时,加入2mL~33mL淀粉指示液(5.27),继续滴c)
11060.2—2023
定至溶液由蓝色变为亮绿色。同时做空白试验。硫代硫酸钠标准储备溶液(5.28)的浓度按式(1)计算:
49.03(V,-V)×10
式中:
硫代硫酸钠标准储备溶液的浓度,单位为摩尔每升(mol/L);重铬酸钾的质量,单位为克(g);..)
试液滴定时硫代硫酸钠溶液补正到20℃的消耗量(补正值按GB/T601计算),单位为毫升(mL);
空白滴定时硫代硫酸钠溶液补正到20℃的消耗量(补正值按GB/T601计算),单位为毫升(mL):
两人分别标定的硫代硫酸钠溶液的浓度相差不应超过0.0002mol/L。5.29硫代硫酸钠标准溶液[c(Na2S2O3)-0.01mol/L]。有证标准物质或取新标定过的硫代硫酸钠标准储备溶液(5.28),用新煮沸并冷却的水(5.1)准确稀释配制。仪器
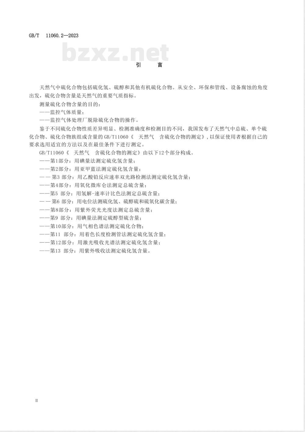
6.1吸收器:由比色管、胶塞和鼓泡管组成,如图1所示。沿鼓泡管球部的一周均匀分布有四个直径不大于0.5mm的小孔。
单位为毫米
06(外径)
66(外径)
标引序号说明:
1一一鼓泡管:
2——胶塞:
3——比色管。
012(外径)
图1吸收器示意图
11060.2——2023
分光光度计:可测定波长670nm处吸光度的任何型号的分光光度计。比色管:容量50mL。
玻璃比色ⅢL:20mm。
湿式气体流量计:分度值0.01L,示值最大允许误差土1%。恒温水槽:控温精度士1℃。
秒表。
温度计:测量范围0℃~50℃,分度值0.5℃。大气压力计:空盒压力表和高原型空盒气压表。空盒压力表,测量范围80kPa~106kPa;高原型空盒气压表,测量范围50kPa~1020.1
标准曲线的绘制
硫化氢标准溶液的制备
甲液[含硫化氢(20mg/L~30
7.1.1.1配制
选下列两种溶液之一制备。
kPa,分度值0.2kPa。
kPa,分度值
一硫化锌悬浊液:在一个500mL锥形瓶中加入400mL水(5.1),塞上胶塞,用注射器取10mL硫化氢气体,经胶塞注入瓶内,强烈摇动后加入100mL乙酸锌溶液(5.22),混匀。当无硫化氢气体时,可将含硫化氢较低的天然气通入用100mL乙酸锌溶液(5.22)加400mL水(5.1)配制成的吸收液中,直至溶液明显变浑浊为止。硫化钠溶液:取硫化钠晶体,用少量水洗去表面的变质产物,用滤纸吸干后,称取0.1g硫化钠(5.15)于棕色试剂瓶中,加入1g氢氧化钠(5.16),再用新煮沸并冷却的水(5.1)溶解后稀释至500mL。硫化钠溶液不稳定,需立即标定和使用。7.1.1.2标定
标定步骤如下:
在一个250mL碘量瓶中,用吸量管加入10.00mL碘溶液(5.26):加入10mL盐酸溶液(5.20):
再用吸量管加入50.00mL新配制好的甲液(硫化钠溶液或硫化锌悬浊液):放置2min~3min;
用硫代硫酸钠标准溶液(5.29)滴定:近终点时,加入2mL~3mL淀粉指示液(5.27)继续滴定至溶液蓝色消失。
同时取50mL水(5.1),按同样的步骤做空白试验,甲液中硫化氢的浓度(p1)按式(2)计算:17.04(V/-V.)x
式中:
甲液中硫化氢的浓度,单位为毫克每升(mg/L):空白滴定时硫代硫酸钠标准溶液的消耗量,单位为毫升(mL);2
V2一一甲液滴定时硫代硫酸钠标准溶液的消耗量,单位为毫升(mL):V。甲液体积,单位为毫升(mL);c硫代硫酸钠标准溶液的浓度,单位为摩尔每升(mol/L)。7.1.2乙液[含硫化氢(3mg/L4mg/L)]选下列两种溶液之一制备。
GB/T11060.2—2023
硫化锌悬浊液:将甲液(硫化锌悬浊液)强烈摇动后,用吸量管吸取适量液体,于500mL棕色容量瓶中用乙酸锌溶液(5.22)精确稀释而成一一硫化钠溶液:在一个500mL的棕色容量瓶中,用吸量管加入适量甲液(硫化钠溶液),加入1g氢氧化钠(5.16),摇动,使之溶解,加入新煮沸并冷却的水5.1)至刻度,摇匀。硫化钠溶液的有效期为2h。
7.2标准色阶的制备
标准色阶的制备如下:
取6支比色管,用吸量管向1号~6号比色管依次加入0mL,1mL,2mL,3mL
乙液:
再向各比色管加入乙酸锌溶液(5.22)至总体积为40mL,塞上管塞:将比色管放入20℃的恒温水浴(或0℃的冰水浴)中;10min后,用吸量管加入5mL的N,N-二甲基对苯二胺盐酸盐溶液(5.23),立即塞上管塞,并轻轻地来回倒置两次:
加入1mL三氯化铁溶液(5.24),塞上管塞,来回倒置两次后,放回原水浴中;e
20min(若在0℃显色,应放置30min)后,将其从水浴中取出,用自来水冲淋比色管2min3min;
用乙酸锌溶液(5.22)稀释至50mL并摇匀。7.3
吸光度的测定
用20mm玻璃比色血,以1号比色管溶液作参比,用分光光度计在波长670nm处测定吸光度7.4绘制标准曲线
在直角坐标纸上,以硫化氢含量(ug)为横坐标,对应的吸光度值为纵坐标,绘制标准曲线。当分光光度计或N,N-二甲基对苯二胺盐酸盐(5.2)有变化时,应重新绘制标准曲线。8试验步骤
8.1一般要求
8.1.1取样用材料应符合GB/T136098.1.2取样的安全要求应按GB/T13609的规定。
的规定执行。
8.1.3硫化氢的吸收应在取样现场完成,不准许用任何类型的容器将气样运回实验室。8.1.4每次试样参考用量的选择见表1。5
11060.2—2023
预计的硫化氢浓度(质量浓度P)mg/m
2kp≤5
10kp≤23
取样和吸收
取样和吸收步骤如下:
表1试样参考用量表
试样用量
按图2安装仪器,于吸收器中加入35mL乙酸锌溶液(5.22),用短节胶管将仪器的各部分紧密对接;bZxz.net
全开螺旋夹,缓缓打开取样阀,用待分析气样经排气管充分置换取样管线内的气体:记录流量计读数,作为取样时的初始读数;调节螺旋夹,使气体以0.5L/min1L/min吸收过程中分3次~4次记录气体的温度:待通过表1中规定量的气样后,关闭取样阀:记录取样体积、气体平均温度和大气压力。在取样和吸收过程中应避免日光直射。8.3显色
显色步骤如下:
的流量通过吸收器;
取下吸收器,将其置入与绘制标准曲线相同温度的水浴中:10min后用吸量管经鼓泡管(见图1)入口加入5mL的N,N-二甲基对苯二胺盐酸盐溶液(5.23),轻轻摇动使其混匀;加入1mL三氯化铁溶液(5.24),取下胶塞,用水淋洗鼓泡管:淋洗液并入显色液中,塞上管塞,将比色管来回倒置两次后放回原水浴中:以下步骤同7.2。
8.4参比溶液的制备
取一支比色管,加入40mL乙酸锌溶液(5.22),塞上管塞。按7.2的步骤显色。参比溶液的显色应与试验溶液同步进行。
8.5吸光度的测定
将试验溶液和参比溶液分别注入20mm的玻璃比色血中,用分光光度计在波长670nm处,测定吸光度。测定时应通过比色皿厚度的选择将吸光度调至0.2~0.7之间。6
标引序号说明:
气源管道:
2——取样阔:
螺旋夹:
4一一排空管:
5——吸收器:
一温度计:
7—-流量计。
试验数据处理
气样的校正体积
图2硫化氢吸收装置示意图
气样的校正体积(Vn)按式(3)计算:V.-V
式中:
气样校正体积,单位为升(L);
取样体积,单位为升(L);
101.3273.2+1
取样时的大气压力,单位为千帕(kPa):温度t时水的饱和蒸气压,单位为千帕(kPa);气样平均温度,单位为摄氏度(℃)。气样中的硫化氢含量
11060.2—2023
用测得的试验溶液的吸光度值,从标准曲线上查出吸收液中硫化氢的含量。气样中的硫化氢含量以质量浓度(p)表示,按式(4)计算:m
式中:
硫化氢质量浓度,单位为毫克每立方米(mg/m):吸收液中硫化氢的含量,单位为微克(g);气样的校正体积,单位为升(L)。4
取2个平行测定结果的算术平均值作为分析结果,所得结果大于或等于1mg/m时保留三位有效GB/T
11060.2-2023
数字,小于1mg/m2时保留两位有效数字。10精密度
重复性
在重复性条件下获得的两次测量结果的差值不超过表2给出的重复性限,超过重复性限的情况不超过5%。
10.2再现性
在再现性条件下获得的两次测量结果的差值不超过表2给出的再现性限,超过再现性限的情况不超过5%。
表2精密度
单位为毫克每立方米
质量浓度(p)
1.1p≤4.6
4.6
CCSE24
中华人民共和国国家标准
11060.2—2023
代替GB/T11060.2—2008
天然气含硫化合物的测定
第2部分:用亚甲蓝法测定硫化氢含量NaturalgasDeterminationofsulfurcompoundPart 2:Determination of hydrogen sulfide content by methylene blue method2023-05-23发布
国家市场监督管理总局
国家标准化管理委员会
2023-09-01实施
GB/T11060.2—2023
本文件按照GB/T1.1一2020《标准化工作导则第1部分:标准化文件的结构和起草规则》的规定起草。
本文件是GB/T11060《天然气含硫化合物的测定》的第2部分。部分:
一第1部分:用碘量法测定硫化氢含量:一一第2部分:用亚甲蓝法测定硫化氢含量:一一第3部分:用乙酸铅反应速率双光路检测法测定硫化氢含量:一一第4部分:用氧化微库仑法测定总硫含量;一第5部分:用氢解-速率计比色法测定总硫含量:第6部分:用电位法测硫化氢、硫醇硫和硫氧化碳含量:第8部分:用紫外荧光光度法测定总硫含量:第9部分:用碘量法测定硫醇型硫含量:第10部分:用气相色谱法测定硫化合物:第11部分:用着色长度检测管法测定硫化氢含量:第12部分:用激光吸收光谱法测定硫化氢含量:一-第13部分:用紫外吸收法测定硫化氢含量。GB/T
11060已经发布以下
本文件代替GB/T11060.2一2008《天然气,含硫化合物的测定第2部分:用亚甲蓝法测定硫化氢含量》,与GB/T11060.2一2008相比,除结构调整和编辑性改动外,主要技术变化如下:a)
更改了重铬酸钾的要求(见5.5,2008年版的4.5);增加了“无水硫代硫酸钠”(见5.7);增加了“氢氧化钠”(见5.16);更改了硫代硫酸钠标准储备溶液的配制方法(见5.28,2008年版的4.25.1):更改了重铬酸钾的称量样品质量(见5.28,2008年版的4.25.2);更改了式(1)中V,和V2的含义(见5.28,2008年版的4.25.2);更改了大气压力计的要求(见6.8,2008年版的5.8):更改了配制硫化钠溶液所称取硫化钠晶体的质量(见7.1.1.1,2008年版的6.1.1.1);增加了方法再现性要求(见10.2)。请注意本文件的某些内容可能涉及专利。本文件的发布机构不承担识别专利的责任。本文件由全国天然气标准化技术委员会(SAC/TC244)归口。
本文件起草单位:中国石油天然气股份有限公司西南油气田分公司天然气研究院、中国石油化工股份有限公司天然气榆济管道分公司、中国石油天然气股份有限公司西南油气田分公司输气管理处、大庆油田设计院有限公司、中国石油天然气股份有限公司塔里木油田分公司、西南石油大学。本文件主要起草人:涂振权、罗鉴生、鲁春、林敏、王小强、谭为群、曾文平、常宏岗、周理、杨倩、姜琛赵玉龙、张思琦、欧阳清华、周盛、图孟格勒。本文件于1989年首次发布,1998年第一次修订,2008年第二次修订,本次为第三次修订。I
11060.2-2023
天然气中硫化合物包括硫化氢、硫醇和其他有机硫化合物。从安全、环保和管线、设备腐蚀的角度出发,硫化合物含量是天然气的重要气质指标。测量硫化合物含量的目的:
一监控气体质量:
一一监控气体处理厂脱除硫化合物的操作。鉴于不同硫化合物性质差异明显、检测准确度和检测目的不同,我国发布了天然气中总硫、单个硫化合物、硫化合物族组成含量的GB/T11060《天然气含硫化合物的测定》,以保证使用者根据自己的要求选用适宜的方法以及在最佳条件下进行测定。GB/T11060《天然气含硫化合物的测定》由以下12个部分构成。第1部分:用碘量法测定硫化氢含量;一第2部分:用亚甲蓝法测定硫化氢含量:第3部分:用乙酸铅反应速率双光路检测法测定硫化氢含量:一第4部分:用氧化微库仑法测定总硫含量;第5部分:用氢解-速率计比色法测定总硫含量:一一第6部分:用电位法测硫化氢、硫醇硫和硫氧化碳含量;一第8部分:用紫外荧光光度法测定总硫含量:一第9部分:用碘量法测定硫醇型硫含量:第10部分:用气相色谱法测定硫化合物:第11部分:用着色长度检测管法测定硫化氢含量:第12部分:用激光吸收光谱法测定硫化氢含量:第13部分:用紫外吸收法测定硫化氢含量。天然气含硫化合物的测定
第2部分:用亚甲蓝法测定硫化氢含量GB/T11060.2—2023
注意:本文件不涉及与其应用有关的所有安全问题。在使用本文件前,使用者有责任制定相应的安全和保护措施,并明确其限定的适用范围。1范围
本文件规定了用亚甲蓝法测定天然气中硫化氢含量的原理、试剂和材料、仪器、标准曲线的绘制、试验步骤、试验数据处理和精密度。本文件适用于天然气中硫化氢含量的测定,测定范围:0mg/m~232规范性引用文件
mg/m。
下列文件中的内容通过文中的规范性引用而构成本文件必不可少的条款。其中,注日期的引用文件,仅该日期对应的版本适用于本文件;不注日期的引用文件,其最新版本(包括所有的修改单适用于本文件。
化学试剂标准滴定溶液的制备
分析实验室用水规格和试验方法13609
3术语和定义
天然气取样导则
天然气词汇
GB/T20604界定的术语和定义适用于本文件。4原理
用乙酸锌溶液吸收天然气样品(以下简称气样)中的硫化氢,生成硫化锌。在酸性介质中和三价铁离子存在下,硫化锌同N,N-二甲基对苯二胺反应,生成亚甲蓝。通过用分光光度计测量溶液吸光度的方法测定生成的亚甲蓝。根据期值一比尔定律由吸光度计算硫化氢含量H2S+Zn(Ac)。→ZnS+2HAc
Zns(固)—→Zn?++S2
S2-+2H+
-→H2S
GB/T11060.2—2023
5试剂和材料
除非另有规定,仅使用分析纯试剂。5.1水:GB/T6682中的三级。
5.2N,N-二甲基对苯二胺盐酸盐:化学纯。5.3三氯化铁。
5.4乙酸锌。
5.5重铬酸钾:基准试剂,推荐使用纯度标准物质。5.6五水合硫代硫酸钠。
5.7无水硫代硫酸钠。
5.8碘。
5.9碘化钾。
5.10无水碳酸钠。
5.11可溶性淀粉。
5.12盐酸。
5.13硫酸。
5.14冰乙酸。
5.15硫化钠。
5.16氢氧化钠。
5.17硫化氢:瓶装气(体积分数不低于99.5%)。在没有瓶装气时,可用含硫化氢的天然气或无干扰成分的硫化氢。
5.18盐酸溶液(1+2)。
5.19盐酸溶液(4+6)。
盐酸溶液(1+11)。
5.21硫酸溶液(1+8)。
乙酸锌溶液(20g/L)。称取23.9g乙酸锌(5.4),溶于500mL水(5.1)中,滴加1滴~2滴冰乙酸(5.14)并搅动使溶液变清亮,稀释至1L。5.23N,N-二甲基对苯二胺盐酸盐溶液(1g/L)。称取0.1gN,N-二甲基对苯二胺盐酸盐(5.2),用盐酸溶液(5.19)溶解并稀释至100mL。用棕色试剂瓶储存,常温下有效期为14d。5.24三氯化铁溶液(27g/L)。称取2.7g三氯化铁(5.3),用盐酸溶液(5.19)溶解并稀释至100mL。5.25碘储备溶液(50g/L)。称取50g碘(5.8)和150g碘化钾(5.9),溶于200mL水(5.1)中,加入1mL盐酸(5.12),加水(5.1)稀释至1L,储存于棕色试剂瓶中。5.26碘溶液(2.5g/L)。取碘储备溶液(5.25)稀释配制。5.27淀粉指示液(5g/L)。称取1g可溶性淀粉(5.11),加入10mL水(5.1),搅拌下注入200mL沸水(5.1)中,再微沸2min,冷却后,将清液倾入试剂瓶中备用。该溶液于使用前制备。5.28硫代硫酸钠标准储备溶液[c(Na2S2O)=0.1mol/L]。有证标准物质或按下列方式配制和标定。a)配制。称取26g五水合硫代硫酸钠(5.6)或16g无水硫代硫酸钠(5.7),加0.2g无水碳酸钠(5.10),溶于1L水(5.1)中。缓缓煮沸10min,冷却,储存于棕色试剂瓶中,放置14d,倾取清
液标定后使用。
b)标定。称取在120℃烘至恒重的重铬酸钾(5.5)0.18g,称准至0.0002g,置于500mL碘量瓶中,加入25mL水(5.1)和2g碘化钾(5.9),摇动,使固体溶解后,加入20mL盐酸溶液(5.18)或硫酸溶液(5.21)。立即盖上瓶塞,轻轻摇动后,置于暗处10min。2
加入150mL水(5.1),用
硫代硫酸钠溶液(0.1mol/L)滴定。近终点时,加入2mL~33mL淀粉指示液(5.27),继续滴c)
11060.2—2023
定至溶液由蓝色变为亮绿色。同时做空白试验。硫代硫酸钠标准储备溶液(5.28)的浓度按式(1)计算:
49.03(V,-V)×10
式中:
硫代硫酸钠标准储备溶液的浓度,单位为摩尔每升(mol/L);重铬酸钾的质量,单位为克(g);..)
试液滴定时硫代硫酸钠溶液补正到20℃的消耗量(补正值按GB/T601计算),单位为毫升(mL);
空白滴定时硫代硫酸钠溶液补正到20℃的消耗量(补正值按GB/T601计算),单位为毫升(mL):
两人分别标定的硫代硫酸钠溶液的浓度相差不应超过0.0002mol/L。5.29硫代硫酸钠标准溶液[c(Na2S2O3)-0.01mol/L]。有证标准物质或取新标定过的硫代硫酸钠标准储备溶液(5.28),用新煮沸并冷却的水(5.1)准确稀释配制。仪器
6.1吸收器:由比色管、胶塞和鼓泡管组成,如图1所示。沿鼓泡管球部的一周均匀分布有四个直径不大于0.5mm的小孔。
单位为毫米
06(外径)
66(外径)
标引序号说明:
1一一鼓泡管:
2——胶塞:
3——比色管。
012(外径)
图1吸收器示意图
11060.2——2023
分光光度计:可测定波长670nm处吸光度的任何型号的分光光度计。比色管:容量50mL。
玻璃比色ⅢL:20mm。
湿式气体流量计:分度值0.01L,示值最大允许误差土1%。恒温水槽:控温精度士1℃。
秒表。
温度计:测量范围0℃~50℃,分度值0.5℃。大气压力计:空盒压力表和高原型空盒气压表。空盒压力表,测量范围80kPa~106kPa;高原型空盒气压表,测量范围50kPa~1020.1
标准曲线的绘制
硫化氢标准溶液的制备
甲液[含硫化氢(20mg/L~30
7.1.1.1配制
选下列两种溶液之一制备。
kPa,分度值0.2kPa。
kPa,分度值
一硫化锌悬浊液:在一个500mL锥形瓶中加入400mL水(5.1),塞上胶塞,用注射器取10mL硫化氢气体,经胶塞注入瓶内,强烈摇动后加入100mL乙酸锌溶液(5.22),混匀。当无硫化氢气体时,可将含硫化氢较低的天然气通入用100mL乙酸锌溶液(5.22)加400mL水(5.1)配制成的吸收液中,直至溶液明显变浑浊为止。硫化钠溶液:取硫化钠晶体,用少量水洗去表面的变质产物,用滤纸吸干后,称取0.1g硫化钠(5.15)于棕色试剂瓶中,加入1g氢氧化钠(5.16),再用新煮沸并冷却的水(5.1)溶解后稀释至500mL。硫化钠溶液不稳定,需立即标定和使用。7.1.1.2标定
标定步骤如下:
在一个250mL碘量瓶中,用吸量管加入10.00mL碘溶液(5.26):加入10mL盐酸溶液(5.20):
再用吸量管加入50.00mL新配制好的甲液(硫化钠溶液或硫化锌悬浊液):放置2min~3min;
用硫代硫酸钠标准溶液(5.29)滴定:近终点时,加入2mL~3mL淀粉指示液(5.27)继续滴定至溶液蓝色消失。
同时取50mL水(5.1),按同样的步骤做空白试验,甲液中硫化氢的浓度(p1)按式(2)计算:17.04(V/-V.)x
式中:
甲液中硫化氢的浓度,单位为毫克每升(mg/L):空白滴定时硫代硫酸钠标准溶液的消耗量,单位为毫升(mL);2
V2一一甲液滴定时硫代硫酸钠标准溶液的消耗量,单位为毫升(mL):V。甲液体积,单位为毫升(mL);c硫代硫酸钠标准溶液的浓度,单位为摩尔每升(mol/L)。7.1.2乙液[含硫化氢(3mg/L4mg/L)]选下列两种溶液之一制备。
GB/T11060.2—2023
硫化锌悬浊液:将甲液(硫化锌悬浊液)强烈摇动后,用吸量管吸取适量液体,于500mL棕色容量瓶中用乙酸锌溶液(5.22)精确稀释而成一一硫化钠溶液:在一个500mL的棕色容量瓶中,用吸量管加入适量甲液(硫化钠溶液),加入1g氢氧化钠(5.16),摇动,使之溶解,加入新煮沸并冷却的水5.1)至刻度,摇匀。硫化钠溶液的有效期为2h。
7.2标准色阶的制备
标准色阶的制备如下:
取6支比色管,用吸量管向1号~6号比色管依次加入0mL,1mL,2mL,3mL
乙液:
再向各比色管加入乙酸锌溶液(5.22)至总体积为40mL,塞上管塞:将比色管放入20℃的恒温水浴(或0℃的冰水浴)中;10min后,用吸量管加入5mL的N,N-二甲基对苯二胺盐酸盐溶液(5.23),立即塞上管塞,并轻轻地来回倒置两次:
加入1mL三氯化铁溶液(5.24),塞上管塞,来回倒置两次后,放回原水浴中;e
20min(若在0℃显色,应放置30min)后,将其从水浴中取出,用自来水冲淋比色管2min3min;
用乙酸锌溶液(5.22)稀释至50mL并摇匀。7.3
吸光度的测定
用20mm玻璃比色血,以1号比色管溶液作参比,用分光光度计在波长670nm处测定吸光度7.4绘制标准曲线
在直角坐标纸上,以硫化氢含量(ug)为横坐标,对应的吸光度值为纵坐标,绘制标准曲线。当分光光度计或N,N-二甲基对苯二胺盐酸盐(5.2)有变化时,应重新绘制标准曲线。8试验步骤
8.1一般要求
8.1.1取样用材料应符合GB/T136098.1.2取样的安全要求应按GB/T13609的规定。
的规定执行。
8.1.3硫化氢的吸收应在取样现场完成,不准许用任何类型的容器将气样运回实验室。8.1.4每次试样参考用量的选择见表1。5
11060.2—2023
预计的硫化氢浓度(质量浓度P)mg/m
2kp≤5
10kp≤23
取样和吸收
取样和吸收步骤如下:
表1试样参考用量表
试样用量
按图2安装仪器,于吸收器中加入35mL乙酸锌溶液(5.22),用短节胶管将仪器的各部分紧密对接;bZxz.net
全开螺旋夹,缓缓打开取样阀,用待分析气样经排气管充分置换取样管线内的气体:记录流量计读数,作为取样时的初始读数;调节螺旋夹,使气体以0.5L/min1L/min吸收过程中分3次~4次记录气体的温度:待通过表1中规定量的气样后,关闭取样阀:记录取样体积、气体平均温度和大气压力。在取样和吸收过程中应避免日光直射。8.3显色
显色步骤如下:
的流量通过吸收器;
取下吸收器,将其置入与绘制标准曲线相同温度的水浴中:10min后用吸量管经鼓泡管(见图1)入口加入5mL的N,N-二甲基对苯二胺盐酸盐溶液(5.23),轻轻摇动使其混匀;加入1mL三氯化铁溶液(5.24),取下胶塞,用水淋洗鼓泡管:淋洗液并入显色液中,塞上管塞,将比色管来回倒置两次后放回原水浴中:以下步骤同7.2。
8.4参比溶液的制备
取一支比色管,加入40mL乙酸锌溶液(5.22),塞上管塞。按7.2的步骤显色。参比溶液的显色应与试验溶液同步进行。
8.5吸光度的测定
将试验溶液和参比溶液分别注入20mm的玻璃比色血中,用分光光度计在波长670nm处,测定吸光度。测定时应通过比色皿厚度的选择将吸光度调至0.2~0.7之间。6
标引序号说明:
气源管道:
2——取样阔:
螺旋夹:
4一一排空管:
5——吸收器:
一温度计:
7—-流量计。
试验数据处理
气样的校正体积
图2硫化氢吸收装置示意图
气样的校正体积(Vn)按式(3)计算:V.-V
式中:
气样校正体积,单位为升(L);
取样体积,单位为升(L);
101.3273.2+1
取样时的大气压力,单位为千帕(kPa):温度t时水的饱和蒸气压,单位为千帕(kPa);气样平均温度,单位为摄氏度(℃)。气样中的硫化氢含量
11060.2—2023
用测得的试验溶液的吸光度值,从标准曲线上查出吸收液中硫化氢的含量。气样中的硫化氢含量以质量浓度(p)表示,按式(4)计算:m
式中:
硫化氢质量浓度,单位为毫克每立方米(mg/m):吸收液中硫化氢的含量,单位为微克(g);气样的校正体积,单位为升(L)。4
取2个平行测定结果的算术平均值作为分析结果,所得结果大于或等于1mg/m时保留三位有效GB/T
11060.2-2023
数字,小于1mg/m2时保留两位有效数字。10精密度
重复性
在重复性条件下获得的两次测量结果的差值不超过表2给出的重复性限,超过重复性限的情况不超过5%。
10.2再现性
在再现性条件下获得的两次测量结果的差值不超过表2给出的再现性限,超过再现性限的情况不超过5%。
表2精密度
单位为毫克每立方米
质量浓度(p)
1.1p≤4.6
4.6
重复性限
平均值的10%
再现性限
平均值的15%
小提示:此标准内容仅展示完整标准里的部分截取内容,若需要完整标准请到上方自行免费下载完整标准文档。
标准图片预览:





- 热门标准
- 国家标准
- GB/T2828.1-2012 计数抽样检验程序 第1部分:按接收质量限(AQL)检索的逐批检验抽样计划
- GB/T228.1-2021 金属材料 拉伸试验 第1部分:室温试验方法
- GB50367-2013 混凝土结构加固设计规范
- GB/T18204.4-2000 公共场所毛巾、床上卧具微生物检验方法细菌总数测定
- GB/T12053-1989 光学识别用字母数字字符集 第一部分:OCR-A字符集印刷图象的形状和尺寸
- GB/T23892.3-2009 滑动轴承 稳态条件下流体动压可倾瓦块止推轴承 第3部分:可倾瓦块止推轴承计算的许用值
- GB/T9145-2003 普通螺纹 中等精度、优选系列的极限尺寸
- GB/T11839-1989 二氧化铀芯块中硼的测定 姜黄素萃取光度法
- GB50209-2002 建筑地面工程施工质量验收规范
- GB/T6122.1-2002 圆角铣刀 第1部分:型式和尺寸
- GB/T7433-1987 对称电缆载波通信系统抗无线电广播和通信干扰的指标
- GB5725-2009 安全网
- GB13851-2022 内河交通安全标志
- GB/T9239-1988 刚性转子平衡品质 许用不平衡的确定
- GB/T15917.3-1995 金属镝及氧化镝化学分析方法 对氯苯基荧光酮--溴化十六烷基三甲基胺分光光度法测定钽量
- 行业新闻
请牢记:“bzxz.net”即是“标准下载”四个汉字汉语拼音首字母与国际顶级域名“.net”的组合。 ©2025 标准下载网 www.bzxz.net 本站邮件:bzxznet@163.com
网站备案号:湘ICP备2025141790号-2
网站备案号:湘ICP备2025141790号-2