【国家标准(GB)】 卫星通信地球站无线电设备测量方法 第二部分:分系统测量 第四节:上变频器和下变频器
本网站 发布时间:
				2024-08-06 13:15:37
				
				
			- GB/T11299.8-1989
 - 现行
 - 点击下载此标准
 
标准号:
GB/T 11299.8-1989
标准名称:
卫星通信地球站无线电设备测量方法 第二部分:分系统测量 第四节:上变频器和下变频器
标准类别:
国家标准(GB)
英文名称:
Satellite communication earth station radio equipment measurement methods Part 2: Subsystem measurements Section 4: Upconverters and downconverters标准状态:
现行- 
          	
发布日期:
1989-03-01 - 
		 
实施日期:
1990-01-01 出版语种:
简体中文下载格式:
.rar.pdf下载大小:
332.47 KB
点击下载
标准简介:
										 标准下载解压密码:www.bzxz.net
					 					 
						 
	        
	      本标准规定了卫星通信地球站发射机和接收机内上、下变频器电性能的测量适用于本系列标准GB11299.1《卫星通信地球站无线电设备测量方法》“总则”图1所示的分系统。 GB/T 11299.8-1989 卫星通信地球站无线电设备测量方法 第二部分:分系统测量 第四节:上变频器和下变频器 GB/T11299.8-1989
部分标准内容:
					
					中华人民共和国国家标准
卫星通信地球站无线电设备测量方法第二部分分系统测量
第四节上变频器和下变频器
Methods of measurement for radio equipmentused in satellite earth stationsPart 2.Measurements for sub-systemsSection Four-Up and down converters本标准为《卫星通信地球站无线电设备测量方法》系列标准之1主题内容与适用范围
GB11299.8---89
本标准规定广卫星通信地球站发射机和接收机内上、下变频器电性能的测量适用于本系列标准GB11299.1《卫星通信地球站无线电设备测量方法》“总则”图1所示的分系统。2概述
2.1上变频器此内容来自标准下载网
上变频器是发射链路的一个分系统,它把中频信号(例如70MHz)变换成射频信号(例如6GIHz)图1给出了,次变频的上变频器典型方框图,为了便于频率变换,在某些情况下,可能采用一次或多次混频。
图1所示的上变频器主要由中频级、混频器、本地振荡器和射频级组成,混频器后加个滤波器、以抑制在上变频器输出端出现的本地振荡器信号和其他杂散信号,中频均衡器用于补偿上变频器的幅度和群时延特性,而单独附加的中频幅度均衡器和群时延均衡器分别用于均衡地球站发射特性和预校正卫星的群时延特性,可变衰减器用于调节中频信号电平。2.2下变频器
下变频器是接收链路的一个分系统,它把射频信号(例如4GHz)变换成中频信号(例如70MHz),图2给出了一次变频的下变频器典型方框图,但为了便于频率变换,在某些情况下可能采用一次或多次混频。
图2所示的下变频器主要由射频级、混频器、本地振荡器和中频级组成,混频器后加·一个滤波器,以抑制在下变频器输出端出现的本地振荡器信号和其他杂散信号,中频均衡器用于补偿下变频器幅度和群时延特性,接收链路的均衡通常由单独的均衡器来完成。对于射频输入电平的变化,自动增益控制(AGC)能保持一→个恒定的中频电平。2.3频率关系
在上变频器或下变频器中,可采用:fu - Jo + fi
f=fia - f1
中华人民共和国电子工业部1989-03-01批准.(2)
1990-01-01实施
式中;f.—射频信号频率;
—本地振荡器频率;
-----中频信号频率。
GB11299.8—89
要注意在式(2)中调制的边带已倒换广·这种情沉况可能不符台有的系统技术条件,还应当洋意,混频器可能是参量性的,在这种情况下,本地振荡器通常称为“泵源”,3输人和输出回波损耗
上变频器的输入回波损耗是在中频上测量,而其输出回波损耗是在射频上测量,下变频器的输入间波损耗在射频上测量,而其输出回波损耗在中频上测量,有关射频测量,参阅本系列标准第·部分第。节“射频范围内的测量”第4条“阻抗(导纳)测量”。有关中频测量,按本系列标准GB11299.3中频范凋内的测量,第3条“回波损耗”。
特别说明以下几点:
a。对于输入回波损耗测量,被测设备的标称输入电平可能太小,在此情况下,可用·个较高电平(例如把低于本地振荡器电平10~15dB的信号电平输入混频器中的非线性器件),但要确保当该电平稍有降低(如3dB)时测量结果不变。b.要注意排除测量中带来的无用信号一一特别是来白本地振荡器。C。本地振荡器的功率应符合标称值。4输人和输出电平或功率
按本系列标准GB11299.2\射频范围内的测量”第5章电平和增益”和本系列标准GB11299.3\中频范围内的测量”第4章“输入和输出电平”。5增益
按本系列标准GB11299.2“射频范围内的测量”第5章“电平和增益”。注:1)输入频率和输出频率是不同的,这在测量设备配臂中需要考虑。2)可使用置换技术测量,但很少用。5.1增益不稳定性
参见本系列标准第二部分第三节“中频范围内的测量”第4章“增益不稳定性”。5.2增益压缩
5. 2. 1 定义
增益压缩是在低电平信号时测得的增益与最大额定输出时测得的增益分贝值之差5.2.2测量方法
上面所定义的增益是在不同的输入信号电平下测得,而增益压缩则由测得的值计算出来。测量小的增益压缩,所用的测试设备应是高精度和高稳定度的,如果在测量时使用了滤波器,则在测量结果表示中,应考虑其插入损耗,在测量时,可用选频电平表选出所要的信号,这样,增羞压缩值就可由输出电平与输入电平的关系曲线得出,也可按本系列标准GB11299.2“射频范围内的测量”第5章“电平和增益”。
注:(①)如有自动增益控制,应将其控制开关断开,在标称输入电平下,人工调节中频增益,以获得标称输出电平②为了避免因功率波动而引起的误差,需使用两台功率计同时读数“台与输人端相连,另台与输出端相连,使用差分测量设备,可使增益压缩的测量精度比采用两台功率计时更高。5.2.3结果表示法
测量结果最好表示为功率增益与输入功率的关系曲线图,当测量结果不用图形表示时,应按下例表示:
GB11299.8—89
*输入(或输出)电平为×XdBm时,增益压缩是××dB\。5.2.4要规定的细节
当要求进行本项测量时,设备技术条件中应包括下列内容:输入电平;
输出电平;
℃.允许的增益压缩。
6自动增益控制(AGC)
如果使用动增益控制,其特性可按本系列标准GB11299.3“中频范围内的测量”检查:7微分增益
按本系列标准GB11299.3*中频范围内的测量\第9章\微分增益和微分相位特性”。8微分相位
按本系列标准GB11299.3\频范围内的测量”第9章“微分增益和微分相位特性”9调幅/调相转换系数
在下变频器中·般不做此项测量。9.1定义
调幅/调相(AM/PA)转换系数定义为:对于一给定的输入频率,输出信号相位对输入信号电平的-阶导数,用度/分贝表示。
9.2测量方法
调幅/调相转换系数的测量,既可用静态法,也可用动态法,如果被测上变频器有自动增益控制,测量时应将其接通。
9.2.1静态法
测量设备配臂如图3所示,被测上变频器输出信号相位的变化与性能已知的上变频器(“测试”上变频器)的输出信号相位相比较,用合适的相位计,如网络分析仪或失量电压表,检测出当输入信号电平作·个规定的变化(例如1.0 dI3)时输出信号的相位变化。静态法只能用丁被测上变频器和测试上变频器使用同一本地振荡器的情况测量前,应确定测量设备本身(尤其是测量衰减器和相位计)出于电平变化所引起的相移误差。9.2.2动态法
测量设备配置见图4,测量方法按本系列标准GB11299.2\射频范围内的测量”第9章“调幅/调相转换系数”的规定。
包括测试下变频器在内的测量设备的残余调幅/调相转换系数应该不明显。9.3结果表示法
测量结果应用度/分贝表示,而最好是用图形表示在每-给定频率下,调幅/调相转换系数与输人信号电平的丽数关系。
9.4要规定的细节
当要求进行本项测量时,设备技术条件中应包括下列内容:a.所用的测试方法(9.2.1或9.2.2条);输入中频信号的电平和频率;
调幅/调相转换系数容限值。
10振幅/频率特性
GB11299.8-89
按本系列标准GB11299.2“射频范围内的测量”第6章\振幅/频率特性”。在上面的条款中,输入电平假设是恒定的,对具有自动增益控制的变频器,必须断开控别.并人小调节增益,以达到标称输出电平,然,在标称电平下进行测量。注:1)需要-一个合适用信号发生器和检波器,该信号发生器可以是打频式的、2)非线性变频器的测量方法在考虑中。11群时延/频率特性
按本系列标准GB11299.2“射频范围内的测量”第7章“群时延/频率特性\和第部分第”:节~中频范围内的测量”第8条“群时延/频率特性”注:如果测量设备在中频工作,需要使用合适的测试上变频器或测试下变频器,重要的是测试变频器要具在足够的带宽和线性及已知的小的群时延变化。12选择性
12.1定义
选择性是接收机(这里指下变频器)对频率的鉴别能力,它能通过频率有关的选择,鉴别出有用催号和它共存的其他频率的无用信号。12.2测量方法
测量设备配置如图5所示,将信号发生器(2)调到被测下变频器的标称输入频率,模拟有用的信号:信号发生器(1)模拟无用的信号,有用信号或无用信号电平分别出衰减器(2)和衰减器(1)确定:如果需要,每次测量时,可在标记“射频入”处接人电平表校准电平。改变信号发生器(1)的频率,用定标的频谱分析仪测量由信号发生器(1)所引起的输出信号电半,与此同时,在射频入”处的无用信号电平保持恒定或在每个频率的电平为一规定值12.3结果表示法
测量结果用表格或图形表示,它是在规定的有用信号和无用信号的输入电平下,两者输出电平值之差(单位为分贝)以无用信号频率(在规定的频率范围内)为函数。12.4要规定的细节
当要求进行本项测量时,设备技术条件中应包括下列内容:a.有用信号和无用信号的输入电平;测量的频率范围;
C.所允许的最小选择性特性(用预定的框格给出电平与频率的函数关系或有关频率的电平的允许范围)。
13杂散输出信号(包括谐波)
按本系列标准GB11299.2\射频范围内的测量”第10章“杂散信号(包括谐波)”注:()如果频谱分析仪的动态范围不够,要插入…个适当的带阻滤波器,以减小输入的载波电平②注意防止本地振荡器信号进入频谱分析仪,例如可播入一个适当的滤波器。14千扰辐射
在考虑中。
15互调失真
按本系列标准GR11299.2\射频范围内的测量”第8章“多载波互调比”。86
16残余角调制噪声
16.1定义与·般考虑
CB11299.8--89
当被测设备输入端加上一个标称频率和电平的纯正弦信号时,其输出信号会含有附加的噪声,此噪声就定义为残余调频或调相噪声。解调后,通常在基带频率范围内,每4kHz(或3.1kHz)带宽对它进行测量,并可表示为等效的方均根值频偏(Afm)。残余调相噪声定义为:由于残余调频噪声引起的等效方均根值频偏(H)与基带频率(H)之比值。残余调相噪声可用弧度(方均根值)来表示。单位为度(方均根值)的残余调相噪声,以弧度(方均根值)所表示的值乘以57.3就可以得到。16.2下变频器测量方法
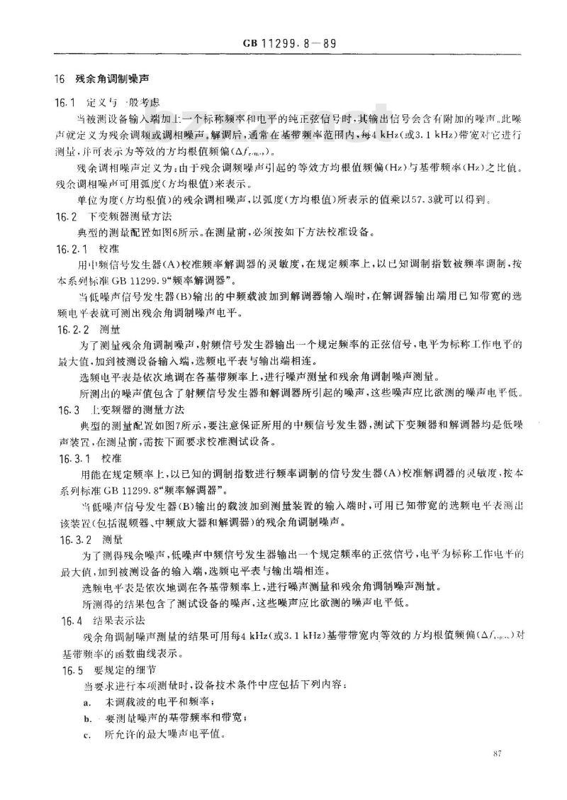
典型的测量配置如图6所示。在测量前,必须按如下方法校准设备。16.2.1校准
用频信号发生器(A)校准频率解调器的灵敏度,在规定频率上,以已知调制指数被频率调制,按本系列标准GB11299.9\频率解调器”。当低噪声信号发生器(B)输出的中频载波加到解调器输入端时,在解调器输出端用已知带宽的选频电平表就可测出残余角调制噪声电平。16.2.2测量
为了测量残余角调制噪声,射频信号发生器输出-一个规定频率的正弦信号,电平为标称工作电平的最大值,加到被测设备输入端,选频电平表与输出端相连。选频电平表是依次地调在各基带频率上,进行噪声测量和残余角调制噪声测量。所测出的噪声值包含了射频信号发生器和解调器所引起的噪声,这些噪声应比欲测的噪声电平低,16.3变频器的测量方法
典型的测配置如图7所示,要注意保证所用的中频信号发生器,测试下变频器和解调器均是低噪声装置,在测量前,需按下面要求校准测试设备。16.3.1校准
用能在规定频率上,以已知的调制指数进行频率调制的信号发生器(A)校准解调器的灵敏度,按本系列标准GB11299.8*频率解调器”。当低噪声信号发生器(B)输出的载波加到测量装置的输入端时,可用已知带宽的选频电平表测出该装置(包括混频器、中频放大器和解调器)的残余角调制噪声。16.3.2测量
为了测得残余噪声,低噪声中频信号发生器输出一个规定频率的正弦信号,电平为标称工作电平的最大值,加到被测设备的输入端,选频电平表与输出端相连。选频电平表是依次地调在各基带频率上,进行噪声测量和残余角调制噪声测量。所测得的结果包含了测试设备的噪声,这些噪声应比欲测的噪声电平低。16.4结果表示法
残余角调制噪声测量的结果可用每4kHz(或3.1kHz)基带带宽内等效的方均根值频偏(△fn)对基带频率的函数曲线表示。
16.5要规定的细节
当要求进行本项测量时,设备技术条件中应包括下列内容:a。末调载波的电平和频率;
b.要测量噪声的基带频率和带宽;所允许的最大噪声电平值。
17残余调幅噪声
17.1定义和 -般考虑
GB11299.8--89
当被测设备的输入端加上·个标称频率和电平的正弦信号时,输出信号可能被设备内部生的噪声调幅,这种不希望的调制定义为残余调幅(AM)噪声.解调后,在基带频率范围内以kHz(或3.1kHz)带宽测出此噪声。
17.2测量方法
测量调幅噪声的典型配置如图8所示,要注意保证检波器输出端带宽要是够宽,在测量之前·需要按下述方法校准测量用的设备。
17.2.1校准
将开关S和S2置于\校准”位置(图8),信号发生器(B)输出端与被测变频器的输入端相连.将信号发生器(B)调到规定频率和标称T作电平上,然后信号发生器(B)在适当的频率上(例如1.0MHz)被调幅,被测变频器的输出信号就显示在具有合适频率分辨率的频谱仪上。调节调制信号电平,直到频谱仪显示出每个边带电平都达到不受残余噪声影响为止(例如高于残余噪声电平20 dB),然后记下较大一个边带幅度相对于载波幅度的差值L\xdB”}。将开关S,置于“测量”位置,输出信号接检波器和选频电平表,当选频电平表调谐于测试信号的调制频率时,就得到-个参考读数。注:因为选频电平表所测出的功率是两个边带的,故读出的电平将比个边带与载波相比得到的\xdB\高3dB17.2.2测量
将开关S,和S2置于“测量”位置,从4kHz起在规定的基带频率上,适当地调谐选频电平表测出残余调幅噪声的电平。
如果选频电平表的带宽不是4kHz(或3.1kHz),需考虑其实际带宽。对低于4kHz的频带,将图8中的开关S,置于4kHz低通滤波器和方均根值电压表端进行测量17.3结果表示法
测量结果最好用残余调幅噪声电平低于载波电平的分贝数作为基带频率的函数的关系曲线图表示。
当测量结果不用图形表示时,应按下例表示:在\在××MHz和××MHz之间的所有基带频率上,任-1kHz(或3.1kHz)带宽内的残余调幅噪声,比载波电平低××dB”。
17.4要规定的细节
当要求进行本项测量时,设备技术条件中应包括下列内容:。未调载波的频率和电平;
b、测量噪声的基带频率和带宽;c.允许的最大噪声电平。
18噪声系数
见本系列标准GB11299.5*噪声温度测量”。19本地振荡器频率
在本地振荡器的监测端进行测量,此监测端在上,下变频器中般都有,测量方法按本系列标准GB11299.2“射频范围内的测量”,测量一般是在规定的时间间隔内和在本系列标准第-部分所给出的标准坏境条件下进行的,当然,如果需要也可指定其他的环境条件。88
滤波器
中额信号
发生器
放大器
GB11299.8
放大器
混频器
本振频率
振荡器
上变频器(次混频)典型方框图
混频器
本振频率
振荡器
放大器
滤波器
滤波器
图2下变频器(一次混频)典型方框图测试
上变频器
分配器
衰减器
上变频器
图3静态法测量上变频器调幅/调相转换系数的典型设备配置测试时延网络
测试频率
调制器
基带微分增
益测量装置
被测上变频器
放大器
测试下变频器
测试频率
解谢器
动态法测量上变频器调幅/调相转换系数的典型设备配置To
射频信号
发生器(1)
无用信号
射频信号
发牛器(2)
(有用信号)
射题信号
发尘器
低噪声中频
信号发生器
射獭河变
衰减器(1)
射频可变
要减器(2)
GB11299.8
定向耦合器
射频入
下变频器
图5测量下变频器选择性的设备配置被测
下变频器
基带信号
发生器
衰减器
中赖信号
发生器(B)
中频信号
发生器(A)
解调器
中频(调频)
分析仪
图6测量下变频器剩余角调制噪声设备配置被測
上变频器
衰减器
发生器(B)
混频器
振荡器
基带信号
发生器
放大器
测试下
变频器
发生器(A)
中频频
分析仪
电平表
解调器
(比调频)
分析仪
图7测量上变频器的残余角调制噪声的设备配置选频
电华表
低噪出信号
发生器(B)
调幅输入
o校雕
附加说明:
变频器
基带信号
发生器(A)
GB11299.8—89
频谱分析仪
o校摊
Q测量
可变衰减器
检波器
图8测量残余调幅噪声的设备配置本标准由邮电部第一研究所负责起草。Q
低通滤波器
电华表
有均根值
电压表
小提示:此标准内容仅展示完整标准里的部分截取内容,若需要完整标准请到上方自行免费下载完整标准文档。
	 
	        
	      卫星通信地球站无线电设备测量方法第二部分分系统测量
第四节上变频器和下变频器
Methods of measurement for radio equipmentused in satellite earth stationsPart 2.Measurements for sub-systemsSection Four-Up and down converters本标准为《卫星通信地球站无线电设备测量方法》系列标准之1主题内容与适用范围
GB11299.8---89
本标准规定广卫星通信地球站发射机和接收机内上、下变频器电性能的测量适用于本系列标准GB11299.1《卫星通信地球站无线电设备测量方法》“总则”图1所示的分系统。2概述
2.1上变频器此内容来自标准下载网
上变频器是发射链路的一个分系统,它把中频信号(例如70MHz)变换成射频信号(例如6GIHz)图1给出了,次变频的上变频器典型方框图,为了便于频率变换,在某些情况下,可能采用一次或多次混频。
图1所示的上变频器主要由中频级、混频器、本地振荡器和射频级组成,混频器后加个滤波器、以抑制在上变频器输出端出现的本地振荡器信号和其他杂散信号,中频均衡器用于补偿上变频器的幅度和群时延特性,而单独附加的中频幅度均衡器和群时延均衡器分别用于均衡地球站发射特性和预校正卫星的群时延特性,可变衰减器用于调节中频信号电平。2.2下变频器
下变频器是接收链路的一个分系统,它把射频信号(例如4GHz)变换成中频信号(例如70MHz),图2给出了一次变频的下变频器典型方框图,但为了便于频率变换,在某些情况下可能采用一次或多次混频。
图2所示的下变频器主要由射频级、混频器、本地振荡器和中频级组成,混频器后加·一个滤波器,以抑制在下变频器输出端出现的本地振荡器信号和其他杂散信号,中频均衡器用于补偿下变频器幅度和群时延特性,接收链路的均衡通常由单独的均衡器来完成。对于射频输入电平的变化,自动增益控制(AGC)能保持一→个恒定的中频电平。2.3频率关系
在上变频器或下变频器中,可采用:fu - Jo + fi
f=fia - f1
中华人民共和国电子工业部1989-03-01批准.(2)
1990-01-01实施
式中;f.—射频信号频率;
—本地振荡器频率;
-----中频信号频率。
GB11299.8—89
要注意在式(2)中调制的边带已倒换广·这种情沉况可能不符台有的系统技术条件,还应当洋意,混频器可能是参量性的,在这种情况下,本地振荡器通常称为“泵源”,3输人和输出回波损耗
上变频器的输入回波损耗是在中频上测量,而其输出回波损耗是在射频上测量,下变频器的输入间波损耗在射频上测量,而其输出回波损耗在中频上测量,有关射频测量,参阅本系列标准第·部分第。节“射频范围内的测量”第4条“阻抗(导纳)测量”。有关中频测量,按本系列标准GB11299.3中频范凋内的测量,第3条“回波损耗”。
特别说明以下几点:
a。对于输入回波损耗测量,被测设备的标称输入电平可能太小,在此情况下,可用·个较高电平(例如把低于本地振荡器电平10~15dB的信号电平输入混频器中的非线性器件),但要确保当该电平稍有降低(如3dB)时测量结果不变。b.要注意排除测量中带来的无用信号一一特别是来白本地振荡器。C。本地振荡器的功率应符合标称值。4输人和输出电平或功率
按本系列标准GB11299.2\射频范围内的测量”第5章电平和增益”和本系列标准GB11299.3\中频范围内的测量”第4章“输入和输出电平”。5增益
按本系列标准GB11299.2“射频范围内的测量”第5章“电平和增益”。注:1)输入频率和输出频率是不同的,这在测量设备配臂中需要考虑。2)可使用置换技术测量,但很少用。5.1增益不稳定性
参见本系列标准第二部分第三节“中频范围内的测量”第4章“增益不稳定性”。5.2增益压缩
5. 2. 1 定义
增益压缩是在低电平信号时测得的增益与最大额定输出时测得的增益分贝值之差5.2.2测量方法
上面所定义的增益是在不同的输入信号电平下测得,而增益压缩则由测得的值计算出来。测量小的增益压缩,所用的测试设备应是高精度和高稳定度的,如果在测量时使用了滤波器,则在测量结果表示中,应考虑其插入损耗,在测量时,可用选频电平表选出所要的信号,这样,增羞压缩值就可由输出电平与输入电平的关系曲线得出,也可按本系列标准GB11299.2“射频范围内的测量”第5章“电平和增益”。
注:(①)如有自动增益控制,应将其控制开关断开,在标称输入电平下,人工调节中频增益,以获得标称输出电平②为了避免因功率波动而引起的误差,需使用两台功率计同时读数“台与输人端相连,另台与输出端相连,使用差分测量设备,可使增益压缩的测量精度比采用两台功率计时更高。5.2.3结果表示法
测量结果最好表示为功率增益与输入功率的关系曲线图,当测量结果不用图形表示时,应按下例表示:
GB11299.8—89
*输入(或输出)电平为×XdBm时,增益压缩是××dB\。5.2.4要规定的细节
当要求进行本项测量时,设备技术条件中应包括下列内容:输入电平;
输出电平;
℃.允许的增益压缩。
6自动增益控制(AGC)
如果使用动增益控制,其特性可按本系列标准GB11299.3“中频范围内的测量”检查:7微分增益
按本系列标准GB11299.3*中频范围内的测量\第9章\微分增益和微分相位特性”。8微分相位
按本系列标准GB11299.3\频范围内的测量”第9章“微分增益和微分相位特性”9调幅/调相转换系数
在下变频器中·般不做此项测量。9.1定义
调幅/调相(AM/PA)转换系数定义为:对于一给定的输入频率,输出信号相位对输入信号电平的-阶导数,用度/分贝表示。
9.2测量方法
调幅/调相转换系数的测量,既可用静态法,也可用动态法,如果被测上变频器有自动增益控制,测量时应将其接通。
9.2.1静态法
测量设备配臂如图3所示,被测上变频器输出信号相位的变化与性能已知的上变频器(“测试”上变频器)的输出信号相位相比较,用合适的相位计,如网络分析仪或失量电压表,检测出当输入信号电平作·个规定的变化(例如1.0 dI3)时输出信号的相位变化。静态法只能用丁被测上变频器和测试上变频器使用同一本地振荡器的情况测量前,应确定测量设备本身(尤其是测量衰减器和相位计)出于电平变化所引起的相移误差。9.2.2动态法
测量设备配置见图4,测量方法按本系列标准GB11299.2\射频范围内的测量”第9章“调幅/调相转换系数”的规定。
包括测试下变频器在内的测量设备的残余调幅/调相转换系数应该不明显。9.3结果表示法
测量结果应用度/分贝表示,而最好是用图形表示在每-给定频率下,调幅/调相转换系数与输人信号电平的丽数关系。
9.4要规定的细节
当要求进行本项测量时,设备技术条件中应包括下列内容:a.所用的测试方法(9.2.1或9.2.2条);输入中频信号的电平和频率;
调幅/调相转换系数容限值。
10振幅/频率特性
GB11299.8-89
按本系列标准GB11299.2“射频范围内的测量”第6章\振幅/频率特性”。在上面的条款中,输入电平假设是恒定的,对具有自动增益控制的变频器,必须断开控别.并人小调节增益,以达到标称输出电平,然,在标称电平下进行测量。注:1)需要-一个合适用信号发生器和检波器,该信号发生器可以是打频式的、2)非线性变频器的测量方法在考虑中。11群时延/频率特性
按本系列标准GB11299.2“射频范围内的测量”第7章“群时延/频率特性\和第部分第”:节~中频范围内的测量”第8条“群时延/频率特性”注:如果测量设备在中频工作,需要使用合适的测试上变频器或测试下变频器,重要的是测试变频器要具在足够的带宽和线性及已知的小的群时延变化。12选择性
12.1定义
选择性是接收机(这里指下变频器)对频率的鉴别能力,它能通过频率有关的选择,鉴别出有用催号和它共存的其他频率的无用信号。12.2测量方法
测量设备配置如图5所示,将信号发生器(2)调到被测下变频器的标称输入频率,模拟有用的信号:信号发生器(1)模拟无用的信号,有用信号或无用信号电平分别出衰减器(2)和衰减器(1)确定:如果需要,每次测量时,可在标记“射频入”处接人电平表校准电平。改变信号发生器(1)的频率,用定标的频谱分析仪测量由信号发生器(1)所引起的输出信号电半,与此同时,在射频入”处的无用信号电平保持恒定或在每个频率的电平为一规定值12.3结果表示法
测量结果用表格或图形表示,它是在规定的有用信号和无用信号的输入电平下,两者输出电平值之差(单位为分贝)以无用信号频率(在规定的频率范围内)为函数。12.4要规定的细节
当要求进行本项测量时,设备技术条件中应包括下列内容:a.有用信号和无用信号的输入电平;测量的频率范围;
C.所允许的最小选择性特性(用预定的框格给出电平与频率的函数关系或有关频率的电平的允许范围)。
13杂散输出信号(包括谐波)
按本系列标准GB11299.2\射频范围内的测量”第10章“杂散信号(包括谐波)”注:()如果频谱分析仪的动态范围不够,要插入…个适当的带阻滤波器,以减小输入的载波电平②注意防止本地振荡器信号进入频谱分析仪,例如可播入一个适当的滤波器。14千扰辐射
在考虑中。
15互调失真
按本系列标准GR11299.2\射频范围内的测量”第8章“多载波互调比”。86
16残余角调制噪声
16.1定义与·般考虑
CB11299.8--89
当被测设备输入端加上一个标称频率和电平的纯正弦信号时,其输出信号会含有附加的噪声,此噪声就定义为残余调频或调相噪声。解调后,通常在基带频率范围内,每4kHz(或3.1kHz)带宽对它进行测量,并可表示为等效的方均根值频偏(Afm)。残余调相噪声定义为:由于残余调频噪声引起的等效方均根值频偏(H)与基带频率(H)之比值。残余调相噪声可用弧度(方均根值)来表示。单位为度(方均根值)的残余调相噪声,以弧度(方均根值)所表示的值乘以57.3就可以得到。16.2下变频器测量方法
典型的测量配置如图6所示。在测量前,必须按如下方法校准设备。16.2.1校准
用频信号发生器(A)校准频率解调器的灵敏度,在规定频率上,以已知调制指数被频率调制,按本系列标准GB11299.9\频率解调器”。当低噪声信号发生器(B)输出的中频载波加到解调器输入端时,在解调器输出端用已知带宽的选频电平表就可测出残余角调制噪声电平。16.2.2测量
为了测量残余角调制噪声,射频信号发生器输出-一个规定频率的正弦信号,电平为标称工作电平的最大值,加到被测设备输入端,选频电平表与输出端相连。选频电平表是依次地调在各基带频率上,进行噪声测量和残余角调制噪声测量。所测出的噪声值包含了射频信号发生器和解调器所引起的噪声,这些噪声应比欲测的噪声电平低,16.3变频器的测量方法
典型的测配置如图7所示,要注意保证所用的中频信号发生器,测试下变频器和解调器均是低噪声装置,在测量前,需按下面要求校准测试设备。16.3.1校准
用能在规定频率上,以已知的调制指数进行频率调制的信号发生器(A)校准解调器的灵敏度,按本系列标准GB11299.8*频率解调器”。当低噪声信号发生器(B)输出的载波加到测量装置的输入端时,可用已知带宽的选频电平表测出该装置(包括混频器、中频放大器和解调器)的残余角调制噪声。16.3.2测量
为了测得残余噪声,低噪声中频信号发生器输出一个规定频率的正弦信号,电平为标称工作电平的最大值,加到被测设备的输入端,选频电平表与输出端相连。选频电平表是依次地调在各基带频率上,进行噪声测量和残余角调制噪声测量。所测得的结果包含了测试设备的噪声,这些噪声应比欲测的噪声电平低。16.4结果表示法
残余角调制噪声测量的结果可用每4kHz(或3.1kHz)基带带宽内等效的方均根值频偏(△fn)对基带频率的函数曲线表示。
16.5要规定的细节
当要求进行本项测量时,设备技术条件中应包括下列内容:a。末调载波的电平和频率;
b.要测量噪声的基带频率和带宽;所允许的最大噪声电平值。
17残余调幅噪声
17.1定义和 -般考虑
GB11299.8--89
当被测设备的输入端加上·个标称频率和电平的正弦信号时,输出信号可能被设备内部生的噪声调幅,这种不希望的调制定义为残余调幅(AM)噪声.解调后,在基带频率范围内以kHz(或3.1kHz)带宽测出此噪声。
17.2测量方法
测量调幅噪声的典型配置如图8所示,要注意保证检波器输出端带宽要是够宽,在测量之前·需要按下述方法校准测量用的设备。
17.2.1校准
将开关S和S2置于\校准”位置(图8),信号发生器(B)输出端与被测变频器的输入端相连.将信号发生器(B)调到规定频率和标称T作电平上,然后信号发生器(B)在适当的频率上(例如1.0MHz)被调幅,被测变频器的输出信号就显示在具有合适频率分辨率的频谱仪上。调节调制信号电平,直到频谱仪显示出每个边带电平都达到不受残余噪声影响为止(例如高于残余噪声电平20 dB),然后记下较大一个边带幅度相对于载波幅度的差值L\xdB”}。将开关S,置于“测量”位置,输出信号接检波器和选频电平表,当选频电平表调谐于测试信号的调制频率时,就得到-个参考读数。注:因为选频电平表所测出的功率是两个边带的,故读出的电平将比个边带与载波相比得到的\xdB\高3dB17.2.2测量
将开关S,和S2置于“测量”位置,从4kHz起在规定的基带频率上,适当地调谐选频电平表测出残余调幅噪声的电平。
如果选频电平表的带宽不是4kHz(或3.1kHz),需考虑其实际带宽。对低于4kHz的频带,将图8中的开关S,置于4kHz低通滤波器和方均根值电压表端进行测量17.3结果表示法
测量结果最好用残余调幅噪声电平低于载波电平的分贝数作为基带频率的函数的关系曲线图表示。
当测量结果不用图形表示时,应按下例表示:在\在××MHz和××MHz之间的所有基带频率上,任-1kHz(或3.1kHz)带宽内的残余调幅噪声,比载波电平低××dB”。
17.4要规定的细节
当要求进行本项测量时,设备技术条件中应包括下列内容:。未调载波的频率和电平;
b、测量噪声的基带频率和带宽;c.允许的最大噪声电平。
18噪声系数
见本系列标准GB11299.5*噪声温度测量”。19本地振荡器频率
在本地振荡器的监测端进行测量,此监测端在上,下变频器中般都有,测量方法按本系列标准GB11299.2“射频范围内的测量”,测量一般是在规定的时间间隔内和在本系列标准第-部分所给出的标准坏境条件下进行的,当然,如果需要也可指定其他的环境条件。88
滤波器
中额信号
发生器
放大器
GB11299.8
放大器
混频器
本振频率
振荡器
上变频器(次混频)典型方框图
混频器
本振频率
振荡器
放大器
滤波器
滤波器
图2下变频器(一次混频)典型方框图测试
上变频器
分配器
衰减器
上变频器
图3静态法测量上变频器调幅/调相转换系数的典型设备配置测试时延网络
测试频率
调制器
基带微分增
益测量装置
被测上变频器
放大器
测试下变频器
测试频率
解谢器
动态法测量上变频器调幅/调相转换系数的典型设备配置To
射频信号
发生器(1)
无用信号
射频信号
发牛器(2)
(有用信号)
射题信号
发尘器
低噪声中频
信号发生器
射獭河变
衰减器(1)
射频可变
要减器(2)
GB11299.8
定向耦合器
射频入
下变频器
图5测量下变频器选择性的设备配置被测
下变频器
基带信号
发生器
衰减器
中赖信号
发生器(B)
中频信号
发生器(A)
解调器
中频(调频)
分析仪
图6测量下变频器剩余角调制噪声设备配置被測
上变频器
衰减器
发生器(B)
混频器
振荡器
基带信号
发生器
放大器
测试下
变频器
发生器(A)
中频频
分析仪
电平表
解调器
(比调频)
分析仪
图7测量上变频器的残余角调制噪声的设备配置选频
电华表
低噪出信号
发生器(B)
调幅输入
o校雕
附加说明:
变频器
基带信号
发生器(A)
GB11299.8—89
频谱分析仪
o校摊
Q测量
可变衰减器
检波器
图8测量残余调幅噪声的设备配置本标准由邮电部第一研究所负责起草。Q
低通滤波器
电华表
有均根值
电压表
小提示:此标准内容仅展示完整标准里的部分截取内容,若需要完整标准请到上方自行免费下载完整标准文档。
标准图片预览:





- 热门标准
 - 国家标准(GB)
 
- GB/T13589-2007 锌及锌合金废料
 - GB/T13070-1991 铀矿石中铀的测定 电位滴定法
 - GB/T21666-2008 尿吸收辅助器具 评价的一般指南
 - GB/T2828.1-2012 计数抽样检验程序 第1部分:按接收质量限(AQL)检索的逐批检验抽样计划
 - GB/T19561-2004 寒地节能日光温室建造规程
 - GB/T7574-1987 信息处理交换用磁带标号和文卷结构
 - GB/T24715-2009 氧源转换器
 - GB/T2670.2-2017 内六角花形沉头自攻螺钉
 - GB/T38684-2020 金属材料 薄板和薄带 双轴应力-应变曲线胀形试验 光学测量方法
 - GB/T9003-1988 调音台基本特性测量方法
 - GB5585.3-1985 电工用铜、铝及其合金母线 第3部分:铝母线
 - GB11564-2008 机动车回复反射器
 - GB/Z21193.2-2008 矿物燃烧蒸汽发电站 第2部分:汽包水位控制
 - GB∕T33370-2016 铜及铜合金软化温度的测定方法
 - GB/Z18039.7-2011 电磁兼容 环境公用供电系统中的电压暂降、短时中断及其测量统计结果
 
- 行业新闻
 
请牢记:“bzxz.net”即是“标准下载”四个汉字汉语拼音首字母与国际顶级域名“.net”的组合。 ©2025 标准下载网 www.bzxz.net 本站邮件:bzxznet@163.com
网站备案号:湘ICP备2025141790号-2
网站备案号:湘ICP备2025141790号-2