- 您的位置:
- 标准下载网 >>
- 标准分类 >>
- 通信行业标准(YD) >>
- YD/T 3022.4-2016 通信光缆机械性能试验方法 第4部分:舞动
标准号:
YD/T 3022.4-2016
标准名称:
通信光缆机械性能试验方法 第4部分:舞动
标准类别:
通信行业标准(YD)
标准状态:
现行出版语种:
简体中文下载格式:
.zip .pdf下载大小:
1.34 MB

点击下载
标准简介:
YD/T 3022.4-2016.Mechanical test methods for telecommunication optical fibre cables Part 4: Galloping.
1范围
YD/T 3022.4规定了通信光缆舞动试验的目的、试样、设备、程序、要求和待规定细节等。
YD/T 3022.4适用于自承式架空光缆的舞动试验。
2目的
本试验的目的是评估光缆架空安装后在舞动力的作用下,疲劳和应变引起的光缆物理损坏和光纤衰减变化。
3试样
3.1光缆试样 应有足够的长度,允许去除张紧点之外的光缆护层等,以便进行光学测试。试样在张紧之前,应在至少为35m的固定长度(L)两端用终端头终结,如图1所示。其终结的方式应使光纤在加载段内不能相对于光缆结构有轴向移动。
3.2受试(被 监测)光纤的总长度是固定长度(L)的函数,它至少应为100m。为此,可将若千光纤接续在一起,使得串联后的受试光纤总长度至少为100m.选择被串接的光纤时,应从每个松套管、光纤束或光单元中至少各选取一根光纤,串接的光纤数宜为偶数。
4设备
试验设备的各基本装置及其安排应由图1所示的配件或装置构成,其中包括:
a)试样两端的紧固装置,它由合适的配件或其他固定装置构成,用以把试验张力施加到受试段;
b)在靠近两端位置的调整装置,它由另外的配件构成,也可和紧固装置组合在- -起,用以在垂直平面和水平面上调整光缆,使受试光缆处于同- -垂直平面内和两固定端处于同- -水平面,并隔离受舞动的固定长度(L)为至少35 m的受试光缆段;
c)张力装置,它用于张紧试样,模拟自承式安装的光缆受到的轴向张力负载;

部分标准内容:
中华人民共和国通信行业标准
YD/T3022.4-2016
通信光缆机械性能试验方法
第4部分:舞动
MechanicaltestmethodsfortelecommunicationopticalfibrecablesPart 4: Galloping
2016-01-15发布
2016-04-01实施
中华人民共和国工业和信息化部发布前
目的…
要求·
待规定的细节
....o........
YD/T3022.4-2016
......
YD/T3022.4-2016
YD/T3022《通信光缆机械性能试验方法》分为以下部分:一第1部分:护套拔出力:
一第2部分:接插线光缆中被覆光纤的压缩位移;第3部分:撕裂绳功能;
一第4部分:舞动;
一第5部分:机械可靠性:
本部分为YD/T3022《通信光缆机械性能试验方法》的第4部分。本部分按照GB/T1.1-2009给出的规则起草。请注意本文件的某些内容可能涉及专利。本文件的发布机构不承担识别这些专利的责任。本部分由中国通信标准化协会提出并归口。本部分起草单位:成都泰瑞通信设备检测有限公司、大唐电信科技产业集团、成都大唐线缆有限公司、四川汇源光通信有限公司、长飞光纤光缆股份有限公司、江苏永鼎股份有限公司、江苏亨通光电股份有限公司、武汉烽火科技集团有限公司、北京邮电大学、长飞光纤光缆(上海)有限公司、江苏通鼎光电股份有限公司、江苏南方通信科技有限公司。本部分主要起草人:王则民、宋志佗、甘露、黄堃、彭媛、赵秋香、熊壮、陈晓红、薛梦驰、刘骋、李春生、于春花、刘玉琴、黄正欧。I
HiiKAoNiKAca
1范围
通信光缆机械性能试验方法
第4部分:舞动
YD/T3022.4-2016
本部分规定了通信光缆舞动试验的目的、试样、设备、程序、要求和待规定细节等。本部分适用于自承式架空光缆的舞动试验。2目的
本试验的目的是评估光缆架空安装后在舞动力的作用下,疲劳和应变引起的光缆物理损坏和光纤衰减变化。
3试样
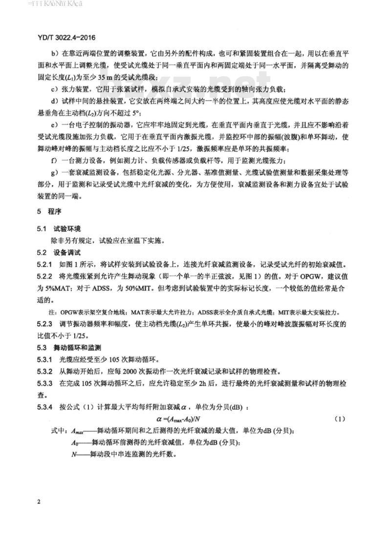
3.1光缆试样应有足够的长度,允许去除张紧点之外的光缆护层等,以便进行光学测试。试样在张紧之前,应在至少为35m的固定长度(L)两端用终端头终结,如图1所示。其终结的方式应使光纤在加载段内不能相对于光缆结构有轴向移动。支座
终端头
接头盒
被动挡(La)
悬挂装置
受试光缆
被动挡(La)
数据采集处理
图1光缆舞动试验示意
激摄器
支座和直线轴承
末端支座
终端头
稳定光源
测力计
接头盒
分光器
基准值
光缆试验
值测量
3.2受试(被监测)光纤的总长度是固定长度(L))的函数,它至少应为100m。为此,可将若干光纤接续在一起,使得串联后的受试光纤总长度至少为100m。选择被串接的光纤时,应从每个松套管、光纤束或光单元中至少各选取一根光纤,串接的光纤数宜为偶数。4设备
试验设备的各基本装置及其安排应由图1所示的配件或装置构成,其中包括:a)试样两端的紧固装置,它由合适的配件或其他固定装置构成,用以把试验张力施加到受试段;1bZxz.net
HiiKAoiKAca
YD/T3022.4-2016
b)在靠近两端位置的调整装置,它由另外的配件构成,也可和紧固装置组合在一起,用以在垂直平面和水平面上调整光缆,使受试光缆处于同一垂直平面内和两固定端处于同一水平面,并隔离受舞动的固定长度(L)为至少35m的受试光缆段:C)张力装置,它用于张紧试样,模拟自承式安装的光缆受到的轴向张力负载d)试样中间的悬挂装置,它安放在两终端之间大约一半的位置上,其高度应使光缆对水平面的静态悬垂角在主动档(L2)方向不超过5°;e)一台电子控制的振动器,它应牢牢地固定到光缆,在垂直平面内垂直于光缆,并且应不影响沿着受试光缆段施加张力负载,它用于在垂直平面内激振光缆,并监控环中部的振幅(波腹)和单环舞动,使舞动峰对峰的振幅与主动档长度之比应不小于1/25,激振频率应是单环的共振频率:f)一台测力设备,例如测力计、负载传感器或负载杆等,用于监测光缆张力:g)一套衰减监测设备,包括稳定化光源、分光器、基准值测量、光缆试验值测量和数据采集处理等部分,用于监测和记录受试光缆中光纤衰减的变化,为方便使用,衰减监测设备和测力设备宜处于试验装置的同一端。
5程序
5.1试验环境
除非另有规定,试验应在室温下实施。5.2设备调试
5.2.1如图1所示,将试样安装到试验设备上,连接光纤衰减监测设备,记录受试光纤的初始衰减值。5.2.2将光缆张紧到允许产生舞动现象(即一个单一的半正弦波,见图1)的值。对于OPGW,建议值为5%MAT;对于ADSS,为50%MIT。但考患到试验装置中的实际标记长度,一个较低的值经常是合适的。
注:OPGW表示架空复合地线:MAT表示最大允许拉力:ADSS表示全介质自承式光缆:MIT表示最大安装拉力。5.2.3调节振动器频率和幅度,使主动档光缆(L2)产生单环共振,使最小的峰对峰波腹振幅对环长度的比值不小于1/25。
5.3舞动循环和监测
5.3.1光缆应经受至少105次舞动循环。5.3.2从舞动开始后,应每2000次振动作一次光纤衰减记录和试样的物理检查。5.3.3在完成105次舞动循环之后,应允许稳定至少2h后,进行最终的光纤衰减测量和试样的物理检查。
5.3.4按公式(1)计算最大平均每纤附加衰减α,单位为分贝(dB):α-(Amax-Ao)/N
式中:Amax——舞动循环期间和之后测得的光纤衰减的最大值,单位为dB(分贝):Ao舞动循环前测得的光纤衰减值,单位为dB(分贝):N—舞动段中审连监测的光纤数。2
HiiKAoiKAca
6要求
YD/T3022.4-2016
除非另有规定,光缆的元构件应没有目力可见的裂纹或开口,实测的光纤最大附加衰减应不超过详细规范中规定的值。
待规定的细节
详细规范应规定:
a)固定长度(Li),必要时:
b)额定最大安装张力:
c)最大光缆额定负载(MCRL);
d)当与前述规定不同时的舞动循环次数:e)试验期间允许的附加衰减。
小提示:此标准内容仅展示完整标准里的部分截取内容,若需要完整标准请到上方自行免费下载完整标准文档。

标准图片预览:





- 热门标准
- YD通讯标准
- YD/T1391.1-2005 多协议标记交换(MPLS)测试方法
- YD/T1884-2009 信息终端设备声压输出限值要求和测量方法
- YD/T724-1994 同步传送模块STM-1,STM-4的帧结构和复用方法
- YD/T2056-2009 通信设施保护措施的维护
- YD/T5178-2017 通信管道人孔和手孔图集
- YD/T1277.1-2003 固定电话网主叫识别信息传送技术要求及测试方法 第一部分:技术要求
- YD/T1258.6-2006 室内光缆系列 第6部分:塑料光缆
- YD/T841.7-2017 地下通信管道用塑料管 第7部分:蜂窝管
- YD/T2576.5-2013 TD-LTE 数字蜂窝移动通信网终端设备测试方法(第一阶段) 第5部分:网络兼容性测试
- YD/T1018-1999 使用自适应差分脉冲编码调制(ADPCM)和数字话音插空(DSI)的数字电路倍增设备
- YD/T2084-2013 2GHz TD-SCDMAWCDMA数字蜂窝移动通信网 家庭基站Iuh接口技术要求和测试方法
- YDN034.2-1997 ISDN 用户 一 网络接口规范 第2部分:数据链路层技术规范
- YDN115.3-1999 中国智能网业务测试规范(电话投票业务)
- YD/T1899-2009 深度包检测设备技术要求
- YD/T1121-2001 信息寻呼网络数据传输协议(FLEX 部分)
- 行业新闻
网站备案号:湘ICP备2023016450号-1