- 您的位置:
- 标准下载网 >>
- 标准分类 >>
- 国家标准(GB) >>
- GB/T 38136-2019 化学纤维 产品分类
标准号:
GB/T 38136-2019
标准名称:
化学纤维 产品分类
标准类别:
国家标准(GB)
标准状态:
现行出版语种:
简体中文下载格式:
.zip .pdf下载大小:
309.15 KB
点击下载
标准简介:
标准号:GB/T 38136-2019
标准名称:化学纤维 产品分类
英文名称:Man-made fiber-Classification of products
标准格式:PDF
发布时间:2019-10-18
实施时间:2020-05-01
标准大小:374K
标准介绍:本标准按照GB/T1.1-2009给出的规则起草
本标准由中国纺织工业联合会归口
本标准起草单位:中国化学纤维工业协会、上海市纺织工业技术监督所、江苏恒力化纤股份有限公司、中国石化仪征化纤有限责任公司、桐昆集团股份有限公司、荣盛石化股份有限公司、浙江恒澜科技有限公司、江苏新视界先进功能纤维创新中心有限公司新凤鸣集团股份有限公司、广东新会美达锦纶股份有限公司、义乌华鼎锦纶股份有限公司、江苏恒科新材料有限公司、江苏德力化纤有限公司
本标准主要起草人:郑世瑛、李德利、王丽莉、陈瑞、孙华平、孙燕琳、俞传坤、徐锦龙、梅峰、曹小芬何卓胜、谭延坤、柳敦雷、倪风军、张子昕
1范围
本标准规定了化学纤维产品的分类原则和分类
本标准适用于化学纤维及其专用料和直接制品。
2规范性引用文件
下列文件对于本文件的应用是必不可少的。凡是注日期的引用文件,仅注日期的版本适用于本文件。凡是不注日期的引用文件,其最新版本(包括所有的修改单)适用于本文件
GB/T4146(所有部分)纺织品化学纤维
3术语和定义
GB/T4146(所有部分)界定的术语和定义适用于本文件。
4分类原则
将分类按照一定顺序系统化,形成一个科学合理的分类体系。在分类时,既包含现有情况,又充分考虑到新的发展,留有可扩展空间
根据产品最稳定的本质属性或特征先按照分面分类法,分成若干不同的分面。再按照线分类法,将每个分面内的分类对象逐次地分为若干类目。每个类目下例举若干典型产品
不同分面之间构成并列关系。分面与类目之间构成隶属关系。同一分面的类目之间构成并列关系
部分标准内容:
中华人民共和国国家标准
GB/T38136—2019
化学纤维
产品分类
Man-made fiber-Classification of products2019-10-18发布
国家市场监督管理总局
中国国家标准化管理委员会
2020-05-01实施
本标准按照GB/T1.1—2009给出的规则起草本标准由中国纺织工业联合会归口。GB/T38136—2019
本标准起草单位:中国化学纤维工业协会、上海市纺织工业技术监督所、江苏恒力化纤股份有限公司、中国石化仪征化纤有限责任公司、桐昆集团股份有限公司、荣盛石化股份有限公司、浙江恒澜科技有限公司、江苏新视界先进功能纤维创新中心有限公司、新凤鸣集团股份有限公司、广东新会美达锦纶股份有限公司、义乌华鼎锦纶股份有限公司、江苏恒科新材料有限公司、江苏德力化纤有限公司。本标准主要起草人:郑世瑛、李德利、王丽莉、陈瑞、孙华平、孙燕琳、俞传坤、徐锦龙、梅峰、曹小芬、何卓胜、谭延坤、柳敦雷、倪凤军、张子昕。1
1范围
化学纤维
产品分类
本标准规定了化学纤维产品的分类原则和分类本标准适用于化学纤维及其专用料和直接制品规范性引用文件
GB/T38136-—2019
下列文件对于本文件的应用是必不可少的。凡是注日期的引用文件,仅注日期的版本适用于本文件。凡是不注日期的引用文件,其最新版本(包括所有的修改单)适用于本文件。GB/T4146(所有部分)纺织品化学纤维术语和定义
GB/T4146(所有部分)界定的术语和定义适用于本文件。4
分类原则
将分类按照一定顺序系统化,形成一个科学合理的分类体系。在分类时,既包含现有情况,又充分考虑到新的发展,留有可扩展空间。根据产品最稳定的本质属性或特征先按照分面分类法,分成若干不同的分面。再按照线分类法,将每个分面内的分类对象逐次地分为若干类目。每个类目下例举若干典型产品。不同分面之间构成并列关系。分面与类目之间构成隶属关系。同一分面的类目之间构成并列关系。
部分产品,除具有一般的性能外,还满足了社会发展的特定时期的需求,需要按照国家政策导向进行分类。
5分类
化学纤维专用料
按照主要专用料和其他专用料,分成两大类。每一大类,按照种类不同分面;进而分为若干类目。表1列出了主要规模化生产的化学纤维专用料。GB/T38136—2019
其他添加剂
化学纤维
碎瓶片
天然纤维素浆粕
纺丝母粒
按照材质分类
单组分化学纤维
化学纤维专用料wwW.bzxz.Net
主要专用料
纤维级切片、纤维级再生切片
聚丙烯粉料
膜泡、丝泡、布泡
纤维级再生瓶片
棉浆粕、木浆
其他专用料
色母粒、阻燃母粒、导电母粒
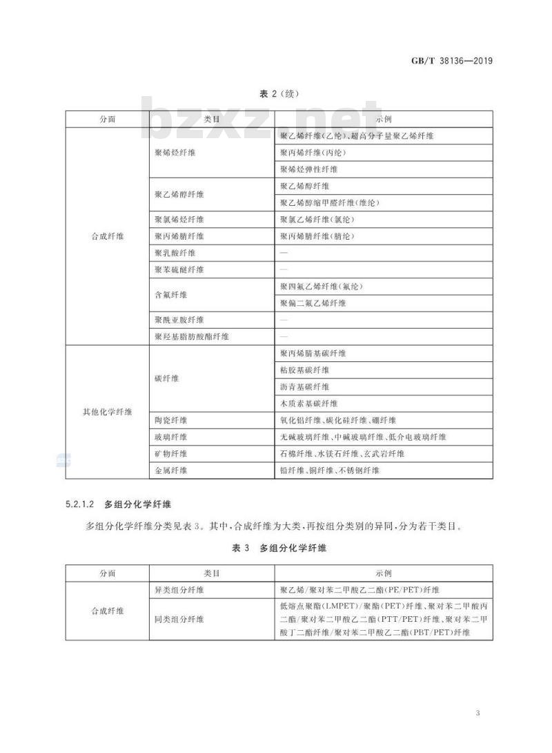
表2列出了主要规模化生产的单组分化学纤维。表2
人造纤维
合成纤维
纤维素纤维
其他类型的人造纤维
聚酯纤维
聚酰胺纤维
聚氨基甲酸酯纤维
单组分化学纤维
粘胶纤维、莫代尔纤维、莱赛尔纤维醋酯纤维、三醋酯纤维
铜氨纤维
甲壳素纤维、壳聚糖纤维
海藻纤维
聚对苯二甲酸乙二酯(PET)纤维(涤纶)、聚对苯二甲酸丙二酯(PTT)纤维、聚对苯二甲酸丁二酯(PBT)纤维聚酰胺脂纤维
芳香族聚酯纤维
聚已内酰胺(PA6)纤维(锦纶6)、聚已二酰已二胺(PA66)纤维(锦纶66)、聚己二酰戊二胺(PA56)纤维(锦纶56)聚间苯二甲酰间苯二胺纤维(间位芳纶1313)、聚对苯二甲酰对苯二胺纤维(对位芳纶1414)、聚苯砜对苯二甲酰胺纤维(芳砜纶)、杂环芳香族聚酰胺纤维(芳纶Ⅲ)聚氨酯弹性纤维(氨纶)
合成纤维
其他化学纤维
聚烯烃纤维
聚乙烯醇纤维
聚氯烯烃纤维
聚丙烯腊纤维
聚乳酸纤维
聚苯硫醚纤维
含氟纤维
聚酰亚胺纤维
聚羟基脂肪酸酯纤维
碳纤维
陶瓷纤维
玻璃纤维
矿物纤维
金属纤维
多组分化学纤维
表2(续)
GB/T38136—2019
聚乙烯纤维(乙纶)、超高分子量聚乙烯纤维聚丙烯纤维(丙纶)
聚烯烃弹性纤维
聚乙烯醇纤维
聚乙烯醇缩甲醛纤维(维纶)
聚氟乙烯纤维(氯纶)
聚丙烯腊纤维(腈纶)
聚四氟乙烯纤维(氟纶)
聚偏二氟乙烯纤维
聚丙烯腈基碳纤维
粘胶基碳纤维
沥青基碳纤维
木质素基碳纤维
氧化铝纤维、碳化硅纤维、硼纤维无碱玻璃纤维、中碱玻璃纤维、低介电玻璃纤维石棉纤维、水镁石纤维、玄武岩纤维铅纤维、铜纤维、不锈钢纤维
多组分化学纤维分类见表3。其中,合成纤维为大类,再按组分类别的异同,分为若干类目。表3
合成纤维
异类组分纤维
同类组分纤维
多组分化学纤维
聚乙烯/聚对苯二甲酸乙二酯(PE/PET)纤维低熔点聚酯(LMPET)/聚酯(PET)纤维、聚对苯二甲酸丙二酯/聚对苯二甲酸乙二酯(PTT/PET)纤维、聚对苯二甲酸丁二酯纤维/聚对苯二甲酸乙二酯(PBT/PET)纤维GB/T38136—2019
5.2.2按照形态分类
5.2.2.1长度、线密度和单丝根数按照长度.分成化学纤维短纤维、化学纤维长丝两大类:化学纤维短纤维,按照线密度和切段长度不同,再分为若干类目;化学纤维长丝,按照单丝根数,再分为若干类目。见表4。
按照长度、线密度和单丝根数分类的化学纤维表4
化学纤维短纤维
化学纤维长丝
中长型
超短型
按照喷丝孔几何形状,分成:
圆形,不分类目;
涤纶短纤维、锦纶短纤维
涤纶超短纤维
粘胶丝束、腈纶丝束
涤纶牵伸丝、涤纶低弹丝
涤纶单丝
异形,根据截面组合不同,再分为若干类目。见表5。
5按照截面分类的化学纤维
异形截面纤维
中空纤维
5.2.3按照加工方式分类
按照加工方式,分成两大类:
三角异形纤维、三叶异形纤维、十字形纤维、扁平形纤维单孔纤维、七孔纤维
短纤维加工,按照加工工艺不同,再分为若于类目:长丝加工,按照加工工艺不同,再分为若干类目。见表6。
短纤维加工
长丝加工
短纤维
表6按照加工方式分类的化学纤维类目
未牵伸丝(UDY
预取向丝(POY)、中取向丝(MOY)、高取向丝(HOY)、全取向丝(FOY)牵伸丝
变形丝
混纤丝
按照原料来源分类
涤纶牵伸丝、锦纶牵伸丝
涤纶低弹丝、锦纶6弹力丝
GB/T38136—2019
涤纶膨体变形丝(BCF)、锦纶6膨体变形丝(BCF)按照原料来源分类,合成纤维为大类,进而分为原生纤维和循环再利用纤维。化学纤维直接制品
按照制品类别,分成两大类:
短纤维制品,按照纺制方式不同.再分为若干类目;长丝制品.按照制成品不同,再分为若干类目。见表7。
化学纤维直接制品
短纤维制品
长丝制品
牵切纱
帘子线
帘子布
按照国家政策导向分类
涤纶毛条、锦纶毛条
维纶牵切纱
涤纶帘子线、锦纶帘子线
涤纶帘子布、锦纶帘子布
对位芳纶浆粕
在国家政策导向中,化学纤维产品作为新材料产业的一部分,已形成了相应类别。大致分成先进基础材料、关键战略材料、前沿新材料三大类。示例:碳纤维、芳纶、超高分子量聚乙烯纤维、聚苯硫酸纤维、聚酰亚胺纤维、碳化硅纤维。6
一般意义上的化学纤维产品包括但不限于以上分类5
小提示:此标准内容仅展示完整标准里的部分截取内容,若需要完整标准请到上方自行免费下载完整标准文档。
标准图片预览:





- 热门标准
- GB国家标准
- GB/T2828.1-2012 计数抽样检验程序 第1部分:按接收质量限(AQL)检索的逐批检验抽样计划
- GB50367-2013 混凝土结构加固设计规范
- GB/T18204.4-2000 公共场所毛巾、床上卧具微生物检验方法细菌总数测定
- GB5009.225-2023 食品安全国家标准 酒和食用酒精中乙醇浓度的测定
- GB/T3836.1-2021 爆炸性环境 第1部分:设备 通用要求
- GB/T9145-2003 普通螺纹 中等精度、优选系列的极限尺寸
- GB/T11839-1989 二氧化铀芯块中硼的测定 姜黄素萃取光度法
- GB/T11379-2008 金属覆盖层 工程用铬电镀层
- GB/T23892.3-2009 滑动轴承 稳态条件下流体动压可倾瓦块止推轴承 第3部分:可倾瓦块止推轴承计算的许用值
- GB/T18380.33-2022 电缆和光缆在火焰条件下的燃烧试验 第33部分:垂直安装的成束电线电缆火焰垂直蔓延试验 A类
- GB/T9239-1988 刚性转子平衡品质 许用不平衡的确定
- GB/T15917.3-1995 金属镝及氧化镝化学分析方法 对氯苯基荧光酮--溴化十六烷基三甲基胺分光光度法测定钽量
- GB/T6122.1-2002 圆角铣刀 第1部分:型式和尺寸
- GB/T7433-1987 对称电缆载波通信系统抗无线电广播和通信干扰的指标
- GB/T12053-1989 光学识别用字母数字字符集 第一部分:OCR-A字符集印刷图象的形状和尺寸
- 行业新闻
网站备案号:湘ICP备2025141790号-2