- 您的位置:
- 标准下载网 >>
- 标准分类 >>
- 有色金属行业标准(YS) >>
- YS/T 3016-2013 臭氧氧化工艺用反应器
标准号:
YS/T 3016-2013
标准名称:
臭氧氧化工艺用反应器
标准类别:
有色金属行业标准(YS)
标准状态:
现行出版语种:
简体中文下载格式:
.rar .pdf下载大小:
部分标准内容:
ICS 77. 120. 99
中华人民共和国黄金行业标准
YS/T 3016—2013
臭氧氧化工艺用反应器
Special reactor for ozone oxidation process2013-04-25发布
中华人民共和国工业和信息化部2013-09-01实施
中华人民共和国黄金
行业标准
臭氧氧化工艺用反应器
YS/T 3016—2013
中国标准出版社出版发行
北京市朝阳区和平里西街甲2号(100013)北京市西城区兰里河北街16号(100045)网址 spc. net, cn
总编室:(010)64275323发行中心:(010)51780235读者服务部:(015)68523946
中国标滩出版社案皇岛印刷厂印刷各地新华书店经销
于本 880×1230 1/16
印张0.75
字数18千字
2013年6月第一版2013年6月第一次印刷*
书号:155066·225592定价16.00元由本社发行中心调换
如有印装差错
版权专有侵权必究
举报电话:(01068510107
本标准按照GB/T1.1—2009给出的规则起草。本标由中国黄金协会提出。
本标准由全国黄金标准化技术委员会(SAC/TC379)归口。本标准起草单位:长春黄金研究院。YS/T3016—2013
本标准主要起草人:李延古、吴铃、张清波、李哲浩、左玉明、降向正、中波、张灵芝、吕玲、「成高飞翔、乔瞻、楚金澄,邱陆明、费运良。I
1范围
臭氧氧化工艺用反应器
YS/T3016—2013
本标准规定了奥氧氧化工艺用反应器的分类与命名、技术要求、试验方法和检验规则及质量保证期、标志、包装、运輪和贮存的要求。本标适用于采用臭氧氧化工艺对黄金行业含氰废液或废浆进行深度处理的反应器,以下简称臭氧氧化反应器。
2 规范性引用文件
下列文件对丁本文件的应用是必不可少的。凡是注日期的引用文件,仅注H期的版本适用于本文件。凡是不注日期的引用文件,其最新版本(包括所有的修改单)适用于本文件。GB%2.1工作场所有害因索职业接触限值第1部分:化学有害因素CB/T191包装储运图示标志
GB3095环境空气质量标准
GB/T3797电气控制设备
GB/T 4064
GB/T 6388
GB/T 6920
GB/T 7487
电气设备安全设计导则
运输包装收发货标志
水质PH值的定玻璃电极法
水质氰化物的测定第二部分氰化物的测定GB/T 11911
水质铁、锰的测定、火焰原子吸收分光光度法GB/T13306
GB/T 13897
水质硫氰酸盐的测定异烟酸-吡噬啉酮分光光度法CJ/T322水处理用臭氧发生器
HGJ229工业设备、管道防腐工程施工及验收规范HJ/T399水质化学需氙量的测定快速消解分光光度法HJ486水质铜的测定 2,9-二甲基-1,10-菲啰啉分光光度法HJ590环境空气臭氧的测定紫外光度法JB/T 4710
钢制塔式容器
钢制焊接常压容器
JB/T 4735
SL 327. 1 水质砷的测定
原子荧光光度法
3术语和定义
下列术语和定义适用于本文件。3.1
ozone oxidation process
臭氧氧化工艺
种利用含有臭氧的气体氧化去除废液或废浆中含有的还原性物质的工艺。本工艺对黄金行业含鼠废液或废浆中所含氰化物、COD(含氰化物衍生物)、碘等进行反应去除,要求废液pH控制在 69之1
YS/T 3016--2013
间,有对废液中各种无机氰化物、COD.砷等污染因了的深度处理能力和处理过程无二次污染物产生的优点,处理后废液污染物中总化物含量低于0.2mg/L、硫鼠酸盐含量低于5mg/L、COD总量低于30mg/L、总砷含量低于0.5mg/L,反应过程无二次污染物质产生。3.2此内容来自标准下载网
臭氧氧化工艺用反应器spccial reactorforozoneoxidationprocess一种气液逆流混合式反应器。通过向反应器内通人臭氧气体,依靠反应器内置的各种曝气和气液均布交换装置,与待处现废液进行均勾大表面积逆流接触,臭氧分解的同时氙化去除废液中含有的鼠化物、COD、砷等物质。
4分类与命名
4.1分类
根据臭氧氧化反应器的特性、结构形式、材质进行分类。4.1.1根据臭氙愈化反应器的特性分为连续式和批处理式。4.1.2根据臭氧氧化反应器的结构形式分为填料式、板式、鼓泡式、喷淋式、搅拌式、池式。4.1.3根据臭氰氧化反应器的材质分为不锈钢型、碳素钢内村防腐型、钢径内衬防腐型和全玻璃钢型。4.2命名
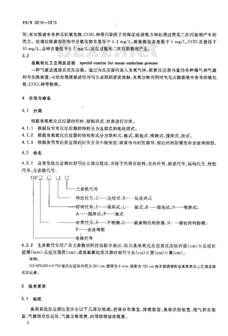
4.2.1臭氧鼠化反应器的型号由五部分组成,并按下列顺序排列:名称代号、材质代号、结构代号、特性代号、主参数代号。
主参数代号
特性代号C——连续式,B-·批处埋试-结构代号.F——填料式,L-…板式,B——鼓泡式,S喷淋式,
A-——搅拌式,P——池式
材质代号:S—不锈钢,C—碳素钢内树防腐,R-—钢砼内村防腐,F——全玻璃钢
名称代号
4.2.2主参数代号用产品主参数的阿拉伯数字表示,标出臭氧氧化反应器反应区内径(cm)×反应区壁厚(nm)-反应区高度(cm),或臭氧氧化反应器内部尺寸长(cm)×宽(cm)×高(cm)。示例:
Oz-5FC260×6-720指反应区的内径为260cm壁厚为6mm.高度为720cm的不锈钢填料型臭氧氧化工艺用连续式反应器,
5技术要求
5.1组成
臭氧氧化反应器应至少由以下几部分组成:进液分布装置、排液装置、臭氧供给装置、尾气排出装置,气液混合反应区、气液分离装置、内部结构清洗装置。2
5.2一般要求
YS/T 3016—2013
5.2.1臭氧氧化反应器应符合本标推的要求,应按照经过规定程序批准的图纸和技术文件制造,如果用广有特殊要求时,按双方签订的协议设计制造。5.2.2臭氧氧化反应器应根据待处理废液实验研究,并按JB/T4735和TB/T4710的要求设计、制造。5.2.3臭氧氧化反应器应选用抗臭氧及稀硫酸腐蚀的材料制造或按HGJ229的要求进行防腐蚀处理和验收。
5.2.4臭氧氧化反应器宣选用圆柱式外形立式结构或长方形卧式结构,臭氧氙化反应器内处理液产生的静压力、进气管道气阻及气液混合压力损失三者之和,应小臭氙氙化反应器前的臭氧发生系统供气压力。
5.2.5臭氧氧化反应器臭氧供给装置宜采用气液混合泵、曦气器、文丘里管等任一形式强化臭氧氧化反应器内气液混合,保证臭氧供给装置出口处曝气气泡平均有效直径大小在2mm以内。5.2.6臭氧氧化反应器内部结构的设计要求应尽量增加气体停留时间、增大气液接触表面积,并保证具有较低的气阻,尚时防止液泛的发生。5.2.7氧氧化反应器应根据含氰废液或废浆情况设两个及两个以上气液混合反应区,或两个及两个以上串联臭氧氧化反应器。反应区(器)内为防止偏流和沟流现象产生,可内置气液均布交换装置。5.2.8氧氧化反应器应在自身设置反应过程中必要的检测和监控点。5.2.9吴氧氧化反应器应配备气液分离装置,收集随尾气排山的水分。5.2.10臭氧氧化反应器尾气排出装置应配备尾气处理系统,分解破坏尾气中残余的臭氧。外排的废气应符合GBZ2.1,GB3095或地方排放标准。5.3性能要求
5.3.1臭氧氧化反应器对废液处理后,臭氧利用率应按表中规定的数值控制。表1奥氧利用率及部分污染物的量项目
臭氧利用率/%
外排废气中臭氧液度/(mg/m*)
外排废气中氰化氢浓度/6. 0~ 9. 0
5. 3.2除5.3.1要求内容外,正常工况下,废液经臭氧氧化反应器处后,臭氧氧化反应器出口的其他污染物排放浓度也应达到国家或地方排放标准的要求,同时应满足当地总量控制要求。污染物的非放浓度化学分析方法应按表2的规定。表2污染物浓度的化学分析方法
总鼠化物(CNI)
化学筛氧虽(C()Dcs)
检验方法
GB/T 6920
GB/T7487
HJ/T399
HJ 486
YS/T3016—2013
硫氰酸盐(SCN-)
氧(高莊度)
臭氧(低瘀度)
表2(续)
5.3.3臭氧氧化反应器的大修周期不少于.--年。5.4安全要求
5.4.1莫氧氧化反应器的焊缝、管道连接处等均应严密,不得泄漏。5.4.2电器控制装置应符合GB/T4064的有关规定。5.4.3设备说明书上应清晰地标明操作说明及注意事项。检验方法
GB/T 11911
GB/T 13897
CI/T 322
5.4.4需控制压力的单元应设置压力指示和超压保护装置,其性能应符合安全技术的有关要求。5.4.5由计算机控制的内部结构清洗装置应同时具备手动操作功能。5.5其他要求
臭氧氧化反应器正常运行条件:反应器内液温在20℃~35℃之间;反应器压力状态为常压。
臭氧氯化反应器进出口管道上及各反应区段府设置采样口盛采样点。5.5.2
设在臭氧化反应进口和出口管道上的采样口,应尽可能靠近臭氧氧化反应器设备主体:气态或蒸气态污染物的采样点,应避开涡流区管段,选择在管道中心位置;b)
气体流量的测量,采样点或测量点应按以下原则确定:e
优先选择在垂直管段采样或测量;2)
避开管道弯头或断面急剧变化的部位:采样或测点位置距下游方向的弯头、变径臂不小于6倍直径,距上述部件王游方向不小于3)路
3倍直径。
6试验方法
臭氧氧化反应器应按JB/T4735规定的试验方法试验。6.1
6.2电器控制装置按GB/T3797规定的试验方法进行测试。6.3臭氧氧化反应器的工艺参数与性能试验在安装完成后的调试过程中进行,正常运行7天及以上,按附录 A 表 A 1,表 A, 2 和表 A. 3 记录试验情况:7检验规则
7.1检验分类
臭氧氧化反应器的检验分为出厂检验和型式检验两类。4
7.2 出厂检验
YS/T 3016—2013
7.2.1每台臭氧氧化反应器须经制造厂质检部门检验合格后方可出厂,出厂时应附有产品质量合格证明。在特殊情况下,按制造厂与用户协议规定也可在用广方进行检验,7.2.2出厂检验按5.1、5.2、5.4、5.5、6.1和6.2的规定进行。7.2.31
检验项目:
外观;
b)材质;
零部件装配质量;
仪表管道接口;
密封性能。
7.3型式检验
当有下列情况之一时,应逃行型式检验:新产品鉴定投产时;
生产工艺或主要材料有重火改变时;b)
停产时间在半年以上又恢复生产时:批量生产中的定期抽检,每年至少进行一次;d)
国家质量监督机构提山型式检验要求时。7.3.2E
型式检验项目与要求应符合表3的规定。表3
型式检验项目与要求
制造质量
待处理波高度
曦氏供给装置
气波分离装置
尾气处理系统
氧利用率
污染物排放浓度
大修周期
安全要求
检测和监控点
检验项目名称
国家环境保护产品认定检验按型式检验进行。7.4判定规则
符合 5. 1 的规定
符合 5. 2. 1、3. 2, 2 和 5. 2, 3 的规定符合 5. 2. 4 和 5, 4. 4 的规定符合 5, 2. 5 的规定
符合 5. 2. 9 的规定
符合 5. 2. 10 的规定
符合 5. 3. 1 的规定
符合 5, 3. 1 和 5. 3. 2 的规定符合 5. 3. 3 的规定
符合 5. 4 的规定
符合5. 2. 8 和 5, 5. 2 的规定对检验项目全部达到本标准要求的判定为合格品。5
YS/T 3016—2013
8质量保证期
在用户遵守使用说明书中规定的操作条件及保养情况下,从制造厂发货之日起一年内,臭氧氧化反应器因制造质量问题而发生损坏或不能正常工作时,制造厂应无偿负责修理或更换(不包括易件):9标志,包装、运输和贮存
9.1标志
每套设备均应在其明显部位固定耐久性产品标牌,标牌应符合GB/T13306的规定。标牌上应标出下列内容:
a)产品名称和型号;
b)主要技术参数;
出厂编号:
d)制造」名称;
e)制造日期。
9.2包装
9.2.1产品装箱时应愤其重心位置居中靠下,重心偏高时应尽可能采用卧式包装或采取稳固措施。9.2.2敞装时,应尽可能用钉子或螺栓将产品固定在底座上,如果不可能,可考用钢带固定。包装底座在长度和宽度上一般小小于产品的尺寸。如果需要,可以在产品与底座之间,以及产品与固定件之间装上相应的衬垫
9.2.3对散装件不宜直接在件上喷涂标志的,可用标牌或标签系挂在件上,每个件至少系挂2个。9.2.4加工精度较高或怕磕碰的零件装箱时,应采取隔垫措施。清洗酸洗过的钢管两端用塑料盖(管堵)密封好。所有带螺纹的管件、杆件、地脚螺栓等全部螺纹,采取防锈措施后,均用塑料网套、聚丙烯编织布或强度较好的其他防护材料缠绕,然后扎紧,以防碰伤螺纹。9.2.5随机工具、备件、附件应逃行防潮、防锈保护,并采用包装箱包装,9.2.6包装储运指示标志应符合GB/T191的规定。凡需单件起吊的和重心明显偏离中心的包装件,应标注“由此起帛”和“重心”的标志。9.2.7运输包装的收发货标志按GB/T6388的规定进行。9.2.8下列文件随机包装,随机文件应采取防潮、防水等防护措施。产品分多箱包装时,使用说明书、合格证明书、总装箱单一般放在主机箱内分类装箱单应放在相应的包装箱内。a)产品质量合格证,
b)产品使用说明书;
c)装箱单(包括总装箱单和分装箱单)。9.3运输
装运时,应有可靠的固定防护措施和吊装防护措施。9.4存
9.4.1停放时应用支架垫平,存放之前应对其防护密封件的完好情况进行全面细致的检查。9.4.2电器控制部分应存放在通风、干燥的库房内,否则应采取防、防雨、防潮等措施。6
附录A
(规范性附录)
臭氧氧化反应器
试验情况记录表,如表 A. 1~表 A, 3 所示。表 A. 1 臭氧氧化反应器数据跟踪记录表臭氧氧化友应器工作方式
臭氧氧化反应器进液温度/℃
臭氧氧化反应器内原有水量/m
臭氧氧化反应器进水量/(m/h)
鼻氧氧化反应器进气口气压/
备注:
班人员:
连续处理直接排政方式
批处理间歇排放方式
二班人员:
废液流量/(m/h)
一次处理废液量/m
臭氧氧化反应器排液温度/℃
YS/T 30162013
臭氧氧化反应器排水量/(m2/h)
臭氧氧化反应器排气口气压/
三班人员:
表A,2臭氧氧化反应器臭氧利用率参数记录样品友应时间
臭氧含基/g/m')
进气口泌度舞液口浓度 第一反应区然度 第反应区张度排气口滋度尾气分解器出口滋度注:具氧一次利用率=(进气口臭氧浓度一排气口臭氧获度)/进气口臭氧浓度×10C%。利用率
YS/T3016—2013
检测点位过
进被口
第一反应区(器)
第二反应区(器)
排液口
排气口
尾气分解器出口
臭氧氧化反应器运行中污染物检测元素浓度参数记录PH
YS/T 3016-2013
氰化物
打印日期:2013车6月24几F009元硫氨酸盐
总神含量
氰化氨
版权专有慢权必究
书号:1550662-25582
定价:
小提示:此标准内容仅展示完整标准里的部分截取内容,若需要完整标准请到上方自行免费下载完整标准文档。
中华人民共和国黄金行业标准
YS/T 3016—2013
臭氧氧化工艺用反应器
Special reactor for ozone oxidation process2013-04-25发布
中华人民共和国工业和信息化部2013-09-01实施
中华人民共和国黄金
行业标准
臭氧氧化工艺用反应器
YS/T 3016—2013
中国标准出版社出版发行
北京市朝阳区和平里西街甲2号(100013)北京市西城区兰里河北街16号(100045)网址 spc. net, cn
总编室:(010)64275323发行中心:(010)51780235读者服务部:(015)68523946
中国标滩出版社案皇岛印刷厂印刷各地新华书店经销
于本 880×1230 1/16
印张0.75
字数18千字
2013年6月第一版2013年6月第一次印刷*
书号:155066·225592定价16.00元由本社发行中心调换
如有印装差错
版权专有侵权必究
举报电话:(01068510107
本标准按照GB/T1.1—2009给出的规则起草。本标由中国黄金协会提出。
本标准由全国黄金标准化技术委员会(SAC/TC379)归口。本标准起草单位:长春黄金研究院。YS/T3016—2013
本标准主要起草人:李延古、吴铃、张清波、李哲浩、左玉明、降向正、中波、张灵芝、吕玲、「成高飞翔、乔瞻、楚金澄,邱陆明、费运良。I
1范围
臭氧氧化工艺用反应器
YS/T3016—2013
本标准规定了奥氧氧化工艺用反应器的分类与命名、技术要求、试验方法和检验规则及质量保证期、标志、包装、运輪和贮存的要求。本标适用于采用臭氧氧化工艺对黄金行业含氰废液或废浆进行深度处理的反应器,以下简称臭氧氧化反应器。
2 规范性引用文件
下列文件对丁本文件的应用是必不可少的。凡是注日期的引用文件,仅注H期的版本适用于本文件。凡是不注日期的引用文件,其最新版本(包括所有的修改单)适用于本文件。GB%2.1工作场所有害因索职业接触限值第1部分:化学有害因素CB/T191包装储运图示标志
GB3095环境空气质量标准
GB/T3797电气控制设备
GB/T 4064
GB/T 6388
GB/T 6920
GB/T 7487
电气设备安全设计导则
运输包装收发货标志
水质PH值的定玻璃电极法
水质氰化物的测定第二部分氰化物的测定GB/T 11911
水质铁、锰的测定、火焰原子吸收分光光度法GB/T13306
GB/T 13897
水质硫氰酸盐的测定异烟酸-吡噬啉酮分光光度法CJ/T322水处理用臭氧发生器
HGJ229工业设备、管道防腐工程施工及验收规范HJ/T399水质化学需氙量的测定快速消解分光光度法HJ486水质铜的测定 2,9-二甲基-1,10-菲啰啉分光光度法HJ590环境空气臭氧的测定紫外光度法JB/T 4710
钢制塔式容器
钢制焊接常压容器
JB/T 4735
SL 327. 1 水质砷的测定
原子荧光光度法
3术语和定义
下列术语和定义适用于本文件。3.1
ozone oxidation process
臭氧氧化工艺
种利用含有臭氧的气体氧化去除废液或废浆中含有的还原性物质的工艺。本工艺对黄金行业含鼠废液或废浆中所含氰化物、COD(含氰化物衍生物)、碘等进行反应去除,要求废液pH控制在 69之1
YS/T 3016--2013
间,有对废液中各种无机氰化物、COD.砷等污染因了的深度处理能力和处理过程无二次污染物产生的优点,处理后废液污染物中总化物含量低于0.2mg/L、硫鼠酸盐含量低于5mg/L、COD总量低于30mg/L、总砷含量低于0.5mg/L,反应过程无二次污染物质产生。3.2此内容来自标准下载网
臭氧氧化工艺用反应器spccial reactorforozoneoxidationprocess一种气液逆流混合式反应器。通过向反应器内通人臭氧气体,依靠反应器内置的各种曝气和气液均布交换装置,与待处现废液进行均勾大表面积逆流接触,臭氧分解的同时氙化去除废液中含有的鼠化物、COD、砷等物质。
4分类与命名
4.1分类
根据臭氧氧化反应器的特性、结构形式、材质进行分类。4.1.1根据臭氙愈化反应器的特性分为连续式和批处理式。4.1.2根据臭氧氧化反应器的结构形式分为填料式、板式、鼓泡式、喷淋式、搅拌式、池式。4.1.3根据臭氰氧化反应器的材质分为不锈钢型、碳素钢内村防腐型、钢径内衬防腐型和全玻璃钢型。4.2命名
4.2.1臭氧鼠化反应器的型号由五部分组成,并按下列顺序排列:名称代号、材质代号、结构代号、特性代号、主参数代号。
主参数代号
特性代号C——连续式,B-·批处埋试-结构代号.F——填料式,L-…板式,B——鼓泡式,S喷淋式,
A-——搅拌式,P——池式
材质代号:S—不锈钢,C—碳素钢内树防腐,R-—钢砼内村防腐,F——全玻璃钢
名称代号
4.2.2主参数代号用产品主参数的阿拉伯数字表示,标出臭氧氧化反应器反应区内径(cm)×反应区壁厚(nm)-反应区高度(cm),或臭氧氧化反应器内部尺寸长(cm)×宽(cm)×高(cm)。示例:
Oz-5FC260×6-720指反应区的内径为260cm壁厚为6mm.高度为720cm的不锈钢填料型臭氧氧化工艺用连续式反应器,
5技术要求
5.1组成
臭氧氧化反应器应至少由以下几部分组成:进液分布装置、排液装置、臭氧供给装置、尾气排出装置,气液混合反应区、气液分离装置、内部结构清洗装置。2
5.2一般要求
YS/T 3016—2013
5.2.1臭氧氧化反应器应符合本标推的要求,应按照经过规定程序批准的图纸和技术文件制造,如果用广有特殊要求时,按双方签订的协议设计制造。5.2.2臭氧氧化反应器应根据待处理废液实验研究,并按JB/T4735和TB/T4710的要求设计、制造。5.2.3臭氧氧化反应器应选用抗臭氧及稀硫酸腐蚀的材料制造或按HGJ229的要求进行防腐蚀处理和验收。
5.2.4臭氧氧化反应器宣选用圆柱式外形立式结构或长方形卧式结构,臭氧氙化反应器内处理液产生的静压力、进气管道气阻及气液混合压力损失三者之和,应小臭氙氙化反应器前的臭氧发生系统供气压力。
5.2.5臭氧氧化反应器臭氧供给装置宜采用气液混合泵、曦气器、文丘里管等任一形式强化臭氧氧化反应器内气液混合,保证臭氧供给装置出口处曝气气泡平均有效直径大小在2mm以内。5.2.6臭氧氧化反应器内部结构的设计要求应尽量增加气体停留时间、增大气液接触表面积,并保证具有较低的气阻,尚时防止液泛的发生。5.2.7氧氧化反应器应根据含氰废液或废浆情况设两个及两个以上气液混合反应区,或两个及两个以上串联臭氧氧化反应器。反应区(器)内为防止偏流和沟流现象产生,可内置气液均布交换装置。5.2.8氧氧化反应器应在自身设置反应过程中必要的检测和监控点。5.2.9吴氧氧化反应器应配备气液分离装置,收集随尾气排山的水分。5.2.10臭氧氧化反应器尾气排出装置应配备尾气处理系统,分解破坏尾气中残余的臭氧。外排的废气应符合GBZ2.1,GB3095或地方排放标准。5.3性能要求
5.3.1臭氧氧化反应器对废液处理后,臭氧利用率应按表中规定的数值控制。表1奥氧利用率及部分污染物的量项目
臭氧利用率/%
外排废气中臭氧液度/(mg/m*)
外排废气中氰化氢浓度/
5. 3.2除5.3.1要求内容外,正常工况下,废液经臭氧氧化反应器处后,臭氧氧化反应器出口的其他污染物排放浓度也应达到国家或地方排放标准的要求,同时应满足当地总量控制要求。污染物的非放浓度化学分析方法应按表2的规定。表2污染物浓度的化学分析方法
总鼠化物(CNI)
化学筛氧虽(C()Dcs)
检验方法
GB/T 6920
GB/T7487
HJ/T399
HJ 486
YS/T3016—2013
硫氰酸盐(SCN-)
氧(高莊度)
臭氧(低瘀度)
表2(续)
5.3.3臭氧氧化反应器的大修周期不少于.--年。5.4安全要求
5.4.1莫氧氧化反应器的焊缝、管道连接处等均应严密,不得泄漏。5.4.2电器控制装置应符合GB/T4064的有关规定。5.4.3设备说明书上应清晰地标明操作说明及注意事项。检验方法
GB/T 11911
GB/T 13897
CI/T 322
5.4.4需控制压力的单元应设置压力指示和超压保护装置,其性能应符合安全技术的有关要求。5.4.5由计算机控制的内部结构清洗装置应同时具备手动操作功能。5.5其他要求
臭氧氧化反应器正常运行条件:反应器内液温在20℃~35℃之间;反应器压力状态为常压。
臭氧氯化反应器进出口管道上及各反应区段府设置采样口盛采样点。5.5.2
设在臭氧化反应进口和出口管道上的采样口,应尽可能靠近臭氧氧化反应器设备主体:气态或蒸气态污染物的采样点,应避开涡流区管段,选择在管道中心位置;b)
气体流量的测量,采样点或测量点应按以下原则确定:e
优先选择在垂直管段采样或测量;2)
避开管道弯头或断面急剧变化的部位:采样或测点位置距下游方向的弯头、变径臂不小于6倍直径,距上述部件王游方向不小于3)路
3倍直径。
6试验方法
臭氧氧化反应器应按JB/T4735规定的试验方法试验。6.1
6.2电器控制装置按GB/T3797规定的试验方法进行测试。6.3臭氧氧化反应器的工艺参数与性能试验在安装完成后的调试过程中进行,正常运行7天及以上,按附录 A 表 A 1,表 A, 2 和表 A. 3 记录试验情况:7检验规则
7.1检验分类
臭氧氧化反应器的检验分为出厂检验和型式检验两类。4
7.2 出厂检验
YS/T 3016—2013
7.2.1每台臭氧氧化反应器须经制造厂质检部门检验合格后方可出厂,出厂时应附有产品质量合格证明。在特殊情况下,按制造厂与用户协议规定也可在用广方进行检验,7.2.2出厂检验按5.1、5.2、5.4、5.5、6.1和6.2的规定进行。7.2.31
检验项目:
外观;
b)材质;
零部件装配质量;
仪表管道接口;
密封性能。
7.3型式检验
当有下列情况之一时,应逃行型式检验:新产品鉴定投产时;
生产工艺或主要材料有重火改变时;b)
停产时间在半年以上又恢复生产时:批量生产中的定期抽检,每年至少进行一次;d)
国家质量监督机构提山型式检验要求时。7.3.2E
型式检验项目与要求应符合表3的规定。表3
型式检验项目与要求
制造质量
待处理波高度
曦氏供给装置
气波分离装置
尾气处理系统
氧利用率
污染物排放浓度
大修周期
安全要求
检测和监控点
检验项目名称
国家环境保护产品认定检验按型式检验进行。7.4判定规则
符合 5. 1 的规定
符合 5. 2. 1、3. 2, 2 和 5. 2, 3 的规定符合 5. 2. 4 和 5, 4. 4 的规定符合 5, 2. 5 的规定
符合 5. 2. 9 的规定
符合 5. 2. 10 的规定
符合 5. 3. 1 的规定
符合 5, 3. 1 和 5. 3. 2 的规定符合 5. 3. 3 的规定
符合 5. 4 的规定
符合5. 2. 8 和 5, 5. 2 的规定对检验项目全部达到本标准要求的判定为合格品。5
YS/T 3016—2013
8质量保证期
在用户遵守使用说明书中规定的操作条件及保养情况下,从制造厂发货之日起一年内,臭氧氧化反应器因制造质量问题而发生损坏或不能正常工作时,制造厂应无偿负责修理或更换(不包括易件):9标志,包装、运输和贮存
9.1标志
每套设备均应在其明显部位固定耐久性产品标牌,标牌应符合GB/T13306的规定。标牌上应标出下列内容:
a)产品名称和型号;
b)主要技术参数;
出厂编号:
d)制造」名称;
e)制造日期。
9.2包装
9.2.1产品装箱时应愤其重心位置居中靠下,重心偏高时应尽可能采用卧式包装或采取稳固措施。9.2.2敞装时,应尽可能用钉子或螺栓将产品固定在底座上,如果不可能,可考用钢带固定。包装底座在长度和宽度上一般小小于产品的尺寸。如果需要,可以在产品与底座之间,以及产品与固定件之间装上相应的衬垫
9.2.3对散装件不宜直接在件上喷涂标志的,可用标牌或标签系挂在件上,每个件至少系挂2个。9.2.4加工精度较高或怕磕碰的零件装箱时,应采取隔垫措施。清洗酸洗过的钢管两端用塑料盖(管堵)密封好。所有带螺纹的管件、杆件、地脚螺栓等全部螺纹,采取防锈措施后,均用塑料网套、聚丙烯编织布或强度较好的其他防护材料缠绕,然后扎紧,以防碰伤螺纹。9.2.5随机工具、备件、附件应逃行防潮、防锈保护,并采用包装箱包装,9.2.6包装储运指示标志应符合GB/T191的规定。凡需单件起吊的和重心明显偏离中心的包装件,应标注“由此起帛”和“重心”的标志。9.2.7运输包装的收发货标志按GB/T6388的规定进行。9.2.8下列文件随机包装,随机文件应采取防潮、防水等防护措施。产品分多箱包装时,使用说明书、合格证明书、总装箱单一般放在主机箱内分类装箱单应放在相应的包装箱内。a)产品质量合格证,
b)产品使用说明书;
c)装箱单(包括总装箱单和分装箱单)。9.3运输
装运时,应有可靠的固定防护措施和吊装防护措施。9.4存
9.4.1停放时应用支架垫平,存放之前应对其防护密封件的完好情况进行全面细致的检查。9.4.2电器控制部分应存放在通风、干燥的库房内,否则应采取防、防雨、防潮等措施。6
附录A
(规范性附录)
臭氧氧化反应器
试验情况记录表,如表 A. 1~表 A, 3 所示。表 A. 1 臭氧氧化反应器数据跟踪记录表臭氧氧化友应器工作方式
臭氧氧化反应器进液温度/℃
臭氧氧化反应器内原有水量/m
臭氧氧化反应器进水量/(m/h)
鼻氧氧化反应器进气口气压/
备注:
班人员:
连续处理直接排政方式
批处理间歇排放方式
二班人员:
废液流量/(m/h)
一次处理废液量/m
臭氧氧化反应器排液温度/℃
YS/T 30162013
臭氧氧化反应器排水量/(m2/h)
臭氧氧化反应器排气口气压/
三班人员:
表A,2臭氧氧化反应器臭氧利用率参数记录样品友应时间
臭氧含基/g/m')
进气口泌度舞液口浓度 第一反应区然度 第反应区张度排气口滋度尾气分解器出口滋度注:具氧一次利用率=(进气口臭氧浓度一排气口臭氧获度)/进气口臭氧浓度×10C%。利用率
YS/T3016—2013
检测点位过
进被口
第一反应区(器)
第二反应区(器)
排液口
排气口
尾气分解器出口
臭氧氧化反应器运行中污染物检测元素浓度参数记录PH
YS/T 3016-2013
氰化物
打印日期:2013车6月24几F009元硫氨酸盐
总神含量
氰化氨
版权专有慢权必究
书号:1550662-25582
定价:
小提示:此标准内容仅展示完整标准里的部分截取内容,若需要完整标准请到上方自行免费下载完整标准文档。
标准图片预览:





- 其它标准
- 上一篇: YS/T 3004-2011 金精矿
- 下一篇: YY 0109-2013 医用超声雾化器
- 热门标准
- 行业标准
- YS/T539.11-2009 镍基合金粉化学分析方法 第11部分:钨量的测定 辛可宁称量法
- YS/T539.6-2006 镍基合金粉化学分析方法三氯化钛-重铬酸钾滴定法测定铁量
- YS/T360.1-2011 钛铁矿精矿化学分析方法 第1部分:二氧化钛量的测定 硫酸铁铵滴定法
- YS/T7-2008 铝电解多功能机组
- YS/T240.6-2007 铋精矿化学分析方法 铁量的测定 重铬酸钾滴定法
- YS/T539.1-2006 镍基合金粉化学分析方法中和滴定法测定硼量
- YS/T555.10-2009 钼精矿化学分析方法 铼量的测定 硫氰酸盐分光光度法
- YS/T887-2013 锆及锆合金焊丝
- YS/T102.2-2003 铅、锌冶炼企业产品能耗 第二部分:锌冶炼企业产品能耗
- YS/T484-2005 金属氢化物 镍电池负极用储氢合金比容量的测定
- YS/T240.9-2007 铋精矿化学分析方法 铜量的测定 碘量法和火焰原子吸收光谱法
- YS/T244.3-1994 高纯铝化学分析方法 二安替吡啉甲烷-硫氰酸盐光度法测定钛量
- YS/T335-1994 电真空器件用无氧铜含氧量金相检验法
- YS/T211.3-1994 锑化学分析方法 双硫腙光度法测定镉
- YS/T455.2-2003 铝箔试验方法 第2部分 铝箔的针孔
- 行业新闻
请牢记:“bzxz.net”即是“标准下载”四个汉字汉语拼音首字母与国际顶级域名“.net”的组合。 ©2025 标准下载网 www.bzxz.net 本站邮件:bzxznet@163.com
网站备案号:湘ICP备2025141790号-2
网站备案号:湘ICP备2025141790号-2