- 您的位置:
- 标准下载网 >>
- 标准分类 >>
- 有色金属行业标准(YS) >>
- YS/T 887-2013 锆及锆合金焊丝
标准号:
YS/T 887-2013
标准名称:
锆及锆合金焊丝
标准类别:
有色金属行业标准(YS)
标准状态:
现行出版语种:
简体中文下载格式:
.rar .pdf下载大小:
部分标准内容:
:1Cs 77. 150
中华人民共和国有色金属行业标准YS/T887—2013
锆及锆合金焊丝
Ziconium and ziconium alloy welding wires2013-04-25发布
中华人民共和国工业和信息化部发布
2013-09-01实施
本标准按照GB/T1.12009给出的规则起草。本标准由全国有色金属标准化技术委员会(SAC/TC243)归口。本标准负责起草单位:宝钛集团有限公司、宝鸡钛业股份有限公司。本标推参加起草单位:广东东方锆业科技股份有限公司。本标准主要起草人:陶海林、锥水会、马忠贤、冯军宁、李献军、许小军。YS/T 887—20'3
1范围
锆及锆含金焊丝
YS/T 887—2013
本标规定了错及错合金焊丝的要求、试验方法,检验规则,标志,包装,运输,贮存和质量证明书以及合同(或订货单)内容。
本标推适用下玲拉方法生心的错及错合金焊丝。2规范性引用文件
下列文件对于本文件的应用是必不可少的。凡是注日期的引用文件,仅注日期的版本适用于本文件。凡是不注口期的引用文件,其最新版本(包括所有的修改单)适用于本文件。GB/T51.68α-B钛合金高低倍组织检验方法GB/F8180钛及钛合金加工产品的包装,标志、输和贮存GB/T13747(所有部分)锆及锆合金化学分析方法GB/T15620镍及镍合金焊丝
3 术语和定义
GB/T15620 界定的以及下列术语和定义适用下本文件。为便于使用,以下重复列出了GB/T15620中的某些术语和定义。3. 1
松弛直径thecas of fillermetal从丝盘上截取足够长度的焊丝,不受狗束地放在平面上,测量所形成圆或圆弧的直径即为松弛直径:
翘距 the helix of filler metal从焊丝盘上截取足够长度的焊丝,不受狗束地放在平面上,焊丝翘起的最商点到平面的距离即为翘距。
4要求
4.1牌号、状态
产品的牌号、规格和状态应符合表1的规定。表1产品的牌号、规格和状态
ERZr-3.ERZr-5
Y(冷加工态)、M退火态)
丝径/mm
0. 8-~6. 4
YS/T 887—2013
4.2化学成分
产品的化学成分应符合表2的规定表2产品的化学成分
FRZr-3
主元素质量分数/%
Zr-I-Hf
4.3尺寸及允许偏差
2. 0~3. 0
杂质元案质量分数/%
0.11 ~0. 15
0,11~0.16
4.3.1产品可按盘丝、直段丝、无支架卷和带支架卷的包装形式供货,不同供贫方式的标准尺寸及允许偏差应符合表3的规定。
表3产品不同供货方式的标准尺寸及允许偏差标推包装形式
直段丝
无支架卷Www.bzxZ.net
带支架卷
丝径/mm
1, 3,1. 2,1.. 6
1.6、2.0.2.4、2.5
4.0、4.8、5.0、6.4
丝径允许偏差/mm
4.3.2以直段丝供货的产品,当需方对长度无特殊要求时,应以定尺供货,定尺长度为914mm,充许偏差为+5mm;需方要求不定尺供货时。k度应不大于3000mm,弯曲度不得大于5mm/m。4.4外观质盘
4.4.1产品应以冷拉、磨光或酸洗表面供货4.4.2品表面应光滑、洁,无氧化皮,无对焊接特性、焊接操作或焊缝有不利影响的裂纹,凹坑、划痕、起刺、斑痕、折登,不应有润滑剂利其他外来物的污染,以及其他影响使用的缺陷。4.4.3一根连续的焊丝,允许出同一批号的多根焊丝焊接,焊缝处应均匀一致。4.5松弛直径和翘距
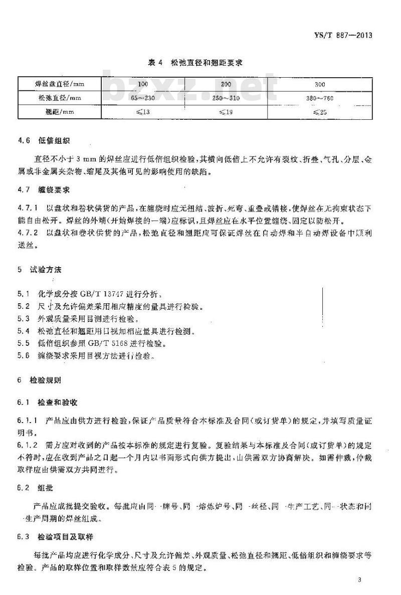
缠绕在焊丝盘上的焊丝应具有定的松弛直径和翘距,应符合表4的规定。2
焊丝盘直径/mm
松弛直径/mm
翘距/mm
4.6低倍组织
表4松弛直径和翘距要求
65~230
250~510
YS/T 887-2013
380-760
直径不小于3扭Ⅱ的焊丝应进行低借组织检验,其横向低借上不允许有裂纹、折叠、气孔、分层、金属或非金属夹杂物、缩尾及其他可见的影响使用的缺陷。4.7缠绕要求
4.7.1以盘状和卷状供货的产品,在缠绕时应无扭结、波折、死弯、重叠或错接,使焊丝在无拘束状态下能自由松开。焊丝的外端(开始焊接的一端)应标识,且丝应在水平位置缠绕,固定以防松开。4.7.2以盘状利卷状供货的产品,松弛直径和翘距应可保证焊丝在白动炼和半白动焊设备中顾利送丝。
5试验方法
5.1化学成分按GB/T13747逃行分析:5.2尺寸及充许偏差采用相应精度的量具进行检验。5.3外观质量来用目测进行检验,5.4松弛直径和翘距用口视加相应量具进行检测。5.5低倍组织参照GB/T5168进行检验。5.6缠绕要求来用目视方法进行检验。6检验规则
6.1检查和验收
6.1.1产品应由供方进行检验,保证产品质最符合本标准及合同(或订货单)的规定,并填写质量证明书。
6.1.2需方应对收到的产品按本标准的规定进行复验。复验结果与本标准及合同(或订货单)的规定不符时,应在收到产品之口起一个月内以书面形式向供方提出,山供需双方协商解决。如需仲裁,仲裁取样应由供需双方共同进行。
6.2组批
产品应成批提交验收。每批应出同-牌号、厕熔炼炉号、厕-丝径、同、-生产工艺、同状态和间·生产周期的焊丝纽成。
6.3检验项目及取样
每批产品均应进行化学成分、尺寸及允许偏差、外观质量、松弛直径和翘距,低倍组织和缠绕要求等检验。产品的取样位置和取样数量应符合表5的规定。3
YS/T 887-—2013
检验项目
化学成分
尺寸及允许偏差
表面量
松地直径和翘距
低倍组织
缠绕要求
表5产品的取样位置和取样数量要求取样位置及取样数
C,N.H,0元在成品上取样分析,每批取1份,其他元素供方可以铸绽分析结果报出。带方复验时,所有元素均在成品上取样分折逐支(卷、盘)检验
遂支(鲨,盘)检查
每盘敢一个
每批任取两支(卷、盘),每支取-个遂馨(盘)检
6.4检验结果的判定
要求的章条号,
试验方法的章条号
6.4.化学成分检验中,果有一个试样的试验结果不合格,应从该批产品(包括原受检产品)中取双倍数量的试样进行重复试验。重复试验结果不合格,则判该批产品不合格。6.4.2尺寸及允许遍差和表面质量不合格时,判单支(卷、盘)不合格,但允许供方划除不合格部分后重新检验,合格者交货。
6.4.3松弛直径和翘距不合格时,判单盘不合格。6.4.4低倍组织不合格时,判该批产品不合格,但允许供方逐支(卷、盘)检验,合格者交货。6.4.5缠绕要求不合格时,判该卷(盘)不合格。7标志、包装、运输、贮存和质量证明书7、1标志
每批产品应系上标签,其上注明:a)产品名称;
b)牌号、熔炼炉号,批号:
丝径;
状态;
本标推编号。
7.2包装
焊丝的内包装可采用编织布,塑料布和包装纸等,外包装可采用编织布,必要时可再用钙塑箱或本箱包装:包装底可防止在运输利贮存过程中握坏,需方对包装有特殊要求时,虚在合同(或订货单)中荘明。
7.3包装形式和重量
7.3.1本标准推荐的标准包装形式的名义净重见表6。4
标推包装形式
直段丝
尤支架卷
猎支架卷
表 6标准包装形式的名义净重
名义净重/kg
2. 5.5、10,25
25、30
0. 5(100),2. 5(200),5-~12(300)注:表中的(100)、(200)和(300)焊丝盘尺寸(mm))。YS/T 887—2013
7.3.2产品可以直段丝.带支架卷、无支架卷或盘丝包装形式供货。经供需双方协商,还允许采用其他包装形式:
7.3.3焊丝盘的设计和制造,应能防止在止常搬运和使用中变形,并应清活和干燥,以保证焊丝的清。标推焊丝盘的尺寸见附录 A。7.4运输和贮存
7.4.1产品的运输和存参照GB/T8180的规定执行。7.4.2带支架卷的衬套应能防止焊丝在毅运和使用中发生变形,并应足够清洁和干媒,以保持产品的清洁。
7.4.3焊丝盘应能防止焊丝在搬运和使用中发生的变形,并应足够清洁和干爆,以保持产品的消洁。7.5质量证明书
每批产品应附有质量证明书。质量证明书应包括:a)产品名称;
h)牌号、熔炼炉号,批号;
状态、丝径、数量(支数/卷数/盘数,毛重、净重);d)本标准编号;
各项分析检验结果和质量检验部门印记;0
生产厂标识;
包装H期。
合同(或订货单)内容
订购本标准所列产品的合同(或订货单)应包括如下内穿:a)产品名称;
b)牌号;
状态;
d)尺寸规格;
包装形式(包括标推盘装焊丝的盘尺寸):支数/卷数/盘数、重量:
本标准号:
其他需要说明的事项。
YS/T 887--2013
附录A
(资料性附录)
锆及错合金焊丝标准盘
4. 1错及锆合金焊丝标推盘见图A.1.具尺寸及允许偏差见表 A,1.芯驹外径”(
)10拍标准焊丝盘尺寸
志轴外径”
法兰上的形
b)200mm和300mm标准焊丝盘尺寸芯外径应以保证烨丝的顺利送进为准。,当芯轴鼓胀或芯轴与法兰不对准时,芯轴内径尺不应小于法兰内径。c每个然兰上应有孔,孔与孔可不对正,100mm的焊丝盘可无驱动孔。图A.1锆及错合金焊丝标准盘
A-A截面
A-A糊面
芯辅肉径
焊丝盘直径
标准焊丝盘的尺寸及允许偏差
焊丝盘直径及允许偏差
宽度及允许偏差
法兰内轻及允许偏差
驱动孔轴问距及允许偏差
驱动孔直径及允许偏差
44.5二-。:
YS/T 887-—2013
单位为遮米
44.5±8.9
YS/T887-2013
打印月期:2013年8月5月F009
中华人民共和国有色金属
行业标推
锆及合金焊丝
YS/T 887- 2013
中国标推出版社出版发行
北京市朝阳区和平里西街甲2号(100013)北京市西城区三里河北街16号(100045)网址 www, spc, Iet, cn
总编室:(010)64275323发行中心:(010)51780235读者服务:(010)68523946
中函标准出版社泰皇岛印翩厂印刷各地新华书店经销
开本880×12301/16电张0.75
宁数16下字
2013年7月第一次印刷
2013年7月第一版
书号:155066·2-26631定价
如有印装差错由本社发行中心调换版权专有侵权必究
举报电话:(010)68510107
小提示:此标准内容仅展示完整标准里的部分截取内容,若需要完整标准请到上方自行免费下载完整标准文档。
中华人民共和国有色金属行业标准YS/T887—2013
锆及锆合金焊丝
Ziconium and ziconium alloy welding wires2013-04-25发布
中华人民共和国工业和信息化部发布
2013-09-01实施
本标准按照GB/T1.12009给出的规则起草。本标准由全国有色金属标准化技术委员会(SAC/TC243)归口。本标准负责起草单位:宝钛集团有限公司、宝鸡钛业股份有限公司。本标推参加起草单位:广东东方锆业科技股份有限公司。本标准主要起草人:陶海林、锥水会、马忠贤、冯军宁、李献军、许小军。YS/T 887—20'3
1范围
锆及锆含金焊丝
YS/T 887—2013
本标规定了错及错合金焊丝的要求、试验方法,检验规则,标志,包装,运输,贮存和质量证明书以及合同(或订货单)内容。
本标推适用下玲拉方法生心的错及错合金焊丝。2规范性引用文件
下列文件对于本文件的应用是必不可少的。凡是注日期的引用文件,仅注日期的版本适用于本文件。凡是不注口期的引用文件,其最新版本(包括所有的修改单)适用于本文件。GB/T51.68α-B钛合金高低倍组织检验方法GB/F8180钛及钛合金加工产品的包装,标志、输和贮存GB/T13747(所有部分)锆及锆合金化学分析方法GB/T15620镍及镍合金焊丝
3 术语和定义
GB/T15620 界定的以及下列术语和定义适用下本文件。为便于使用,以下重复列出了GB/T15620中的某些术语和定义。3. 1
松弛直径thecas of fillermetal从丝盘上截取足够长度的焊丝,不受狗束地放在平面上,测量所形成圆或圆弧的直径即为松弛直径:
翘距 the helix of filler metal从焊丝盘上截取足够长度的焊丝,不受狗束地放在平面上,焊丝翘起的最商点到平面的距离即为翘距。
4要求
4.1牌号、状态
产品的牌号、规格和状态应符合表1的规定。表1产品的牌号、规格和状态
ERZr-3.ERZr-5
Y(冷加工态)、M退火态)
丝径/mm
0. 8-~6. 4
YS/T 887—2013
4.2化学成分
产品的化学成分应符合表2的规定表2产品的化学成分
FRZr-3
主元素质量分数/%
Zr-I-Hf
4.3尺寸及允许偏差
2. 0~3. 0
杂质元案质量分数/%
0.11 ~0. 15
0,11~0.16
4.3.1产品可按盘丝、直段丝、无支架卷和带支架卷的包装形式供货,不同供贫方式的标准尺寸及允许偏差应符合表3的规定。
表3产品不同供货方式的标准尺寸及允许偏差标推包装形式
直段丝
无支架卷Www.bzxZ.net
带支架卷
丝径/mm
1, 3,1. 2,1.. 6
1.6、2.0.2.4、2.5
4.0、4.8、5.0、6.4
丝径允许偏差/mm
4.3.2以直段丝供货的产品,当需方对长度无特殊要求时,应以定尺供货,定尺长度为914mm,充许偏差为+5mm;需方要求不定尺供货时。k度应不大于3000mm,弯曲度不得大于5mm/m。4.4外观质盘
4.4.1产品应以冷拉、磨光或酸洗表面供货4.4.2品表面应光滑、洁,无氧化皮,无对焊接特性、焊接操作或焊缝有不利影响的裂纹,凹坑、划痕、起刺、斑痕、折登,不应有润滑剂利其他外来物的污染,以及其他影响使用的缺陷。4.4.3一根连续的焊丝,允许出同一批号的多根焊丝焊接,焊缝处应均匀一致。4.5松弛直径和翘距
缠绕在焊丝盘上的焊丝应具有定的松弛直径和翘距,应符合表4的规定。2
焊丝盘直径/mm
松弛直径/mm
翘距/mm
4.6低倍组织
表4松弛直径和翘距要求
65~230
250~510
YS/T 887-2013
380-760
直径不小于3扭Ⅱ的焊丝应进行低借组织检验,其横向低借上不允许有裂纹、折叠、气孔、分层、金属或非金属夹杂物、缩尾及其他可见的影响使用的缺陷。4.7缠绕要求
4.7.1以盘状和卷状供货的产品,在缠绕时应无扭结、波折、死弯、重叠或错接,使焊丝在无拘束状态下能自由松开。焊丝的外端(开始焊接的一端)应标识,且丝应在水平位置缠绕,固定以防松开。4.7.2以盘状利卷状供货的产品,松弛直径和翘距应可保证焊丝在白动炼和半白动焊设备中顾利送丝。
5试验方法
5.1化学成分按GB/T13747逃行分析:5.2尺寸及充许偏差采用相应精度的量具进行检验。5.3外观质量来用目测进行检验,5.4松弛直径和翘距用口视加相应量具进行检测。5.5低倍组织参照GB/T5168进行检验。5.6缠绕要求来用目视方法进行检验。6检验规则
6.1检查和验收
6.1.1产品应由供方进行检验,保证产品质最符合本标准及合同(或订货单)的规定,并填写质量证明书。
6.1.2需方应对收到的产品按本标准的规定进行复验。复验结果与本标准及合同(或订货单)的规定不符时,应在收到产品之口起一个月内以书面形式向供方提出,山供需双方协商解决。如需仲裁,仲裁取样应由供需双方共同进行。
6.2组批
产品应成批提交验收。每批应出同-牌号、厕熔炼炉号、厕-丝径、同、-生产工艺、同状态和间·生产周期的焊丝纽成。
6.3检验项目及取样
每批产品均应进行化学成分、尺寸及允许偏差、外观质量、松弛直径和翘距,低倍组织和缠绕要求等检验。产品的取样位置和取样数量应符合表5的规定。3
YS/T 887-—2013
检验项目
化学成分
尺寸及允许偏差
表面量
松地直径和翘距
低倍组织
缠绕要求
表5产品的取样位置和取样数量要求取样位置及取样数
C,N.H,0元在成品上取样分析,每批取1份,其他元素供方可以铸绽分析结果报出。带方复验时,所有元素均在成品上取样分折逐支(卷、盘)检验
遂支(鲨,盘)检查
每盘敢一个
每批任取两支(卷、盘),每支取-个遂馨(盘)检
6.4检验结果的判定
要求的章条号,
试验方法的章条号
6.4.化学成分检验中,果有一个试样的试验结果不合格,应从该批产品(包括原受检产品)中取双倍数量的试样进行重复试验。重复试验结果不合格,则判该批产品不合格。6.4.2尺寸及允许遍差和表面质量不合格时,判单支(卷、盘)不合格,但允许供方划除不合格部分后重新检验,合格者交货。
6.4.3松弛直径和翘距不合格时,判单盘不合格。6.4.4低倍组织不合格时,判该批产品不合格,但允许供方逐支(卷、盘)检验,合格者交货。6.4.5缠绕要求不合格时,判该卷(盘)不合格。7标志、包装、运输、贮存和质量证明书7、1标志
每批产品应系上标签,其上注明:a)产品名称;
b)牌号、熔炼炉号,批号:
丝径;
状态;
本标推编号。
7.2包装
焊丝的内包装可采用编织布,塑料布和包装纸等,外包装可采用编织布,必要时可再用钙塑箱或本箱包装:包装底可防止在运输利贮存过程中握坏,需方对包装有特殊要求时,虚在合同(或订货单)中荘明。
7.3包装形式和重量
7.3.1本标准推荐的标准包装形式的名义净重见表6。4
标推包装形式
直段丝
尤支架卷
猎支架卷
表 6标准包装形式的名义净重
名义净重/kg
2. 5.5、10,25
25、30
0. 5(100),2. 5(200),5-~12(300)注:表中的(100)、(200)和(300)焊丝盘尺寸(mm))。YS/T 887—2013
7.3.2产品可以直段丝.带支架卷、无支架卷或盘丝包装形式供货。经供需双方协商,还允许采用其他包装形式:
7.3.3焊丝盘的设计和制造,应能防止在止常搬运和使用中变形,并应清活和干燥,以保证焊丝的清。标推焊丝盘的尺寸见附录 A。7.4运输和贮存
7.4.1产品的运输和存参照GB/T8180的规定执行。7.4.2带支架卷的衬套应能防止焊丝在毅运和使用中发生变形,并应足够清洁和干媒,以保持产品的清洁。
7.4.3焊丝盘应能防止焊丝在搬运和使用中发生的变形,并应足够清洁和干爆,以保持产品的消洁。7.5质量证明书
每批产品应附有质量证明书。质量证明书应包括:a)产品名称;
h)牌号、熔炼炉号,批号;
状态、丝径、数量(支数/卷数/盘数,毛重、净重);d)本标准编号;
各项分析检验结果和质量检验部门印记;0
生产厂标识;
包装H期。
合同(或订货单)内容
订购本标准所列产品的合同(或订货单)应包括如下内穿:a)产品名称;
b)牌号;
状态;
d)尺寸规格;
包装形式(包括标推盘装焊丝的盘尺寸):支数/卷数/盘数、重量:
本标准号:
其他需要说明的事项。
YS/T 887--2013
附录A
(资料性附录)
锆及错合金焊丝标准盘
4. 1错及锆合金焊丝标推盘见图A.1.具尺寸及允许偏差见表 A,1.芯驹外径”(
)10拍标准焊丝盘尺寸
志轴外径”
法兰上的形
b)200mm和300mm标准焊丝盘尺寸芯外径应以保证烨丝的顺利送进为准。,当芯轴鼓胀或芯轴与法兰不对准时,芯轴内径尺不应小于法兰内径。c每个然兰上应有孔,孔与孔可不对正,100mm的焊丝盘可无驱动孔。图A.1锆及错合金焊丝标准盘
A-A截面
A-A糊面
芯辅肉径
焊丝盘直径
标准焊丝盘的尺寸及允许偏差
焊丝盘直径及允许偏差
宽度及允许偏差
法兰内轻及允许偏差
驱动孔轴问距及允许偏差
驱动孔直径及允许偏差
44.5二-。:
YS/T 887-—2013
单位为遮米
44.5±8.9
YS/T887-2013
打印月期:2013年8月5月F009
中华人民共和国有色金属
行业标推
锆及合金焊丝
YS/T 887- 2013
中国标推出版社出版发行
北京市朝阳区和平里西街甲2号(100013)北京市西城区三里河北街16号(100045)网址 www, spc, Iet, cn
总编室:(010)64275323发行中心:(010)51780235读者服务:(010)68523946
中函标准出版社泰皇岛印翩厂印刷各地新华书店经销
开本880×12301/16电张0.75
宁数16下字
2013年7月第一次印刷
2013年7月第一版
书号:155066·2-26631定价
如有印装差错由本社发行中心调换版权专有侵权必究
举报电话:(010)68510107
小提示:此标准内容仅展示完整标准里的部分截取内容,若需要完整标准请到上方自行免费下载完整标准文档。
标准图片预览:





- 其它标准
- 上一篇: YS/T 883-2013 锌精矿焙砂
- 下一篇: YS/T 906-2013 电站空冷用铝合金复合带
- 热门标准
- 行业标准
- YS/T539.6-2006 镍基合金粉化学分析方法三氯化钛-重铬酸钾滴定法测定铁量
- YS/T539.11-2009 镍基合金粉化学分析方法 第11部分:钨量的测定 辛可宁称量法
- YS/T420-2000 铝合金韦氏硬度试验方法
- YS/T7-2008 铝电解多功能机组
- YS/T240.6-2007 铋精矿化学分析方法 铁量的测定 重铬酸钾滴定法
- YS/T539.1-2006 镍基合金粉化学分析方法中和滴定法测定硼量
- YS/T555.10-2009 钼精矿化学分析方法 铼量的测定 硫氰酸盐分光光度法
- YS/T102.2-2003 铅、锌冶炼企业产品能耗 第二部分:锌冶炼企业产品能耗
- YS/T484-2005 金属氢化物 镍电池负极用储氢合金比容量的测定
- YS/T240.9-2007 铋精矿化学分析方法 铜量的测定 碘量法和火焰原子吸收光谱法
- YS/T244.3-1994 高纯铝化学分析方法 二安替吡啉甲烷-硫氰酸盐光度法测定钛量
- YS/T335-1994 电真空器件用无氧铜含氧量金相检验法
- YS/T211.3-1994 锑化学分析方法 双硫腙光度法测定镉
- YS/T911-2013 铜及铜合金U型管
- YS/T351-1994 钛铁矿(砂矿)精矿
- 行业新闻
请牢记:“bzxz.net”即是“标准下载”四个汉字汉语拼音首字母与国际顶级域名“.net”的组合。 ©2025 标准下载网 www.bzxz.net 本站邮件:bzxznet@163.com
网站备案号:湘ICP备2025141790号-2
网站备案号:湘ICP备2025141790号-2