- 您的位置:
- 标准下载网 >>
- 标准分类 >>
- 农业行业标准(NY) >>
- NY/T 1881.8-2010 生物质固体成型燃料试验方法 第8部分机械耐久性
标准号:
NY/T 1881.8-2010
标准名称:
生物质固体成型燃料试验方法 第8部分机械耐久性
标准类别:
农业行业标准(NY)
标准状态:
现行出版语种:
简体中文下载格式:
.rar .pdf下载大小:
部分标准内容:
ICS 75.160.10
中华人民共和国农业行业标准
NY/T1881.8—2010
生物质固体成型燃料试验方法
第8部分:机械耐久性
Densified biofuel-Test methodsPart 8:Mechanical durability2010-05-20发布Www.bzxZ.net
2010-09-01实施
中华人民共和国农业部
NY/T1881《生物质固体成型燃料试验方法》分为:第1部分:通则;
一第2部分:个水分;
一一第3部分:一般分析样品水分;-第4部分挥发分:
第5部分灰分;
第6部分,堆积密度;
第7部分:密度;
第8部分:机械耐久性。
本部分为NY/T1881的第8部分。
本标由中华人民共和国农业部科技教育司提出并归口。NY/T 1881.8—2010
本标准起草单位:农业部规划设计研究院、北京盛昌绿能科技有限公司、江苏正吕集团公司不标雄主要起草人:赵立欣、日宜水,孟海波、孙丽英、周伯瑜、赵庚福、孙振华、傅友红、郝波、潘嘉亮,姚宗路、罗娟、霍丽丽。
1范围
生物质固体成型燃料试验方法
第8部分·机械耐久性
NY/T 1881.8—2010
VY/T1881的本部分规定了使而标准测试器米测定牛物质固体成型燃料械耐久性的要求和方法。本部分适用于所有的生物质固体成型燃料。2规范性引用文件
下列义件对于本文件的应川是必不可少的。凡是江口期的引用文件,仅注日期的版本适用于本文件。凡是不注日期的引用文件,其最新版本(包括所有的修改单)适川于本文件,NY/T1879生物质固体成型燃料采样方法NY/T1880牛物质固休成型燃料样品制备方法NY/T1881.1生物质固体成型燃料试验方法第1部分:通则NY/T1881.2生物质固休成型燃料试验方法第2部分:全水分3术语
VY/T1881.1确立的术和定义适用了本部分4方法提要
在可挖的振动下,通过在试验样品之问间、样品与测试器内壁之间发生碰撞,然后将已磨损和细小的颗粒分离出来,根据剩余的样品质量让算机械耐久性,5仪器设备
5.1测试器
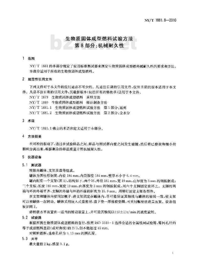
转鼓由罐体,支架及盖等组成。罐体为圆柱形钢筒.内径184mm,内简深度184mm,壁厚不小于6.4mm。罐内配有一个支架图1),结构如下:两个环,外径181mm,宽19mm,山原度为3mm的钢板制成;一个支板:长度165mm,宽度19mm,由厚度为3mm的钢板制成,用六个支脚固定在环上。支脚的两端与坏的外端平齐.支脚的外缘与环的外缘的距离为15.9mim。用铆钉固定支架各部件。在支架和体内壁问加模子,将支架固定在罐体内,尽而能保证其轴线与罐体的轴线一致,使支架可以和罐体一起转动。罐体深用暇人式盖密过,盖下垫一厚橡胶垫圈,川采用螺栓法将盖压紧。设备组装如图2。
将转鼓水平放置在一适当的转动装置上:并可沿其轴线以(10士1)r/min的速度施转,5.2试验筛
根据所测生物质固体成型燃料的直径,按照1S03310-1选择合适的属线网试验筛,筛网孔径药等于成型燃料直径(或对角线)的2/3.但不能超过45mm。对颗粒燃料,选取孔径为3.15 mm的圆孔筛。5.3天平
最大量程2 kg.感量 0. 1g。
NY/T 1881.8—2010
支极+
支莱:
6样品制备
图1支架
图2转鼓示意图
文脚。
按照NY/T 1879进行采样,如果有必要,根据NY/T1880对样品进行缩分。样品的质量应符个本部分的要求(取决于最大标称粒度),但至少为10 kg。将样品分为两部分:一份用来测定全水分(5kg),另一份用十测定机械耐久性(5kg)。样品应保存在密闭容器中以防止吸潮。在耐久性测试过程中,样品应处于室温状态,按NY/T1881.2规定的方法测定样品的全水分。对于标称最人粒度人于100mm的生物质固体成型燃料,将其切割成标称最大粒度小」100mm。使用刀片或情锯沿成型燃料轴线的合适角度将成型燃料切断。样品中不能包括任何粉未。使用5.2中的试验筛或通过人T挑选,将粉未从样品中分离出来,注1:压块的长度响其在转鼓中的行为,从而影响机耐久性。注2:锯和齿形类型的选择应尽可能有利于形成平滑的切面2
7试验步骤
NY/T 1881. 8—2010
7.1将制备(1士0.1)kg的样品放入转鼓,以(10士1)r/min的速度旋转,(500士1)转。7.2然后,将样品通过试验筛,筛网孔径约等于压快直径(或对角线)的2/3,但不超过45mm。根据IS03310-1在16mm~45mm孔径范固选择合适的试验筛。对颗粒燃料,使用孔径为3.15mm的圆孔筛。
7.3通过机械或人工振动一段时间进行筛分,保证颗粒完全分离。注:减注意筛分过程中的简单处理可能会影响试验结果。称量保留在筛网上样品重量,根据第8竞计算样品的机械耐久性。8结果计算
生物质固体成型燃料的机械耐久性使用式(1)计算:DU = ma ×100
武中:
机械耐久性,单位为百分率(为);-转鼓处理前未筛分的样品质量,单位为克g);转鼓处理后筛分的样品质量,单位为克(g)。重复进行网次试验,计算结果的平均值,保留到小数点后一位。9精密度
机械耐久性测定的重复性限和再现性临界差如表1规定。表1
机械耐久性
10试验报告
试验报告至少包括以下内容:
-试验室名称和试验目期;
重复性限
一被测试产品(样品)的名称以及重复试验的次数;一对本部分的引用:
机械耐久性结果的平均值和全水分;一测定过程中记录的异常特征;:本部分没有包括的步骤或作为可选的部分;样品规格。
附加报告(资料性)
所有独立重复机械耐久性的结果。试验结果允诈的最大差值
再现性临界差
小提示:此标准内容仅展示完整标准里的部分截取内容,若需要完整标准请到上方自行免费下载完整标准文档。
中华人民共和国农业行业标准
NY/T1881.8—2010
生物质固体成型燃料试验方法
第8部分:机械耐久性
Densified biofuel-Test methodsPart 8:Mechanical durability2010-05-20发布Www.bzxZ.net
2010-09-01实施
中华人民共和国农业部
NY/T1881《生物质固体成型燃料试验方法》分为:第1部分:通则;
一第2部分:个水分;
一一第3部分:一般分析样品水分;-第4部分挥发分:
第5部分灰分;
第6部分,堆积密度;
第7部分:密度;
第8部分:机械耐久性。
本部分为NY/T1881的第8部分。
本标由中华人民共和国农业部科技教育司提出并归口。NY/T 1881.8—2010
本标准起草单位:农业部规划设计研究院、北京盛昌绿能科技有限公司、江苏正吕集团公司不标雄主要起草人:赵立欣、日宜水,孟海波、孙丽英、周伯瑜、赵庚福、孙振华、傅友红、郝波、潘嘉亮,姚宗路、罗娟、霍丽丽。
1范围
生物质固体成型燃料试验方法
第8部分·机械耐久性
NY/T 1881.8—2010
VY/T1881的本部分规定了使而标准测试器米测定牛物质固体成型燃料械耐久性的要求和方法。本部分适用于所有的生物质固体成型燃料。2规范性引用文件
下列义件对于本文件的应川是必不可少的。凡是江口期的引用文件,仅注日期的版本适用于本文件。凡是不注日期的引用文件,其最新版本(包括所有的修改单)适川于本文件,NY/T1879生物质固体成型燃料采样方法NY/T1880牛物质固休成型燃料样品制备方法NY/T1881.1生物质固体成型燃料试验方法第1部分:通则NY/T1881.2生物质固休成型燃料试验方法第2部分:全水分3术语
VY/T1881.1确立的术和定义适用了本部分4方法提要
在可挖的振动下,通过在试验样品之问间、样品与测试器内壁之间发生碰撞,然后将已磨损和细小的颗粒分离出来,根据剩余的样品质量让算机械耐久性,5仪器设备
5.1测试器
转鼓由罐体,支架及盖等组成。罐体为圆柱形钢筒.内径184mm,内简深度184mm,壁厚不小于6.4mm。罐内配有一个支架图1),结构如下:两个环,外径181mm,宽19mm,山原度为3mm的钢板制成;一个支板:长度165mm,宽度19mm,由厚度为3mm的钢板制成,用六个支脚固定在环上。支脚的两端与坏的外端平齐.支脚的外缘与环的外缘的距离为15.9mim。用铆钉固定支架各部件。在支架和体内壁问加模子,将支架固定在罐体内,尽而能保证其轴线与罐体的轴线一致,使支架可以和罐体一起转动。罐体深用暇人式盖密过,盖下垫一厚橡胶垫圈,川采用螺栓法将盖压紧。设备组装如图2。
将转鼓水平放置在一适当的转动装置上:并可沿其轴线以(10士1)r/min的速度施转,5.2试验筛
根据所测生物质固体成型燃料的直径,按照1S03310-1选择合适的属线网试验筛,筛网孔径药等于成型燃料直径(或对角线)的2/3.但不能超过45mm。对颗粒燃料,选取孔径为3.15 mm的圆孔筛。5.3天平
最大量程2 kg.感量 0. 1g。
NY/T 1881.8—2010
支极+
支莱:
6样品制备
图1支架
图2转鼓示意图
文脚。
按照NY/T 1879进行采样,如果有必要,根据NY/T1880对样品进行缩分。样品的质量应符个本部分的要求(取决于最大标称粒度),但至少为10 kg。将样品分为两部分:一份用来测定全水分(5kg),另一份用十测定机械耐久性(5kg)。样品应保存在密闭容器中以防止吸潮。在耐久性测试过程中,样品应处于室温状态,按NY/T1881.2规定的方法测定样品的全水分。对于标称最人粒度人于100mm的生物质固体成型燃料,将其切割成标称最大粒度小」100mm。使用刀片或情锯沿成型燃料轴线的合适角度将成型燃料切断。样品中不能包括任何粉未。使用5.2中的试验筛或通过人T挑选,将粉未从样品中分离出来,注1:压块的长度响其在转鼓中的行为,从而影响机耐久性。注2:锯和齿形类型的选择应尽可能有利于形成平滑的切面2
7试验步骤
NY/T 1881. 8—2010
7.1将制备(1士0.1)kg的样品放入转鼓,以(10士1)r/min的速度旋转,(500士1)转。7.2然后,将样品通过试验筛,筛网孔径约等于压快直径(或对角线)的2/3,但不超过45mm。根据IS03310-1在16mm~45mm孔径范固选择合适的试验筛。对颗粒燃料,使用孔径为3.15mm的圆孔筛。
7.3通过机械或人工振动一段时间进行筛分,保证颗粒完全分离。注:减注意筛分过程中的简单处理可能会影响试验结果。称量保留在筛网上样品重量,根据第8竞计算样品的机械耐久性。8结果计算
生物质固体成型燃料的机械耐久性使用式(1)计算:DU = ma ×100
武中:
机械耐久性,单位为百分率(为);-转鼓处理前未筛分的样品质量,单位为克g);转鼓处理后筛分的样品质量,单位为克(g)。重复进行网次试验,计算结果的平均值,保留到小数点后一位。9精密度
机械耐久性测定的重复性限和再现性临界差如表1规定。表1
机械耐久性
10试验报告
试验报告至少包括以下内容:
-试验室名称和试验目期;
重复性限
一被测试产品(样品)的名称以及重复试验的次数;一对本部分的引用:
机械耐久性结果的平均值和全水分;一测定过程中记录的异常特征;:本部分没有包括的步骤或作为可选的部分;样品规格。
附加报告(资料性)
所有独立重复机械耐久性的结果。试验结果允诈的最大差值
再现性临界差
小提示:此标准内容仅展示完整标准里的部分截取内容,若需要完整标准请到上方自行免费下载完整标准文档。
标准图片预览:





- 热门标准
- 行业标准
- NY/T3102-2017 枇杷贮藏技术规范
- NY/T1561-2007 秸秆燃气灶
- NY/T5357-2007 无公害食品 海洋水产品捕捞生产管理规范
- NY∕T3212-2018 拖拉机和联合收割机登记证书
- NY/T2444-2013 菠萝叶纤维
- NY/T2493-2013 植物新品种特异性、一致性和稳定性测试指南 荞麦
- NY/T2446-2013 热带作物品种区域试验技术规程 木薯
- NY/T2484-2013 植物新品种特异性 一致性和稳定性测试指南 无芒雀麦
- NY/T2360-2013 十字花科小菜蛾抗药性监测技术规程
- NY/T2520-2013 植物新品种特异性、一致性和稳定性测试指南 树莓
- NY2188-2012 联合收割机号牌座设置技术要求
- NY/T2494-2013 植物新品种特异性、一致性和稳定性测试指南 紫苏
- NY/T1153.3-2013 农药登记用白蚁防治剂药效试验方法及评价 第3部分农药土壤处理预防白蚁
- NY/T2422-2013 植物新品种特异性、一致性和稳定性测试指南 茶树
- NY/T676-2010 牛肉等级规格
- 行业新闻
请牢记:“bzxz.net”即是“标准下载”四个汉字汉语拼音首字母与国际顶级域名“.net”的组合。 ©2025 标准下载网 www.bzxz.net 本站邮件:bzxznet@163.com
网站备案号:湘ICP备2025141790号-2
网站备案号:湘ICP备2025141790号-2