- 您的位置:
- 标准下载网 >>
- 标准分类 >>
- 纺织行业标准(FZ) >>
- FZ/T 92062-2012 普通轧车用橡胶轧辊
标准号:
FZ/T 92062-2012
标准名称:
普通轧车用橡胶轧辊
标准类别:
纺织行业标准(FZ)
标准状态:
现行出版语种:
简体中文下载格式:
.rar .pdf下载大小:
部分标准内容:
ICS 59. 120. 50
中华人民共和国纺织行业标准
FZ/T92062—2012
代替FZ/T92062—1998
普通轧车用橡胶轧辊
Padder rubberbowl
2012-05-24发布
中华人民共和国工业和信息化部发布
2012-11-01实施
本标准按照 GB/T 1. 1--2009 给出的规则起草。本标准代替FZ/T92062—1998《普通轧车用橡胶辊。本标准与 FZ/T 92062—1998相比主要技术变化如下:-修改了参数(见表1,1998年版的表1);FZ/T92062—2012
整改了轧辊工作表面对轴线的径向国跳动公差的要求(见4.6,1998年版的4.6);-增加了中高轧辊中高度的线轮廊公差的要求(见4.7)。本标准由中国纺织工业联合会提出。本标准由全国纺织机械与附件标推化技术委员会纺纱、染整机械分技术委员会(SAC/TC215/SC1)归口。
本标准起单位,无二橡胶股份有限公司、张家港高普特橡胶制品有限公司.邵阳纺织机械有限击任公司、国家纺织机械量监督检验中心.江阴市第三印染机械制造有限公司、黄石经纬纺织机械有限公司。
本标准主要起草人:郑军、徐浜张群益、林健,李立平、徐建良、易姿明。本标准于 1998年1月首次发布,本次为第一次修订。I
1范国
普通轧车用橡胶轧辑
FZ/T 92062—2012
本标准规定了普通轧车用橡胶轧辊的参数、要求,试验方法,检验规则及标志、包装,运输和贮存。本标准适用于普通轧车用橡胶轧辊。2规范性引用文件
下列文件对于本文件的应用是必不可少的。凡是注日期的引用文件,仅注日期的版本适用于本文许。凡是不注日期的引用文件,其最新版本(包括所有的够改单》适用于本文件。GB/T191包装储运图示标志
GB/T531.12008硫化橡胶或热塑性橡胶压人硬度试验方法第1部分:邵氏硬度计法(邵尔硬度)
GB/T1958产品几何量技术规范(GPS)形状和位置公差检测规定12006机械振动恒态(刚性)转子平衡品质要求第1部分:规范与平衡允差的GB/T 9239. 1
FZ/T 90001
F2/F 90074
HG/T 2147
纺织机械产品包装
纺织机械产品涂装
HG/T 3078—2001
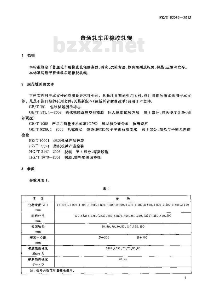
3 参数
参数见表1。
公称宽度(B)
轧辊外径
安装轴径
安装中心距
橡胶辊面硬度
Shore A
螺胶馄面硬
Share D
胶辊第4部分:印染胶辑
橡胶、塑料辑表面特性
(1 100),1 200,1 400,1 600,1 800,2 000.2 200,2 400,2 600,2 800,3 000,3 200,3 400,3 600170.(225),230.(245).250,(280).300,350.360.(375).380.400.50050,50,70,80,90,100,125,150
(60),(65),70.75,80,85
注:括号内数值尽量进免采用,
FZ/T92062—2012
4要求
4.1橡胶轧辊由辑体和橡胶层组成,橡胶层胶料物理机械性能应不低于HG/T 2447—2003中 5.2的有关规定。
4,2橡胶辊面硬度偏差为士3 Shore A(Shore D),同一辑上的硬度差≤2 Shore A(Shore D)。4,3橡胶层工作表面的表面粗髓度为Rα 3. 2 μm。4.4橡胶轧辊表面质量应符合HG/T3078一2001中0.3/1级的规定(在任何0.1m的包覆面积内,面积在0.3rm~1mm之间的缺陷不超过两处,即为允许缺陷。面积大于1mm的缺陷,为不允许缺陷)。
4.5轧辊工作表面的圆柱度公差应符合表2的规定。4.6轧辊工作表面对轴线的径向圆跳动公差应符合表2的规定:表 2
公称宽度
圆杜度公差
径向画距动公差
1 100~2 000
>2 000-2 800
4.7中高轧辑中高度的线轮廊度公差应符合表3的现定。表3
中高度
线轮离度公差
0. 25~~0. 40
20. 40--0. 63
>0. 63~-1. 00
注,中高度为胶辑中央截面直径与其端面裁面直径之间的差值单位为毫米
2 80~3 600
单位为毫求
>1. 00-1. 60
4.8轧辑的许用不平衡量,应符合GB/T9239.1—2006中G6.3级的要求。4.9橡胶层与辊体粘合应毕固,不应有脱层与裂口现象。4.10产品涂装应符合FZ/T90074的规定。5试验方法
5. 1 像胶层胶料物理机械性能(4. 1),按 HG/T 2447—2003 的有关规定检测5.2橡胶辊面硬度(4.2),按GB/T531.1--2008规定的方法检测。21. 60 --2. 50
5. 3 橡胶层工作表面的表面粗糙度(4. 3),用表面粗糙度样板比对检验或用表面粗糙度仪测定。包理长度不大于2.5M的胶轧耗,应测量五处(围绕橡胶轧中间,每隔120°测量一处,共三处距橡胶轧辊两端包覆长度为10%处测盘两处)。包覆长度大于2.5m的橡胶轧辑,应测量九处(围缆橡胶轧辊中间,每隔120测量处,共三处:围绕距橡胶轧辊两端包覆长度为10为处,每隔120°测量一处,共六处)。5.4橡胶轧表面质量(4.4),用目测方法进行检验,缺陷的面积和深度用游标-卡尺,钢直尺检测:5.5轧辑工作表面的圆柱度(4.5).按GB/T1958的规定检测。5,6轧糖工作表面对轴线的径向圆跳动4,6),用百分表检测。z
HTYKANYKAca
5.7中高轧辑中高度的线轮席度(4. 7),用千分尺检测。5,8轧辑的许用不平-衡量(4. 8),按 GB/T 9239.1—2006 的规定用静平衡架检测。5.9橡胶层与辊体的粘合(4.9),用小锤敲击进行检测。5.10其余项目,撼育检测。
6检验规则
6,1型式检验
6.1.1产品在下列情况之一时,应进行型式检验:a)新产品鉴定时;
b)生产过程中,如结构、材料、工艺有较大改变,可能影响产品性能时;c)出厂检验结果与上次型式检验有较大差异时;d)产品停产两年,再恢复生产时:e)第三方进行质量检验时,
6.1.2检验项目:见第4章。
6.2出厂检验
6.2.1产品均应经生产企业检验部门检验合格,并附有合格证方能出厂。6.2.2检验项目:见4.2~4.10。
6.3判定规则
全部项口检验合格,判定该产品符台标准要求,FZ/T 92062-2012
6.4用广在安装调试过程中,发现有项目不符合本标准时,生产企业应会同用户共同处理,7标志
包装箱上的储运图示标志,接GB/T191的规定。包装,运输和贮存
8,1产品的包装,按FZ/T90001的规定。橡胶轧辊包装时,两端应搁置固定,表面用软性材料包链勿便其接触硬物和酸碱或油类物质。8.2产品在运输过程中,包装箱应按规定的朝向安置,不得倾斜或故变方向。B.3产品出厂后,在良好的防雨及通风贮存条件下,包装箱内的产品防潮、防锈有效期为一年。嫁胶辊应贮存在温度口℃~35亡的干爆环境并距热源2m以外,如运往寒冷地区应注意保温,FZ/T 92062-2012
中华人民共和国筑织
行业标准
普通轧车用橡胶轧辑
FZ/T920622012
中国标准出版社出版发行
北点市朝阳区和平里西街甲2号(100013)北京市西城区三里河北街16号(100043)网址spc.nct.en
总编室:(010)64275323
发行中心:(010)51780235
读者服务部:(010)68523946
中国标准出版社案皇岛印剧」印剧各地新华书店经销
开本 886×1230 1/16
印张0.5
字数7千字
2012年 7月第一版
2012年7月第 -次印刷
书号:1550662-23827定价wwW.bzxz.Net
如有印装差错
由本社发行中心调换
侵权必究
版权专有:
举报电话:(010)68510107
HTKAONIKAca
小提示:此标准内容仅展示完整标准里的部分截取内容,若需要完整标准请到上方自行免费下载完整标准文档。
中华人民共和国纺织行业标准
FZ/T92062—2012
代替FZ/T92062—1998
普通轧车用橡胶轧辊
Padder rubberbowl
2012-05-24发布
中华人民共和国工业和信息化部发布
2012-11-01实施
本标准按照 GB/T 1. 1--2009 给出的规则起草。本标准代替FZ/T92062—1998《普通轧车用橡胶辊。本标准与 FZ/T 92062—1998相比主要技术变化如下:-修改了参数(见表1,1998年版的表1);FZ/T92062—2012
整改了轧辊工作表面对轴线的径向国跳动公差的要求(见4.6,1998年版的4.6);-增加了中高轧辊中高度的线轮廊公差的要求(见4.7)。本标准由中国纺织工业联合会提出。本标准由全国纺织机械与附件标推化技术委员会纺纱、染整机械分技术委员会(SAC/TC215/SC1)归口。
本标准起单位,无二橡胶股份有限公司、张家港高普特橡胶制品有限公司.邵阳纺织机械有限击任公司、国家纺织机械量监督检验中心.江阴市第三印染机械制造有限公司、黄石经纬纺织机械有限公司。
本标准主要起草人:郑军、徐浜张群益、林健,李立平、徐建良、易姿明。本标准于 1998年1月首次发布,本次为第一次修订。I
1范国
普通轧车用橡胶轧辑
FZ/T 92062—2012
本标准规定了普通轧车用橡胶轧辊的参数、要求,试验方法,检验规则及标志、包装,运输和贮存。本标准适用于普通轧车用橡胶轧辊。2规范性引用文件
下列文件对于本文件的应用是必不可少的。凡是注日期的引用文件,仅注日期的版本适用于本文许。凡是不注日期的引用文件,其最新版本(包括所有的够改单》适用于本文件。GB/T191包装储运图示标志
GB/T531.12008硫化橡胶或热塑性橡胶压人硬度试验方法第1部分:邵氏硬度计法(邵尔硬度)
GB/T1958产品几何量技术规范(GPS)形状和位置公差检测规定12006机械振动恒态(刚性)转子平衡品质要求第1部分:规范与平衡允差的GB/T 9239. 1
FZ/T 90001
F2/F 90074
HG/T 2147
纺织机械产品包装
纺织机械产品涂装
HG/T 3078—2001
3 参数
参数见表1。
公称宽度(B)
轧辊外径
安装轴径
安装中心距
橡胶辊面硬度
Shore A
螺胶馄面硬
Share D
胶辊第4部分:印染胶辑
橡胶、塑料辑表面特性
(1 100),1 200,1 400,1 600,1 800,2 000.2 200,2 400,2 600,2 800,3 000,3 200,3 400,3 600170.(225),230.(245).250,(280).300,350.360.(375).380.400.50050,50,70,80,90,100,125,150
(60),(65),70.75,80,85
注:括号内数值尽量进免采用,
FZ/T92062—2012
4要求
4.1橡胶轧辊由辑体和橡胶层组成,橡胶层胶料物理机械性能应不低于HG/T 2447—2003中 5.2的有关规定。
4,2橡胶辊面硬度偏差为士3 Shore A(Shore D),同一辑上的硬度差≤2 Shore A(Shore D)。4,3橡胶层工作表面的表面粗髓度为Rα 3. 2 μm。4.4橡胶轧辊表面质量应符合HG/T3078一2001中0.3/1级的规定(在任何0.1m的包覆面积内,面积在0.3rm~1mm之间的缺陷不超过两处,即为允许缺陷。面积大于1mm的缺陷,为不允许缺陷)。
4.5轧辊工作表面的圆柱度公差应符合表2的规定。4.6轧辊工作表面对轴线的径向圆跳动公差应符合表2的规定:表 2
公称宽度
圆杜度公差
径向画距动公差
1 100~2 000
>2 000-2 800
4.7中高轧辑中高度的线轮廊度公差应符合表3的现定。表3
中高度
线轮离度公差
0. 25~~0. 40
20. 40--0. 63
>0. 63~-1. 00
注,中高度为胶辑中央截面直径与其端面裁面直径之间的差值单位为毫米
2 80~3 600
单位为毫求
>1. 00-1. 60
4.8轧辑的许用不平衡量,应符合GB/T9239.1—2006中G6.3级的要求。4.9橡胶层与辊体粘合应毕固,不应有脱层与裂口现象。4.10产品涂装应符合FZ/T90074的规定。5试验方法
5. 1 像胶层胶料物理机械性能(4. 1),按 HG/T 2447—2003 的有关规定检测5.2橡胶辊面硬度(4.2),按GB/T531.1--2008规定的方法检测。21. 60 --2. 50
5. 3 橡胶层工作表面的表面粗糙度(4. 3),用表面粗糙度样板比对检验或用表面粗糙度仪测定。包理长度不大于2.5M的胶轧耗,应测量五处(围绕橡胶轧中间,每隔120°测量一处,共三处距橡胶轧辊两端包覆长度为10%处测盘两处)。包覆长度大于2.5m的橡胶轧辑,应测量九处(围缆橡胶轧辊中间,每隔120测量处,共三处:围绕距橡胶轧辊两端包覆长度为10为处,每隔120°测量一处,共六处)。5.4橡胶轧表面质量(4.4),用目测方法进行检验,缺陷的面积和深度用游标-卡尺,钢直尺检测:5.5轧辑工作表面的圆柱度(4.5).按GB/T1958的规定检测。5,6轧糖工作表面对轴线的径向圆跳动4,6),用百分表检测。z
HTYKANYKAca
5.7中高轧辑中高度的线轮席度(4. 7),用千分尺检测。5,8轧辑的许用不平-衡量(4. 8),按 GB/T 9239.1—2006 的规定用静平衡架检测。5.9橡胶层与辊体的粘合(4.9),用小锤敲击进行检测。5.10其余项目,撼育检测。
6检验规则
6,1型式检验
6.1.1产品在下列情况之一时,应进行型式检验:a)新产品鉴定时;
b)生产过程中,如结构、材料、工艺有较大改变,可能影响产品性能时;c)出厂检验结果与上次型式检验有较大差异时;d)产品停产两年,再恢复生产时:e)第三方进行质量检验时,
6.1.2检验项目:见第4章。
6.2出厂检验
6.2.1产品均应经生产企业检验部门检验合格,并附有合格证方能出厂。6.2.2检验项目:见4.2~4.10。
6.3判定规则
全部项口检验合格,判定该产品符台标准要求,FZ/T 92062-2012
6.4用广在安装调试过程中,发现有项目不符合本标准时,生产企业应会同用户共同处理,7标志
包装箱上的储运图示标志,接GB/T191的规定。包装,运输和贮存
8,1产品的包装,按FZ/T90001的规定。橡胶轧辊包装时,两端应搁置固定,表面用软性材料包链勿便其接触硬物和酸碱或油类物质。8.2产品在运输过程中,包装箱应按规定的朝向安置,不得倾斜或故变方向。B.3产品出厂后,在良好的防雨及通风贮存条件下,包装箱内的产品防潮、防锈有效期为一年。嫁胶辊应贮存在温度口℃~35亡的干爆环境并距热源2m以外,如运往寒冷地区应注意保温,FZ/T 92062-2012
中华人民共和国筑织
行业标准
普通轧车用橡胶轧辑
FZ/T920622012
中国标准出版社出版发行
北点市朝阳区和平里西街甲2号(100013)北京市西城区三里河北街16号(100043)网址spc.nct.en
总编室:(010)64275323
发行中心:(010)51780235
读者服务部:(010)68523946
中国标准出版社案皇岛印剧」印剧各地新华书店经销
开本 886×1230 1/16
印张0.5
字数7千字
2012年 7月第一版
2012年7月第 -次印刷
书号:1550662-23827定价wwW.bzxz.Net
如有印装差错
由本社发行中心调换
侵权必究
版权专有:
举报电话:(010)68510107
HTKAONIKAca
小提示:此标准内容仅展示完整标准里的部分截取内容,若需要完整标准请到上方自行免费下载完整标准文档。
标准图片预览:





- 其它标准
- 热门标准
- 行业标准
- FZ/T14016-2019 棉氨纶弹力印染布
- FZ/T93053-2019 转杯纺纱机转杯
- FZ/T01036-2014 纺织品 以特克(Tex)制的约整值代替传统纱支的综合换算表
- FZ/T90082.5-1995 有梭织机用层压木侧板和投梭棒物理力学试验方法顺纹胶层抗剪强度
- FZ/T24004-2009 精梳低含毛混纺及纯化纤毛织品
- FZ/T64027-2012 低甲醛机织粘合衬
- FZ/T32024-2019 亚麻与棉混纺色纺纱
- FZ/T22013-2017 超高支精梳羊绒针织纱
- FZ/T01125-2014 纺织品定量化学分析壳聚糖纤维与某些其他纤维的混合物(胶体滴定法)
- FZ/T62005-2003 被、被套
- FZ66318-1995 特种工业用苎麻线
- FZ/T01074-2000 服装用热熔粘合衬布产品标记及质量标识的规定
- FZ/T01082-2000 服装面料和热熔粘合衬干热尺寸变化的测定
- FZ/T93009-1991 毛纺用经纱管
- FZ/T50010.4-1998 粘胶纤维用浆粕 甲种纤维素含量的测定
- 行业新闻
请牢记:“bzxz.net”即是“标准下载”四个汉字汉语拼音首字母与国际顶级域名“.net”的组合。 ©2025 标准下载网 www.bzxz.net 本站邮件:bzxznet@163.com
网站备案号:湘ICP备2025141790号-2
网站备案号:湘ICP备2025141790号-2