- 您的位置:
- 标准下载网 >>
- 标准分类 >>
- 国家标准(GB) >>
- GB/T 27665-2011 掺钕钇铝石榴石激光棒激光性能测量方法
标准号:
GB/T 27665-2011
标准名称:
掺钕钇铝石榴石激光棒激光性能测量方法
标准类别:
国家标准(GB)
标准状态:
现行出版语种:
简体中文下载格式:
.rar .pdf下载大小:
部分标准内容:
ICS 31. 260
中华人民共和国国家标准
GB/T27665—2011
代替 GB/T 11297. 4—1989,GB/T 11297. 5—1989惨钇铝石榴石激光棒激光性能测量方法Test methods for lasing capahility of Nd: YAG laser rods201↑-12-30 发布
中华人民共和国国家质量监督检验检疫总局中国国家标准化管理委员会
2012-05-01实施
本标准按照GB/T 1. 1--2009 给出的规测起草。GB/T 27665--2011
本标准代替GB/T11297.4—1989《操钕亿铝石榨石激光棒长脉冲澈光阅值及斜率效率的测量方法》和GB/T11297.5—1989《掺做亿铝石榴石激光连续激光阅值、斜率效率和输出功率的测至方法》。
与GB/T11297.4一1989相比,除编辑性修改外,主要技术变化如下:-增加了被测物质:玻璃及陶瓷激光棒(见第1章):一增了测量环境、被测激光棒的加工技术要求和安全防护要求(见第4章):谢除了测量装置中的内调焦望远镜(见 1989 年版的图 1)增加了测量系统中的氮氛激光器、激光电源和冷却系统(见6.1);惨改了测愈条件(见6.2.2,1989年版的第3章);修敢了测量步骤(见第了章,1989年版的第4章)删除了测量精度(见1989年版的第5章)。与GB/T11297.51989相比,除编辑性修改外主要技术变化如下:增加了被测物质:玻璃及陶瓷激光摊(见第1章):增了测量环境,被测激光粹的加工技术要求和安全防护要求(见第4章);删除了测E装置中的红外变像管(见1989年版的图1);一增加了测量系统中的激光电源和冷却系统(见6.1),修改了测量条件(见6.2.1.1989年版的第3章);删除了测量前的校准(见1989年版的第4章);您改了测量步骤(见第7章,1989年版的第5):删除测量精度(见1989年版的第6章)。请注意本文件的某些内容可能涉及专利。本文件的发布机构不承担识别这些专利的责任。本标由中国机械工业联合会提出。本标准由全国光辑射安全和激光设备标准化技术委员会(SAC/TC284)归口。本标推起草单位:中国电子科技集团公司第十一研究所、北京奥依特科技有限责任公司、北京光电技术研究所,
本标准主要起草人仇瑛,朱建慧卢永红。GB/T11297.4和GB/T11297.5于1989年首秋发布。TTTKAONTKACA
1范围
擦致舒铝石榴石激光棒激光性能测方法GB/T27665—2011
本标准规定了在波长1064nn的标准激光腔内测量掺铝石瘤石(Nd:YaAl,O简称NdYAG)激光摔的激光性能的方法。本标准适用于测量Nd:YAG晶体,掺敏玻璃及陶瓷激光样也可参照使用2规范性引用文件
下列文件对于本文件的应用是必不可少的,凡是注日期的引用文件,仅注日期的版本适用于本文件。凡是不注日期的引用文件,其最新版本(包括所有的修改单)适用于本文件。GB/T1185光学零件表面疵病
GB7247.1激光产品的安全第1部分:设备分类、要求和用户指南固体激光材料名询术语
GB/T11293
3术语和定义
GB/T11293界定的术语和定义适用于本文件。4要求
4. 1测量环境
除非另有规定,测显应在以下条件下进行:a)环境摄度:18℃~28℃;
b)相对湿度:45%~70%;
c) 气压:86 kPa-106 kPa;
d)测量系统应处于无明显的振动、气流和烟尘的环境中,不得有影响测量结果的干扰。4.2被测邀光样的加工技术要求
除特殊要求外,激光棒应满足以下要求:两端面平行度应优于或等子 10\;a)
端面对棒轴垂直度应优于或等于5°6)
端面表面病应符合GB/T1185的规定,具体要求为:B/0.8D,×0.05、C1X0.01,P0.1(D为邀光榉直径,单位为mm);
端面平面度在全口径90%直径范围内应优于或等于>/10,(>为632.8m)d)
e)激光晶体两端面皴增透膜,在波长为 1 064 ntn 处的剩余反射率均不大于 0. 2%。4.3参数要求
本标准规定的激光性能参数主要指激光阐值和斜率效率。1
TTTKONYKAA
GB/T27665—2011
4.4安全防护
量时应按GB7247、1的要求采取安全防护措施。5测量原理
5. 1连续激光阈值及斜率效率测量原理采用平乎面一平面谐振腔测量Nd:YAG激光样连续泵浦输人功率和输出功率的特性曲线。在直角坐标系中以输人功率为横轴,输出功率为织轴作出此特性典线。特性曲线的延长线与输人功率轴上的交点截距即该桦的连续激光阐值,特性曲线直线部分的斜率即的斜率效率。5. 2脉冲激光阐值及斜率效率测量原理采用单脉冲平面-平面谐振腔测量 Nd:YAG激光棒泵输入能量和输出能量的特性曲线。在直角坐标系中以人能量为横轴,输出能量为纵轴作出此特性曲线。待性曲线直线部分的延长线与输入能盘轴上的交点截距即该摔的脉冲激光阅值,特性曲线直线部分的斜率即样的斜率效率。6 测量装置
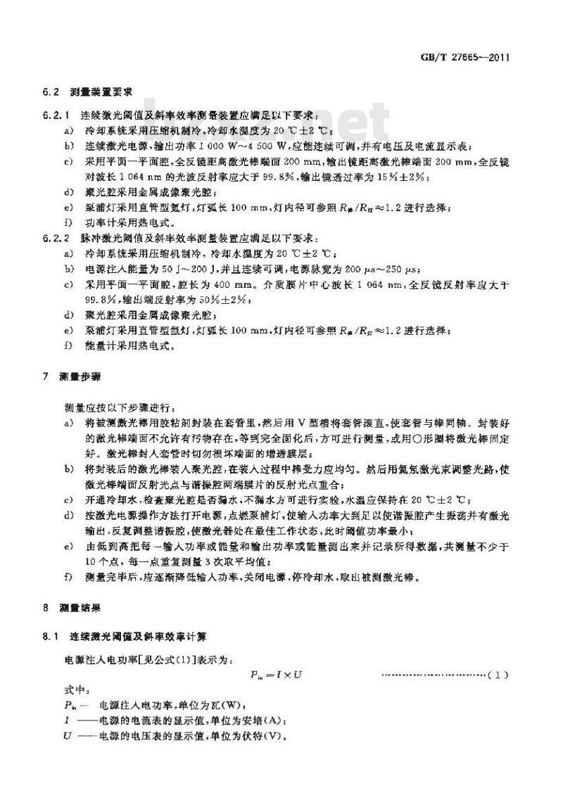
6. 1测量系统
激光阀值及斜率效率测量系统由下列元器件组成:激光电源、氨氛激光器、泵捕灯、激光棒、聚光腔、全反镜,输镜,功率计或能量计、冷却系统。测量系统组成见图1。说明:
1——冷却系统;
激光电源:
氧斌激光器;
全反;
光腔;
光举,
蔡浦灯:
输出境:
功率计(能量计)。
图1测量系统组成图
TTKNYKACA
6.2测量装置要求
6.2.1连续激光阔值及斜率效率测量装置应满足以下要求:a)冷却系统采用压缩机制冷,冷却水温度为20 它士2℃;GB/T27665-—2011
b)连续激光电源,输出功率1000W~4500W,应能连续可谢,并有电压及电流显示表;采用平面一平面腔,全反镜距离激光棒端面200mm,输出镜距离激光棒端面200mm,全反镜对波长1064几m的光波反射率应大于99.8%,输出镜透过率为15%士2%;d
亲光腔采用金属成像聚光腔
泵浦灯采用直型氮灯,灯弧长100mm,灯内径可参照R*/R1.2进行选择:e
f)功率计采用热电式。
脉冲激光朗值及斜率效率测盘装置应满足以下要求:6.2.21
a)冷却系统采用压缩机制冷,冷却水温度为 20 ℃土2℃;电源注人能量为50J~200,并且连续可调,电源脉宽为200μs~250μ5b
采用平面一平面腔,腔长为400mm。介承膜片中心波长1064ntm,全反镜反射率应大于99. 8%,輪出端反射率为 50%±2%d)
肇光腔采用金屏成像亲光腔;
泵浦灯采用直管型氙灯,灯弧长100mm,灯内径可参照R/R*1.2进行选择;e
能量计采用热电式。
7 测量步骤
测量应按以下步骤进行:
将被测激光棒用胶粘剂封装在套管里,然后用V型槽将套管获直,使套管与摔同轴。封装好a
的激光样端面不允许有污物存在,等到完全固化后,方可进行测量,或用○形团将激光棒固定好。激光棒封人套管时切勿摄坏端面的增透膜层;b)将封装后的激光榉装人案光腔,在装人过程中摔受力应均匀。然后用氮氛激光束调整光路,使激光样端面反射光点与谐振腔两端膜片的反射光点重合开通冷却水,检查率光腔是否润水,不漏水方可进行实验,水温应保持在20士2℃:d)按微光电源操作方法打开电源,点燃泵補灯,使输人功率大到足以使谐振腔产生振药并有激光输出,反复调整谐振腔,使激光器处在最佳工作状态,此时阅值功率最小e?
由低到高把每一输人功率或能基和输出功率或能量测出来并记录所得数据,共测基不少于10 个点,每一点重复测盘3次取平均值;)测量完毕后,应逐渐低输人功率,关闭电源,停冷却水,取出被測激光棒。8剩量结果
8. 1连续激光间值及斜率效率计算电源注人电功率[见公式(1)门表示为:P-I×U
武中:
P,电源注人电功率,单位为瓦(W)I—电源的电流表的显示值,单位为安培(A):U——-电源的电压表的显示值,单位为伏待(V)。TTTKAONTKACA
GB/T27665-—2011
作出光输出功率对注人电功率的特性曲线,将特性曲线的直线部分延长到横轴,其交点的裁距即是该微光棒的阅值,特性曲线的直线斜率即是该的斜率效率,斜率效率[见公式(2)表示为:=APar/APi
式中:
斜率效率:
△P -一微光输出功率增最,单位为瓦(W);电源注人电功率增量,单位为瓦(W)。APi-
8.2脉冲激光激值及斜率效率计算电源注人能量[见公式(3)表示为:E.
E——电源注人能盘,单位为焦耳(J);C储能电容,单位为法(F);
一输人电压,单位为伏特+-++( 2 )
..-( 3 )
作出激光输出能对往入能量的特性曲线。将特性曲线的直线部分延长到横轴,基交点的截距即是该激光样的网值,特性曲线的直线斜率即是该样的斜率效率,斜率效率[见公式(4)表示为:F=AE/AE.
式中,
斜率效率;
9测量报告
激光輪出能量增量,单位为焦耳(J);电源注人能量增量,单位为焦耳(),测量报告应包括下列内容:
测量单位1
送检单位:bzxz.net
环境条件;
d)量人员;
测曲山期;
激光棒规格;
被测激光棒的特性曲线:
激光阅值、斜率效率。
TTKANTKACA
---(4)
小提示:此标准内容仅展示完整标准里的部分截取内容,若需要完整标准请到上方自行免费下载完整标准文档。
中华人民共和国国家标准
GB/T27665—2011
代替 GB/T 11297. 4—1989,GB/T 11297. 5—1989惨钇铝石榴石激光棒激光性能测量方法Test methods for lasing capahility of Nd: YAG laser rods201↑-12-30 发布
中华人民共和国国家质量监督检验检疫总局中国国家标准化管理委员会
2012-05-01实施
本标准按照GB/T 1. 1--2009 给出的规测起草。GB/T 27665--2011
本标准代替GB/T11297.4—1989《操钕亿铝石榨石激光棒长脉冲澈光阅值及斜率效率的测量方法》和GB/T11297.5—1989《掺做亿铝石榴石激光连续激光阅值、斜率效率和输出功率的测至方法》。
与GB/T11297.4一1989相比,除编辑性修改外,主要技术变化如下:-增加了被测物质:玻璃及陶瓷激光棒(见第1章):一增了测量环境、被测激光棒的加工技术要求和安全防护要求(见第4章):谢除了测量装置中的内调焦望远镜(见 1989 年版的图 1)增加了测量系统中的氮氛激光器、激光电源和冷却系统(见6.1);惨改了测愈条件(见6.2.2,1989年版的第3章);修敢了测量步骤(见第了章,1989年版的第4章)删除了测量精度(见1989年版的第5章)。与GB/T11297.51989相比,除编辑性修改外主要技术变化如下:增加了被测物质:玻璃及陶瓷激光摊(见第1章):增了测量环境,被测激光粹的加工技术要求和安全防护要求(见第4章);删除了测E装置中的红外变像管(见1989年版的图1);一增加了测量系统中的激光电源和冷却系统(见6.1),修改了测量条件(见6.2.1.1989年版的第3章);删除了测量前的校准(见1989年版的第4章);您改了测量步骤(见第7章,1989年版的第5):删除测量精度(见1989年版的第6章)。请注意本文件的某些内容可能涉及专利。本文件的发布机构不承担识别这些专利的责任。本标由中国机械工业联合会提出。本标准由全国光辑射安全和激光设备标准化技术委员会(SAC/TC284)归口。本标推起草单位:中国电子科技集团公司第十一研究所、北京奥依特科技有限责任公司、北京光电技术研究所,
本标准主要起草人仇瑛,朱建慧卢永红。GB/T11297.4和GB/T11297.5于1989年首秋发布。TTTKAONTKACA
1范围
擦致舒铝石榴石激光棒激光性能测方法GB/T27665—2011
本标准规定了在波长1064nn的标准激光腔内测量掺铝石瘤石(Nd:YaAl,O简称NdYAG)激光摔的激光性能的方法。本标准适用于测量Nd:YAG晶体,掺敏玻璃及陶瓷激光样也可参照使用2规范性引用文件
下列文件对于本文件的应用是必不可少的,凡是注日期的引用文件,仅注日期的版本适用于本文件。凡是不注日期的引用文件,其最新版本(包括所有的修改单)适用于本文件。GB/T1185光学零件表面疵病
GB7247.1激光产品的安全第1部分:设备分类、要求和用户指南固体激光材料名询术语
GB/T11293
3术语和定义
GB/T11293界定的术语和定义适用于本文件。4要求
4. 1测量环境
除非另有规定,测显应在以下条件下进行:a)环境摄度:18℃~28℃;
b)相对湿度:45%~70%;
c) 气压:86 kPa-106 kPa;
d)测量系统应处于无明显的振动、气流和烟尘的环境中,不得有影响测量结果的干扰。4.2被测邀光样的加工技术要求
除特殊要求外,激光棒应满足以下要求:两端面平行度应优于或等子 10\;a)
端面对棒轴垂直度应优于或等于5°6)
端面表面病应符合GB/T1185的规定,具体要求为:B/0.8D,×0.05、C1X0.01,P0.1(D为邀光榉直径,单位为mm);
端面平面度在全口径90%直径范围内应优于或等于>/10,(>为632.8m)d)
e)激光晶体两端面皴增透膜,在波长为 1 064 ntn 处的剩余反射率均不大于 0. 2%。4.3参数要求
本标准规定的激光性能参数主要指激光阐值和斜率效率。1
TTTKONYKAA
GB/T27665—2011
4.4安全防护
量时应按GB7247、1的要求采取安全防护措施。5测量原理
5. 1连续激光阈值及斜率效率测量原理采用平乎面一平面谐振腔测量Nd:YAG激光样连续泵浦输人功率和输出功率的特性曲线。在直角坐标系中以输人功率为横轴,输出功率为织轴作出此特性典线。特性曲线的延长线与输人功率轴上的交点截距即该桦的连续激光阐值,特性曲线直线部分的斜率即的斜率效率。5. 2脉冲激光阐值及斜率效率测量原理采用单脉冲平面-平面谐振腔测量 Nd:YAG激光棒泵输入能量和输出能量的特性曲线。在直角坐标系中以人能量为横轴,输出能量为纵轴作出此特性曲线。待性曲线直线部分的延长线与输入能盘轴上的交点截距即该摔的脉冲激光阅值,特性曲线直线部分的斜率即样的斜率效率。6 测量装置
6. 1测量系统
激光阀值及斜率效率测量系统由下列元器件组成:激光电源、氨氛激光器、泵捕灯、激光棒、聚光腔、全反镜,输镜,功率计或能量计、冷却系统。测量系统组成见图1。说明:
1——冷却系统;
激光电源:
氧斌激光器;
全反;
光腔;
光举,
蔡浦灯:
输出境:
功率计(能量计)。
图1测量系统组成图
TTKNYKACA
6.2测量装置要求
6.2.1连续激光阔值及斜率效率测量装置应满足以下要求:a)冷却系统采用压缩机制冷,冷却水温度为20 它士2℃;GB/T27665-—2011
b)连续激光电源,输出功率1000W~4500W,应能连续可谢,并有电压及电流显示表;采用平面一平面腔,全反镜距离激光棒端面200mm,输出镜距离激光棒端面200mm,全反镜对波长1064几m的光波反射率应大于99.8%,输出镜透过率为15%士2%;d
亲光腔采用金属成像聚光腔
泵浦灯采用直型氮灯,灯弧长100mm,灯内径可参照R*/R1.2进行选择:e
f)功率计采用热电式。
脉冲激光朗值及斜率效率测盘装置应满足以下要求:6.2.21
a)冷却系统采用压缩机制冷,冷却水温度为 20 ℃土2℃;电源注人能量为50J~200,并且连续可调,电源脉宽为200μs~250μ5b
采用平面一平面腔,腔长为400mm。介承膜片中心波长1064ntm,全反镜反射率应大于99. 8%,輪出端反射率为 50%±2%d)
肇光腔采用金屏成像亲光腔;
泵浦灯采用直管型氙灯,灯弧长100mm,灯内径可参照R/R*1.2进行选择;e
能量计采用热电式。
7 测量步骤
测量应按以下步骤进行:
将被测激光棒用胶粘剂封装在套管里,然后用V型槽将套管获直,使套管与摔同轴。封装好a
的激光样端面不允许有污物存在,等到完全固化后,方可进行测量,或用○形团将激光棒固定好。激光棒封人套管时切勿摄坏端面的增透膜层;b)将封装后的激光榉装人案光腔,在装人过程中摔受力应均匀。然后用氮氛激光束调整光路,使激光样端面反射光点与谐振腔两端膜片的反射光点重合开通冷却水,检查率光腔是否润水,不漏水方可进行实验,水温应保持在20士2℃:d)按微光电源操作方法打开电源,点燃泵補灯,使输人功率大到足以使谐振腔产生振药并有激光输出,反复调整谐振腔,使激光器处在最佳工作状态,此时阅值功率最小e?
由低到高把每一输人功率或能基和输出功率或能量测出来并记录所得数据,共测基不少于10 个点,每一点重复测盘3次取平均值;)测量完毕后,应逐渐低输人功率,关闭电源,停冷却水,取出被測激光棒。8剩量结果
8. 1连续激光间值及斜率效率计算电源注人电功率[见公式(1)门表示为:P-I×U
武中:
P,电源注人电功率,单位为瓦(W)I—电源的电流表的显示值,单位为安培(A):U——-电源的电压表的显示值,单位为伏待(V)。TTTKAONTKACA
GB/T27665-—2011
作出光输出功率对注人电功率的特性曲线,将特性曲线的直线部分延长到横轴,其交点的裁距即是该微光棒的阅值,特性曲线的直线斜率即是该的斜率效率,斜率效率[见公式(2)表示为:=APar/APi
式中:
斜率效率:
△P -一微光输出功率增最,单位为瓦(W);电源注人电功率增量,单位为瓦(W)。APi-
8.2脉冲激光激值及斜率效率计算电源注人能量[见公式(3)表示为:E.
E——电源注人能盘,单位为焦耳(J);C储能电容,单位为法(F);
一输人电压,单位为伏特
..-( 3 )
作出激光输出能对往入能量的特性曲线。将特性曲线的直线部分延长到横轴,基交点的截距即是该激光样的网值,特性曲线的直线斜率即是该样的斜率效率,斜率效率[见公式(4)表示为:F=AE/AE.
式中,
斜率效率;
9测量报告
激光輪出能量增量,单位为焦耳(J);电源注人能量增量,单位为焦耳(),测量报告应包括下列内容:
测量单位1
送检单位:bzxz.net
环境条件;
d)量人员;
测曲山期;
激光棒规格;
被测激光棒的特性曲线:
激光阅值、斜率效率。
TTKANTKACA
---(4)
小提示:此标准内容仅展示完整标准里的部分截取内容,若需要完整标准请到上方自行免费下载完整标准文档。
标准图片预览:





- 热门标准
- 国家标准
- GB/T2828.1-2012 计数抽样检验程序 第1部分:按接收质量限(AQL)检索的逐批检验抽样计划
- GB50367-2013 混凝土结构加固设计规范
- GB/T18204.4-2000 公共场所毛巾、床上卧具微生物检验方法细菌总数测定
- GB/T3836.1-2021 爆炸性环境 第1部分:设备 通用要求
- GB5009.225-2023 食品安全国家标准 酒和食用酒精中乙醇浓度的测定
- GB/T11379-2008 金属覆盖层 工程用铬电镀层
- GB/T23892.3-2009 滑动轴承 稳态条件下流体动压可倾瓦块止推轴承 第3部分:可倾瓦块止推轴承计算的许用值
- GB/T18380.33-2022 电缆和光缆在火焰条件下的燃烧试验 第33部分:垂直安装的成束电线电缆火焰垂直蔓延试验 A类
- GB/T9145-2003 普通螺纹 中等精度、优选系列的极限尺寸
- GB/T9239-1988 刚性转子平衡品质 许用不平衡的确定
- GB/T15917.3-1995 金属镝及氧化镝化学分析方法 对氯苯基荧光酮--溴化十六烷基三甲基胺分光光度法测定钽量
- GB/T11839-1989 二氧化铀芯块中硼的测定 姜黄素萃取光度法
- GB/T6122.1-2002 圆角铣刀 第1部分:型式和尺寸
- GB/T7433-1987 对称电缆载波通信系统抗无线电广播和通信干扰的指标
- GB/T12053-1989 光学识别用字母数字字符集 第一部分:OCR-A字符集印刷图象的形状和尺寸
- 行业新闻
请牢记:“bzxz.net”即是“标准下载”四个汉字汉语拼音首字母与国际顶级域名“.net”的组合。 ©2025 标准下载网 www.bzxz.net 本站邮件:bzxznet@163.com
网站备案号:湘ICP备2025141790号-2
网站备案号:湘ICP备2025141790号-2